MFC-9340CDW(高级功能).pdf
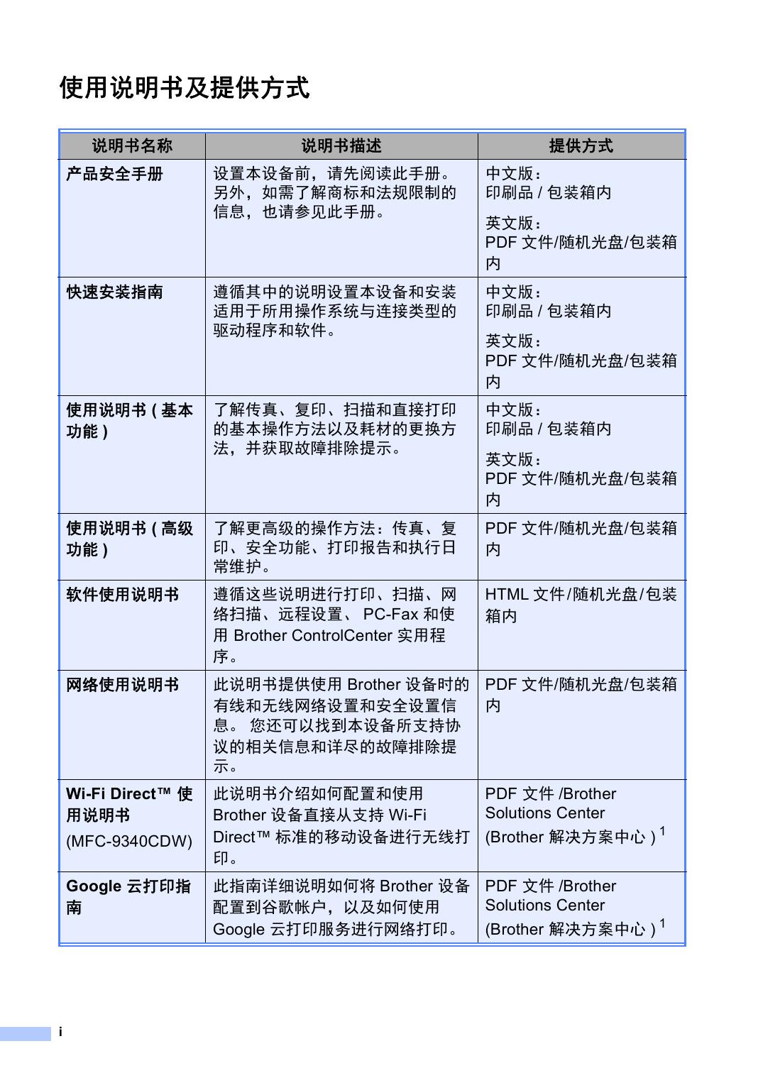
使用说明书 ( 高级功能 ) MFC-9140CDN MFC-9340CDW 版本 0 SCHN 使用说明书及提供方式 说明书名称 产品安全手册 提供方式 设置本设备前,请先阅读此手册。 另外,如需了解商标和法规限制的 信息,也请参见此手册。 中文版: 印刷品 / 包装箱内 遵循其中的说明设置本设备和安装 适用于所用操作系统与连接类型的 驱动程序和软件。 中文版: 印刷品 / 包装箱内 了解传真、复印、扫描和直接打印 的基本操作方法以及耗材的更换方 法,并获取故障排除提示。 中文版: 印刷品 / 包装箱内 使用说明书 ( 高级 功能 ) 了解更高级的操作方法:传真、复 印、安全功能、打印报告和执行日 常维护。 PDF 文件/随机光盘/包装箱 内 软件使用说明书 遵循这些说明进行打印、扫描、网 络扫描、远程设置、 PC-Fax 和使 用 Brother ControlCenter 实用程 序。 HTML 文件 /随机光盘 /包装 箱内 网络使用说明书 此说明书提供使用 Brother 设备时的 PDF 文件/随机光盘/包装箱 有线和无线网络设置和安全设置信 内 息。 您还可以找到本设备所支持协 议的相关信息和详尽的故障排除提 示。 Wi-Fi Direct™ 使 用说明书 此说明书介绍如何配置和使用 PDF 文件 /Brother Solutions Center Brother 设备直接从支持 Wi-Fi Direct™ 标准的移动设备进行无线打 (Brother 解决方案中心 ) 1 印。 快速安装指南 使用说明书 ( 基本 功能 ) (MFC-9340CDW) Google 云打印指 南 i 说明书描述 英文版: PDF 文件/随机光盘/包装箱 内 英文版: PDF 文件/随机光盘/包装箱 内 英文版: PDF 文件/随机光盘/包装箱 内 此指南详细说明如何将 Brother 设备 PDF 文件 /Brother Solutions Center 配置到谷歌帐户,以及如何使用 Google 云打印服务进行网络打印。 (Brother 解决方案中心 ) 1 说明书名称 1 说明书描述 提供方式 基于移动设备的打 印及扫描说明书 ( 适用于 Brother iPrint&Scan) 此说明书描述连接到 Wi-Fi 网络时如 PDF 文件 /Brother Solutions Center 何从移动设备打印以及如何从本 Brother 设备将数据扫描到移动设备 (Brother 解决方案中心 ) 1 中。 AirPrint指南 此指南描述如何在不安装打印机驱 动程序的情况下使用 AirPrint 从 OS X v10.7.x、 10.8.x 以及 iPhone、iPod touch 和 iPad 等 iOS 设备将数据打印到本 Brother 设备 上。 PDF 文件 /Brother Solutions Center (Brother 解决方案中心 ) 1 请访问我们的网站 http://solutions.brother.com/。 ii 目录 1 常规设置 1 内存存储..................................................................................................... 1 环保性能..................................................................................................... 1 省墨 ...................................................................................................... 1 休眠时间 ............................................................................................... 2 深度休眠模式 ........................................................................................ 2 触摸屏 ........................................................................................................3 设置背景灯亮度 .................................................................................... 3 设置背景灯熄灭定时器..........................................................................3 拨号前缀..................................................................................................... 4 设置前缀号码 ........................................................................................ 4 更改前缀号码 ........................................................................................ 5 设置传真逻辑 ( 发送和接收顺序 ) ...............................................................6 2 安全功能 7 安全功能锁 2.0 ........................................................................................... 7 使用安全功能锁 2.0 前的准备 ...............................................................8 设置和更改管理员密码..........................................................................9 设置受限用户 ...................................................................................... 10 设置和更改公共用户模式 ....................................................................10 启用 / 关闭安全功能锁 ........................................................................11 切换用户 ............................................................................................. 12 设置锁定................................................................................................... 13 设置管理员密码 .................................................................................. 13 更改管理员锁定密码 ........................................................................... 14 启用 / 关闭设置锁定 ............................................................................14 拨号限制................................................................................................... 15 拨号盘限制..........................................................................................15 地址簿限制..........................................................................................15 快捷方式限制 ...................................................................................... 15 iii 3 发送传真 16 其他发送选项........................................................................................... 16 使用多项设置发送传真 ....................................................................... 16 更改双面传真布局 (MFC-9340CDW) ................................................. 17 对比度 ................................................................................................ 18 更改传真分辨率.................................................................................. 18 其他发送操作........................................................................................... 19 手动发送传真 ..................................................................................... 19 双向访问 ............................................................................................ 20 多址发送 ............................................................................................ 20 实时传输 ............................................................................................ 22 国际模式 ............................................................................................ 23 定时传真 ............................................................................................ 24 定时批量传输 ..................................................................................... 24 检查并取消等待处理的作业................................................................ 25 将您更改的内容设为新的默认值 ........................................................ 25 将所有传真设置恢复为出厂设置 ........................................................ 26 将传真选项另存为快捷方式................................................................ 26 电子传真封页 ..................................................................................... 27 目的地显示 ......................................................................................... 29 轮询 ......................................................................................................... 30 轮询发送 ............................................................................................ 30 4 接收传真 32 内存接收选项........................................................................................... 32 传真转发 ............................................................................................ 32 传真存储 ............................................................................................ 33 更改内存接收选项 .............................................................................. 33 关闭内存接收选项 .............................................................................. 34 远程检索 .................................................................................................. 35 设置远程访问代码 .............................................................................. 35 使用远程访问代码 .............................................................................. 35 远程传真命令 ..................................................................................... 36 检索传真信息 ..................................................................................... 37 更改传真转发号码 .............................................................................. 37 iv 其他接收操作 ...........................................................................................38 打印缩小的接收传真 ........................................................................... 38 传真模式下的双面打印 ....................................................................... 38 设置传真接收标识...............................................................................39 设置打印浓度 ...................................................................................... 39 打印内存中的传真...............................................................................40 无纸接收 ............................................................................................. 40 限制特定号码的拨入传真 / 来电 ..........................................................41 轮询 .......................................................................................................... 43 轮询接收 ............................................................................................. 43 5 拨号和存储号码 46 电话线路服务 ...........................................................................................46 来电显示 ( 呼叫识别 ) ( 不可用于某些地区 )........................................46 来电显示功能优点...............................................................................47 设置方法 ............................................................................................. 47 来电显示功能 ...................................................................................... 47 其他拨号操作 ...........................................................................................48 组合地址簿号码 .................................................................................. 48 存储号码的其他方式................................................................................. 49 从拨出记录存储地址簿号码 ................................................................ 49 从来电显示记录存储地址簿号码 .........................................................49 设置多址发送组 .................................................................................. 50 6 打印报告 53 传真报告................................................................................................... 53 传输验证报告 ...................................................................................... 53 传真日志 ( 活动报告 ).......................................................................... 53 报告 .......................................................................................................... 54 如何打印报告 ...................................................................................... 55 v 7 复印 56 复印设置 .................................................................................................. 56 停止复印 ............................................................................................ 56 提高复印质量 ..................................................................................... 56 放大或缩小复印件 .............................................................................. 57 双面复印 ........................................................................................... 58 调整浓度和对比度 .............................................................................. 60 排序复印件 ......................................................................................... 61 N 合 1 复印 ( 页面布局 )..................................................................... 61 身份证双面复印.................................................................................. 63 调节色彩饱和度.................................................................................. 64 双面 N 合 1 复印 (MFC-9340CDW) ................................................... 64 去除背景颜色 ..................................................................................... 65 将复印选项另存为快捷方式................................................................ 66 节省纸张 ............................................................................................ 66 A 日常维护 67 检查设备 .................................................................................................. 67 打印测试页 ......................................................................................... 67 检查页码计数器.................................................................................. 67 检查墨粉盒的剩余寿命 ....................................................................... 68 检查零件的剩余寿命 .......................................................................... 68 更换需定期维护的零件 ............................................................................ 69 包装和运输设备 ....................................................................................... 69 B 术语表 72 C 索引 76 vi vii 1 常规设置 1 本使用说明书中的大部分示意图均 基于 MFC-9340CDW。 内存存储 1 环保性能 提示 1 省墨 1 菜单设置会被永久保存,即使发生断 电也不会丢失。 而临时设定 ( 如对比 度和国际模式 ) 将会丢失。 断电时, 设备也将在长达 60 小时内保留日期和 时间以及设定的传真定时器作业 ( 如 定时传真 )。 设备内存中的其他传真 作业将不会丢失。 1 使用此功能可以节省墨粉。 当省墨模 式设置为 [开]时,打印输出的颜色 将偏淡。 出厂设置为 [关]。 a 按 b 按 [所有设置]。 c 向上或向下滑动或者按 a 或 b 显 示 [常规设置]。 d 按 [常规设置]。 e 向上或向下滑动或者按 a 或 b 显 示 [环保]。 f 按 [环保]。 g 按 [省墨功能]。 h 按 [开]或 [关]。 i 按 。 。 提示 打印照片或灰度图像时, Brother 不建议使用省墨模式。 1 第1章 休眠时间 1 设置休眠时间可降低耗电量。 当设备 处于休眠模式 ( 节能模式 ) 时,等同于 电源关闭状态。 接收打印作业时便可 激活设备开始打印。 可以选择设备进入休眠模式之前的闲 置时间。 设备上有任何操作进行时, 例如接收传真或进行打印,定时器将 被重置。 出厂设置为三分钟。 设备进入休眠模式后,触摸屏背景灯 熄灭。 a 按 b 按 [所有设置]。 c 向上或向下滑动或者按 a 或 b 显 示 [常规设置]。 d 按 [常规设置]。 e 向上或向下滑动或者按 a 或 b 显 示 [环保]。 f 按 [环保]。 g 按 [休眠时间]。 h 使用触摸屏上的键盘输入设备进 入休眠模式前的闲置时间 (0 ~ 50 分钟 )。 按 [OK]。 i 按 2 。 。 深度休眠模式 如果设备处于休眠模式,并且在一段 时间内未接收到任何作业,设备将自 动进入深度休眠模式。 深度休眠模式 比休眠模式消耗更少的电量。 设备接 收到传真或者您按了触摸屏时,设备 即被激活。 设备处于深度休眠状态时,触摸屏背 景灯熄灭,且 闪烁。 1 常规设置 触摸屏 1 设置背景灯亮度 可调节触摸式液晶显示屏背景灯的亮 度。 若您很难看清触摸屏上的显示, 请尝试更改亮度设置。 a 按 b 按 [所有设置]。 c 向上或向下滑动或者按 a 或 b 显 示 [常规设置]。 d 按 [常规设置]。 e 向上或向下滑动或者按 a 或 b 显 示 [液晶显示屏设置]。 f 按 [液晶显示屏设置]。 g 按 [背景灯]。 h 按 [浅]、 [中]或 [深]。 i 按 。 1 设置背景灯熄灭定时器 1 1 可设置返回主页屏幕后液晶显示屏背 景灯亮起的时长。 a 按 b 按 [所有设置]。 c 向上或向下滑动或者按 a 或 b 显 示 [常规设置]。 d 按 [常规设置]。 e 向上或向下滑动或者按 a 或 b 显 示 [液晶显示屏设置]。 f 按 [液晶显示屏设置]。 g 按 [背景灯设置]。 h 按 [关]、 [10 秒]、 [20 秒]或 [30 秒]。 i 按 。 。 。 3 第1章 拨号前缀 1 • 可以使用数字 0 至 9 以及符号 # 和 l。 (! 不可与其他任何数字或符号 组合使用。 ) 拨号前缀设置可自动在每个拨叫传真 号码前加拨预设号码。 例如,如果电 话系统要求加拨 9 才能拨叫外线号 码,使用此设置可自动在传真接收方 号码前加拨 9。 设置前缀号码 a 按 b 按 [所有设置]。 c 向上或向下滑动或者按 a 或 b 显 示 [初始设置]。 d 按 [初始设置]。 e 向上或向下滑动或者按 a 或 b 显 示 [拨号前缀]。 f 按 [拨号前缀]。 g 按 [开]。 h 按 [拨号前缀]。 i 使用触摸屏上的键盘输入前缀号 码 ( 最多 5 位数字 )。 按 [OK]。 4 。 提示 • 如果电话系统需要瞬间挂机,请按 触摸屏上的 [!]。 1 • 如果脉冲拨号模式设置为开,则 # 和 l 不可用。 j 按 。 常规设置 更改前缀号码 a 按 b 按 [所有设置]。 c 向上或向下滑动或者按 a 或 b 显 示 [初始设置]。 。 d 按 [初始设置]。 e 向上或向下滑动或者按 a 或 b 显 示 [拨号前缀]。 f 按 [拨号前缀]。 g 按 [开] ( 或 [关] )。 按 [关]可禁用前缀号码。 前缀 号码将一直保持禁用状态,直到 您按 [开]为止。 h 按 [拨号前缀]。 i 使用触摸屏上的键盘执行以下操 作中的一项: 1 提示 • 可以使用数字 0 至 9 以及符号 # 和 l。 (! 不可与其他任何数字或符号 组合使用。 ) • 如果电话系统需要瞬间挂机,请按 触摸屏上的 [!]。 • 如果脉冲拨号模式设置为开,则 # 和 l 不可用。 j 按 。 若要更改前缀号码,按 d 或 c 将光标移到要删除的数字下 方,按空格键 ,然后按正 确的数字。 重复此步骤直到输入正确的前 缀号码,然后按 [OK]。 若不做任何更改直接退出,按 [OK]。 5 1 第1章 设置传真逻辑 ( 发送和接收 顺序 ) 1 可以更改手动传真发送或接收的程 序。 如果您经常在通话结束后向/从对 方手动发送 / 接收传真,则您可以将 [传真模式]设置为 [简易模式]。 若设置为 [简易模式]:仅按 [传真启动]即可手动发送或接收传 真。 确保对方的设备已准备好发送或 接收传真。 如果您是主叫,请按 [传真启动]发送传真。 如果您是被 叫,请按 [传真启动]接收传真。 若设置为 [高级模式]:无论您是主 叫还是被叫,您都可以选择手动发送 或接收传真。 按 [传真启动],设备 将提示您选择 [发送]或 [接收]。 如果您想发送传真,请按 [发送]发 送传真。 如果您想接收传真,请按 [接收]接收传真。 提示 即使设置为 [简易模式]或 [高级模式],如果自动进稿器中 有原稿,按 [传真启动],即可发 送自动进稿器中的原稿。 6 a 按 b 按 [所有设置]。 c 向上或向下滑动或者按 a 或 b 显 示 [传真]。 d 按 [传真]。 e 向上或向下滑动或者按 a 或 b 显 示 [其它]。 f 按 [其它]。 g 按 [传真模式]。 h 按 [简易模式]或 [高级模式]。 i 按 。 。 2 安全功能 安全功能锁 2.0 2 2 安全功能锁可用于限制公共用户访问 设备的以下功能: 传真发送 ( 传真发送 ) 传真接收 ( 传真接收 ) 复印 扫描 1 USB 直接打印 3 打印 2 彩色打印 2 4 提示 • 可使用触摸屏或通过网络基本管理 或 BRAdmin Professional 3 ( 仅 Windows®) 手动设置安全功能锁。 Brother 建议您通过网络基本管理 或 BRAdmin Professional 3 ( 仅 Windows®) 配置此功能 (uu 网络 使用说明书 )。 • 仅管理员可以设定限制命令或更改 用户设置。 • 仅当传真发送和传真接收同时启用 时,方可启用轮询接收功能。 页数限制 4 1 扫描包括通过 Brother iPrint&Scan 进行的 扫描作业。 2 打印和彩色打印包括通过 AirPrint、 Google 云打印和 Brother iPrint&Scan 进 行的打印作业。 3 适用于 MFC-9340CDW 4 适用于打印、 USB 直接打印和复印。 此功能还可通过限制访问菜单设置来 防止用户更改设备的默认设置。 使用安全功能前必须输入管理员密 码。 管理员可为各用户设置限制命令及用 户密码。 请妥善保存用户密码。 如果忘记密 码,需要重置存储在设备中的密码。 关于如何重置密码,请联系 Brother 呼叫中心。 7 2 第2章 使用安全功能锁 2.0 前的准备 2 您可以使用网络浏览器配置安全功能 锁 2.0 的设置。 配置之前,需要进行 以下准备工作: a 打开您的网络浏览器。 b 在浏览器地址栏中输入 Brother 设备的 IP 地址。 例如: v192.168.1.2/ 提示 您可以在网络配置列表中查找到设 备的 IP 地址 (uu 网络使用说明 书:打印网络配置报告 )。 c 8 在登录栏中输入密码。 ( 此处需要 输入的是登录到设备网页的密 码,而不是安全功能锁的管理员 密码。 ) 点击 。 提示 首次使用网络浏览器配置设备设置 时,请设置密码。 1 点击请配置密码。 2 输入密码 ( 最多 32 个字符 )。 3 在确认新密码字段中再次输入密 码。 4 点击提交。 安全功能 设置和更改管理员密码 2 更改管理员密码 您可以使用网络浏览器配置这些设 置。 若要设置网页,请参见 uu 第 8 页 使用安全功能锁 2.0 前的准备。 然 后,可设置管理员。 a 点击管理员。 b 点击安全功能锁。 c 在新的密码字段中输入一个四位 数密码。 设置管理员密码 d 在再次输入密码字段中再次输入 密码。 e 点击提交。 2 管理员密码用于设置用户及启用或关 闭安全功能锁 ( 请参见 uu 第 10 页 设 置受限用户和 uu 第 11 页 启用 / 关闭 安全功能锁 )。 a 点击管理员。 b 点击安全功能锁。 c 在新的密码字段中输入一个四位 数密码。 d 在再次输入密码字段中再次输入 密码。 e 点击提交。 2 2 9 第2章 设置受限用户 2 设置和更改公共用户模式 您可以针对用户设置限制和密码。 最 多可设置 25 名受限用户。 此模式用于限制所有无密码用户使用 的功能。 您可以使用网络浏览器配置这些设 置。 若要设置网页,请参见 uu 第 8 页 使用安全功能锁 2.0 前的准备。 然 后,执行以下步骤: 设置对公共用户的限制时,必须使用 网络基本管理或 BRAdmin a 点击管理员。 a 点击管理员。 b 点击安全功能锁。 b 点击安全功能锁。 c 在 ID号码/名称字段中输入群组名 或用户名 ( 最多 15 个字符,只能 包含字母或数字 ),然后在 PIN码 字段中输入一个四位数的密码。 c 在打印活动复选框和其他复选框 中取消选中您想限制的功能。 若 要配置最大页数,请选中页数限 制中的开复选框,然后在最大字 段中输入数字。 d 在打印活动复选框和其他复选框 中取消选中您想限制的功能。 若 要配置最大页数,请选中页数限 制中的开复选框,然后在最大字 段中输入数字。 d 点击提交。 e 10 点击提交。 2 Professional 3 ( 仅 Windows®) (uu 网 络使用说明书 )。 安全功能 启用 / 关闭安全功能锁 2 提示 安全功能锁图标显示在时间和日期 下方。 提示 请妥善保存管理员密码。 如果输入 错误密码,触摸屏上会显示 [密码 错误]。 请输入正确的密码。 如 果忘记密码,请联系 Brother 呼叫 中心。 启用安全功能锁 a 按 b 按 [所有设置]。 c 向上或向下滑动或者按 a 或 b 显 示 [常规设置]。 。 2 2 关闭安全功能锁 a 按 2 或 ݀⫼ XXXXX 。 d 按 [常规设置]。 e 向上或向下滑动或者按 a 或 b 显 示 [安全]。 b 按 [功能锁开启 关闭]。 f 按 [安全]。 c g 按 [功能锁]。 使用触摸屏上的键盘输入已注册 的四位数管理员密码。 按 [OK]。 h 按 [功能锁关闭 开启]。 i 使用触摸屏上的键盘输入已注册 的四位数管理员密码。 按 [OK]。 ( 其中 xxxxx 为用户名。 ) 11 第2章 切换用户 2 启用安全功能锁时,此设置用于在已 注册的受限用户和公共用户模式之间 切换。 切换为受限用户模式 a 按 XXXXX 。 ( 其中 xxxxx 为用户名。 ) b 按 [切换用户]。 c 向上或向下滑动或者按 a 或 b 显 示您的用户名。 d 按您的用户名。 e 使用触摸屏上的键盘输入您的四 位数用户密码。 按 [OK]。 提示 • 如果您想使用的功能被当前 ID 所 限制而无法使用,触摸屏上将显示 [拒绝访问]。 • 如果您的 ID 设置了页数限制,并 且已达到最大页数,当您尝试打印 时,触摸屏上将显示 [超出限制] 或 [拒绝访问]。 请联系管理员 检查您的安全功能锁设置。 12 a 按 XXXXX 2 。 ( 其中 xxxxx 为用户名。 ) 2 或 ݀⫼ 切换为公共模式 b 按 [切换到公共用户]。 提示 • 受限用户结束操作后,设备将在一 分钟内恢复为公共模式。 • 如果所有用户都被限制使用您想使 用的功能,触摸屏上将显示 [拒绝 访问],随后出现切换用户屏幕。 您无法访问此功能。 请联系管理员 检查您的安全功能锁设置。 • 如果您的 ID 已将彩色打印限制设 置为禁用,当您尝试打印彩色数据 时,触摸屏上将显示 [无权限]。 安全功能 设置锁定 设置锁定可用于设定密码,以阻止其 他用户擅自更改设备设置。 请妥善保存用户密码。 如果忘记密 码,需要重置存储在设备中的密码。 请联系您的管理员或 Brother 呼叫中 心。 设置锁定设为 [开]时,无法访问设 备设置。 设置锁定设为 [开]时,无法在远程 设置实用程序中更改设备设置。 2 设置管理员密码 2 a 按 b 按 [所有设置]。 c 向上或向下滑动或者按 a 或 b 显 示 [常规设置]。 d 按 [常规设置]。 e 向上或向下滑动或者按 a 或 b 显 示 [安全]。 f 按 [安全]。 g 按 [设置锁定]。 h 使用触摸屏上的键盘输入新的四 位数密码。 按 [OK]。 i 触摸屏上显示 [验证 :]时,再 次输入新密码。 按 [OK]。 j 按 。 2 。 13 第2章 更改管理员锁定密码 a 按 b 按 [所有设置]。 c 向上或向下滑动或者按 a 或 b 显 示 [常规设置]。 。 d 按 [常规设置]。 e 向上或向下滑动或者按 a 或 b 显 示 [安全]。 f 按 [安全]。 g 按 [设置锁定]。 h 按 [设置密码]。 i 使用触摸屏上的键盘输入旧的四 位数管理员密码。 按 [OK]。 j k l 使用触摸屏上的键盘输入新的四 位数密码。 按 [OK]。 2 启用 / 关闭设置锁定 如果输入错误密码,触摸屏上会显示 [密码错误]。 请输入正确的密码。 启用设置锁定 按 b 按 [所有设置]。 c 向上或向下滑动或者按 a 或 b 显 示 [常规设置]。 d 按 [常规设置]。 e 向上或向下滑动或者按 a 或 b 显 示 [安全]。 f 按 [安全]。 g 按 [设置锁定]。 h 按 [功能锁关闭 开启]。 i 使用触摸屏上的键盘输入已注册 的四位数管理员密码。 按 [OK]。 。 关闭设置锁定 按 a b 2 按触摸屏上的 䆒㕂䫕ᅮ 14 2 a 触摸屏上显示 [验证 :]时,再 次输入新密码。 按 [OK]。 。 2 。 使用触摸屏上的键盘输入已注册 的四位数管理员密码。 按 [OK]。 安全功能 拨号限制 2 此功能可以防止用户误发传真或拨错 号码。 您可以将设备设置为限制使用 拨号盘、地址簿和快捷方式进行拨 号。 如果选择 [关],则设备不限制拨号 方式。 如果选择 [输入号码两次],则设备 将提示您输入两次号码。如果两次输 入的号码一致,设备将开始拨号;如 果两次输入的号码不一致,触摸屏上 将显示错误信息。 如果选择 [开],设备将限制以此拨 号方式发送传真或拨叫外线。 拨号盘限制 a 按 。 b 按 [所有设置]。 c 向上或向下滑动或者按 a 或 b 显 示 [传真]。 d 按 [传真]。 e 向上或向下滑动或者按 a 或 b 显 示 [拨号限制]。 f 按 [拨号限制]。 g 按 [拨号盘]。 h 按 [输入号码两次]、 [开]或 [关]。 i 按 2 地址簿限制 a 按 b c 按 [所有设置]。 d e 按 [传真]。 f g h 按 [拨号限制]。 i 2 。 2 向上或向下滑动或者按 a 或 b 显 示 [传真]。 向上或向下滑动或者按 a 或 b 显 示 [拨号限制]。 按 [地址簿]。 按 [输入号码两次]、 [开]或 [关]。 按 。 快捷方式限制 a 按 b c 按 [所有设置]。 d e 按 [传真]。 f g h 按 [拨号限制]。 。 i 2 。 向上或向下滑动或者按 a 或 b 显 示 [传真]。 向上或向下滑动或者按 a 或 b 显 示 [拨号限制]。 按 [快捷方式]。 按 [输入号码两次]、 [开]或 [关]。 按 。 15 3 发送传真 其他发送选项 使用多项设置发送传真 发送传真前,可以更改以下设置组 合: [双面传真] 1 [对比度] [传真分辨率] [实时发送] [国际模式] [定时传真] [批量发送] [封页信息] [封页设置] [多址发送] 1 适用于 MFC-9340CDW a 执行以下操作中的一项: 传真预览设置为 [关]时,按 ( [传真] )。 传真预览设置为 [开]时,按 ( [传真] ) 和 [正在发送 传真]。 触摸屏显示: 16 3 3 b 按 [选项]。 c 向上或向下滑动或者按 a 或 b 显 示所需设置,然后按此设置。 d 按所需选项。 e 执行以下操作中的一项: 3 重复步骤 c 和 d 更改更多设 置。 全部完成后,按 [OK]。 转 到下一步骤发送传真。 提示 • 大多数设置为临时设置,传真被发 送后设备将返回到默认设置。 • 可将最常用的设置另存为默认设 置。 这些设置将一直保存直到您再 次更改 ( 请参见 uu 第 25 页 将您更 改的内容设为新的默认值 )。 • 可将最常用的设置另存为快捷方式 ( 请参见 uu 第 26 页 将传真选项另 存为快捷方式 )。 发送传真 更改双面传真布局 (MFC-9340CDW) 发送双面传真之前,必须先选择双面 扫描格式。 您所选择的扫描格式将由 您的双面文档布局决定。 a 将原稿放入自动进稿器。 b 执行以下操作中的一项: 3 若原稿从短边翻页,请按 [双面扫描: 短边]。 短边 纵向 横向 3 传真预览设置为 [关]时,按 ( [传真] )。 传真预览设置为 [开]时,按 ( [传真] ) 和 [正在发送 传真]。 c 按 [选项]。 d 向上或向下滑动或者按 a 或 b 显 示 [双面传真]。 e 按 [双面传真]。 f 执行以下操作中的一项: 若原稿从长边翻页,请按 [双面扫描: 长边]。 长边 纵向 横向 17 第3章 对比度 3 大部分原稿使用默认设置 [自动]即 可实现最佳效果。 设置为 [自动]时,设备将根据原稿 自动选择最佳对比度。 如果原稿页面颜色偏浅或偏深,可以 更改对比度以提高传真质量。 更改传真分辨率 可以通过调节传真分辨率提高传真质 量。 可以随时更改下一份传真的分辨 率。 a 传真预览设置为 [关]时,按 ( [传真] )。 选择 [深],使传真原稿的输出颜色 偏浅。 传真预览设置为 [开]时,按 选择 [浅],使传真原稿的输出颜色 偏深。 a ( [传真] )。 传真预览设置为 [开]时,按 ( [传真] ) 和 [正在发送 传真]。 b 按 [选项]。 c 向上或向下滑动或者按 a 或 b 显 示 [对比度]。 d 按 [对比度]。 e 按 [自动]、 [浅]或 [深]。 提示 传真分辨率选择为 [照片]时,即 使选择 [浅]或 [深],设备仍 将以 [自动]设置发送传真。 18 ( [传真] ) 和 [正在发送 传真]。 执行以下操作中的一项: 传真预览设置为 [关]时,按 执行以下操作中的一项: b 按 [选项]。 c 向上或向下滑动或者按 a 或 b 显 示 [传真分辨率]。 d 按 [传真分辨率]。 e 按 [标准]、 [精细]、 [超精细]或 [照片]。 3 发送传真 其他发送操作 提示 3 有以下四种分辨率设置可供选择。 手动发送传真 3 黑白 [标准] 适用于大多数类型的文 档。 手动传输 3 [精细] 适用于小号字体印刷,与 标准分辨率相比,传输速 度较慢 发送传真时,可通过手动传输听取拨 号音、振铃声和传真接收提示音。 [超精细] 适用于小号字体印刷或艺 术线条,与精细分辨率相 比,传输速度更慢。 a 放入原稿。 b 执行以下操作中的一项: [照片] 传真预览设置为 [关]时,按 适用于灰度阴影较多的文 档或图像,传输速度最 慢。 ( [传真] )。 选择 [超精细]或 [照片]时, 传真发送时间较长。 传真预览设置为 [开]时,按 ( [传真] ) 和 [正在发送 传真]。 c 按 [免提],听取拨号音。 d 拨叫所需传真号码。 e 听到传真提示音后,按 [传真启动]。 如果您正在使用平板扫描器, 并将 [传真模式]选择为 [高级模式],请按 [发送]。 19 3 第3章 双向访问 3 多址发送 3 设备从内存发送传真、接收传真或打 印计算机数据时,您可以同时拨号并 开始将传真扫描到内存中。 触摸屏上 将显示新的作业序号。 多址发送用于将同一传真信息发送至 多个传真号码。 多址发送中可包含组 拨号、地址簿号码和多达 50 个手动拨 叫的号码。 可扫描到内存中的页数因各页面打印 数据不同而不同。 最多可多址发送 250 个不同号码。 提示 多址发送前的准备 扫描传真首页时,如果出现 [内存已满]信息,请按 取消扫 描。 扫描余下页面时,如果出现 [内存已满]信息,可以按 [现在发送]发送此前已扫描的页 面,或按 取消操作。 20 3 在多址发送中使用地址簿号码前,必 须先将它们存储到设备内存中 (uu 使 用说明书 ( 基本功能 ):存储地址簿号 码 )。 在多址发送中使用组拨号码前,也必 须先将它们存储到设备内存中。 组拨 号码中包含许多已存储地址簿号码, 以便轻松拨号 ( 请参见 uu 第 50 页 设 置多址发送组 )。 发送传真 如何多址发送传真 按 [从地址簿添加]。 向上或 向下滑动或者按 a 或 b 显示您 想添加到多址发送中的号码并 选中这些号码的复选框。 选中 您需要的所有号码后,按 [OK]。 3 a 放入原稿。 b 执行以下操作中的一项: 传真预览设置为 [关]时,按 ( [传真] )。 按 [在地址簿中搜索]。 按名称 的第一个字母,再按 [OK]。 按 所需名称,然后按您想添加的号 码。 传真预览设置为 [开]时,按 ( [传真] ) 和 [正在发送 传真]。 c 按 [选项]。 d 向上或向下滑动或者按 a 或 b 显 示 [多址发送]。 e 按 [多址发送]。 f 按 [添加号码]。 提示 如果已下载网络传真: 如果您想使用电子邮件地址进行多 址发送,请按 ,输入电子邮件 地址 (uu 使用说明书 ( 基本功 能 ):输入文本 ),然后按[OK]。 g 可按以下方式在多址发送中添加 号码: 按 [添加号码],然后使用触 摸屏上的键盘输入号码 (uu 使 用说明书 ( 基本功能 ):如何拨 号 )。 h 重复步骤 f 和 g 输入所有传真 号码后,按 [OK]。 i 按 [传真启动]。 结束多址发送时,设备将打印多 址发送报告,显示拨号结果。 提示 • 若未使用任何组拨号码,则可将传 真多址发送到多达 250 个不同的号 码。 • 设备的可用内存根据内存中作业类 型和用于多址发送的号码数量的不 同而不同。 若将所有可用号码都用 于多址发送,则双向访问和定时传 真将不可使用。 • 如果显示 [内存已满]信息,按 停止作业。 若已扫描两个或以 上页面,按 [现在发送]发送设备 内存中的部分。 按 [OK]。 21 3 第3章 取消进行中的多址发送 多址发送过程中,可以取消当前正在 发送的传真或整个多址发送作业。 a 按 b 执行以下操作中的一项: 。 要取消整个多址发送作业,按 [全部 多址发送]。 转到步 骤 c。 要取消当前作业,按显示当前 拨打号码或名称的按钮。 转到 步骤 d。 若不取消作业直接退出,按 。 c d 当触摸屏询问您是否要取消整个 多址发送作业时,执行以下操作 中的一项: 3 实时传输 3 发送传真时,设备会在发送前将原稿 扫描到内存中。 当电话线路空闲时, 设备将立即开始拨号并随即发送传 真。 某些情况下,您可能需要立即发送重 要原稿,而不想等待内存传输。 那 么,您可以打开 [实时发送]。 提示 • 如果内存已满而您正在从自动进稿 器发送传真,设备将实时发送原稿 ( 即使 [实时发送]设置为 [关])。 如果内存已满,需先清除 一部分内存才能通过平板扫描器发 送传真。 • 在实时传输中,使用平板扫描器时 自动重拨功能不可用。 按 [是]进行确认。 a 放入原稿。 若不取消作业直接退出,按 [否]。 b 执行以下操作中的一项: 传真预览设置为 [关]时,按 执行以下操作中的一项: ( [传真] )。 要取消当前作业,按 [是]。 传真预览设置为 [开]时,按 若不取消作业直接退出,按 [否]。 ( [传真] ) 和 [正在发送 传真]。 22 c 按 [选项]。 d 向上或向下滑动或者按 a 或 b 显 示 [实时发送]。 e 按 [实时发送]。 f 按 [开] ( 或 [关] )。 发送传真 g 按 [OK]。 国际模式 h 输入传真号码。 i 按 [传真启动]。 如果网络连接较差而导致很难发送海 外传真,请启用国际模式。 3 国际模式为临时设置,且仅对下一份 传真有效。 a 放入原稿。 b 执行以下操作中的一项: 3 传真预览设置为 [关]时,按 ( [传真] )。 传真预览设置为 [开]时,按 ( [传真] ) 和 [正在发 送 传真]。 c 按 [选项]。 d 向上或向下滑动或者按 a 或 b 显 示 [国际模式]。 e 按 [国际模式]。 f 按 [开]。 g 按 [OK]。 h 输入传真号码。 i 按 [传真启动]。 23 第3章 定时传真 3 定时批量传输 设备内存中最多可存储 50 份待发传 真,每份传真的待发时间最长二十四 小时。 发送定时传真之前,设备将根据接收 方和预设时间对内存中的传真进行分 类,进而有效节省传真费用。 a 放入原稿。 b 执行以下操作中的一项: 预设为同一时间发送至同一传真号码 的所有定时传真将被作为一份传真作 业进行发送,同时有效缩短传输时 间。 传真预览设置为 [关]时,按 ( [传真] )。 传真预览设置为 [开]时,按 ( [传真] ) 和 a 按 b 按 [所有设置]。 c 向上或向下滑动或者按 a 或 b 显 示 [传真]。 [正在发送 传真]。 。 c 按 [选项]。 d 按 [传真]。 d 向上或向下滑动或者按 a 或 b 显 示 [定时传真]。 e 向上或向下滑动或者按 a 或 b 显 示 [设置发送]。 e 按 [定时传真]。 f 按 [设置发送]。 f 按 [定时传真]。 g 按 [批量发送]。 g 按 [开]。 h 按 [开]或 [关]。 h 按 [设置时间]。 i 按 i 使用触摸屏上的键盘输入传真的 预设发送时间 (24 小时格式 )。 按 [OK]。 j 按 [OK]。 提示 可扫描到内存中的页数因各页面打 印数据不同而不同。 24 。 3 发送传真 检查并取消等待处理的作业 检查内存中剩余的待发作业。 如果内 存中无剩余作业,触摸屏上将显示 [无等待任务]。 可以取消内存中存 储的待发传真作业。 a 按 b 按 [所有设置]。 c 向上或向下滑动或者按 a 或 b 显 示 [传真]。 。 3 将您更改的内容设为新的默认值 可将最常用的传真设置另存为默认设 置,如 [传真分辨率]、 [对比 度]、 [平板扫描尺寸]、 [实时发 送]和 [封页设置]。 这些设置将一 直保存直到您再次更改。 a 按 [传真]。 e 向上或向下滑动或者按 a 或 b 显 示 [残留任务]。 f 按 [残留任务]。 触摸屏上将显示等待处理的作 业。 g 向上或向下滑动或者按 a 或 b 滚 动显示等待处理的作业,然后按 您想取消的作业。 ( [传真] )。 传真预览设置为 [开]时,按 ( [传真] ) 和 h 按 [取消]。 i 执行以下操作中的一项: 要取消选定作业,按 [是]。 如果您想取消其他作业,转到 步骤 g。 [正在发送 传真]。 b 按 [选项]。 c 向上或向下滑动或者按 a 或 b 选 择您想更改的设置,然后按您想 设定的新选项。 重复该步骤,直到更改完所有设 置。 d 更改完最后一项设置后,向上或 向下滑动或者按 a 或 b 显示 [设 定新默认值]。 e 按 [设定新默认值]。 f 触摸屏将显示信息,要求您确认 是否将您更改的内容设置为新默 认值。 按 [是]进行确认。 g 按 若不取消作业直接退出,按 [否]。 作业取消完成后,按 执行以下操作中的一项: 传真预览设置为 [关]时,按 d j 3 。 。 25 3 第3章 将所有传真设置恢复为出厂设置 可将所有更改的传真设置恢复为出厂 设置。 这些设置将一直保存直到您再 次更改。 a 3 将传真选项另存为快捷方式 可将常用的所有新传真选项另存为快 捷方式。 a 执行以下操作中的一项: ( [传真] )。 ( [传真] )。 传真预览设置为 [开]时,按 传真预览设置为 [开]时,按 ( [传真] ) 和 ( [传真] ) 和 b 按 [选项]。 c 更改完最后一项设置后,向上或 向下滑动或者按 a 或 b 显示 [出厂设置]。 d 按 [出厂设置]。 e 触摸屏将显示信息,要求您确认 是否将您更改的内容恢复为出厂 设置。 按 [是]进行确认。 f 按 26 执行以下操作中的一项: 传真预览设置为 [关]时,按 传真预览设置为 [关]时,按 [正在发送 传真]。 3 [正在发送 传真]。 b 输入传真号码。 c 按 [选项]。 d 向上或向下滑动或者按 a 或 b 显 示 [传真分辨率]、 [双面传真] 1、 [对比度]、 [实时发送]、 [封页设置]、 [国际模式]或 [平板扫描尺寸],按您想更改 的设置。 然后按所需新选项。 重复该步骤,直到更改完所有设 置。 e 新选项选择完成后,按 [OK]。 f 按 [另存为 快捷方式]。 g 确认显示的所选快捷方式选项列 表,然后按 [OK]。 h 使用触摸屏上的键盘输入快捷方 式的名称。 ( 要获得输入字符的帮 助 uu 使用说明书 ( 基本功能 ): 输入文本。 ) 按 [OK]。 。 发送传真 i j 1 使用触摸屏上的键盘输入拼音。 ( 要获得输入字符的帮助 uu 使用 说明书 ( 基本功能 ):输入文本 ) 按 [OK]。 电子传真封页 按 [OK]进行确认。 发送传真时将自动发送封页。 封页中 包含本机标识、注释和地址簿中存储 的名称。 适用于 MFC-9340CDW 3 为了使用此功能,您将需要设置本机 标识 (uu 快速安装指南 )。 可从以下预设注释中选择一项: [1. 无注释] [2. 请致电] [3. 紧急] [4. 机密] 如果不使用预设注释,您还可以输入 两条自定义信息,每条最多包含 27 个 字符。 ( 请参见 uu 第 28 页 编写自定义注 释。 ) [5.] ( 自定义 ) [6.] ( 自定义 ) 27 3 第3章 编写自定义注释 最多可设置两条自定义注释。 a 按 b 按 [所有设置]。 c 向上或向下滑动或者按 a 或 b 显 示 [传真]。 d 按 [传真]。 e 向上或向下滑动或者按 a 或 b 显 示 [设置发送]。 f 按 [设置发送]。 g 按 [封页设定]。 h 。 3 仅下一份传真发送封页 如果仅在发送下一份传真时发送封 页,您可以添加封页。 a 执行以下操作中的一项: 传真预览设置为 [关]时,按 ( [传真] )。 传真预览设置为 [开]时,按 ( [传真] ) 和 [正在发送 传真]。 b 按 [选项]。 c 向上或向下滑动或者按 a 或 b 显 示 [封页设置]。 按 [封页信息]。 d 按 [封页设置]。 i 按 [5.]或 [6.]存储自定义 注释。 e 按 [封页设置]。 j 使用触摸屏上的键盘输入自定义 注释。 按 [OK]。 f 按 [开]。 g 按 [封页信息]。 h 向上或向下滑动或者按 a 或 b 选 择您想使用的注释,然后按此注 释。 按 。 i 按 [OK]。 j 输入传真号码。 k 按 [传真启动]。 按 选择数字、字母或特殊 字符 (uu 使用说明书 ( 基本功 能 ):输入文本 )。 k 28 按 。 3 发送传真 使用已打印的封页 若要使用可以手写的已打印封页,可 以先打印样张,然后将其添加到传真 中。 a 按 。 b 按 [所有设置]。 c 向上或向下滑动或者按 a 或 b 显 示 [传真]。 d 按 [传真]。 e 向上或向下滑动或者按 a 或 b 显 示 [设置发送]。 3 目的地显示 3 发送传真时,设备会显示地址簿中的 信息或您拨叫的号码。 您可以将设备 设置为不在触摸屏上显示目的地信 息。 3 a 按 b 按 [所有设置]。 c 向上或向下滑动或者按 a 或 b 显 示 [传真]。 d 按 [传真]。 e 向上或向下滑动或者按 a 或 b 显 示 [设置发送]。 。 f 按 [设置发送]。 g 按 [封页设定]。 f 按 [设置发送]。 h 按 [打印样张]。 g 按 [目标]。 i 按 [OK]。 h 按 [隐藏]或 [显示]。 i 按 。 29 第3章 轮询 3 用于设置设备,以使其他人可从本设 备接收传真并支付呼叫费用。 此外, 还可以呼叫其他传真设备并从其他设 备接收传真,此时由您支付呼叫费 用。 双方的设备都设置了轮询功能才 可使用。 不是所有的传真设备都支持 轮询。 轮询发送 按 [传真启动]。 如果使用自动进稿器,请转到步 骤 j。 h 如果使用平板扫描器,触摸屏会 提示您从以下选项中进行选择: 按 [是]扫描下一页。 转到步骤 i。 扫描完成后,按 [否]。 转到 步骤 j。 3 轮询发送用于设置设备进行原稿等 待,以使其他传真设备可以呼叫本设 备并检索该原稿。 原稿将被保存,从内存中删除传真 前,可从其他传真设备进行检索。 轮询发送的设置 a 放入原稿。 b 执行以下操作中的一项: 传真预览设置为 [关]时,按 ( [传真] )。 传真预览设置为 [开]时,按 ( [传真] ) 和 [正在发送 传真]。 c 按 [选项]。 d 向上或向下滑动或者按 a 或 b 显 示 [轮询发送]。 e 按 [轮询发送]。 f 按 [标准]。 30 g i 将下一页放到平板扫描器上,按 [OK]。 重复步骤 h 和 i 扫描并发送其 余页面。 j 接收到轮询请求时,本设备将自 动发送传真。 之后将打印轮询报 告。 3 提示 若要删除内存中的传真,请按 、 [所有设置]、 [传真]、 [残留任务] ( 请参见 uu 第 25 页 检查并取消等待处理的作业 )。 发送传真 使用安全密码进行轮询发送的设置 3 安全轮询用于限制轮询原稿的接收 方。 安全轮询功能仅与 Brother 传真 设备兼容。 其他人员若要通过本设备 检索传真,必须输入安全密码。 a 放入原稿。 b 执行以下操作中的一项: j 将下一页放到平板扫描器上,按 [OK]。 重复步骤 i 和 j 扫描 并发送其余页面。 k 接收到轮询请求时,本设备将自 动发送传真。 3 传真预览设置为 [关]时,按 ( [传真] )。 传真预览设置为 [开]时,按 ( [传真] ) 和 [正在发送 传真]。 c 按 [选项]。 d 向上或向下滑动或者按 a 或 b 显 示 [轮询发送]。 e 按 [轮询发送]。 f 按 [安全]。 g 输入一个四位数密码。 按 [OK]。 h 按 [传真启动]。 i 如果使用平板扫描器,触摸屏会 提示您从以下选项中进行选择: 按 [是]扫描下一页。 转到步 骤 j。 扫描完成后,按 [否]。 31 4 接收传真 内存接收选项 4 4 当您远离设备时,可通过内存接收功 能接收传真。 i 按 [传真转发]。 j 执行以下操作中的一项: 按 [手动],使用触摸屏上的 键盘输入转发传真号码 ( 最多 20 个字符 ) (uu 使用说明书 ( 基本功能 ):输入文本 )。 每次仅可以使用一个内存接收选项。 传真转发 传真存储 按 [OK]。 PC-Fax 接收 按 [地址簿]。 (uu 使用说明书 ( 基本功能 ): PC-FAX 接收。 ) 向上或向下滑动或者按 a 或 b 滚动显示,直至找到您想转发 传真的目标传真号码。 关 传真转发 传真转发功能可用于自动将接收到的 传真转发至其他设备。 如果选择 [备 份打印 : 开],设备还将打印传真。 a 按 b 按 [所有设置]。 c 向上或向下滑动或者按 a 或 b 显 示 [传真]。 d 按 [传真]。 e 向上或向下滑动或者按 a 或 b 显 示 [设置接收]。 f 按 [设置接收]。 g 向上或向下滑动或者按 a 或 b 显 示 [内存接收]。 h 按 [内存接收]。 32 按所需传真号码或电子邮件地 址。 4 。 提示 • 按触摸屏上的 可输入电子邮件 地址。 • 如果从地址簿中选择组拨号,传真 将转发到多个传真号码。 k 如果 [传真预览]设置为 [关],按 [备份打印 : 开]或 [备份打印 : 关]。 重要事项 • 如果选择 [备份打印 : 开],设 备还将打印接收到的传真作为备 份。 • [传真预览]设置为 [开]时,备 份打印功能不可用。 l 按 。 接收传真 传真存储 4 更改内存接收选项 4 传真存储功能可用于将接收到的传真 存储到设备的内存中。 使用远程检索 命令,即可从其他传真设备检索已存 储的传真信息 ( 请参见 uu 第 37 页 检 索传真信息 )。 更改内存接收操作时,如果设备内存 中留有接收到的传真,触摸屏上将显 示以下询问信息中的一条: 设备将打印已存传真作为备份。 [删除所有文档 ?] 如果已打印接收的传真 按 b 按 [所有设置]。 c 向上或向下滑动或者按 a 或 b 显 示 [传真]。 d 按 [传真]。 如果内存中有未打印传真 e 向上或向下滑动或者按 a 或 b 显 示 [设置接收]。 [打印所有传真 ?] f 按 [设置接收]。 g 向上或向下滑动或者按 a 或 b 显 示 [内存接收]。 h 按 [内存接收]。 i 按 [传真存储]。 j 按 。 4 • 如果按 [是],内存中的传真 将在设置更改前被删除。 a 。 4 • 如果按 [否],内存中的传真 将不会被删除,且设置保持不 变。 4 • 如果按 [是],内存中的传真 将在设置更改前被打印。 如果 已经打印了备份复印件,则设备 不会重复打印。 • 如果按 [否],内存中的传真 将不会被打印,且设置保持不 变。 由其他选项 ( [传真转发]或 [传真存储] ) 更改为 [PC Fax 接收]时,如果设备内存 中留有接收到的传真,按 [

MFC-9340CDW(高级功能).pdf



