天马行空录第17期.pdf
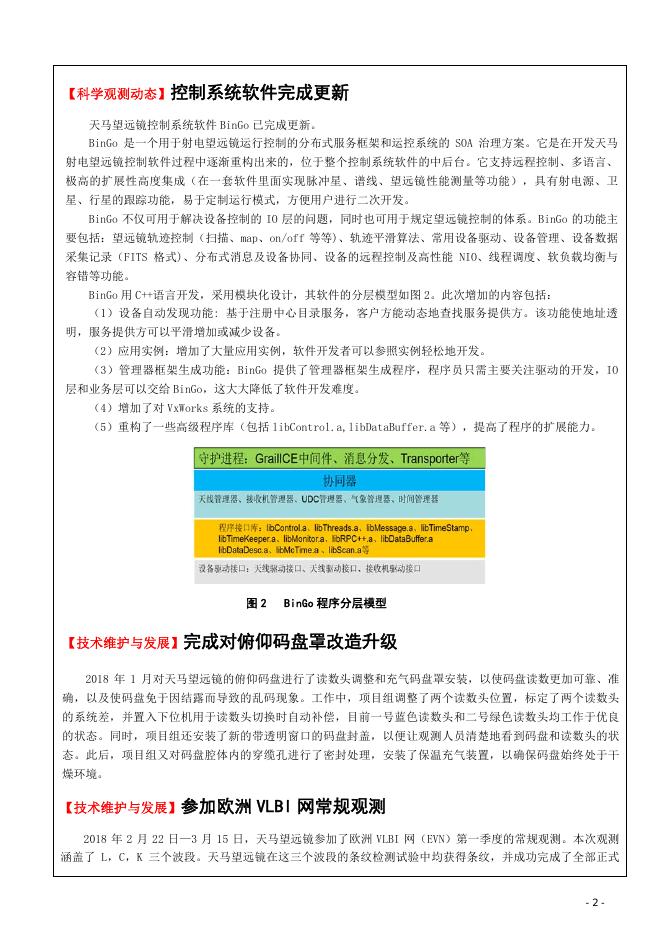
行空录 主办单位:中国科学院上海天文台 2018 年 3 月 31 日 第 17 期 总第 17 期 【科学观测动态】对脉冲星模式变换观测研究取得阶段性成果 利用天马望远镜的观测数据对脉冲星 B0329+54 的模式变换现象在单脉冲水平上进行了深入研究。与国际 同类型的研究相比,该项研究仅用天马望远镜就完成了 13 cm 和 3 cm 波段上的同时观测,且具有时间分辨率 高、频率跨度大等鲜明特点。观测获得的正常和反常模式下该脉冲星积分轮廓见图 1。研究表明,脉冲星 B0329+54 大约有 13%的时间处于反常辐射模式状态,模式变换在 13 cm 和 3 cm 两个波段上同时发生。单脉冲 分析研究发现,随着辐射模式以及观测频率的变化,各脉冲成分表现出不同的子脉冲漂移特性。对于该脉冲 星,尽管不同模式下“明亮”脉冲的爆发率并无显著差异,但高频(3 cm)“明亮”脉冲的爆发率是低频 (13 cm)的 100 倍左右。研究人员推测,这可能是由于高频辐射区域更靠近脉冲星表面且更活跃等综合原因 引起的。该项研究由来自上海天文台、澳大利亚联邦科学与工业研究组织、英国曼彻斯特大学、香港大学、 广州大学、北京大学、新疆天文台等多家单位的研究人员合作完成。研究成果于 2018 年 3 月 23 日发表于美 国天体物理学报(ApJ)第 856 卷( Yan Z, et al. ApJ, 2018, 856:55 )。 图1 脉冲星 B0329+54 在 13 cm 和 3 cm 波段正常和反常模式的积分轮廓 【科学观测动态】K/Q 波段 VLBI 观测进展 继 2017 年天马望远镜成功地与东亚以及意大利等具备 K 和 Q 波段接收能力的台站联合开展“事件视界望 远镜”的协同观测后,2018 年 3 月 9 日开始,天马望远镜再次与上述台站联合,在 K 和 Q 波段对“事件视界 望远镜”观测的超大质量黑洞进行协同观测,并参加持续至 5 月初的共 13 次观测。 -1- 【科学观测动态】控制系统软件完成更新 天马望远镜控制系统软件 BinGo 已完成更新。 BinGo 是一个用于射电望远镜运行控制的分布式服务框架和运控系统的 SOA 治理方案。它是在开发天马 射电望远镜控制软件过程中逐渐重构出来的,位于整个控制系统软件的中后台。它支持远程控制、多语言、 极高的扩展性高度集成(在一套软件里面实现脉冲星、谱线、望远镜性能测量等功能),具有射电源、卫 星、行星的跟踪功能,易于定制运行模式,方便用户进行二次开发。 BinGo 不仅可用于解决设备控制的 IO 层的问题,同时也可用于规定望远镜控制的体系。BinGo 的功能主 要包括:望远镜轨迹控制(扫描、map、on/off 等等)、轨迹平滑算法、常用设备驱动、设备管理、设备数据 采集记录(FITS 格式)、分布式消息及设备协同、设备的远程控制及高性能 NIO、线程调度、软负载均衡与 容错等功能。 BinGo 用 C++语言开发,采用模块化设计,其软件的分层模型如图 2。此次增加的内容包括: (1)设备自动发现功能: 基于注册中心目录服务,客户方能动态地查找服务提供方。该功能使地址透 明,服务提供方可以平滑增加或减少设备。 (2)应用实例:增加了大量应用实例,软件开发者可以参照实例轻松地开发。 (3)管理器框架生成功能:BinGo 提供了管理器框架生成程序,程序员只需主要关注驱动的开发,IO 层和业务层可以交给 BinGo,这大大降低了软件开发难度。 (4)增加了对 VxWorks 系统的支持。 (5)重构了一些高级程序库(包括 libControl.a,libDataBuffer.a 等),提高了程序的扩展能力。 图2 BinGo 程序分层模型 【技术维护与发展】完成对俯仰码盘罩改造升级 2018 年 1 月对天马望远镜的俯仰码盘进行了读数头调整和充气码盘罩安装,以使码盘读数更加可靠、准 确,以及使码盘免于因结露而导致的乱码现象。工作中,项目组调整了两个读数头位置,标定了两个读数头 的系统差,并置入下位机用于读数头切换时自动补偿,目前一号蓝色读数头和二号绿色读数头均工作于优良 的状态。同时,项目组还安装了新的带透明窗口的码盘封盖,以便让观测人员清楚地看到码盘和读数头的状 态。此后,项目组又对码盘腔体内的穿缆孔进行了密封处理,安装了保温充气装置,以确保码盘始终处于干 燥环境。 【技术维护与发展】参加欧洲 VLBI 网常规观测 2018 年 2 月 22 日—3 月 15 日,天马望远镜参加了欧洲 VLBI 网(EVN)第一季度的常规观测。本次观测 涵盖了 L,C,K 三个波段。天马望远镜在这三个波段的条纹检测试验中均获得条纹,并成功完成了全部正式 -2- 观测。 2018 年 3 月 27 日,欧洲 VLBI 网组织了代码为 RSF09 的 L 波段 e-VLBI 实时观测任务。同时,还进行了 2 Gbit/s 网络测试。本次测试由天马望远镜和佘山 25 米望远镜同时进行单台站 1 Gbit/s 网络传输,总的传 输速率为 2 Gbit/s。测试结果表明,两台站 2 Gbit/s 网络传输和天马望远镜格式器测试均正常(由于天马 望远镜 L 波段接收机正处于维护阶段,因此天马望远镜仅参加了 1 Gbit/s 格式器测试)。这也是科技网网 速升级到 2 Gbit/s 后首次进行的网络测试。 图3 望远镜观测显示图 【技术维护与发展】完成对天线系统及主动面系统的维护保养 2018 年 3 月 16 日至 22 日,中国科学院上海天文台与中国电子科技集团有限公司第五十四研究所对天马望 远镜天线结构进行了每年一次的维护保养,完成了方位轨道罩滚轮更换和面板维修,并为副面调整机构的丝 杠、换馈机构的轴承、方位和俯仰驱动轴承及俯仰轴承座等涂注了润滑脂。此外,还检查了中心枢轴及其他部 分的情况,结果表明其状态良好。另外,对轨道基础裂缝进行了补修。 -3- 2018 年 2 月 21 日,中国科学院上海天文台发现天马望远镜主动面系统的其中一块面板松动。检查后发 现,该面板部分促动器螺杆断裂。更换新的螺杆后修复了这一故障。3 月 16—22 日,中国科学院上海天文台 和上海交通大学对望远镜主动面系统进行了维护保养和全面的螺杆检查工作,完成了 11 根促动器断裂螺杆的 更换和 2 台故障促动器的更换。维护和保养完成后,主动面系统工作正常。 【国际合作】2018 年欧洲 VLBI 网技术运行工作组会议和项目委员会工作 会议在上海召开 2018 年 3 月 18 — 21 日 , 欧 洲 VLBI 网 技 术 运 行 工 作 组 会 议 ( EVN Technical Operations Group Meeting,EVN TOG)在上海召开。来自德国、荷兰、瑞典、意大利、西班牙、俄罗斯、拉脱维亚、加纳、韩 国和中国等 10 个国家的 60 余名专家学者参加了此次会议。 EVN TOG 每 8 个月举行一次工作会议,研讨观测结果和技术发展;每 16 个月与全球毫米波 VLBI 阵 (Global mm-VLBI Array,GMVA)之间增加一次技术协调会议。会议旨在提升 EVN 的观测质量,研讨相关领域的 技术发展,并促进观测台站之间的技术交流。上海天文台是 EVN 正式成员,天马望远镜和佘山 25 米望远镜是 EVN 的主力观测设备。本次会议是第一次在中国召开的 EVN TOG 会议,会议内容包括台站工作报告、相关处理 中心工作报告、VLBI 科学与技术报告,以及天马望远镜和 VLBI 中心实地考察。通过此次会议,进一步推进了 VLBI 领域的研究与开发,加强了中国该领域专家学者与国际同行的合作与交流。 3 月 21 日,EVN 观测项目评委会工作会议在上海天文台召开。EVN 每年征集三轮观测项目,项目内容涉及 活动星系核、银河系内致密天体(包括脉冲星、X 射线双星、γ 射线暴、引力波射电对应体、超新星、双星 等)、脉泽以及超脉泽等天体物理研究领域,以及天体测量、深空探测、行星科学等。继 2010 年之后上海天 文台再次承办了 EVN 观测项目评委会工作会议,这与中国近几年射电天文的快速发展,以及中国 VLBI 网不断 增强的国际影响力密不可分。 【观测运行动态】观测情况统计 2018 年 1—3 月,天马望远镜总运行时间为 1 765 h,其中,有效观测时间为 1 191 h(包括单天线观测时 间 751 h,VLBI 观测时间 386 h,其他时间 54 h),各项测试时间为 485 h,维护保养 89 h。 中国科学院上海天文台 [网址] http://shao.ac.cn/ 编 辑: 赵玲丽 何雯婷 王彩虹 [地址] 上海市徐汇区南丹路 80 号 审 核:刘庆会 [邮政编码] 200030 签 发: 沈志强 -4-

天马行空录第17期.pdf


