新华保险2023年第三季度报告 2023-10-27.pdf
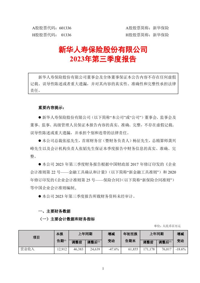
A股股票代码:601336 A股股票简称:新华保险 H股股票代码: 01336 H股股票简称:新华保险 新华人寿保险股份有限公司 2023年第三季度报告 新华人寿保险股份有限公司董事会及全体董事保证本公告内容不存在任何虚假 记载、误导性陈述或者重大遗漏,并对其内容的真实性、准确性和完整性承担法律 责任。 重要内容提示: 新华人寿保险股份有限公司(以下简称“本公司”或“公司”)董事会、监事会及 董事、监事、高级管理人员保证本报告内容的真实、准确、完整,不存在虚假记载、 误导性陈述或重大遗漏,并承担个别和连带的法律责任。 本公司总裁张泓先生,首席财务官(暨财务负责人)杨征先生,总精算师龚兴 峰先生以及会计机构负责人张韬先生保证本季度报告中财务信息的真实、准确、完 整。 本公司 2023 年第三季度财务报告根据中国财政部 2017 年修订印发的《企业 会计准则第 22 号——金融工具确认和计量》(以下简称“新金融工具准则”)和 2020 年修订印发的《企业会计准则第 25 号——保险合同》 (以下简称“新保险合同准则”) 等中国企业会计准则编制。 本公司 2023 年第三季度报告所载财务资料未经审计。 一、主要财务数据 (一)主要会计数据和财务指标 单位:人民币百万元 项目 营业收入 本报 上年同期 告期(1) 调整前 调整后(2) 12,912 46,383 24,639 年初至报 变动 告期末 调整前 调整后(2) 变动 61,855 171,178 76,017 -18.6% -47.6% 1 上年同期 增减 增减 归属于母公司股东的 净利润 (436) 3 2,102 -120.7% 9,542 5,190 11,292 -15.5% (428) 18 2,117 -120.2% 9,561 5,198 11,300 -15.4% 不适用 不适用 不适用 不适用 79,611 74,309 72,269 10.2% (0.14) - 0.67 -120.9% 3.06 1.66 3.62 -15.5% (0.14) - 0.67 -120.9% 3.06 1.66 3.62 -15.5% -0.40% - 2.34% -2.74pt(3) 8.53% 4.94% 12.48% -3.95pt 归属于母公司股东的 扣除非经常性损益 的净利润 经营活动产生的现金 流量净额 归属于母公司股东的 基本加权平均每股 收益(元) 归属于母公司股东的 稀释加权平均每股 收益(元) 归属于母公司股东的 加权平均净资产收 益率 上年度末 本报告期末 调整前 总资产 归属于母公司股东的 股东权益 增减变动 调整后(2) 1,364,374 1,255,044 1,214,936 12.3% 108,312 102,884 97,975 10.6% 注: 1. 本报告期指本季度初至本季度末 3 个月期间,下同。 2. 本公司于 2023 年 1 月 1 日起实施新保险合同准则和新金融工具准则,比较期数据已根据新会计准则的要 求重述,本公司按照新保险合同准则规定追溯调整保险业务相关上年同期对比数据,按照新金融工具准则 规定选择不追溯调整投资业务相关上年同期对比数据,下同。 3. pt 为百分点,下同。 (二)非经常性损益项目和金额 单位:人民币百万元 非经常损益项目 本报告期金额 年初至报告期末金额 非流动资产处置损益 - (1) 受托经营取得的托管费收入 1 10 2 其他符合非经常性损益定义的损益项目 (7) (25) 减:所得税影响额 (2) (3) - - (8) (19) 少数股东权益影响额(税后) 合计 注: 1. “-”为少于人民币 50 万元。 2. 本公司作为保险公司,投资业务(保险资金运用)为主要经营业务之一,持有或处置金融资产及金融负 债而产生的公允价值变动损益和投资收益均属于本公司的经常性损益。 (三)其他主要指标 单位:人民币百万元 项目 2023 年 9 月 30 日/ 2022 年 12 月 31 日/ 2023 年 1-9 月 2022 年 1-9 月 增减变动 保险服务收入(1) 39,726 42,040 -5.5% 保险服务费用(1) 26,254 26,795 -2.0% 1,308,788 1,157,622 13.1% 投资资产(2) 注: 1. 按照新保险合同准则的规定,当期履行保险合同义务所确认的保险服务收入和保险服务费用,不包含保 险合同中的投资成分。 2. 根据新保险合同准则的规定,保户质押贷款为保险合同负债的组成部分,不再作为投资资产处理,其产 生的利息同样不计入投资收益。2022 年 12 月 31 日投资资产相关数据按上述要求进行重述,下同。 (四)偿付能力状况 新华人寿保险股份有限公司根据《保险公司偿付能力监管规则(Ⅱ)》计算和披 露核心资本、实际资本、最低资本、核心偿付能力充足率和综合偿付能力充足率。中 国境内保险公司的偿付能力充足率必须达到国家金融监督管理总局规定的水平。 单位:人民币百万元 2023 年 9 月 30 日 2023 年 6 月 30 日 核心资本 151,207 153,029 实际资本 247,890 248,975 最低资本 103,492 104,164 核心偿付能力充足率(1) 146.10% 146.91% 3 综合偿付能力充足率(1) 239.02% 239.52% 注: 1.核心偿付能力充足率=核心资本╱最低资本;综合偿付能力充足率=实际资本╱最低资本。 (五)主要会计数据、财务指标发生变动的情况、原因 单位:人民币百万元 7-9 月 3 个月期间 主要变动项目 增减变动 主要变动原因 24,639 -47.6% 受新金融工具准则实 (436) 2,102 -120.7% 施以及资本市场波 (428) 2,117 -120.2% (0.14) 0.67 -120.9% (0.14) 0.67 -120.9% -0.40% 2.34% -2.74pt 2023 年 2022 年 营业收入 12,912 归属于母公司股东的净利润 归属于母公司股东的扣除非经 常性损益的净利润 归属于母公司股东的基本加权 平均每股收益(元) 归属于母公司股东的稀释加权 平均每股收益(元) 归属于母公司股东的加权平均 净资产收益率 动的影响,三季度投 资收益同比减少。 归属于母公司股东的 净利润同比减少。 二、股东信息 单位:股 78,010 户(其中 A 股股东 77,723 户,H 股股东 287 户) 报告期末股东总数(户) 前 10 名股东持股情况 股东名称 中央汇金投资有限责任公司 股东性质 持股数量 持股比例 (%) 持有有限售 条件股份 数量(1) 质押/标记/冻结情况 股 份 状 态 数量 国家 977,530,534 31.34 - - - 境外法人 972,719,277 31.18 - 未知 未知 中国宝武钢铁集团有限公司 国有法人 377,162,581 12.09 - - - 中国证券金融股份有限公司 国有法人 93,339,003 2.99 - - - 华宝投资有限公司(3) 国有法人 60,503,300 1.94 - - - HKSCC Nominees Limited (香港中央结算(代理 人)有限公司)(2) 4 香港中央结算有限公司(4) 境外法人 50,881,536 1.63 - - - 国有法人 28,249,200 0.91 - - - 境内法人 12,540,000 0.40 - - - 其他 8,713,289 0.28 - - - 其他 7,863,699 0.25 - - - 中央汇金资产管理有限责任 公司 科华天元(天津)商业运营 管理有限公司 大成基金-农业银行-大成 中证金融资产管理计划 华夏基金-农业银行-华夏 中证金融资产管理计划 上述股东关联关系或一致行 中央汇金资产管理有限责任公司是中央汇金投资有限责任公司的全资子公 动关系的说明 司,华宝投资有限公司是中国宝武钢铁集团有限公司的全资子公司。除上 述外,本公司未知上述股东存在关联关系或一致行动关系。 注: 1. 截至报告期末,本公司全部 A 股和全部 H 股股份均为无限售条件股份。 2. HKSCC Nominees Limited(香港中央结算(代理人)有限公司)所持股份为代香港各股票行客户及香港 中央结算系统其他参与者持有。因香港联合交易所有关规则并不要求上述人士申报所持股份是否有质押或 冻结情况,因此 HKSCC Nominees Limited 无法统计或提供质押或冻结的股份数量 。 3. 截至 2023 年 9 月 30 日 ,华宝投资有限公司持有本公司 H 股股份 60,503,300 股 ,登记在 HKSCC Nominees Limited 名下,为避免重复计算,HKSCC Nominees Limited 持股数量已经减去华宝投资有限公司 的持股数量 。 4. 香港中央结算有限公司为沪股通股票的名义持有人。 三、季度经营分析 (一)保险业务 截至 2023 年三季度末,公司实现原保险保费收入 1,429.11 亿元(人民币,下 同),同比增长 3.7%,其中长期险首年期交保费 220.31 亿元,同比增长 40.2%;续 期保费 1,004.25 亿元,同比增长 1.5%;短期险保费 33.60 亿元,同比下降 12.7%。 2023 年前三季度,公司退保率为 1.5%,与上年同期持平。 单位:人民币百万元 截至 9 月 30 日止 9 个月 2023 年 2022 年 增减变动 原保险保费收入(1) 142,911 137,792 3.7% 长期险首年保费 39,126 34,952 11.9% 22,031 15,715 40.2% 2,538 2,275 11.6% 期交 十年期及以上期交保费 5 趸交 17,095 19,237 -11.1% 续期保费 100,425 98,989 1.5% 短期险保费 3,360 3,851 -12.7% 注: 1. 原保险保费收入根据中华人民共和国财政部《企业会计准则第 25 号——原保险合同》(财会 〔2006〕3 号)及《保险合同相关会计处理规定》(财会〔2009〕15 号)计算,下同。 公司个险渠道以价值为核心,优化产品供给,推动队伍转型。截至三季度末,渠 道实现总保费 965.56 亿元,同比下降 0.3%,其中长期险首年期交保费 100.85 亿元, 同比增长 9.9%;续期保费 847.57 亿元,较去年同期下降 1.0%。 银保渠道抢抓市场机遇,大力推动期交业务发展。截至三季度末,渠道实现总 保费 440.14 亿元,同比增长 14.1%,其中长期险首年期交保费 119.09 亿元,同比增 长 82.9%;续期保费 156.16 亿元,同比增长 17.1%。 团体渠道围绕效益改善,持续调整业务结构。截至三季度末,渠道实现总保费 23.41 亿元,同比持平,其中短期险保费 21.92 亿元,同比下降 2.8%。 单位:人民币百万元 截至 9 月 30 日止 9 个月 2023 年 2022 年 增减变动 10,644 9,664 10.1% 期交 10,085 9,175 9.9% 趸交 559 489 14.3% 续期保费 84,757 85,631 -1.0% 短期险保费 1,155 1,581 -26.9% 96,556 96,876 -0.3% 28,385 25,230 12.5% 期交 11,909 6,510 82.9% 趸交 16,476 18,720 -12.0% 续期保费 15,616 13,330 17.1% 13 16 -18.8% 44,014 38,576 14.1% 个险渠道 长期险首年保费 个险渠道保费收入合计 银保渠道 长期险首年保费 短期险保费 银保渠道保费收入合计 6 团体保险 长期险首年保费 97 58 67.2% 续期保费 52 28 85.7% 短期险保费 2,192 2,254 -2.8% 2,341 2,340 - 142,911 137,792 3.7% 团体保险保费收入合计 原保险保费收入 (二)资产管理业务 截至 2023 年 9 月末,公司投资资产为 13,087.88 亿元;截至 2023 年 9 月 30 日 止 9 个月期间,公司年化总投资收益率(1)为 2.3%。 注: 1. 年化总投资收益率=(利息收入+投资收益+公允价值变动收益-投资资产减值损失-卖出回购利息支出) ╱(月均投资资产-月均卖出回购金融资产款-月均应收利息)×365/273。 四、季度财务报表 见附录。 特此公告。 新华人寿保险股份有限公司董事会 2023 年 10 月 27 日 7 附录 1. 新华人寿保险股份有限公司 2023 年 9 月 30 日合并及公司资产负债表(未经审计) 单位:人民币百万元 2023 年 9 月 30 日 2022 年 12 月 31 日 2023 年 9 月 30 日 2022 年 12 月 31 日 合并 合并 公司 公司 17,001 17,603 14,890 15,026 3 3 3 3 5,518 不适用 8,847 4,576 14,481 4,145 不适用 12,752 5,182 5,461 1,901 5,041 264,658 227,547 253,458 193,027 交易性金融资产 369,839 不适用 341,679 不适用 债权投资 314,473 不适用 300,333 不适用 其他债权投资 324,284 不适用 333,405 不适用 5,420 不适用 5,404 不适用 不适用 79,465 不适用 48,137 不适用 375,654 不适用 373,007 378,160 资产 货币资金 衍生金融资产 买入返售金融资产 应收利息 其他应收款 定期存款 金融投资: 其他权益工具投资 以公允价值计量且其变动计入当期 损益的金融资产 可供出售金融资产 持有至到期投资 不适用 378,391 不适用 归入贷款及应收款的投资 不适用 47,456 不适用 42,316 分出再保险合同资产 10,013 10,590 10,013 10,590 长期股权投资 5,693 5,820 48,245 64,384 存出资本保证金 1,770 1,715 748 715 投资性房地产 9,388 9,553 9,040 9,161 固定资产 15,842 15,873 11,281 11,241 在建工程 1,997 1,877 1,400 1,401 使用权资产 948 986 927 953 无形资产 3,880 4,002 2,019 2,115 递延所得税资产 7,599 7,890 7,184 7,555 其他资产 866 1,722 601 1,459 资产总计 1,364,374 1,214,936 1,346,676 1,181,619 8 1. 新华人寿保险股份有限公司 2023 年 9 月 30 日合并及公司资产负债表(未经审计)(续) 2023 年 9 月 30 日 2022 年 12 月 31 日 2023 年 9 月 30 日 2022 年 12 月 31 日 合并 合并 公司 公司 10,367 不适用 - 不适用 不适用 25,877 不适用 - 卖出回购金融资产款 预收保费 86,110 43,617 82,961 40,072 343 431 333 428 应付手续费及佣金 1,622 1,579 1,621 1,579 应付职工薪酬 负债及股东权益 负债 交易性金融负债 以公允价值计量且其变动计入当期损 益的金融负债 4,334 4,349 3,798 3,714 应交税费 210 236 105 196 其他应付款 13,820 13,840 14,247 13,944 保险合同负债 1,125,770 1,013,191 1,125,707 1,013,154 应付债券 10,127 10,000 10,127 10,000 租赁负债 798 855 774 822 递延收益 474 484 7 7 递延所得税负债 70 57 - - 其他负债 1,994 2,424 1,178 1,676 负债合计 1,256,039 1,116,940 1,240,858 1,085,592 股本 3,120 3,120 3,120 3,120 资本公积 23,981 24,006 23,979 24,004 其他综合收益 (48,680) (37,134) (48,561) (37,152) 盈余公积 20,923 18,233 20,923 18,233 一般风险准备 14,417 12,840 14,384 12,808 未分配利润 94,551 76,910 91,973 75,014 归属于母公司股东的股东权益合计 108,312 97,975 105,818 96,027 少数股东权益 23 21 / / 股东权益合计 108,335 97,996 105,818 96,027 1,364,374 1,214,936 1,346,676 1,181,619 股东权益 负债及股东权益总计 总裁:张泓 主管会计工作负责人:杨征 精算负责人:龚兴峰 9 会计机构负责人:张韬 2. 新华人寿保险股份有限公司 截至 2023 年 9 月 30 日止 9 个月期间合并及公司利润表(未经审计) 单位:人民币百万元 截至 2023 年 9 截至 2022 年 9 截至 2023 年 9 截至 2022 年 9 月 30 日止 9 月 30 日止 9 月 30 日止 9 月 30 日止 9 个月期间 个月期间 个月期间 个月期间 一、营业收入 保险服务收入 合并 合并 公司 公司 61,855 76,017 61,130 77,529 39,726 42,040 39,726 42,040 利息收入 23,827 22,528 23,285 23,067 投资收益 211 11,643 483 11,846 其中:对联营企业和合营企业的投资收益 (39) 155 (37) 147 公允价值变动损益 (2,862) (1,658) (2,876) (419) 汇兑收益 204 580 204 580 其他收益 120 78 14 36 其他业务收入 629 806 294 379 (53,144) (64,436) (53,336) (64,174) 保险服务费用 (26,254) (26,795) (26,819) (27,279) 分出保费的分摊 (1,727) (882) (1,727) (882) 减:摊回保险服务费用 1,247 1,354 1,247 1,354 (22,206) (30,789) (22,432) (30,789) 二、营业支出 承保财务损失 减:分出再保险财务收益 198 162 198 162 利息支出 (1,312) (977) (1,564) (933) 税金及附加 (73) (71) (34) (32) 业务及管理费 (2,353) (262) (2,356) 不适用 (1,690) 信用减值损失 (290) (1,712) 不适用 资产减值损失 - (3,785) - (3,785) (402) (297) (225) (278) 8,711 11,581 7,794 13,355 加:营业外收入 34 28 25 20 减:营业外支出 (60) (70) (59) (70) 8,685 11,539 7,760 13,305 859 (245) 1,071 (642) 9,544 11,294 8,831 12,663 9,544 11,294 8,831 12,663 9,542 11,292 2 2 其他业务成本 三、营业利润 四、利润总额 减:所得税费用 五、净利润 (一)按经营持续性分类 持续经营净利润 (二)按所有权归属分类 归属于母公司股东的净利润 少数股东损益 10 2. 新华人寿保险股份有限公司 截至 2023 年 9 月 30 日止 9 个月期间合并及公司利润表(未经审计)(续) 截至 2023 年 9 截至 2022 年 9 截至 2023 年 9 截至 2022 年 9 月 30 日止 9 月 30 日止 9 月 30 日止 9 月 30 日止 9 个月期间 个月期间 个月期间 个月期间 合并 合并 公司 公司 六、其他综合收益的税后净额 (12,162) (14,934) (11,972) (14,960) 归属于母公司股东的其他综合收益的税后净额 (12,162) (14,934) (11,972) (14,960) (一) 不能重分类进损益的其他综合收益 153 156 不适用 150 其他权益工具投资公允价值变动 153 不适用 不能转损益的保险合同金融变动 (3) - (3) - (12,315) (12,122) 4,399 (14,960) 不适用 (二) 将重分类进损益的其他综合收益 其他债权投资公允价值变动 4,365 (14,934) 不适用 其他债权投资信用损失准备 (1) 不适用 (2) 不适用 可转损益的保险合同金融变动 (16,843) 1,813 (16,673) 1,813 可转损益的分出再保险合同金融变动 165 不适用 173 (16,589) 165 不适用 173 可供出售金融资产公允价值变动 (16,579) 权益法下可转损益的其他综合收益 (11) (367) (11) (367) 外币财务报表折算差额 10 36 - - - - / / (2,618) (3,640) (3,141) (2,297) (2,620) (3,642) 2 2 归属于少数股东的其他综合收益的税后净额 七、综合收益总额 归属于母公司股东的综合收益总额 归属于少数股东的综合收益总额 八、每股收益 基本每股收益 人民币 3.06 元 人民币 3.62 元 稀释每股收益 人民币 3.06 元 人民币 3.62 元 总裁:张泓 主管会计工作负责人:杨征 精算负责人:龚兴峰 11 会计机构负责人:张韬 3. 新华人寿保险股份有限公司 截至2023年9月30日止9个月期间合并及公司现金流量表(未经审计) 单位:人民币百万元 截至 2023 年 9 月 30 日止 9 个月期间 截至 2022 年 9 月 30 日止 9 个月期间 截至 2023 年 9 月 30 日止 9 个月期间 截至 2022 年 9 月 30 日止 9 个月期间 合并 合并 公司 公司 160,166 149,596 160,142 149,596 512 42 512 42 1,404 2,134 798 1,539 经营活动现金流入小计 162,082 151,772 161,452 151,177 支付签发保险合同赔款的现金 保单质押贷款净增加额 支付手续费及佣金的现金 支付给职工及为职工支付的现金 支付的各项税费 支付其他与经营活动有关的现金 (63,176) (57,681) (63,176) (57,681) (961) (2,040) (961) (2,040) (9,472) (8,620) (9,472) (8,620) (6,188) (6,401) (5,638) (5,799) (378) (487) (124) (284) (2,296) (4,274) (2,233) (4,083) 经营活动现金流出小计 (82,471) (79,503) (81,604) (78,507) 经营活动产生的现金流量净额 79,611 72,269 79,848 72,670 402,171 306,726 363,038 308,279 31,337 27,962 30,146 28,115 1,798 - 510 - 4 3 1 2 2,340 7,317 45 7,815 9,632 7,874 444,967 342,551 403,327 344,270 (567,124) (391,469) (520,288) (384,747) - (7,699) - (7,515) (1,262) (1,386) (953) (1,050) (405) (450) (768) (841) 投资活动现金流出小计 (568,791) (401,004) (522,009) (394,153) 投资活动产生的现金流量净额 (123,824) (58,453) (118,682) (49,883) 一、经营活动产生的现金流量 收到签发保险合同保费取得的现金 收到分出再保险合同的现金净额 收到其他与经营活动有关的现金 二、投资活动产生的现金流量 收回投资收到的现金 取得投资收益和利息收入收到的现金 返售业务资金净减少额 处置固定资产、无形资产和其他长期资产 收回的现金 收购子公司及结构化主体收到的现金净额 处置子公司及结构化主体收到的现金净额 投资活动现金流入小计 投资支付的现金 返售业务资金净增加额 购建固定资产、无形资产和其他长期资产 支付的现金 支付其他与投资活动有关的现金 12 3. 新华人寿保险股份有限公司 截至2023年9月30日止9个月期间合并及公司现金流量表(未经审计)(续) 截至 2023 年 9 月 30 日止 9 个月期间 截至 2022 年 9 月 30 日止 9 个月期间 截至 2023 年 9 月 30 日止 9 个月期间 截至 2022 年 9 月 30 日止 9 个月期间 合并 合并 公司 公司 19,347 20,577 - - 19,347 20,577 - - 41,766 - 42,219 - 6,440 5,530 7,000 6,000 67,553 26,107 49,219 6,000 偿还债务支付的现金 分配股利、利润或偿付利息支付的现金 其中:子公司及结构化主体分配给少数股 东股利、利润的现金 回购业务资金净减少额 偿还租赁负债本金和利息所支付的现金 支付其他与筹资活动有关的现金 筹资活动现金流出小计 (14,000) (11,265) - - (4,082) (5,062) (4,205) (5,045) (399) (239) - - - (24,900) - (25,211) (388) (426) (373) (394) (5,530) (2,770) (6,000) (3,000) (24,000) (44,423) (10,578) (33,650) 筹资活动产生的现金流量净额 43,553 (18,316) 38,641 (27,650) 57 512 57 513 三、筹资活动产生的现金流量 吸收投资收到的现金 其中:子公司及结构化主体吸收少数股东 投资收到的现金 回购业务资金净增加额 收到其他与筹资活动有关的现金 筹资活动现金流入小计 四、汇率变动对现金及现金等价物的影响额 五、现金及现金等价物净增加额 加:年初现金及现金等价物余额 (603) (3,988) (136) (4,350) 17,586 15,459 15,026 13,458 六、期末现金及现金等价物余额 16,983 11,471 14,890 9,108 总裁:张泓 主管会计工作负责人:杨征 精算负责人:龚兴峰 13 会计机构负责人:张韬

新华保险2023年第三季度报告 2023-10-27.pdf 




