4.《关于开展2017-2018年度广东省农产品产地土壤环境质量国控例行监测工作的通知》(粤农函〔2017〕1262号).pdf
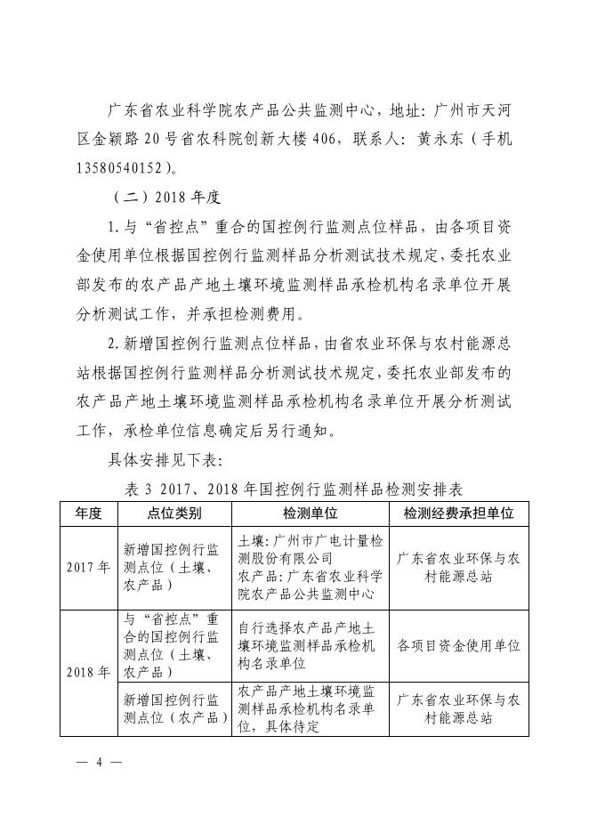
粤农函〔2017〕1262 号 各地级以上市农业局,深圳市经济贸易和信息化委员会: 根据农业部农业生态与资源保护总站《关于开展农产品产地 土壤环境质量国控例行监测点位预布设工作的通知》(农生态 (评) 〔2017〕67 号)和《关于印发农产品产地土壤环境质量国 控例行监测近期工作安排的通知》 (农生态(评) 〔2017〕73 号), 现结合我省已部署的两批次广东省农产品产地土壤重金属监控 点(以下简称“省控点”),对广东省农产品产地土壤环境质量 国控例行监测工作安排如下: 一、资金使用 2017 年国控例行监测资金已通过省财政厅《关于下达 2017 年省级农业发展和农村工作专项资金 —— 农业生产与农产品质 量安全体系建设的通知》 (粤财农〔2017〕93 号)和《关于拨付 2017 年度省级农业面源污染、农产品产地土壤重金属污染防治 专项资金的通知》 (粤农环能〔2017〕21-3 号)分别拨付给各地 级以上市农业主管部门,用于 2017-2018 年度农产品产地土壤环 境质量国控例行监测点的布设、标志碑树立、样品采集制备和送 检工作(具体资金用途见下表)。如前期开展“省控点”监测工 作有结余资金的,可统筹用于国控例行监测工作。 表 1 2017、2018 年国控例行监测资金用途明细表 点位类别 与“省控点”重合 的国控例行监测 点位 新增国控例行监 测点位 2017 年度 无 样品采集、 制样费 2018 年度 1.样品采集、制样费 2.样品检测费 1.样品采集、制样费 2.标志碑制作和安装费 其他 培训费、 旅差费 注:1.样品采集、制样费包含劳务费、样品购买费、交通费、车辆费、餐 补费、物流费、设备(采样器具、GPS、制样设备)购置费、场地租赁费等。 2.深圳市工作经费自筹。 二、设立标志碑 根据前期农产品产地土壤环境质量国控例行监测点预布设 情况(见附件 1),与“省控点”重合的国控例行监测点位无需 树立标志碑。新增国控例行监测点位,于 2018 年 7 月 31 日前完 成标志碑设立工作(具体形制、编码和树立规则见附件 2)。 各 国控例行监测点位编码信息另行发送给各市。 三、样品采集和制备 (一)2017 年度。与“省控点”重合的国控例行监测点位, 2017 年不开展样品采集工作;新增国控例行监测点位,于 2018 年 7 月 31 日前完成 2017 年度土壤和农产品样品采集、制备和送 — 2 — 检工作(具体实施方案见附件 2)。 (二)2018 年度。与“省控点”重合的国控例行监测点位, 开展土壤和农产品样品采集、制备和送检工作;新增国控例行监 测点位,开展农产品样品采集、制备和送检工作,于 2018 年 11 月 30 日前完成。 年度样品采集工作具体安排见下表: 表 2 2017、2018 年度国控例行监测样品采集安排表 年度 2017 年 2018 年 点位类别 样品采集范围 与“省控点”重合的国控例行监测点位 无 新增国控例行监测点位 土壤、农产品 与“省控点”重合的国控例行监测点位 土壤、农产品 新增国控例行监测点位 农产品 四、样品检测 (一)2017 年度 2017 年度国控例行监测样品检测经费由省农业环保与农村 能源总站承担。根据广东省农业环保与农村能源总站“2016-2017 年度农产品产地土壤和农产品样品检测分析机构资格采购项目” (项目采购编号: 0835-1601224N4321)公开招标采购结果,承 检机构信息如下: 1.土壤样品承检机构 广州市广电计量检测股份有限公司,地址:广州市科学城南 云三路 12 号南塔三楼,联系人:黄丽(手机 18620511687)。 2.农产品样品承检机构 — 3 — 广东省农业科学院农产品公共监测中心,地址:广州市天河 区金颖路 20 号省农科院创新大楼 406,联系人:黄永东(手机 13580540152)。 (二)2018 年度 1.与“省控点”重合的国控例行监测点位样品,由各项目资 金使用单位根据国控例行监测样品分析测试技术规定,委托农业 部发布的农产品产地土壤环境监测样品承检机构名录单位开展 分析测试工作,并承担检测费用。 2.新增国控例行监测点位样品,由省农业环保与农村能源总 站根据国控例行监测样品分析测试技术规定,委托农业部发布的 农产品产地土壤环境监测样品承检机构名录单位开展分析测试 工作,承检单位信息确定后另行通知。 具体安排见下表: 表 3 2017、2018 年国控例行监测样品检测安排表 年度 点位类别 检测单位 检测经费承担单位 新增国控例行监 2017 年 测点位(土壤、 农产品) 土壤:广州市广电计量检 测股份有限公司 广东省农业环保与农 农产品:广东省农业科学 村能源总站 院农产品公共监测中心 与“省控点”重 合的国控例行监 测点位(土壤、 2018 年 农产品) 自行选择农产品产地土 壤环境监测样品承检机 构名录单位 各项目资金使用单位 农产品产地土壤环境监 新增国控例行监 测样品承检机构名录单 测点位(农产品) 位,具体待定 广东省农业环保与农 村能源总站 — 4 — 五、计划进度安排 (一)2017 年 12 月,制定采样计划,组建采样队伍,准备 采样器具; (二)2018 年 7 月底前,完成 2017 年度国控例行监测样品 采集、制备和送检工作,完成标志碑制作和安装工作; (三)2018 年 8 月底前,各市报送 2017 年度国控例行监测 留存样品和相关材料(见附件 2); (四)2018 年 11 月底前,完成 2018 年度国控例行监测样 品采集、制备和送检工作; (五)2018 年 12 月底前,各市报送 2018 年度国控例行监 测留存样品和相关材料。 六、组织保障 农产品产地土壤环境质量国控例行监测工作是国务院《土壤 污染防治行动计划》部署的重要任务,也是粮食安全省长考核和 生态文明建设目标评价考核的重要指标,各地市、各县(区、市) 农业部门要高度重视,利用前期开展“省控点”监测的工作基础, 成立工作小组,做好技术保障和质量控制,确保项目资金合理使 用,按时按质完成土壤环境质量国控例行监测任务。 附件:1.广东省农产品产地土壤环境质量国控例行监测点位 布设情况表 2.2017 年广东省农产品产地土壤环境质量国控例行 监测实施方案 — 5 — (此页无正文) 广东省农业厅 2017 年 11 月 20 日 (联系人:王斯帆,电话:020-37288829;向甦州,电话: 020-37288910;样品和材料邮寄地址:广东省广州市天河区先烈 东路 135 号,向甦州收。) — 6 — 附件 1: 地市 广州市 深圳市 东莞市 佛山市 梅州市 韶关市 汕头市 汕尾市 潮州市 揭阳市 阳江市 江门市 云浮市 顺德区 珠海市 河源市 惠州市 中山市 湛江市 茂名市 肇庆市 清远市 总计 例行监测点数量(个) 102 5 45 54 35 103 35 35 23 35 36 102 35 3 11 29 102 45 102 46 57 102 1142 — 7 — 附件 2: 一、适用范围 本方案适用于 2017 年度广东省农产品产地土壤环境国控例 行监测工作所涉及的监测样品采集、制备、送检及例行监测点标 志碑的设立等工作。 二、样品采集 广东省农产品产地土壤环境国控例行监测样品采集根据下 达的任务数,结合各地耕作习惯和农时特点集中采样。 (一)制定采样计划 各市、县(区、市)农业部门根据本辖区监测点数量、耕作 特点和农时特点,统筹规划全部采样点,制定详细采样计划。内 容应包括:合理划分采样任务片区、排好采样时间先后次序;明 确每个采样小组的任务分工、每天采样任务;样品的交接地点和 交接人、各项采样准备和注意事项等。 (二)采样任务制定及受领 各市、县(区、市)农业部门根据本辖区监测点数量、点位 信息、农时等情况制定采样任务。采样小组最少由 2 人组成,要 指定作风严谨、工作认真的专业技术人员为组长,组长为现场记 — 8 — 录审核人。其他队员也应具有相关专业知识。同时,采样小组内 部要分工明确、责任到人。 (三)采样时间 协同采集土壤—农产品样品时,于农产品收获期同步采集土 壤和农产品样品,当种植多种农产品时,应在监测点位所在地块 常年主栽且相对敏感的农产品成熟时安排样品采集;农产品样品 采样时间应避开大风或雨中、雨后采样;采集土壤样品要注意避 免在有积水、刚施肥、刚喷施农药的农产品产地土壤样品。 (四)采样地块要求 原则上应选择土壤自然状态良好、地面平坦、各种因素相对 稳定、面积在 1 亩以上的典型地块作为采样地点。 采样地块不得设置在以下地点: 1.住宅、沟渠、粪堆、废物堆、坟堆附近; 2.坡地、洼地等具有从属景观特征地方; 3.公路或铁路 50 米以内。 严格禁止刻意避让或趋近污染地块。 (五)确定采样方式 根据采样地形、地块情况,确定采用梅花五点法、单对角线 法、棋盘法或蛇形法等采样方法。 1.梅花五点法:适用于面积较小,地势平坦,土壤组成和受 污染程度相对比较均匀的地块,设分点 5 个左右; 2.单对角线法:适用于污灌区土壤,以单对角线等分点为采 — 9 — 样分点,一般设 5 个采样点; 3.棋盘法:适宜中等面积、地势平坦、土壤相对不均匀的地 块,设分点 10 个左右。受污泥、垃圾等固体废物污染的土壤, 分点应在 20 个以上; 4.蛇形法:适宜于面积较大、土壤不够均匀且地势不平坦的 地块,设分点 10-30 个左右,多用于农业面源污染型土壤。 (六)采样方法及采样量 1.土壤样品采集 采用垂直柱状法采集各个分样点,采集耕作层土壤(种植一 般农作物每个分样点处采 0-20 厘米耕作层土壤,种植果树类农 作物每个分样点处采 0-60 厘米耕作层土壤)。每个分点取 0.5 千 克混匀,混合土样过多时,采用四分法缩分至 2.5 千克左右,置 于样品袋中。 采样时务必注意避开田埂、地头、肥堆(肥料);采样前去 除地表浮土、杂物等,使用木铲或竹铲直接采样,使用金属工具 采集土壤时,应用竹片等将与金属接触部分的土壤剥离、除去; 每采集下一个土样前,应将木铲或竹铲用准备采集的土壤或洁净 水洗清洗干净后,再采集下一个土壤样品,避免样品之间的交叉 污染。 2.农产品样品采集 农产品样品混合样是在已定采样地块内根据不同情况与土 壤样品同步进行多点取样,至少 5 个分样点,然后等量混匀组成 — 10 — 一个混合样品。每个分样点采样量一般要求为 500 克,样品总数 不少于 1kg。特殊样品采集先与检测单位沟通取样量。 主粮样品采集应在采样单元内选取 5-20 个植株,水稻采取 稻穗,玉米采集第一穗,即离地表最近的一穗,混合成样;果树 类样品采集应在采样单元内选取 5-10 个株果树,每株果树纵向 四分,从其中一份的上、下、中、内、外各侧均匀采摘,混合成 样;蔬菜样品采集应在采样单元内选取 5-20 个植株,小型植株 的叶菜类去根整株采集,大型植株的叶菜类可用辐射形切割法采 样,即从每株表层叶至心叶切成八小瓣,随机取两瓣为该植株分 样,根茎类采集根部和茎部,大型根茎可用辐射形切割法采样, 果实类在植株上、中、下各侧均匀采摘,混合成样;烟草、茶叶 类样品采集在采样单元内随机选择 15-20 个植株,每株采集上、 中、下多个部位的叶片混合成样,不可单取老叶或新叶作代表样。 采样应避开病虫害和其他特殊的植株,尽量用不锈钢制品直 接采取样品。 (七)现场记录 采样时必须认真填写采样现场记录表和采样标签、拍摄 GPS 相片,采样记录包括采样点周围环境状况和对样品的简单描述。 1.样品标签 农产品产地土壤环境国控例行监测工作要求每份样品保证 内外双标签,即现场填写标签一式两份,样式见下表,填好后应 立即放入样品内、外包装袋之间或系于样品外层包装袋。标签上 — 11 — 应含有样品编号、采集地点、采样人和采样时间等信息;记录人 员必须逐项填写,并与采样记录表上相关信息进行逐一核对。 表 1 样品标签样式 样品编号: 采样地点: 采样人员: □土壤样品 □农产品样品 □水稻 □小麦 □玉米 □蔬菜 □水果 □茶叶 □其他 县(区) 采样日期: 年 乡(镇) 月 村 日 2.采样记录表 采样人员应在现场填写采样记录表(见附件 2.1),采样记 录表中基本上是必须在现场调查和了解的且有可能随时间发生 变化的信息,其他与土壤环境质量相关的数据信息可由“全国农 产品产地土壤重金属污染普查”数据库中直接调取,因此,为减 少采样人员工作量,原则上不再安排每次采样时填写。 土壤样品编码为国控例行监测布点编码(13 位)后增加一 位字母“T”,以短横线“-”连接;农产品样品编码为点位编码 (13 位)后增加一位农产品类别代码(大写字母),同样以短横 线“-”连接。农产品类别代码定义为:A-水稻,B-小麦,C-玉 米,D-蔬菜,E-水果,F-茶叶,G-其他,并设置农产品类别二级 代码,以便于农产品产地分类统计和管理,二级代码定义为:D01叶菜类蔬菜,D02-豆类蔬菜,D03 根菜类蔬菜,D04-茎类蔬菜, D05-果菜类蔬菜。 3.GPS 定位 — 12 — GPS 定位数据可通过移动终端直接读取,也可携带专用的手 持 GPS 定位仪读取。定位时应在采样地块的中间位置测定经纬 度。 GPS 采用 WGS84 坐标系,经纬度用“十进制”方式表示,小 数点后保留 5 位以上有效数字。因此,在使用 GPS 之前,请先将 GPS 的经纬度数值格式显示为“经度:*******度;纬度:******* 度”。以度、分、秒格式或者度、分格式记录的经纬度坐标,无 法录入。 4.现场照片 根据地形特点,在采样地块周围,用 GPS 选择采样地块及周 边标志性地物拍摄照片,如用移动终端或数码相机拍摄需连同拍 摄 GPS 的经纬度定位显示信息,以记录采样现场情况,同时,还 要拍摄样品保存的包装信息,重点是包装完整性和样品标签。 每个监测点位至少拍摄采样地块、周边标志性地物、GPS 坐 标、土壤样品包装袋四张照片,如采集农产品样品,至少还应增 加拍摄采样植株生长状态和农产品样品包装袋两张照片。 注意标注照片拍摄的日期和时间。 (八)样品现场保存 1.土壤样品:采集土壤样品先装入塑料封口袋,在塑料封口 袋袋外粘贴 1 份样品标签,再将装有土壤样品的封口袋放入塑料 袋,在塑料袋上粘贴另 1 份样品标签。 2.水稻样品:采集水稻先装入尼龙网袋,袋封口处系上 1 份 — 13 — 样品标签,再将装有农产品样品的网袋放入塑料袋或编织袋,在 袋外粘贴或系上另外 1 份样品标签。 3.蔬菜样品:蔬菜样品先装入塑料袋中,在塑料袋外粘贴 1 份样品标签,再将装有蔬菜样品的塑料袋放入编织袋,在封口处 系上另外 1 份样品标签。 样品标签不得污损,样品袋中样品不得漏出。 (九)核查撤离 每个监测点位采样结束后,应在现场详细核查样品标签,核 对点位编码、采样记录、现场照相、信息储存等情况,确保准确 无误后方可撤离现场。 三、样品制备及送检 (一)土壤样品制备 1.制样场地 根据本地区样品量分设相应数量的风干室和制样室。风干室 应通风良好、整洁、无尘、无易挥发性化学物质,并避免阳光直 射;制样室内应通风良好,每个磨样操作工位应做适当隔离。 2.制样工具及容器 (1)盛样用搪瓷盘、木盘、样品烘干箱等。 (2)粗粉碎用木锤、木铲、木棒、有机玻璃棒、有机玻璃 板、硬质木板、无色聚乙烯薄膜等。 (3)过筛用尼龙筛,规格为 2mm 筛。 (4)电子天平。 — 14 — (5)聚乙烯塑料瓶、封口袋、纸袋等分装容器,规格视样 品量而定。应避免使用含有待测组分或对测试有干扰的材料制成 的容器盛装样品。 (6)标签纸、签字笔等。 3.样品制备 样品制备过程要尽可能使每一份测试样品都是均匀地来自 该样品总量。 (1)风(烘)干 在风干室将土样放置于盛样用器皿中,除去土壤中混杂的砖 瓦石块、石灰结核、动植物残体等,摊成 2~3cm 的薄层,经常 翻动。半干状态时,用木棍压碎或用两个木铲搓碎土样,置阴凉 处自然风干。土壤样品也可以采用土壤样品烘干机烘干,温度控 制在 35℃±5℃至烘干为止。 (2)粗磨 在制样室将风干的样品倒在有机玻璃板上,用木锤碾压,用 木棒或有机玻璃棒再次压碎,拣出杂质,细小已断的植物须根, 可采用静电吸附的方法清除。将全部土样手工研磨后混匀,过孔 径 2mm 尼龙筛,去除 2mm 以上的砂粒(若砂粒含量较多,应计算 它占整个土样的百分数),大于 2mm 的土团要反复研磨、过筛, 直至全部通过。过筛后的样品充分搅拌、混合直至均匀。 (3)装袋 将混匀后的样品,四分法弃取,保留足够量的土样、称重、 — 15 — 分装三袋,贴好标签。制备好的土壤样品一份送检,两份交省农 业厅。每份样品不得少于 250g。 (二)农产品样品制备 1.水稻、花生等不易变质的样品 对于水稻、花生、板栗等样品,可先晾干,在保证样品不变 质的前提下,送检测单位。 2.蔬菜、水果等易变质的样品 对于容易腐烂的蔬菜、水果等样品,应先用干净纱布擦净样 品上的泥尘等附着物后,采用四分法缩分,用搅拌机匀浆,分为 正样(用于检测的样品)与副样(保存待用样品),样品均不少 于 200 克,低温冷冻后,在保证不变质的前提下送检测单位。 (三)注意事项 1.样品采集、风干(烘干)、匀浆、分装过程中样品编码必 须始终保持一致。 2.制样所用工具每处理一份样品后擦抹(洗)干净,严防交 叉污染。 3.留存样品需保存在阴凉、避光、通风、无污染处;定期检 查样品标签,严防样品标签模糊不清或丢失。 (1)对严重污染样品应另设风干室,且不能与其他样品在 同一磨样室同时过筛研磨。 (2)农产品样品需酌情采取有效措施保证运达检测室前不 霉变、不腐烂变质。 — 16 — 四、标志碑设立 例行监测点标志碑设立参照“省控点”执行。 (一)“国控例行监测点”标志碑设立在离所选例行监测点 位最近的田埂边上(注意:标志碑的设立以不妨碍人行、农作和 机耕为准),标志碑面向例行监测点位。 (二)标志碑建材以经久耐用为原则,如高标号水泥和钢筋 预制件等。 (三)标志碑地面尺寸:长 23 公分、宽 18 公分、高 30 公分。 (四)标志碑地面以下深度不小于 40 公分,长宽不做规定, 但应牢固稳定。 (五)标志碑上第一、第二行刻写例行监测点位编码,第三 行刻写碑体与“国控例行监测点”的距离。字体全部用仿宋 _GB2312 红色加粗字体,第一、第二行字号为 140 号,第三行字 号为 100 号,如图 1。 44XXXX YX-001 20m 图1 标志碑正面示例图 (例 44XXXX-YX-001 为国控例行监测点编号,碑距离“例行 监测点”20 米) 五、样品和材料报送要求 — 17 — (一)采样记录表(见附件 2.1) 提交年度采样记录表复印件,加盖采样单位公章。 (二)例行监测汇总表(见附件 2.2) 由地级以上市农业局汇总填写,提交汇总表电子版及纸质版 加盖单位公章。 (三)采样现场照片 提交电子版照片。如编号为 44XXXX-YX-001 的点位,照片文 件命名按拍摄内容为采样地块、周边标志性地物、GPS 坐标、土 壤样品包装袋、植株生长状态和农产品样品包装袋的顺序,分别 命名为 44XXXX-YX-001-1、……44XXXX-YX-001-1-6,每个县(区、 市)的采样现场照片放在一个文件夹。 (四)标志碑照片 提交电子版照片。如编号为 44XXXX-YX-001 的点位,照片文 件命名按站在标志碑处向国控例行监测点拍照、站在国控例行监 测点处向标志碑拍照的顺序,分别命名为 44XXXX-YX-001-1、 44XXXX-YX-001-2,每个县(区、市)的标志碑照片放在一个文 件夹。 (五)土壤样品 每个点位土壤样品 3 份,每份重量不低于 250g。一份送检 测机构,两份送省农业环保与农村能源总站。 上述样品和材料由地级以上市农业部门负责统一汇总、审 核,将电子文档(照片)刻录光盘随纸质材料一式一份一并报送 — 18 — 给省农业环保与农村能源总站。概不接受县级部门单独报送样品 和材料。 — 19 — — 20 — 附件 2.1: 点位编码 点位坐标 采样时间 东经 采样地点 土地利用方式 农产品采样 乡(镇) 农产品产地(水田)□ 北纬 海拔高度 村(屯) 采样类别 农产品产地(其他)□ 年 月 □仅土壤 □土壤-农产品 园地□ 类别 1 名称及代码 当季产量 是否采集 是□ 否□ 类别 2 名称及代码 当季产量 是否采集 是□ 否□ 肥料使用 氮肥□ 磷肥□ 钾肥□ 农药使用 杀菌剂□ 水源情况 降水□ 河流□ 湖泊□ 地下水□ 当季灾害 干旱□ 洪涝□ 病害□ 虫害□ 杀虫剂□ 有机肥□ 除草剂□ 复合肥□ 亩均用量 其他□ 亩均用量 水库□ 其他□ 其他□ 现场照片 (在有相关内容的 框内打√) 采样地块□ GPS 坐标□ 采样植株□ 周边标志物□ 土壤样品包装□ 农产品样品包装□ 采样人 记录人 校对人 附件 2.2: 序号 1 2 3 4 5 6 7 8 9 10 11 12 13 — 21 — 14 15 例行监测点位编码 原省控点编号 行政区划 北纬 东经 海拔(m) 农作物 1 农作物 2 采集时间 备注 公开方式:不公开 排版:阎 倩 — 22 — 校对:王斯帆

4.《关于开展2017-2018年度广东省农产品产地土壤环境质量国控例行监测工作的通知》(粤农函〔2017〕1262号).pdf




