保证金程序.doc
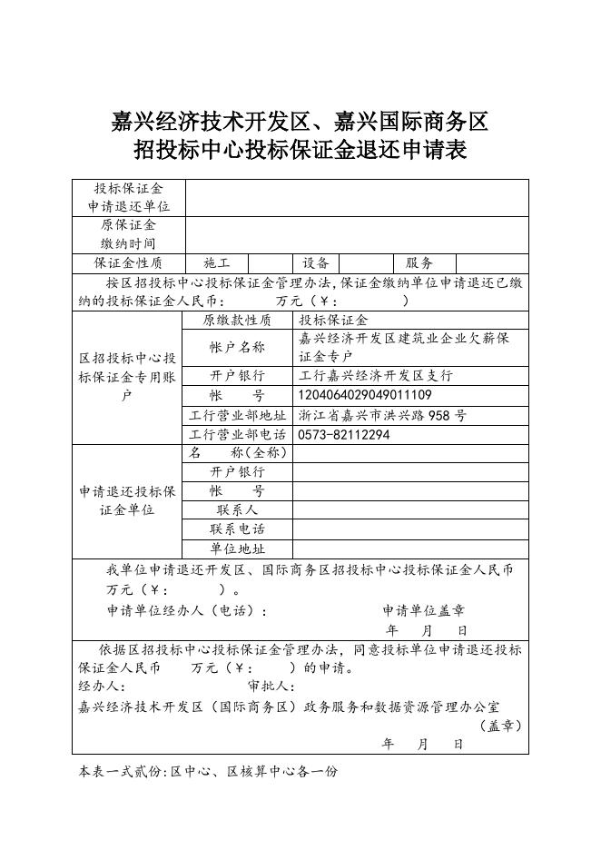
新缴纳投标保证金的单位(及过去已交未拿到收据的单位),请务必及时到经投大 厦一楼开发区审批大厅招投标窗口,办理开具投标保证金收据。 一、项目名称 投标保证金缴纳 二、办理依据 《嘉兴经济技术开发区、嘉兴国际商务区招投标中心投标保证金管理办法》 三、办理程序 1、缴费:投标单位结算账户汇至开发区投标保证金专用帐户; 2、招投标窗口:确认款项到账后开具票据; 四、申报材料 1、投标保证金缴纳申请表(一式贰份并加盖公章) ; 五、承诺期限 及时办理 六、收费标准 施工类项目,投标单位按年度一次性缴纳人民币 4 万元整;重要设备、材料等货物的采购, 投标单位按年度一次性缴纳人民币 2 万元整;勘察、设计、监理等服务类项目,投标单位按年度 一次性缴纳人民币 1 万元整。 七、联系电话 0573-83680597 一、项目名称 投标保证金退还 二、办理依据 《嘉兴经济技术开发区、嘉兴国际商务区招投标中心投标保证金管理办法(试行) 》 三、办理程序 1、招投标窗口:收回票据收据联原件后退款 四、申报材料 1、投标保证金退还申请表(一式贰份并加盖公章) ; 2、票据收据联原件 五、承诺期限 及时办理 六、收费标准 不收费 七、联系电话 0573-83680597 嘉兴经济技术开发区、嘉兴国际商务区 招投标中心投标保证金缴纳申请表 投标保证金 缴纳单位 保证金性质 施工 设备 服务 按区招投标中心投标保证金管理办法,应缴纳投标保证金 万元 (人民币¥: ) 投标保证金 缴款性质 嘉兴经济开发区建筑业企业欠薪保 帐户名称 证金专户 区招投标中心投 工行嘉兴经济开发区支行 开户银行 标保证金专用账 1204064029049011109 帐 号 户 工行营业部地址 浙江省嘉兴市洪兴路 958 号 工行营业部电话 0573-82112294 名 申请缴纳投标保 证金单位 称(全称) 开户银行 帐 号 联系人 联系电话 单位地址 我单位申请缴纳开发区、国际商务区招投标中心投标保证金人民币 万元(¥: )。 申请单位经办人(电话): 申请单位盖章 年 月 日 依据区招投标中心投标保证金管理办法,同意投标单位缴纳投标保 证金人民币 万元(¥: )的申请。 经办人: 审批人: 嘉兴经济技术开发区(国际商务区)政务服务和数据资源管理办公室 年 本表一式贰份:区中心、区核算中心各一份 (盖章) 月 日 嘉兴经济技术开发区、嘉兴国际商务区 招投标中心投标保证金退还申请表 投标保证金 申请退还单位 原保证金 缴纳时间 保证金性质 施工 设备 服务 按区招投标中心投标保证金管理办法,保证金缴纳单位申请退还已缴 纳的投标保证金人民币: 万元(¥: ) 原缴款性质 投标保证金 嘉兴经济开发区建筑业企业欠薪保 帐户名称 证金专户 区招投标中心投 开户银行 工行嘉兴经济开发区支行 标保证金专用账 1204064029049011109 户 帐 号 工行营业部地址 浙江省嘉兴市洪兴路 958 号 工行营业部电话 0573-82112294 名 称(全称) 开户银行 帐 号 申请退还投标保 联系人 证金单位 联系电话 单位地址 我单位申请退还开发区、国际商务区招投标中心投标保证金人民币 万元(¥: )。 申请单位经办人(电话): 申请单位盖章 年 月 日 依据区招投标中心投标保证金管理办法,同意投标单位申请退还投标 保证金人民币 万元(¥: )的申请。 经办人: 审批人: 嘉兴经济技术开发区(国际商务区)政务服务和数据资源管理办公室 (盖章) 年 月 日 本表一式贰份:区中心、区核算中心各一份

保证金程序.doc

