厦门象屿关于召开2022年第五次临时股东大会的通知.pdf
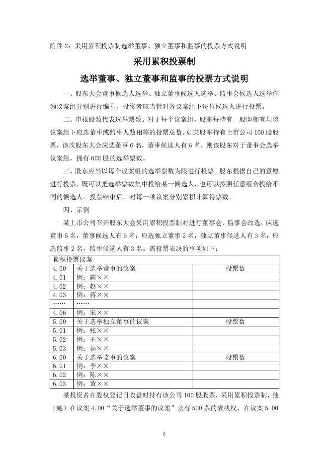
证券代码:600057 债券代码:163113 债券代码:163176 债券代码:175369 债券代码:175885 债券代码:188750 证券简称:厦门象屿 债券简称:20 象屿 01 债券简称:20 象屿 02 债券简称:20 象屿 Y5 债券简称:21 象屿 02 债券简称:21 象屿 Y1 公告编号:临 2022-085 号 厦门象屿股份有限公司 关于召开 2022 年第五次临时股东大会的通知 本公司董事会及全体董事保证本公告内容不存在任何虚假记载、误导性陈述 或者重大遗漏,并对其内容的真实性、准确性和完整性承担法律责任。 重要内容提示: 股东大会召开日期:2022年11月2日 本次股东大会采用的网络投票系统:上海证券交易所股东大会网络投票 系统 一、召开会议的基本情况 (一)股东大会类型和届次 2022 年第五次临时股东大会 (二)股东大会召集人:董事会 (三)投票方式:本次股东大会所采用的表决方式是现场投票和网络投票相结合 的方式 (四)现场会议召开的日期、时间和地点 召开的日期时间:2022 年 11 月 2 日 15 点 00 分 召开地点:厦门国际航运中心 E 栋 11 楼 1 号会议室 (五)网络投票的系统、起止日期和投票时间。 网络投票系统:上海证券交易所股东大会网络投票系统 网络投票起止时间:自 2022 年 11 月 2 日 至 2022 年 11 月 2 日 采用上海证券交易所网络投票系统,通过交易系统投票平台的投票时间为股 1 东大会召开当日的交易时间段,即 9:15-9:25,9:30-11:30,13:00-15:00;通过 互联网投票平台的投票时间为股东大会召开当日的 9:15-15:00。 (六)融资融券、转融通、约定购回业务账户和沪股通投资者的投票程序 涉及融资融券、转融通业务、约定购回业务相关账户以及沪股通投资者的投 票,应按照《上海证券交易所上市公司自律监管指引第 1 号 — 规范运作》等有 关规定执行。 (七)涉及公开征集股东投票权 无 二、会议审议事项 本次股东大会审议议案及投票股东类型 序号 议案名称 累积投票议案 1.00 关于选举第九届董事会董事的议案 1.01 关于选举邓启东先生为第九届董事会董事的议案 1.02 关于选举齐卫东先生为第九届董事会董事的议案 1.03 关于选举张水利先生为第九届董事会董事的议案 1.04 关于选举林俊杰先生为第九届董事会董事的议案 1.05 关于选举王剑莉女士为第九届董事会董事的议案 1.06 关于选举吴捷先生为第九届董事会董事的议案 2.00 关于选举第九届董事会独立董事的议案 2.01 关于选举薛祖云先生为第九届董事会独立董事的议案 2.02 关于选举刘斌先生为第九届董事会独立董事的议案 2.03 关于选举廖益新先生为第九届董事会独立董事的议案 3.00 关于选举第九届监事会监事的议案 3.01 关于选举曾仰峰先生为第九届监事会监事的议案 3.02 关于选举蔡雅莉女士为第九届监事会监事的议案 投票股东类型 A 股股东 应选董事(6)人 √ √ √ √ √ √ 应选独立董事(3)人 √ √ √ 应选监事(2)人 √ √ 1、各议案已披露的时间和披露媒体 上述议案已经公司第八届董事会第四十二次会议和/或八届监事会第二十二 次会议审议通过,详见公司同日披露于《上海证券报》《中国证券报》以及上海 证券交易所网站的公司董事会决议、监事会决议及相关公告。 2、特别决议议案:无 3、对中小投资者单独计票的议案:1、2、3 4、涉及关联股东回避表决的议案:无 应回避表决的关联股东名称:不适用 2 5、涉及优先股股东参与表决的议案:不适用 三、股东大会投票注意事项 (一)本公司股东通过上海证券交易所股东大会网络投票系统行使表决权的, 既可以登陆交易系统投票平台(通过指定交易的证券公司交易终端)进行投票, 也可以登陆互联网投票平台(网址:vote.sseinfo.com)进行投票。首次登陆互 联网投票平台进行投票的,投资者需要完成股东身份认证。具体操作请见互联网 投票平台网站说明。 (二)持有多个股东账户的股东,可行使的表决权数量是其名下全部股东账 户所持相同类别普通股和相同品种优先股的数量总和。 持有多个股东账户的股东通过上海证券交易所网络投票系统参与股东大会 网络投票的,可以通过其任一股东账户参加。投票后,视为其全部股东账户下的 相同类别普通股和相同品种优先股均已分别投出同一意见的表决票。 持有多个股东账户的股东,通过多个股东账户重复进行表决的,其全部股东 账户下的相同类别普通股和相同品种优先股的表决意见,分别以各类别和品种股 票的第一次投票结果为准。 (三)股东所投选举票数超过其拥有的选举票数的,或者在差额选举中投票 超过应选人数的,其对该项议案所投的选举票视为无效投票。 (四)同一表决权通过现场、本所网络投票平台或其他方式重复进行表决的, 以第一次投票结果为准。 (五)股东对所有议案均表决完毕才能提交。 (六)采用累积投票制选举董事、独立董事和监事的投票方式,详见附件 2。 四、会议出席对象 (一)股权登记日收市后在中国证券登记结算有限责任公司上海分公司登记 在册的公司股东有权出席股东大会(具体情况详见下表),并可以以书面形式委 托代理人出席会议和参加表决。该代理人不必是公司股东。 股份类别 股票代码 股票简称 股权登记日 A股 600057 厦门象屿 2022/10/24 (二)公司董事、监事和高级管理人员。 (三)公司聘请的律师。 (四)其他人员。 3 五、会议登记方法 1、登记时间:2022 年 11 月 1 日,上午 9:00-12:00,下午 14:00-17:00。 2、登记地点:厦门国际航运中心 E 栋 9 楼 3、登记方式 (1)自然人须持本人身份证、股票账户卡进行登记;委托代理人须持本人 身份证、授权委托书、委托人身份证、股东账户卡进行登记。 (2)法人股东须持盖章的营业执照复印件、盖章的法定代表人授权委托书 或法定代表人身份证明书、股票账户卡、出席人身份证进行登记。 (3)异地股东可以书面信函或传真方式办理登记,信函上请注明“股东大 会”字样。 六、其他事项 1、会议联系人:吴小姐,电话:0592-6516003,传真:0592-5051631,电 子邮箱:stock@xiangyu.cn。 2、出席会议的股东费用自理。 3、出席现场会议人员请于会议开始前半小时到会议地点,并携带身份证明、 授权委托书等原件,签到入场。 4、股东大会授权委托书格式请参考本公告附件。 特此公告。 厦门象屿股份有限公司董事会 2022 年 10 月 18 日 附件 1:授权委托书 附件 2:采用累积投票制选举董事、独立董事和监事的投票方式说明 4 附件 1:授权委托书 厦门象屿股份有限公司 股东大会授权委托书 厦门象屿股份有限公司: 兹委托 先生(女士)代表本单位(或本人)出席 2022 年 11 月 2 日 召开的贵公司 2022 年第五次临时股东大会,并代为行使表决权。 委托人持普通股数:____________________________________________________ 委托人股东帐户号:____________________________________________________ 序号 累积投票议案名称 投票数 1.00 关于选举第九届董事会董事的议案 / 1.01 关于选举邓启东先生为第九届董事会董事的议案 1.02 关于选举齐卫东先生为第九届董事会董事的议案 1.03 关于选举张水利先生为第九届董事会董事的议案 1.04 关于选举林俊杰先生为第九届董事会董事的议案 1.05 关于选举王剑莉女士为第九届董事会董事的议案 1.06 关于选举吴捷先生为第九届董事会董事的议案 2.00 关于选举第九届董事会独立董事的议案 2.01 关于选举薛祖云先生为第九届董事会独立董事的议案 2.02 关于选举刘斌先生为第九届董事会独立董事的议案 2.03 关于选举廖益新先生为第九届董事会独立董事的议案 3.00 关于选举第九届监事会监事的议案 3.01 关于选举曾仰峰先生为第九届监事会监事的议案 3.02 关于选举蔡雅莉女士为第九届监事会监事的议案 / / 委托人签名(盖章):_______________ 受托人签名:______________________ 委托人身份证号:___________________ 受托人身份证号:___________________ 委托日期: 年 月 日 备注: (1)委托人应参照附件 2 填写投票数,如委托人拟将投票数平均分配给打“√”的每 一位候选人,则直接在“投票数”栏内划“√”亦可。 (2)对于委托人在本授权委托书中未作具体指示的,受托人有权按自己的意愿进行表 决。 5 附件 2:采用累积投票制选举董事、独立董事和监事的投票方式说明 采用累积投票制 选举董事、独立董事和监事的投票方式说明 一、股东大会董事候选人选举、独立董事候选人选举、监事会候选人选举作 为议案组分别进行编号。投资者应当针对各议案组下每位候选人进行投票。 二、申报股数代表选举票数。对于每个议案组,股东每持有一股即拥有与该 议案组下应选董事或监事人数相等的投票总数。如某股东持有上市公司 100 股股 票,该次股东大会应选董事 6 名,董事候选人有 6 名,则该股东对于董事会选举 议案组,拥有 600 股的选举票数。 三、股东应当以每个议案组的选举票数为限进行投票。股东根据自己的意愿 进行投票,既可以把选举票数集中投给某一候选人,也可以按照任意组合投给不 同的候选人。投票结束后,对每一项议案分别累积计算得票数。 四、示例 某上市公司召开股东大会采用累积投票制对进行董事会、监事会改选,应选 董事 5 名,董事候选人有 6 名;应选独立董事 2 名,独立董事候选人有 3 名;应 选监事 2 名,监事候选人有 3 名。需投票表决的事项如下: 累积投票议案 4.00 关于选举董事的议案 4.01 例:陈×× 4.02 例:赵×× 4.03 例:蒋×× …… …… 4.06 例:宋×× 5.00 关于选举独立董事的议案 5.01 例:张×× 5.02 例:王×× 5.03 例:杨×× 6.00 关于选举监事的议案 6.01 例:李×× 6.02 例:陈×× 6.03 例:黄×× 投票数 投票数 投票数 某投资者在股权登记日收盘时持有该公司 100 股股票,采用累积投票制,他 (她)在议案 4.00“关于选举董事的议案”就有 500 票的表决权,在议案 5.00 6 “关于选举独立董事的议案”有 200 票的表决权,在议案 6.00“关于选举监事 的议案”有 200 票的表决权。 该投资者可以以 500 票为限,对议案 4.00 按自己的意愿表决。他(她)既 可以把 500 票集中投给某一位候选人,也可以按照任意组合分散投给任意候选人。 如表所示: 序号 议案名称 4.00 4.01 4.02 4.03 …… 4.06 关于选举董事的议案 例:陈×× 例:赵×× 例:蒋×× …… 例:宋×× 方式一 500 0 0 … 0 7 投票票数 方式二 方式三 100 100 100 50 100 200 … … 100 50 方式… -

厦门象屿关于召开2022年第五次临时股东大会的通知.pdf




