秦岭文库(kunmingchi.com)你想要的内容这里独有!

附件3:福州高新区建平初级中学新校区环评报告表(公示本).docx

◆◇sorrow °痕迹、60 页 716.729 KB下载文档
附件3:福州高新区建平初级中学新校区环评报告表(公示本).docx附件3:福州高新区建平初级中学新校区环评报告表(公示本).docx附件3:福州高新区建平初级中学新校区环评报告表(公示本).docx附件3:福州高新区建平初级中学新校区环评报告表(公示本).docx附件3:福州高新区建平初级中学新校区环评报告表(公示本).docx附件3:福州高新区建平初级中学新校区环评报告表(公示本).docx
当前文档共60页 下载后继续阅读

附件3:福州高新区建平初级中学新校区环评报告表(公示本).docx

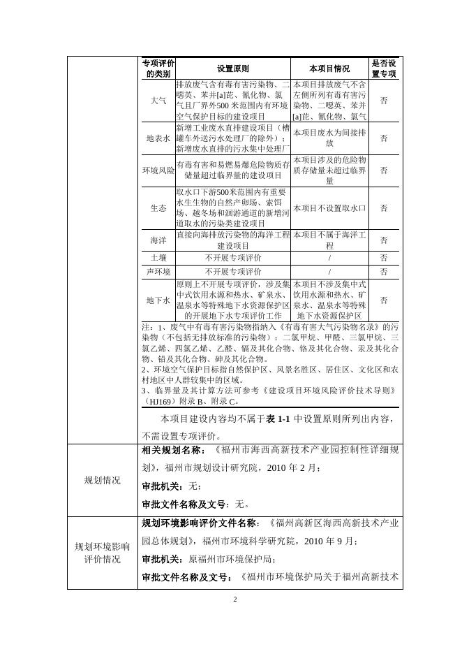
建设项目环境影响报告表 (污染影响类) 项目名称: 福州高新区建平初级中学新校区 建设单位: 福州高新区投资控股有限公司 编制日期: 2022 年 07 月 中华人民共和国生态环境部制 一、建设项目基本情况 建设项目名称 福州高新区建平初级中学新校区 项目代码 2202-350169-04-01-734425 建设单位联系人 建设地点 联系方式 福州市上街镇建平村 GXB-A-02 地块 地理坐标 国民经济 行业类别 P8331 普通初中教 育 建设项目 行业类别 建设性质 □新建(迁建) √ □改建 □扩建 □技术改造 建设项目 申报情形 110.学校、福利院、养老院 (建筑面积 5000 平方米及 以上的) √首次申报项目 □ □不予批准后再次申报项目 超五年重新审核项目 □重大变动重新报批项目 项目审批(核准/ 项目审批(核准/ 福州高新区经济发 备案)部门(选 备案)文号(选 榕高新区经发[2022]169 号 展局 填) 填) 环保投资(万 69100 60 总投资(万元) 元) 环保投资占比 0.09 施工工期 18 个月 (%) √否 □ 用地(用海) 总用地面积 29988.9839m2, 是否开工建设 □是: 面积(m2) 总建筑面积 59575m2 根据《建设项目环境影响报告表编制技术指南(污染影响 类)(试行)》表 1 专项评价设置原则表,本项目专项评价设置 情况具体见表 1-1。 专项评价设置 情况 表 1-1 项目专项评价设置表 1 专项评价 的类别 设置原则 本项目情况 排放废气含有毒有害污染物、二 本项目排放废气不含 噁英、苯并[a]芘、氰化物、氯 左侧所列有毒有害污 大气 气且厂界外500 米范围内有环境 染物、二噁英、苯并 空气保护目标的建设项目 [a]芘、氰化物、氯气 新增工业废水直排建设项目(槽 本项目废水为间接排 地表水 罐车外送污水处理厂的除外); 放 新增废水直排的污水集中处理厂 本项目涉及的危险物 有毒有害和易燃易爆危险物质存 环境风险 质存储量未超过临界 储量超过临界量的建设项目 量 取水口下游500米范围内有重要 水生生物的自然产卵场、索饵 生态 本项目不设置取水口 场、越冬场和洄游通道的新增河 道取水的污染类建设项目 直接向海排放污染物的海洋工程 本项目不属于海洋工 海洋 建设项目 程 是否设 置专项 否 否 否 否 否 土壤 不开展专项评价 / 否 声环境 不开展专项评价 / 否 原则上不开展专项评价,涉及集 本项目不涉及集中式 中式饮用水源和热水、矿泉水、 饮用水源和热水、矿 地下水 否 温泉水等特殊地下水资源保护区 泉水、温泉水等特殊 的开展地下水专项评价工作 地下水资源保护区 注:1、废气中有毒有害污染物指纳入《有毒有害大气污染物名录》的污 染物(不包括无排放标准的污染物):二氯甲烷、甲醛、三氯甲烷、三 氯乙烯、四氯乙烯、乙醛、镉及其化合物、铬及其化合物、汞及其化合 物、铅及其化合物、砷及其化合物。 2、环境空气保护目标指自然保护区、风景名胜区、居住区、文化区和农 村地区中人群较集中的区域。 3、临界量及其计算方法可参考《建设项目环境风险评价技术导则》 (HJ169)附录 B、附录 C。 本项目建设内容均不属于表 1-1 中设置原则所列出内容, 不需设置专项评价。 相关规划名称:《福州市海西高新技术产业园控制性详细规 划》 ,福州市规划设计研究院,2010 年 2 月; 规划情况 审批机关:无; 审批文件名称及文号:无。 规划环境影响评价文件名称:《福州高新区海西高新技术产业 规划环境影响 评价情况 园总体规划》,福州市环境科学研究院,2010 年 9 月; 审批机关:原福州市环境保护局; 审批文件名称及文号:《福州市环境保护局关于福州高新技术 2 产业总体规划环境影响报告书的审查意见》(榕环保[2010]490 号) 。 根据《福州市海西高新技术产业园控制性详细规划》,福州 市海西高新技术产业园北至金上路,南至大樟溪,东至乌龙 江,西至乌龙江大道,规划用地面积约 12.34km2。 福州市海西高新技术产业园功能定位以高端研发、科技孵 化和总部经济为主体,以龙头企业为带动,海峡两岸高新技术 产业有机交汇,技术、人才、资金等创新要素集聚,创新、创 意、创业相互融合,人与自然和谐相处的国家级高新技术产业 规划及规划环 境影响评价符 合性分析 园区。规划总体布局结构为“一主一副、两区三园”。“一主一 副”指的是环高岐湖形成的综合公建服务中心和围绕管理中心 形成的行政生活服务中心。“两区三园”指的是上街安置小区和 南屿高尚居住小区以及三个集中的产业园区。 根据福州市海西高新技术产业园控制线详细规划-用地布局 规划图,本项目属于初级中学及配套建设项目,属于社会事业 与服务业项目,不属于禁止或限制建设项目,项目建设有助于 提高应用型、技术技能型和复合型人才培养比重,所以,本项 目的建设是符合福州市海西高新技术产业园发展环评要求。 1、产业政策符合性分析 对照《产业结构调整指导目录(2019年本)》,本项目不属 于国家发展和改革委员会颁布的《产业结构调整指导目录(2019 年本)》中的鼓励类、限制类和淘汰类,属于允许建设项目。 项目不在《限制用地项目目录》(2012 年本)和《禁止用地 其他符合性分 析 项目目录》(2012 年本)所列范围,且符合国家相关法律、法规 和政策规划,符合国家的产业政策。 根据国家发展改革委商务部关于印发《市场准入负面清单 (2020 年版)》的通知(发改体改规[2020]1880 号),本项目不 属于“禁止准入类”和“许可准入类”行业,在该负面清单中 未提及。 3 综上分析,本项目的建设符合国家当前相关产业政策要 求。 2、选址符合性分析 项目位于福州市上街镇建平村 GXB-A-02 地块,根据《海 西高新技术产业区高新北及高新南 AB 单元控制性详细规划— —土地利用规划图》(附图 1),本项目所在地规划为教育设施 用地,选址符合区域土地利用规划的要求。 3、 “三线一单”控制要求符合性分析 (1)生态保护红线 对照《福州市政府关于实施“三线一单”生态环境分区管 控的通知》,本项目位于福州高新区上街镇,用地性质为教育设 施用地,项目不在自然保护区、风景名胜区、饮用水源保护地 和其他需要特别保护等法律法规禁止开发建设的区域。因此, 项目建设符合生态红线控制要求。 (2)环境质量底线 项目所在区域的环境质量底线为:环境空气质量目标为 《环境空气质量标准》(GB3095-2012)及其修改单中的二级, 水环境质量目标为《地表水环境质量标准》(GB3838-2002)℃类 标准,声环境质量目标为《声环境质量标准》(GB3096-2008) 2 类标准。根据项目所在地环境质量现状调查和污染排放影响 预测可知,本项目运营后对区域内环境影响较小,环境质量可 以保持现有水平,不会对区域环境质量底线造成冲击。 (3)资源利用上线 项目用水来自于市政供水管网供水,用电来自市政电力公 司提供,用气为市政燃气供汽。 项目运营后通过采取强化运行管理、合理选用设备及原辅 材料、强化各项污染治理等多方面合理可行的措施,以“节能、 降耗、减污”为目标,可有效的降低能源消耗、控制污染。 项目的水、电、气等资源利用不会突破区域的资源利用上 4 线。 (4)生态环境准入清单 项目属于初级学校教配套实验活动,项目建设符合国家当 前产业政策;本项目属于《产业结构调整指导目录(2019 年 本)》中的允许类项目,不属于国家《市场准入负面清单 (2020 年版)》规定的禁止投资项目;不在《福建省第一批国 家重点生态功能区县(市)产业准入负面清单(试行)》之 内;符合环境准入要求。项目所处区域未设置环境准入负面清 单,符合环境准入负面清单要求。 综上分析,项目的建设符合相关规划,且符合“三线一单” 管控要求。 5 二、建设项目工程分析 1、项目由来 福州高新区投资控股有限公司选址于福州市上街镇建平村 GXB-A-02 地块 建设福州高新区建平初级中学新校区(附件 4:榕高新区经发【2022】169 号), 资金来源为财政投资,总用地面积 29988.9839m2,总建筑面积 59575m2(附件 5:福州高新技术产业开发区管理委员会专题会议纪要【2022】148 号)。 本项目为普通初中教育,建筑面积 59575m2 且涉及化学、生物实验室;属 于“100.学校、福利院、养老院(建筑面积 5000 平方米及以上的)—新建涉及 环境敏感区的;有化学、生物实验室的学校”,根据《中华人民共和国环境保 护法》、《中华人民共和国环境影响评价法》、《建设项目环境保护管理条例》和 《建设项目环境影响评价分类管理名录》(2021 年版)的要求,福州高新区建 平初级中学新校区需编制环境影响报告表(具体详见表 2-1)。福州高新区投资 控股有限公司委托本公司编制该项目的环境影响报告表(附件 1:委托书)。我 公司接受委托后,组织有关人员进行现场踏勘,在对项目开展环境现状调查、 建 设 内 容 资料收集等和调研的基础上,按照环境影响评价有关技术规范和要求,编制了 本项目环境影响报告表。 表 2-1 建设项目环境影响评价分类管理名录(摘录) 环评类别 项目类别 报告书 报告表 登记表 / 新建涉及环境敏感区的;有 化学、生物实验室的学校 / 五十、社会事业与服务业 100.学校、福利院、养老院(建 筑面积 5000 平方米及以上的) 2、项目概况 项目名称:福州高新区建平初级中学新校区 建设单位:福州高新区投资控股有限公司 建设地点:福州市上街镇建平村 GXB-A-02 地块 建设性质:新建 建 设 规 模 : 总 用 地 面 积 29988.9839m2 , 总 建 筑 面 积 59575m2 ; 容 积 率 1.41,建筑密度 24.99%,绿地率为 35%;机动车位 90 个。项目为初级中学, 规划办学规模 36 个班,学生人数共 1800 人。 6 主要建设内容:教学楼、连廊、教学综合楼、实验楼、办公综合楼、体艺 馆、地下车库(不计容)。配套建设室外田径场、篮球场、足球场、羽毛球 场、绿化、道路及广场、室外给排水、室外电气照明、室外消防工程等设施, 并购置相应的教学设施设备。 总 投 资:69100万元,本项目为政府投资项目,资金来源为财政投资。 建设工期:18 个月。 3、项目组成 项目主要建设内容详见表 2-2,主要经济技术指标见表 2-3。 表 2-2 项目建设内容一览表 工程 类别 项目 主要建设内容 备注 地上8层,高28.4m;主要设置美术教室、书法教室、通用 技术教室、舞蹈教室、音乐教室、劳技教室、语言教室、 教学综合楼 教师阅览室、校史展览室、交流室、学术报告厅、图书室 等。 主体 工程 教学楼 共 3 栋,均为地上 6 层,层高均为 22.4m;设置普通教 室。 实验楼 地上 6 层,层高为 22.4m;设置生物教室、化学教室、危 化品贮藏室、危废暂存间、仪器室。 新建 地上8层,层高28.4m;主要设置老师办公室、报告厅、卫 办公综合楼 生保健室、总务仓库、校务办公室、档案室、会议室、广 播室、行政办公室等。 体艺馆 配套 工程 体育场/羽毛 校区东侧 球场 地下室 公用 工程 停车场 给水 公用 工程 排水 环保 工程 一层篮球场,二层看台,层高 28.4m。 供电 废水 新建 设置在实验楼、教学楼等下部的区域,为一平战结合的人 防 地 下 室 , 地 下 室 总 建 筑 面 5016m2 , 地 下 1 层 , 层 高 5.3m。地下室共设置90个停车位及设备用房。 非机动车位 1200 个,其中地上 600 个,架空层 600 个。 接自市政供水管,向各用水处供水 雨污分流。生活污水排出经污水支管收集,经化粪池或隔 油池处理后经校区管网排入市政污水管。 室外道路雨水、建筑落水水管雨水,结合景观及海绵设 施,汇入雨水花园、下凹式等低洼处,在低凹式设置雨水 口,将溢流雨水排入室外雨排水系统,最后排入市政雨水 检查井。室外运动场的雨水排水汇入雨水收集系统调蓄池 经净化处理后,作为室外绿地喷灌用水。 由市政供电管网统一供给 实验废水、喷淋塔废水:化学和生物实验室废水集中收集 后经“中和+絮凝剂沉淀+消毒”(处理能力5m3/h)处理后 再排入污水管网。 7 新建 新建 新建 新建 废气 固废 生活污水:经化粪池处理后排入市政污水管网。 实验废气:化学和生物实验室废气通过试验台通风橱引风 系统集中收集后,采用碱液喷淋塔+干式过滤棉+活性炭吸 附后引至一根 30m 高排气筒(DA001)排放。 柴油发电机废气:机械排风,经排烟管引至楼顶排放; 地下车库废气:经排风管,引至地面排放; 垃圾收集点恶臭:日产日清、及时对垃圾集散间进行冲 洗。 实验室危废暂存在危废暂存间,委托有资质单位处置。 生活垃圾通过设置垃圾收集桶,统一转交环卫部门清运处 置 新建 新建 新建 表 2-3 项目主要经济技术指标 其中 其中 其中 其中 项目 总用地面积 总建筑面积 地上 地下 建筑占地面积 总计容面积 不计容面积 地上 地下 建筑密度 容积率 绿地率 绿地面积 机动车停车位 地上 地下 非机动车停车位 地上 地下 数值 29988.9839 47547 m2 m2 7495 42231 5016 / 5016 24.99 1.41 35 10496 90 0 90 1200 600 600 单位 m2 m2 m2 m2 m2 m2 m2 / m2 % / % m2 个 个 个 个 个 个 4、项目平面布置 本项目选址于福州市上街镇建平村 GXB-A-02 地块。项目场区东侧、南侧 均隔着空地为大学城蔗洲滨州、北侧为建平路。项目地理位置见附图 2,周围 环境示意见附图 3。 根据项目平面布置(附图 4),学校的主入口布置在地块北侧,紧邻建平 路;从东向西依次将场地划分为两大功能分区,分别布置“体育活动”、“教 学区”两大功能模块。东侧地块设置体育场(羽毛球场),西侧地块从北至南 依次布置为 1 栋 8F 教学综合楼、1 栋 8F 办公综合楼、1 栋体艺馆、1 栋 6F 实 8 验楼、3 栋 6F 教学楼。使得学校的教学区域、运动区域有效分离。把教学楼 南北向行列布局,将整个学校作为一个大的院落进行布置,将教学楼之间分开 布置,即独立又相互联系,空间流动感极强,符合学生年龄段的需求——对新 鲜事物的好奇与探索。各个区域通过校园道路连接,同时又相互独立,以避免 干扰。项目总平面布局功能区布局明确,则校区平面布置合理。项目效果图见 附图 5。 5、实验室 初中生物实验以使用仪器、观察植物细胞为主,材料多为显微镜、生理盐 水、碘液、植物叶片等。化学实验为简单的氧化还原、蒸馏等基本实验操作, 涉及到酸、碱、盐、有机溶剂,同时也有少量涉及重金属的实验(主要是铜、 银、锰)。各试剂及材料用量不大。典型初中化学、生物实验统计表见表24。 表 2-4 典型初中化学、生物实验一览表 序号 实验名称 1 粗盐提纯 2 自来水的蒸馏 3 碘的萃取 4 电解水 5 6 7 8 9 10 11 12 配制一定物质 的量浓度的溶 液 胶体、溶液、 浊液的探索 不同液体的导 电 性研究 硫酸钠溶液与 氯化钡溶液的 反应 氢氧化钠溶液 与盐酸的反应 酸、碱、盐在 水溶液中发生 离子反应的条 有关金属化学 件 性质的一些实 验 金属钠在空气 中 的现象 实验药品 实验仪器 频次 烧杯、玻璃棒、漏斗、铁架台、滤 1800人次/年 纸、蒸发皿、三脚架、酒精灯、石 棉网、滴管、试管 圆底烧瓶、碎瓷片、冷凝器、铁架 1800 人次/年 自来水 台、尾接管、锥形瓶、酒精灯、石 棉网、烧杯 饱和碘水溶液、四 量筒、分液漏斗、铁架台、烧杯 1800 人次/年 氯化碳溶液 水槽、试管、石墨棒、学生电源、 1800 人次/年 水 导线 氯化钠固体、蒸馏 容量瓶、烧杯、量筒、玻璃棒、 1800 人次/年 胶头滴管、托盘天平、滤纸 水 氢氧化铜溶液、泥 酒精灯、铁架台、烧杯、电子激光 1800 人次/年 水、氯化铁饱和溶 笔 0.1mol/L液 盐酸、醋 250mL 烧杯子 1800 人次/年 酸溶液、氢氧化钠 溶液、氯化钠溶 硫酸铜、氯化钠、 1800 人次/年 试管 液、 氯化钡、氢氧化钠 氨水 溶液、碳酸钠 氢氧化钠稀溶液、 1800 人次/年 试管 稀盐酸 硫酸铜溶液、氢氧 1800 人次/年 试管 化钠溶液、稀盐 酸、碳酸钠溶液、 铝、镁条、稀盐 1800 人次/年 试管 酚酞试液 酸、硫酸铜溶液、 硝酸 1800 人次/年 金属钠 滤纸、小刀、培养皿、镊子 银溶液 粗盐 9 13 14 15 16 17 18 19 20 21 22 23 24 25 26 27 28 29 30 金属钠在空气 中的燃烧 铁与水蒸汽的 反应 硫酸铝溶液与 氨水的反应 氢氧化铝与氰 酸和强碱的反 应 氢气在氯气中 的燃烧 二氧化氮和水 的反应 氨的实验室制 法 黑面包实验 浓硫酸与铜的 反应 铜与浓硝酸和 稀硝酸的反应 氯、溴、碘非 金属性强弱、 单质氧化性强 乙烯工业制取 弱 原理实验 金属钠 坩埚、泥三角、铁三角、酒精灯 1800 人次/年 铁粉、水 试管、水槽、蒸发皿、胶塞、倒 1800 人次/年 灌、酒精喷灯 大试管 1800 人次/年 大试管 1800 人次/年 集气瓶、导气管、火柴 1800 人次/年 试管、水槽 1800 人次/年 硫酸铝溶液、氨水 硫酸铝溶液、氨 水、盐酸、氢氧化 钠 氢气、氯气 二氧化氮气体、双 氧水、二氧化锰 消石灰、氯化铵粉 末 试管、导气管、硬质试管、铁 架台、钥匙、天平、酒精灯、 酚酞试剂、红色石蕊试纸 烧杯、玻璃棒 浓硫酸、蔗糖 浓硫酸、铜丝 铜片、浓硝酸、硝 酸 氯水、溴化钠、碘 化钠、溴水、碘化 钾、四氯化碳 石蜡油、高锰酸钾 溶液、溴的四氯化 碳溶液 乙醇与钠的反 无水乙醇、金属钠 应 苯、溴水、高锰酸 苯的性质 钾溶液 乙酸的酯化反 乙醇、浓硫酸、乙 应 酸、碳酸钠 培养液中酵母 酵母菌菌种、培养 菌种群数量的 液 变化 观察蝗虫精母 / 细胞减数分裂 固定装片 淀粉酶溶液、猪肝 影响酶活性的 研磨液、盐酸、过 条件 氧化氢溶液等 1800 人次/年 1800 人次/年 试管、铁架台、酒精灯、带导 管的胶塞 1800 人次/年 试管、分液漏斗、水槽 1800 人次/年 试管、滴管 1800 人次/年 试管、酒精灯、碎瓷片 1800 人次/年 试管、烧杯、带尖嘴的胶塞 1800 人次/年 试管 1800 人次/年 大试管、酒精灯、铁架台 1800 人次/年 试管、无菌水、棉塞、培养箱、 1800 人次/年 显微镜、试管等 蝗虫精母习惯减数分裂固定 1800 人次/年 装片、显微镜 量筒、试管、滴管、三脚架、 1800 人次/年 酒精灯、烧杯、温度计等 化学试剂常见类型见表 2-5。 表 2-5 实验室化学试剂常见类型一览表 类型 药剂名称 用量 氧化剂 KMnO4、溴水、氯水、盐 酸、硝酸、浓硫酸、氯气 每种药剂各 10kg/a 还原剂 铁粉、Na、Al 每种药剂各 20kg/a 消毒剂 过氧化氢、次氯酸钠 每种药剂各 10kg/a 吸附剂 活性氧化铝、活性炭 每种药剂各 20kg/a 脱水剂 NaOH、CaO、无水硫酸钠 每种药剂各 30kg/a 10 酸碱指示剂 有机溶剂 其他 石蕊试剂、酚酞试剂、甲 基橙试剂 苯、乙醇、四氯化碳、乙 酸、丙酮 硫酸铜、硫酸铝、氨水、 氢氧化铜、溴化钠、碳酸 钠、氯化钠、硝酸银等 每种药剂各 0.4~0.5L/a 每种药剂各 10kg/a 每种药剂各 10kg/a 500kg/a 合计 6、海绵城市设计 本项目海绵化设计共设置有雨水花园、下凹绿地、传输型草沟、透水铺装 四种形式。 (1)雨水花园 雨水花园主要布置在绿地面积较大,且综合管线较少的区域,作用为净 化、滞蓄雨水。雨水花园分为覆盖层、换填层和碎石层三部分。雨水花园中设 置盲管和溢流雨水口,且靠近建筑物或道路一侧应设置防水土工膜。 1)覆盖层 覆盖层位于土壤表层,有助于保持土壤水分,避免因表面密封导致的透气 性降低。覆盖有助于防止水土流失,并提供了适合土壤生物群生存的环境。 覆盖物由碎树皮组成,不含其他杂质,如杂草种子、土、树根等,厚度为 50-75mm 深。 2)换填层 推荐换填层土壤级配:60%粗砂+20%原土+20%椰糠。粗砂和原土应该与 20% 的没有椰壳的纯椰糠混合(按体积计算),所有的椰壳在混合前应该剔 除。 3)碎石层 碎石层厚度采用 400mm,碎石层内设置盲管及清通口。 4)防渗 雨水花园靠路基一侧需进行防渗处理,以免浸泡路基。防渗结构由内至外 分别为土工布(200g/m2 )、HDPE 防渗膜(光面 1.0mm 或 1.5mm )、土工布 (200g/m2)。 (2)下凹绿地 下凹绿地主要布置在建筑物周边,或地下管线较多、不适宜大面积换填的 11 区域。换填区域分为覆盖层、换填层和碎石层,换填层土壤配比同雨水花园; 碎石层中设置盲管(DN100),就近接入雨水管道,靠近建筑物或道路一侧应 设置防水土工膜。下凹绿地内设置溢流雨水口。由于长沙市土壤类型以粘土为 主,土壤渗透性较小,可通过在土壤中掺入炉渣、碎陶粒等介质增大土壤渗透 系数,提高土壤的渗透能力,同时缩短下沉式绿地中植物的受淹时间。下凹绿 地靠近建筑及路基一侧需进行防渗处理,防渗结构参见雨水花园。 (3)传输型草沟 传输型植草沟主要用于传输雨水径流,,将屋面落水和路面径流导流至 LID 设施点,底部不换土,草沟底坡度 1%-2%,根据其起点和终点标高决定。 种植要求高度为 35~50mm 左右的常绿草皮。 (4)透水铺装 透水砖铺装和透水水泥混凝土铺装主要适用于广场、停车场、人行道以及 车流量和荷载较小的道路,如建筑与小区道路、市政道路的非机动车道等,透 水沥青混凝土路面还可用于机动车道。 透水铺装的选择应结合硬质路面的功能性要求,本方案因地制宜设置了人 行道透水铺装、车行道透水铺装和彩色透水混凝土。人行道透水铺装适用于景 观道路和广场,车行道透水铺装和彩色透水混凝土已考虑车辆荷载,适用于车 行道。靠近道路或建筑的透水铺装应设置防渗土工膜。透水铺装中设置盲管 (DN100)和雨水小方井,溢流雨水通过盲管和雨水小方井接入雨水管道。 8、用水平衡 项目用水主要为学生、教职工生活用水、生物、化学实验用水及绿化用 水,由市政供水管提供。 ①给水 A、生活用水 学生人数 1800 人、教职工人数约 150 人,年上学/工作日约 200 天,均不 在校区食宿,根据《福建省行业用水定额标准》(DB35/T772-2013)和《建筑 给水排水设计规范》(GB50015-2019),规定最大经验参数 50L/(人·天)用 水量,则年生活用水量为 19500t(97.5t/d),排污系数按 0.85 计,年排水量约 为 16575t(82.875t/d),排入园区三级化粪池处理。 12 B、实验用水 按每个学生每日都参加生物、化学实验一次,根据《福建省行业用水定额 标 准 》 ( DB35/T772-2013 ) 和 《 建 筑 给 水 排 水 设 计 规 范 》 ( GB500152019 ),规定最大经验参数 5L/ (人· 天)用水量,则年实验用水量为 1800t (9t/d),排污系数按 0.9 计,年排水量约为 1620t(8.1t/d),排入校区自建污水 处理设施。 C、绿化用水 拟建项目绿化面积约 10496m2 ,根据福建省地方标准《行业用水定额》 (DB35/T772-2018),绿化用水按每平方米 1.5L/d 计算,日用水量为 15.744t, 年用水量 2833.92t(绿化时间按每年 180 天计算);全部由土壤吸收。 D、喷淋塔用水 根据建设单位提供资料,喷淋塔中水循环使用,循环水量约 0.5t/d ,补充 水量按循环量的 5%估算,则喷淋塔补充新鲜水量约 5t/a(0.025t/d);喷淋塔每 6 个月更换一次(0.5t/次,1t/a),更换的废水进入校区污水处理站处理达标后 外排。 ②排水 校区内排水采取雨、污分流制。雨水经厂区内雨水管汇集后排至市政雨水 管网。实验室清洗废水、喷淋塔废水经污水处理设施处理,生活污水汇至化粪 池,处理达到《污水综合排放标准》(GB8978-1996)表 4 中三级标准(氨氮达 到《污水排入城市下水道水质标准》(GB/T31962-2015))后,分别经市政污水 管网排入福州大学城污水处理厂,经福州大学城污水处理厂处理后,尾水达到 《城镇污水处理厂污染物排放标准》(GB18918-2002)表 1 一级 A 标准后排放入 高岐河。 水平衡分析见图 2-1,全校排水量统计见表 2-6。 表 2-6 本项目用排水量统计表 单位:t/d 序号 用水单元 1 学生、教职工生活用水 2 3 4 用水情况 损耗量 排水量 97.5 14.625 82.875 实验用水 9 0.9 8.1 绿化用水 15.744 0.0255 15.744 0.025t/d 0 喷淋塔补充用水 新鲜用水量 13 日均 0.0005 (6 月更换一次) (1t/a) 122.2695 合计 31.294 90.9775 损耗14.625 97.5 新鲜水 122.2695 学生、教职工 生活用水 82.875 学生、教职工生 活废水 82.875 化粪池 82.875 90.9775 损耗0.9 9 8.1 实验用水 实验废水 8.1 污水处理设施 市政污水管网 8.1005 90.9775 15.744 绿化用水 15.744 损耗0.025 0.0255 喷淋塔用水 0.0005 福州大学城污水 处理厂 土壤吸收 0.0005 喷淋塔废水 循环使用量0.5 图 2-1 拟建项目水平衡图 单位:t/d 1、主体工程污染影响因素分析 本项目工艺流程及产污环节见图 2-2。 工 艺 流 程 和 产 排 污 环 节 图 2-2 项目实验流程及产污环节 该项目总用地面积 29988.9839m2,总建筑面积 59575m2,分为场地平整工 程、土石方工程、结构工程、装修工程阶段等,整个工程工期为 18 个月,建 14 设过程中会产生废水、废气、噪声、扬尘等污染物。 2、环保工程污染影响因素分析 本项目实验过程产生的废气,拟采用碱液喷淋工艺吸收酸性废气和氨,末 端用活性炭吸附有机废气,在处理过程中会新增废活性炭;废水处理设施会产 生污泥。 3、公辅工程污染影响因素分析 本项目不涉及公辅工程污染。 4、储运工程污染影响因素分析 本项目实验楼所用的化学试剂均采用塑料或金属桶包装密闭储存,在正常 装卸及储运过程中不会有污染产生。 5、项目产污环节汇总 本项目施工期、运营期产污环节汇详见表 2-7、表 2-8。 表 2-7 项目施工期产污环节汇总表 类别 污染物因子 来源 污染物排放特点 水质约为 施工废水 COD、SS、石油类 车辆和设备的冲洗 SS500~1000mg/L,石油类 10mg/L 废水 COD、BOD5、 依托所租用民房现有污水处 生活污水 施工人员日常生活 NH3-N、SS 理设施进行处理 SS 雨季地面径流 雨水冲刷 含大量悬浮物 TSP 运输车辆扬尘 车辆运输 无组织间歇性排放 土方开挖、施工原 TSP 施工场地扬尘 无组织间歇性排放 废气 料堆放、表土堆放 车辆及设备废 CO、THC、 设备运行及车辆运 无组织间歇性排放 气 NOX、SO2 输 施工设备 噪声 设备运行 固定声源 噪声 运输车辆 噪声 车辆运输 流动声源 土石方 固废 场地的开挖 主要为弃方、土方 施工中建筑材料下 固体 / 建筑垃圾 固废 脚料、废包装物、 废物 水泥块等固体废物 生活垃圾 固废 施工人员日常生活 主要为废纸、废包装等 / / 生态 水土流失 土方开挖 15 表 2-8 项目运营期产污环节汇总表 类别 污染来源 主要污染物 处理设施及去向 学生、教职工日 COD、BOD5、SS、氨氮 常生活 pH、COD、BOD5、氨 废 实验废水 化学实验室 氮、SS 水 喷淋塔废 pH、COD、BOD5、氨 废气处理设施 水 氮、SS 厂区化粪池→市政污水管网→ 福州大学城污水处理厂 校区污水处理设施→市政污水 管网→福州大学城污水处理厂 校区污水处理设施→市政污水 管网→福州大学城污水处理 “碱液喷淋塔+干式过滤棉+活 实验室废 氯化氢、SO2、NOX、非 生物、化学实验 性炭吸附装”+30m排气筒 气 甲烷总烃 (DA001) 废 停车场废 停车场 CO、THC、NOX 无组织排放 气 气 垃圾收集 垃圾收集点 恶臭 无组织排放 点恶臭 生活污水 噪声 生活垃圾 固 废 危险废物 社会活动噪声、设备噪声交噪声 学生、教职工日 常生活 果皮、纸屑等 医室 医疗废物 实验室废液 废水处理设施 减振降噪、建筑隔声 环卫部门清运 废催化剂、还原剂、氧化 集中收集于危废间,定期委托 剂等 有资质的单位处置 污泥 废气处理设施 废活性炭 本项目为初级中学及配套设施的建设,属于新建项目,选址于福州市上街 镇建平村 GXB-A-02 地块,不涉及原有环境污染问题,与福州高新区投资控股 与 项 目 有 关 的 原 有 环 境 污 染 问 题 有限公司其他项目无依托关系。 16 三、区域环境质量现状、环境保护目标及评价标准 1、水环境质量现状 项目废水不直接排入周边地表水体,根据福建省生态环境厅网站发布的福 建省主要流域水环境质量状况(2022 年 1~4 月),2022 年 1~4 月,全省主要流 域总体水质为优。监测的 375 个断面中,℃~℃类水质比例 94.4%,其中℃~℃类 水 质 比 例 50.7% 。 各 类 水 质 比 例 如 下 : ℃ 类 占 2.7% , ℃ 类 占 48.0% , ℃ 类 占 43.7%,℃类占 5.0%,℃类占 0.3%,劣℃类占 0.3%。小流域考核断面℃~℃类水质 比例为 91.0%;详见图 3-1。 由此可知,项目周边闽江闽侯竹岐断面环境质量满足《地表水环境质量标 准》(GB3838-2002)中℃类水质标准。 根据《建设项目环境影响报告表编制技术指南(污染影响类)(试行)》(环办 环评〔2020〕33 号)的要求:“地表水环境区域环境质量现状引用与建设项目距 区 域 环 境 质 量 现 状 离近的有效数据,包括近 3 年的规划环境影响评价的监测数据,所在流域控制 单元内国家、地方控制断面监测数据,生态环境主管部门发布的水环境质量数 据或地表水达标情况的结论”,本此评价选取福建省生态环境厅网站发布水环 境状况信息,符合《建设项目环境影响报告表编制技术指南(污染影响类)(试 行)》(环办环评〔2020〕33 号)的要求。 图 3-1 福建省流域水环境质量状况(2022 年 1~4 月) 17 2、大气环境质量现状 根据福州高新区发布的 2021 年 1 月~2021 年 12 月份福州高新区环境空气 质量月报,2021 年连续 1 年的大气常规因子环境空气质量监测数据见表 3-1。 表 3-1 福州高新区 2021 年 1 月份~2021 年 12 月份环境空气质量统计 时间 2021 年 1 月 2021 年 2 月 2021 年 3 月 2021 年 4 月 2021 年 5 月 2021 年 6 月 2021 年 7 月 2021 年 8 月 2021 年 9 月 2021 年 10 月 2021 年 11 月 2021 年 12 月 国家二级标准 达标情况 SO2 μg/m³ 7 6 6 3 2 2 3 4 4 5 3 5 60 NO2 μg/m³ 29 14 26 27 18 11 12 14 13 14 22 27 40 PM10 μg/m³ 56 39 51 49 46 36 32 27 31 28 38 47 70 PM2.5 μg/m³ 26 26 27 22 20 17 15 13 15 14 19 24 35 达标 CO mg/m³ 0.7 0.7 0.7 0.7 0.4 0.5 0.4 0.5 0.5 0.4 0.5 0.5 4 O3 μg/m³ 68 98 90 101 93 93 88 79 88 60 69 68 160 注:CO 为日均值第 95 百分位数,O3 为日最大 8 小时值第 90 百分位数。 由上表可知,福州高新区 2021 年 1 月~2021 年 12 月份空气环境中 SO2 、 NO2 、PM10 和 PM2.5 均未超过国家二级标准,CO 日均值第 95 百分数和 O3 最 大 8 小时值第 90 百分数未超过国家二级标准,福州高新区环境空气质量属于 达标区。 3、声环境质量现状 本项目位福州市上街镇建平村 GXB-A-02 地块,属于声环境 2 类区域,执 行《声环境质量标准》(GB3096-2008 )中的 2 类区标准限值要求(即昼间 ≤60dB(A) 夜间)≤50dB(A)) 。 为了解项目所在区域声环境质量现状,建设单位委托福建创投环境检测有 限公司于 2022 年 6 月 6 日对项目用地场界周边的声环境质量现状进行监测。 18 表 3-2 噪声监测结果一览表 监测 日期 2022.6.6 监测 点位 点位名称 N1 噪声监测值 dB(A) 标准值 dB(A) 昼间 夜间 场界东侧 54 46 达标 N2 场界南侧 54 44 达 N3 场界西侧 52 45 达标 N4 场界北侧 56 47 52 45 达标 51 44 达标 N5 N6 大学城蔗州滨江 苑 福州人才集团 附属第二幼儿园 昼间 是否达标 60 夜间 50 达标 由表 3-2 可知,项目场界各监测点位声环境质量现状符合《声环境质量标 准》(GB3096-2008)2 类标准,敏感目标声环境质量现状符合《声环境质量标 准》(GB3096-2008)2 类标准。 4、生态环境 根据调查,项目用地周边为城市道路及居住用地等。评价区域内无珍稀濒 危物种、自然保护区、风景名胜区等生态敏感目标,调查区域也未发现国家重 点保护的野生动植物等,且本项目不新增用地,根据《建设项目环境影响报告 表编制技术指南》(污染影响类)(试行)相关要求,无需进行生态现状调查。 因此,本环评不对生态环境现状进行评价。 5、土壤、地下水环境 根据《建设项目环境影响报告表编制技术指南(污染影响类)(试 行)》,属于编制环境影响报告表类别项目原则上不开展地下水、土壤环境质 量现状调查。本项目不取用地下水资源,校区将做好地面硬底化防渗措施,实 验室、危废暂存间等将按规范做好防渗涂层及围堰,正常运行不存在土壤、地 下水环境污染途径,故不开展地下水、土壤环境现状监测。 6、电磁辐射 本项目属于普通初中教育建设项目,不涉及电磁辐射,无需开展电磁辐射 现状监测与评价。 19 本项目选址于福州市上街镇建平村 GXB-A-02 地块,项目周边的主要环境 保护目标见表 3-3 及附图 3。 表 3-3 环境保护目标一览表 环境 要素 保护目标名称 保护对象 保护内容 环境功能 相对厂 区 址方位 闽侯县滨州幼儿 学校 约 360 人 园 大学城蔗州滨江 2748 户,约 居民区 苑 10992 人 福州人才集团 学校 约 360 人 附属第二幼儿园 环 境 保 护 目 标 福州大学 环境 空气 建平新村 福州第一中学 相对厂址距离/m 东侧 约 80m 东南侧 约 30m 西侧 约 45m 约 24000 人 环境空气 西北侧 质量二类 484 户,约 区 居民区 北侧 1936 人 约 360m 学校 学校 约 3350 人 北侧 约 75m 约 221m 1479 户,约 北侧 约 105m 5916 人 960 户,约 闽都星锦湾 居民区 东北侧 约 290m 3360 人 大学城蔗州滨江 2748 户,约 居民区 约 30m GB3096- 东南侧 苑 10992 人 2008 2类 声环境 福州人才集团 标准 学校 约 360 人 西侧 约 45m 附属第二幼儿园 本项目生活污水经化粪池处理后,实验废水、喷淋塔废水经校区污水处理设施处 地表水 理达标后,分别通过市政污水管网进入福州大学城污水处理厂,最终纳入高岐 环境 河。外排废水不直接排入周边地面水域或海域。 地下水 本项目厂界外500m范围内,不涉及地下水集中式饮用水水源和热水、矿泉水、温 环境 泉等特殊地下水资源。 生态环 本项目评价范围内不涉及特殊生态敏感区、重要生态敏感区等生态环境保护目 境 标。 建平花园小区 居民区 1、废气 施工期废气排放执行《大气污染物综合排放标准》(GB16297-1996)表 2 中 无组织排放监控浓度限值要求,详见表 3-4。 污染 运营期实验室废气排放执行《大气污染物综合排放标准》(GB16297物排 放控 制标 1996)表 2 二级标准及无组织排放监控浓度限值标准,详见表 3-4。 准 20 表3-4 《大气污染物综合排放标准》(GB16297-1996) 最高允许排放速率 排气筒 二级 (m) (kg/h) 最高允许排放浓度 (mg/m3) 污染物 颗粒物 氯化氢 550 (硫、二氧化硫、硫酸和 其他含硫化合物使用) 240 (硝酸使用和其它) 120 100 非甲烷总烃 120 SO2 NOX 30 15 30 4.4 30 30 23 1.4 30 53 无组织排放监控浓度 浓度 监控点 (mg/m3) 0.4 周界外浓 度最高点 0.12 1.0 0.2 4.0 2、废水 施工期生产废水经隔油沉淀处理后回用,生活污水经化粪池处理后排入市 政污水管网;营运期生活污水经化粪池收集处理后排入市政污水管网,生活污 水纳管执行《污水综合排放标准》(GB8978-1996)表 4 三级标准、《污水排入 城镇下水道水质标准》(GB/T31962-2015)B 等级标准(见表 3-5),大学城污 水处理厂外排污水执行《城镇污水处理厂污染物排放标准》(GB18918-2002) 表 1 一级 A 标准,见表 3-6。 表3-5 项目废水排放标准 单位:mg/L(pH值无量纲) 序号 项目 1 2 3 4 5 6 pH BOD5 CODcr 氨氮 SS 动植物油 GB8978-1996 表 4 三 级 6~9 400 500 -300 100 GB/T31962-2015 B 等级 本项目纳管标准 6.5-9.5 350 500 45 400 100 6-9 400 500 45 300 100 表3-6 《城镇污水处理厂污染物排放标准》(GB18918-2002) 单位:mg/L 项 目 一级标准 二级标准 三级标准 6~9 6~9 6~9 50 60 100 120 BOD5 10 20 30 60 SS 10 20 30 50 氨氮 5 8 25 — 动植物油 1 3 5 20 A 标准 B 标准 pH(无量 纲) COD 6~9 21 3、噪声 施工期建筑施工场界噪声执行 GB12523-2011《建筑施工场界环境噪声排 放标准》中表 1 标准;运营期项目边界噪声执行《工业企业厂界环境噪声排放 标准》 (GB12348-2008)2 类标准。 表 3-7 《建筑施工场界环境噪声排放标准》表 1(GB12523-2011) 单位:LAeq(dB) 昼间 夜间 70 55 表 3-8 《工业企业厂界环境噪声排放标准》(GB12348-2008)单位:dB 厂界外声环境功能区类 别2 类 昼间 夜间 60 50 4、固废 固体废物处置执行《中华人民共和国固体废物污染环境防治法》(2020 年 4 月 29 日修订版)的相关规定;危险废物贮存、处置执行《危险废物贮存污 染控制标准》 (GB18597-2001)及 2013 年修改单的要求。 生活垃圾贮存处理应按照《城市环境卫生设施规划规范》(GB503372003)中的要求进行综合利用和处置。 1、总量控制因子 目前,列入国家总量控制污染物的因子为 COD、NH3-N、NOX、SO2,结 合本项目的特征污染物,根据《福建省人民政府关于全面实施排污权有偿使用 和交易工作的意见》(闽政〔2016〕54 号)和《福建省建设项目主要污染物排 放总量指标管理办法》(闽环发〔2014〕13 号)的有关要求,我省主要污染物 排放总量指标为 COD、NH3-N、SO2、NOx。 总量 控制 指标 2、总量控制指标 根据《福建省环保厅关于进一步加快推进排污权有偿使用和交易工作的意 见》(闽环发[2015]6 号),排污权交易的水污染物仅核定工业废水部分,本项 目不属于工业企业,因此无需申请总量。 项目挥发性有机物(VOCs)排放量为 0.005t/a,根据《福州市环境保护局 关 于 印 发 福 州 市 大 气 污 染 物 联 防 联 控 联 治 工 作 方 案 的 通 知 》( 榕 环 保 综 [2018]386 号),VOCs 排放实行区域内倍量替代,因此确定本次非甲烷总烃实 行区域调剂量为 0.01t/a。承诺函详见附件 6。 22 四、主要环境影响和保护措施 本项目位于福州市上街镇建平村 GXB-A-02 地块,根据现场踏勘,目前项 目处于前期准备阶段,施工期间主要污染物为施工人员生活污水、施工废气、 施工噪声、固体废物等。 1、施工期污染源 (1)施工废水 本工程施工期生产废水主要有:机械设备、运输车辆冲洗含油废水、混凝 土浇筑养护用水、施工作业过程中泥浆水等形成的施工污水。 对于混凝土浇筑养护用水、施工作业过程中泥浆水等形成的施工废水,场 地区应设置简易排水沟,机械设备、运输车辆冲洗废水集中收集经临时隔油、 沉淀池处理后,循环用于场地抑尘洒水、混凝土路面养护用水,不外排。根据 类比调查,施工废水按 5.0t/d 计,该类废水主要污染物为高浓度的泥沙和较高 施 工 期 环 境 保 护 措 施 浓度的石油类物质,其中 SS 的浓度约为 500~1000mg/L、石油类:10mg/L。 项目该部分施工废水可采用隔油、沉淀池处理后,回用于施工现场洒水抑 尘、建筑养护、车辆冲洗等,严禁排入周边水系。 ①施工生活污水 施工生活污水主要来自施工队伍生活用水,根据类比分析,项目施工高峰 期可达 100 人左右,按《室外排水设计规范》(GB50014-2006),施工人员 的排水量以 40L/(人·天)计,则生活污水排放量为 4t/d。项目施工现场不设置 临时施工营地,施工营地依托租用附近民房,施工期产生的少量生活污水依托 所租用民房现有污水处理设施进行处理。施工期生活污水产生情况见表 4-1。 表 4-1 施工高峰期生活污水产生及排放情况表 项目 产生情况 废水(t/d) 单位 COD BOD5 SS NH3-N - mg/L 500 250 300 40 4 kg/d 2.0 1.0 1.2 0.16 ②雨季地面径流 施工期在雨季可能遇到暴雨天气,施工场地的地面径流雨水将含有大量悬 浮物,周边水系存在污染隐患。因此,施工单位应在施工场地周边做好围堰、 沉淀池等防护措施,收集的雨水经沉淀池沉淀后方可溢流至周边水系。 23 (2)施工期废气 施工期间,由于基础开挖、场地平整、水泥和砂石运送等产生的粉尘污 染、燃油机械的尾气、装修涂料的有机溶剂等,以及机动车辆尾气产生的 SO2、NOx、CO 等污染物气体。 ①运输车辆扬尘 施工材料及土石方运输来往将产生道路二次扬尘污染。车辆运输扬尘与道 路的路面条件、运输物料和天气条件有关,一般在风速大于 3m/s 时产生扬 尘。车辆行驶产生的扬尘,在完全干燥的情况下,可按以下经验公式计算: 0.85 0.75 ⑪v ⑪⑪ w ⑪ ⑪ p ⑪ Q ⑪ 0.123⑪ ⑪⑪ ⑪ ⑪ ⑪ ⑪5⑪⑪6.8⑪ ⑪0.5⑪ 式中:Q—汽车行驶的扬尘量,kg/(km·pcu); V—汽车速度,km/h; W—汽车载重量,T; P—道路表面粉尘量,kg/m2。 表 4-2 为一辆 10t 卡车,通过一段长为 1km 的路面时,不同路面清洁程 度,不同行驶速度情况下的扬尘量。结果表明,在同样的路面条件下,车速越 快,扬尘量越大;在同样的车速情况下,路面越不清洁,路面扬尘量越大。根 据施工路段洒水降尘实验结果,见表 4-3 ,洒水的降尘效果均在 30% 以上, 20m 处降尘率可达 52%,50m 处降尘率可达 41%。因此,适当降低运输车辆 的车速,并适当洒水能有效地降低扬尘对大气环境和周边敏感点的影响。 表 4-2 不同车速和地面清洁程度的汽车扬尘量(单位:kg/km·辆) P(kg/m2) 车速(km/h) 0.1 0.2 0.3 0.4 0.5 1.0 5 0.051 0.086 0.116 0.144 0.171 0.287 10 0.102 0.171 0.232 0.289 0.341 0.574 15 0.153 0.257 0.349 0.433 0.512 0.861 20 0.255 0.429 0.582 0.722 0.853 1.435 表 4-3 施工路段洒水降尘试验结果 距路边距离 不洒水 TSP (mg/m3) 洒水 降尘率(%) 0m 11.03 2.11 81 24 20m 2.89 1.40 52 50m 1.15 0.68 41 100m 0.86 0.60 30 200m 0.56 0.29 48 ②施工场地扬尘 施工期扬尘主要产生于土地平整、土方填挖、物料装卸、水泥搅拌和车辆 运输等过程。扬尘量主要与风速、湿度、渣土分散度有关。参考大型土建工程 现场的扬尘实地监测结果,TSP 产生系数为 0.10~0.05mg/m2·s。考虑本项目区 域的土质特点,取 0.05mg/m2.s。施工时作业区周边的总悬浮颗粒物(TSP)浓 度可达 0.5~2.5mg/m3。 ③运输车辆及施工机械废气 施工机械和运输车辆所排放的尾气,施工机械和运输车辆的动力源为柴 油,所以产生的尾气主要有CO、THC、NOX、SO2,主要是对作业点周围和运 输路线两侧产生一定影响,排放量不大。 ④装修废气 装修阶段时需使用墙面涂料胶水油漆等材料,据类比调查,每平方建筑面 积使用油漆量与房屋的结构用途等不同而不同。一般用量约 0.2-0.5kg/m2 ;若 以 0.5kg/m2 保守估计,则粗估本工程各类涂料有机溶剂总用量约 44.95 吨,其 中溶剂以 70%计,约 31.47 吨的溶剂挥发到空气中去。若其中有机溶剂占 30% 计,则项目整体约有 9.44 吨有机气体,主要成份有丁醇、丙酮、三苯、甲醛 等,可导致室内和局部环境空气污染。 (3)施工噪声 本项目施工期噪声源有固定声源和流动声源。固定声源来自于机械设备产 生的噪声,具有声源强、声级大、连续等特点;流动声源主要指场内外交通运 输产生的噪声,具有源强较大、流动性等特点。施工期噪声运输路线两侧的敏 感点将产生暂时的影响。施工期主要噪声源强度参照《环境噪声与振动控制工 程技术导则》 (HJ2034-2013)中相关数据,见表 4-4。 25 表 4-4 本项目主要机械设备噪声级(单位:dB(A)) 声源类型 距声源 10m 推土机 距声源 5m 83~88 轮式装载机 90~95 85~91 振动夯锤 92~100 86~94 混凝土振捣器 80~88 75~84 汽车起重机 75~80 71~75 附着式震动器 82~88 80~85 混凝土输送泵 88~95 84~90 商砼搅拌车 85~90 82~84 重型运输车 82~90 78~86 设备、系统名称 固定声源 流动声源 80~85 (4)固体废物 ①土石方 项目施工期的弃土主要是由场地平整、地下室开挖产生的土方,项目挖方 过程中剥离表土应用于后期绿化覆土,弃方应运至城建部门指定的地点填埋。 为防止水土流失,建设单位应督促施工单位在土方调配、运输过程中应严格按 照水土保持各项要求,做好水土流失防治工作。 ②建筑垃圾 施工建筑垃圾主要是施工中建筑材料下脚料、废包装物、水泥块等固体废 物。建筑垃圾产生量采用建筑面积预测: JS=QS×CS 式中:JS—建筑垃圾总产生量(t) QS—建筑面积,59575m2 CS—平均每 m2 建筑面积垃圾产生量 建筑垃圾的产生量与施工水平、管理水平、建筑类型有直接的联系,根据 同类工程调查,每平方米建筑面积将产生 0.5~1.0kg 左右的建筑垃圾,本评价 取每平方米建筑面积产生 1kg 建筑垃圾。根据公式计算可知项目施工阶段中建 筑垃圾产生量为 59.6t/a。 施工单位应对施工建筑垃圾进行分拣,回收可利用的固体废物如建筑废模 块、建筑材料下角料、破钢管、断残钢筋头、包装袋以及废旧设备等回收后重 复利用;不可利用的如土、石、沙等建筑材料废弃物由施工单位运往城建部门 指定地点场所统一处置。 26 ③生活垃圾 施工期高峰人数按100人计,按每人每天排放生活垃圾按0.5kg计算,则生 活垃圾每天产生量为50kg,建设期限约为18个月,生活垃圾由环卫部门统一清 运处置。 (5)水土流失 项目施工期间,由于土石方开挖,将对项目建设所在地的原有的生态环境 造成破坏,根据项目建设地了解主要影响为施工期产生的水土流失及植被破 坏。 ①水土流失 项目建设扰动原地貌、土地及植被面积约 32165.03m2 (合 48.24 亩),导 致扰动地面表土裸露、质松、植被破坏,特别是项目所处亚热带地区,暴雨频 繁,工程期间若遇大暴雨,将有可能加剧施工场地水体流失,因此,项目建设 过程应严格执行水土保持措施,减少水土流失量。 ②生态植被破坏 项目建设区为建设用地,不存在古树名木或生态环境敏感区。项目施工过 程中将清除地表植被,扰动地表,但建设完成后将有大部分绿化植物的绿化 带,恢复生态环境。项目施工不会导致植物群落和植被的消失,不会造成物种 灭绝;施工占地临时改变土地利用状态,占地植被物将被破坏,待工程完成 后,可通过相应的工程和植物措施对其进行植被恢复,影响较小。 2、施工期间污染防治措施 (1)施工期间废水污染防治措施 ①生活污水 项目施工现场不设置工地营房,施工人员借助周边居民住宅,另行租房居 住,不在工地住宿,项目生活污水依托区域民宅生活污水处理设施,经化粪池 处理后排放。 ②施工作业废水 施工过程产生施工建设废水。生产废水中含有大量的 SS 、油污,建议设 临时沉砂池进行沉淀处理收集回用(沉淀池容积大于日排放施工废水量),其 上清液次日可用于施工场地降尘洒水,使污水得到综合利用,严禁将施工过程 中的砂土料冲洗水和设备清洗产生的废水以及带有混浊泥浆的废水等直接排入 27 或因无序漫流污染附近水体。此外为防止运输车辆轮胎及车身粘带泥土造成二 次污染,施工场地应设置洗车平台。 根据建设单位介绍,项目施工期拟于场地东侧建设洗车台及三级隔油沉淀 池,根据工程测算,项目该部分污水日产生量约为 5.0t/d,考虑停留时间,建 议设计池容为(2×2×1.5)m3 的隔油池以及(2×2×1)m3 的沉淀池,同时洗车 平台四周设置防溢座、废水导流渠设施,施工场地四周沿场地边界拟修建废水 集水沟。项目施工污水及雨季产生的淋溶水,可经项目建设所在地四周集水沟 引至隔油沉淀池内,进行隔油、沉淀处理后,循环使用或作为场地抑尘洒水, 不排放。经采取相应的措施对当地水域水质不产生影响。项目施工场地内将建 设完善污水收集沟渠及废水回用管道建设,确保场内废水收集效率,处理完成 后,回用于工程建设。 施工中的固体废物应及时清理并运走,水泥、沙、石灰类的建筑材料需集 中堆放,妥善存放并用篷布遮盖,防止雨水冲刷而造成污染。及时清扫施工运 输工程中抛洒的上述建筑材料,且雨季时节应加强排水渠道的检查,确保渠道 通畅,以免这些物质随雨水冲刷污染东面地表水体。尽量避免在雨季开挖土 方,临时堆土应有防雨水设施,减少雨水对堆土的冲刷。 施工单位应严格施工管理,文明施工。节约建筑用水。尽量减少建筑施工 机械设备与水体的直接接触;对废弃的用油应妥善处置;加强施工机械设备的 维修保养,避免施工机械在施工中燃料用油跑、冒、滴、漏现象的发生。 有关施工现场水环境污染防治的其它措施按照“ 建设工程施工现场环境保 护工作基本标准”执行。 综上,项目施工期废水的防治措施有效可行。 (2)施工期间废气污染防治措施 施工单位应严格按照《建筑施工现场环境与卫生标准》、《防治城市扬尘污 染技术规范》要求做好施工期扬尘控制措施: ①施工期间,施工单位应根据相关规定设置现场平面布置图、工程概况 牌、安全生产牌、消防保卫牌、文明施工牌、环境保护牌、管理人员名单及监 督电话牌等。 ②施工期间,土建工地边界应设置高度 2.5 米以上的围挡。围挡底端应设 置防溢座,围挡之间以及围挡与防溢座之间无缝隙。施工期间,应在工地建筑 28 结构脚手架外侧设置有效抑尘的密目防尘网(不低于 2000 目/100cm2 )或防尘 布。 ③施工现场的主要道路必须进行硬化处理,土方应集中堆放。裸露的场地 和集中堆放的土方应采取覆盖防尘布、细石或其他功能相当的材料、固化或绿 化等措施,晴朗天气时,视情况每周等时间隔洒水二至七次,扬尘严重时应加 大洒水频率;根据抑尘剂性能,定期喷洒抑尘剂等。 ④拆除建筑物、构筑物时,应采用隔离、洒水等措施,并应在规定期限内 将废弃物清理完毕。 ⑤遇到干燥、易起尘的土方工程作业时,应辅以洒水压尘,尽量缩短起尘 操作时间。遇到四级或四级以上大风天气,应停止土方作业,同时作业处覆以 防尘网。 ⑥进出工地的物料、渣土、垃圾运输车辆,应尽可能采用密闭车斗,并保 证物料不遗撒外漏。若无密闭车斗,物料、垃圾、渣土的装载高度不得超过车 辆槽帮上沿,车斗应用苫布遮盖严实。车辆应按照批准的路线和时间进行物 料、渣土、垃圾的运输。 ⑦施工现场的材料和大模板等存放场地必须平整坚实。水泥和其它易飞扬 的细颗粒建筑材料应密闭存放或采取覆盖等措施。 ⑧施工期间需使用混凝土时,可使用预拌商品混凝土或者进行密闭搅拌并 配备防尘除尘装置,不得现场露天搅拌混凝土、消化石灰及拌石灰土等。 ⑨施工工程中产生的弃土、弃料及其他建筑垃圾,应及时清运。清运时必 须采用相应容器或管道运输,严禁凌空抛掷。 ⑩施工现场应设置密封式垃圾站,施工垃圾、生活垃圾应分类存放,并应 及时清运出场。 ⑪ 施工期间,应在物料、渣土、垃圾运输车辆的出口内侧设置洗车平台, 车辆驶离工地前,应在洗车平台清洗轮胎及车身,不得带泥上路。洗车平台四 周应设置防溢座、废水导流渠、废水收集池、沉砂池及其它防治设施。本项目 施工场地拟在地块东侧施工场地总出入口处设置 10m3 的废水收集池、沉砂池 及清水回用池各一个。收集洗车、施工以及降水过程中产生的废水和泥浆,经 沉淀处理后回用。工地出口处铺装道路上可见粘带泥土不得超过 10 米,并应 及时清扫冲洗。 29 ⑪ 施工现场的机械设备、车辆的尾气排放应符合国家环保排放标准的要 求。 ⑪施工现场严禁焚烧各类废弃物。 ⑪ 施工单位保洁责任区的范围应根据施工扬尘影响情况确定,一般设在施 工工地周围 20 米范围内。 ⑪ 对有机溶剂的污染控制首先应在源头上,要注意选择无毒或低毒的环保 产品,坚决杜绝已被淘汰的涂料;同时合理安排涂喷作业,不要过于集中,以 降低释放源强。 ⑪ 施工现场的施工区域应办公、生活区划分清晰,并应采取相应的隔离措 施。 ⑪ 对施工现场作业人员的教育培训、考核应包括环境保护、环境卫生等有 关法律、法规的内容。 (3)施工期间噪声防治措施 ①要合理安排施工期和工时并缩短施工期;施工期禁止午间(12 时-14 时)、夜间(22 时-06 时)进行建筑施工,确需在夜间和午间作业的必须经报 所在地环保行政主管部门批准,并予以公告,接受群众的监督。 ②加强管理,尽量采用低噪声型施工设备对于产生高声级的机械,应设法 安装隔声装置,例如建立隔声房;并保证各种设备正常运转,降低施工噪声影响。 ③对高噪声施工设备进行隔声减震处理,在施工场地周围设置简易隔声屏 障如围墙,应该加强高噪声设备在该侧场界施工作业的控制与管理,以减小本 项目施工噪声对周边环境的影响。 ④不设水泥搅拌站,代之以使用商品混凝土浆,可有效减轻建筑施工噪声 的环境影响。 ⑤车辆进出施工工地时严禁鸣笛,严禁在施工工地抛扔钢管、脚手架,把 人为造成的噪声控制在最低水平。 (4)施工期间固体废物防治措施 为了防止施工期固体废物造成的污染,建议采取如下措施: ①根据《城市建筑垃圾管理规定》(建设部令第 139 号)有关规定,建设 单位和施工单位要重视和加强建筑垃圾的管理,采取积极措施防止其对环境的 污染。 30 ②施工单位要向当地市容卫生管理部门提出建筑垃圾处置的请示报告,经 批准后将建筑垃圾清运到指定地点合理消纳,防止水土流失和破坏当地景观。 ③对施工期间产生的建筑垃圾进行分类收集、分类暂存,能够回收利用的 尽量回收综合利用,以节约宝贵的资源。表层的渣土有机质含量较高,可用作 绿化土。 ④对建筑垃圾要进行收集并固定地点集中暂存,尽量缩短暂存的时间,争 取日产日清。同时要做好建筑垃圾暂存点的防护工作,避免风吹、雨淋散失或 流失。 ⑤应在施工场地设置临时垃圾收集桶,收集施工人员生活垃圾,并及时由 环卫部门清运。 ⑥施工单位不准将各种固体废物随意丢弃和随意排放。 ⑦车辆运输散体物和废弃物时,必须密封、覆盖,不得沿途撒漏。 通过以上措施处理,固体废物污染可得到有效控制,并避免二次污染的产 生,措施可行。 (5)施工期间生态保护措施 施工单位在施工时科学规划、合理安排、挖填方配套作业,通过设置截水 沟、排水沟、裸地地面硬化、及时运输挖方、及时压实填方,覆盖、及时复绿 等措施防止暴雨径流对开挖面及填方区的冲刷,从根本上减少水土流失量减少 对生态的破坏。 1、废气 运 营 期 环 境 影 响 和 保 护 措 施 (1)污染源源强核算 ①实验废气 根据本项目实验室布置和各实验室功能,实验废气主要来自化学和 生物实验室。参考本项目实验内容及实验化学品耗材,化学实验室使用 的化学药品主要以常规的酸、碱、盐、有机溶剂为主。实验废气主要为 化学反应产生的废气,主要为酸雾、有机废气等(其中废气污染因子以 氯化氢、SO 2 、NO X 、非甲烷总烃表征)。 酸性废气(氯化氢、 SO 2 、 NO X )以及有机废气(非 甲 烷 总 烃 ),从严 按全部挥发计算;详见表 4-5。 31 表 4-5 化学实验产生的废气一览表 产污环节 化学实验 过程 合计(kg/a) 使用试剂 年用量 (kg/a) 挥发量(kg/a) 盐酸 10 10 氯化 氢 10 硝酸 10 10 浓硫酸 10 乙醇 10 SO2 NOX NMHC 0 0 0 0 0 10 0 10 0 10 0.237 0 10 0 0 0 10 10 10 10 10 合计 化学实验室产生的废气经通风柜收集后引至一套“碱液喷淋塔+干式过滤 棉+活性炭吸附装置”(TA001)处理后排放,“碱液喷淋塔+干式过滤棉+活性 炭吸附装置”对酸性废气(氯化氢、 SO2 、NOX )以及有机废气(非甲烷总 烃)的去除效率取 50%,则项目废气污染物排放源强见表 4-6。 表 4-6 废气污染物排放源一览表 产污环节 化学实验室废气 污染物种类 氯化氢 SO2 NOX NMHC 污染 产生量(t/a) 物产 产生速率(kg/h) 生情 3 况 产生浓度(mg/m ) 处理能力 0.01 0.01 0.01 0.01 0.0125 0.0125 0.0125 0.0125 4.1667 4.1667 4.1667 4.1667 治理 措施 治理措施 收集效率(%) 治理工艺去除率(%) 50 50 50 50 是否为可行技术 是 是 是 是 0.005 0.005 0.005 0.005 0.0063 0.0063 0.0063 0.0063 2.0834 2.0834 2.0834 2.0834 0 0 0 0 0 0 0 0 排放量(t/a) 有 排放速率(kg/h) 污染 组 排放浓度 物排 织 3) (mg/m 放情 排放量(t/a) 况 无 组 织 排放速率(kg/h) 高度(m) 排放 口基 本情 况 设计风量:3000m3/h 通风柜+碱液喷淋塔+干式过滤棉+活性炭吸附装置” (TA001) 100 100 100 90 30 排放筒内径(m) 0.4 温度 25℃ 编号 DA001 名称 废气排放口 类型 一般排放口 地理坐标 32 最高允许排放浓度 有 (mg/m3) 组 最高允许排放速率 织 (kg/h) 排放 标准 封闭设施外 无 (mg/m3) 组 单位周界 织 (mg/m3) 100 550 240 120 1.4 15 4.4 53 / / / / 0.2 0.4 0.12 4.0 ②汽车尾气 本项目共设置90个机动车停车位,其中地下车位90个,不设地上车位。 本项目的停车位服务于教职工,主要集中在上、下班时间,上午、下午各 1 次,高峰期车流量以停车位的70%计,日车流量按照2倍车位的90%计,年发 生频率按200d 计,则计算得到日车流和高峰期时车流情况见表4-7。 表4-7 车流量及平均行车时间 停车位 车位数 平均行车距 离(m) 平均行车时 间(min) 地下停 车位 90 个 150 1.8 车流 高峰期(辆/h) 日车流(辆/d) 63 162 引用《北京市海淀医院扩建工程》环评案例分析(国家环境保护总局环境 工程评估中心)中对停车场的调查和测试结果,单车排放因子为:CO 为 0.480g/min,THC 为 0.207g/min,NOX 为 0.014g/min。一般汽车出入停车场的 行驶速度要求不大于 5km/h,每辆车在停车场内发动机运行时间取 2min,由此 可计算出地下车库汽车尾气污染物的排放量,详见表 4-8。 表 4-8 地下车库汽车尾气产生及排放情况一览表 产生系数,g/min CO 0.480 THC 0.207 NOX 0.014 日排放量,kg/d 1.556 0.068 0.006 年排放量,t/a 0.311 0.014 0.001 污染物名称 ③垃圾收集点恶臭 本项目在校区绿化地上布置 2 个垃圾收集点,如管理不当会产生臭气,臭 气会对人体产生危害,危害呼吸系统,妨碍正常呼吸功能;危害循环系统,随 着呼吸的变化,会出现脉搏和血压的变化;危害消化系统,经常接触恶臭,会 使人厌食、恶心,甚至呕吐,进而发展为消化功能减退;危害内分泌系统,影 响机体的代谢活动;危害神经系统,长期受到一种几种低浓度恶臭物质的刺 激,会引起嗅觉消失、嗅觉疲劳等障碍。 33 (2)废气污染防治措施可行性分析 ①实验废气处理措施 本项目使用挥发性酸、有机物的前处理配制环节均在通风橱中进行,配制 过程会产生酸雾(以氯化氢、SO2 、NOX 计)及挥发性有机物(以非甲烷总烃 计)。 考虑到化学实验频次较高,废气成分较复杂,建设单位拟前段采用碱液喷 淋工艺吸收酸性废气,末端用活性炭吸附有机废气。 酸雾经过通风柜收集后,通过碱水吸收设备处理停留一段时间,使酸雾与 碱水发生酸碱中和反应后,废气从 30m 排气筒(DA001)排出,碱水循环使 用不进行外排,废气可达到净化效果。 活性炭吸附原理:活性炭是一种具有多孔结构和大的内部比表面积的黑色 粉末状或颗粒状的无定形炭。活性炭主成分除了碳以外还有氧、氢等元素。活 性炭在结构上由于微晶碳是不规则排列,在交叉连接之间有细孔,在活化时会 产生碳组织缺陷,因此它是一种多孔碳,堆积密度低,比表面积大。活性炭是 一种很细小的炭粒,有很大的表面积,而且炭粒中还有更细小的孔——毛细 管。这种毛细管具有很强的吸附能力,由于炭粒的表面积很大,所以能与气体 (杂质)充分接触。当这些气体(杂质)碰到毛细管被吸附,起净化作用。活 性炭用于吸附处理有机废气,能有效分离与去除有机废气,且其是一种高效率 经济实用型有机废气的净化与治理装置,目前活性炭吸附属于常见的有机废气 处理设施。活性炭吸附装置工艺原理见图 4-1。 图 4-1 活性炭吸附装置工艺原理 34 参照《排污许可证申请与核发技术规范 制药工业—生物药品制品制造》 (HJ1062-2019 )附录 B ,项目采取的“碱喷淋塔+ 干式过滤棉+ 活性炭吸附 塔”措施为实验废气的治理可行技术。 ②停车场汽车尾气处理措施 地下停车库内主要为中小型汽车,产生的尾气主要是 CO 、CO2 、NOX 和 碳氢化合物等。为减小停车库尾气排放对大气环境造成的影响,建议建设单位 采取如下污染防治措施: a 地下室设置独立的进、排风口部,并设清洁式通风、滤毒式通风、隔绝 式通风三种通风方式,且三种通风方式可通过阀门互相转换,通排风口位置按 《机动车停车库(场)环境保护设计规程》(DGJ-98-2002)中的规定设置; b 设置机械排风系统和送风系统(自然补风或机械送风),根据设计,项 目地下室的换气次数应不少于每小时 6 次,通过高于 2.5m 的排气装置排放, 排气口背向敏感建筑及道路。 c 停车库内废气通过排风管集中抽风,引至地面排放,并在排放口周围种 植抗性植物,如罗汉松、夹竹桃、无花果、棕榈等,通过植物本身对各种污染 物的吸收、积累和代谢作用,能减轻污染,达到分解废气中有毒物质的目的。 ③垃圾收集点废气治理措施 垃圾收集点平时应严格加强管理,在保证垃圾日产日清、及时对垃圾集散 间进行冲洗的条件下,定期进行清洗消毒,定期喷洒消毒药剂,同时在垃圾收 集点周边加强绿化等,通过综合措施可以把恶臭对环境的影响降低到最低限 度。 (3)正常排放影响分析 项目燃实验产生的废气(氯化氢、SO2 、NOX 、非甲烷总烃)经集气系统 收集后经 1 套“碱喷淋塔+干式过滤棉+活性炭吸附装置”处理后,经处理后氯 化氢、SO2、NOX、非甲烷总烃排放浓度和排放速率均可以满足《大气污染物 综合排放标准》(GB16297-1996)表 2 标准限值要求,对周边环境空气及附 近敏感点影响可以接受。 为保证废气处理设施的稳定达标运行,建设单位应指派专门人员负责废气 设施的运行管理,对废气处理设施进行定期维护与保养,确保实验安全,并按 照《固定源监测技术规范》 (HJ/T397)的要求设置采样口和采样平台。 35 (4)非正常排放影响分析 项目开始作业时,首先启动环保装置,然后再按照规程依次启动生产线上 各个设备,一般不会出现超标排污的情况;停止生产时,则需先按照规程依次 关闭生产线上的设备,然后关闭环保设备,保证污染物达标排放。 项目非正常排放主要是废气处理设施损坏的情况,项目废气未经处理直接 经排气筒排放至大气环境、项目废气非正常情况下排放源强计算结果见表 49。 表 4-9 非正常状况下的废气产生及排放状况 单次持 非正常排 废气量 排放浓度 排放速率 可能发 污染源 污染物 续时间 应对措施 放原因 生频次 (m³/h) (mg/m³) (kg/h) (h) 氯化氢 4.1667 0.0125 发现非正常排 SO2 排气筒 废气处理 DA001 设施损坏 NOX 非甲烷 总烃 3000 4.1667 0.0125 4.1667 0.0125 4.1667 0.0125 1 放情况时,立 1 次/年 即暂停生产, 进行环保设备 检修 根据上表可知:若项目废气非正常排放,排气筒 DA001 中氯化氢、SO2、 NOX 、 非甲烷总烃排放浓度和排放浓度均满足《大气污染物综合排放标准》 (GB16297-1996)表 2 二级标准;考虑到其他项目的叠加,以及为了降低项 目对周围环境空气质量的影响,要求建设单位做好废气排放日常监测,定期维 护检查废气处理设施,杜绝非正常排放,避免废气非正常排放对周边环境造成 的影响。 (5)监测要求 企业各监测点、监测项目、监测频次见表 4-10。发现不正常排放的情况, 应增加监测频率,直至正常状态为止。 表 4-10 项目废气排放监测要求一览表 污染源 类别 污染源名称 监测要求 监测位置 监测因子 监测频次 氯化氢 有组织 实验废气 DA001 排气筒出口 SO2 NOX 非甲烷总烃 36 1 次/1 年 2、废水 (1)废水污染物排放情况 本项目废水主要来源于学生、教职工日常生活污水、实验废水以及喷淋塔 废水。废水污染来源及治理措施见表 4-11。 表 4-11 废水污染来源及治理措施情况一览表 污染治理设施 排 序 废水 污染物种 放 排放 方 去向 号 类别 类 式 间 COD、 生活 接 1 BOD5、 排 污水 SS、氨氮 福州 放 大学 城污 实验 废 pH、 间 水处 水、 COD、 接 理厂 2 喷淋 BOD5、氨 排 塔废 氮、SS 放 水 排 放 污染治 污染治 污染 规 理设施 理设施 治理 律 编号 名称 设施 工艺 间 歇 排 放 厌氧 TW001 化粪池 处理 工艺 治理 效率 3% ~47% 排放 口设 是否 排放口 置是 为可 编号 否符 行技 合要 术 求 排 放 口 类 型 是 DW001 是 一 般 排 放 口 是 一 般 排 放 口 中和+ 自建污 絮凝 TW002 水处理 沉淀+ 25%~91% 是 DW002 设施 消毒 处理 (2)污染物排放源强 ①生活污水 根据水平衡可知,生活污水产生量为 82.875t/d (16575t/a )。根据原国家 环境保护总局职业资格培训管理办公室编写的《社会区域类环境影响评价》教 材中推荐的生活污水水质,pH、CODCr 、BOD5 、SS、氨氮的浓度分别为 7~ 8、400mg/L、200mg/L、200mg/L、45mg/L,结合福州市的实际情况一般生活 污 水 中 主 要 污 染 物 浓 度 为 CODCr : 400mg/L 、 BOD5 : 200mg/L 、 SS : 200mg/L 、氨氮:35mg/L ,经化粪池预处理后,CODCr 、氨氮的去除率参照 《建设项目环境影响审批登记表》填表说明中推荐的参数,分别为 15% 、 3%;BOD5、SS 的去除率参照刘毅梁发表的《武汉市住宅小区化粪池污染物去 除效果调查与分析》中得出的结论,去除率分别为 11%、47%,因此,排水水 质 pH 、 CODCr 、 BOD5 、 SS 、 氨 氮 依 次 为 7 ~ 8 、 340mg/L 、 178mg/L 、 106mg/L、34mg/L。 37 ②喷淋塔废水、实验废水 本项目实验器具清洗废水排放量为 1620t/a、喷淋塔废水排放量为 1t/a,喷 淋塔废水、实验废水排放量共约为 1621t/a ,排入校区自建污水处理设施处 理。经类比福建华银医学检验实验室有限公司《福建华银医学检验实验室项目 环境影响报告表》(厦翔环审【2021】026 号,2021 年 2 月 5 日),其工艺为 检验实验室,与本项目类似,具有可类比性,其实验室清洗废水污染物浓度为 COD2800mg/L、BOD5350mg/L、NH3-N60 mg/L、SS300 mg/L、粪大肠菌群数 2×108MPN/L 。 经 废 水 处 理 设 施 处 理 后 , 污 染 物 浓 度 为 COD250mg/L 、 BOD5100mg/L、NH3-N45 mg/L、SS60 mg/L,最后排入市政污水管网纳入福州 大学城污水处理厂处理。 项目废水污染源汇总情况见表 4-12。 表 4-12 项目废水污染物源强核算一览表 项目 废水量 t/a 生活污水 16575 削减量 / 经化粪池处 理后 16575 喷淋塔废 水、实验废 水 1621 主要污染物 单位 COD BOD5 SS 氨氮 浓度(mg/L) 400 200 200 35 产生量(t/a) 6.6300 3.3150 3.3150 0.5801 削减量(t/a) 0.9945 0.3647 1.5581 0.0166 浓度(mg/L) 340 178 106 34 排放量(t/a) 5.6355 2.9504 1.7570 0.5636 浓度(mg/L) 2800 350 300 60 产生量(t/a) 4.5388 0.5674 0.4863 0.0973 处理效率(%) 91 71 91 71 削减量 / 削减量(t/a) 4.1336 0.4053 0.3890 0.0243 经污水处理 设施处理后 1621 浓度(mg/L) 250 100 60 45 排放量(t/a) 0.4053 0.1621 0.0973 0.0729 本项目纳管标准 500 400 300 45 达标情况 达标 达标 达标 达标 (3)防治措施可行性分析 ①生活污水 化粪池工作原理:三格化粪池由相联的三个池子组成,中间由过粪管联 通,主要是利用厌氧发酵、中层过粪和寄生虫卵比重大于一般混合液比重而易 于沉淀原理,粪便在池内经过 30 天以上的发酵分解,中层粪液依次由 1 池流 38 至 3 池,以达到沉淀或杀灭粪便中寄生虫卵和肠道致病菌的目的,第 3 池粪液 成为优质化肥。新鲜粪便由进粪口进入第一池,池内粪便开始发酵分解、因比 重不同粪液可自然分为三层,上层为糊粪皮,下层为块状或颗状粪渣,中层为 比较澄清的粪液。在上层粪皮和下层粪渣中含 细菌和寄生虫卵最多,中层含 虫卵最少,初步发酵的中层粪液经过粪管溢流至第二池,而将大部分未经充分 发酵的粪皮和粪渣阻留在第一池内继续发酵。流入第二池的粪液进一步发酵分 解,虫卵继续下沉,病原体逐渐死亡,粪液得到进一步无害化,产生的粪皮和 粪厚度比第一池显著减少。流入第三池的粪液一般已经腐熟,其中病菌和 寄 生虫卵已基本杀灭。第三池功能主要起储存已基本无害化的粪液作用。 根据表 4-12 可知,项目生活污水经三级化粪池处理后浓度可符合《污水 综合排放标准》(GB8978-1996)三级标准,再经市政污水管网排入福州大学 城污水处理厂进行深度处理。在日常运营过程中,建设单位应加强管理,严禁 向下水道排放易于凝集、造成下水道堵塞的物质,确保项目污水处理设施正常 运转,且符合规范化要求,则项目废水的防治措施基本可行。 ②实验废水、喷淋塔废水 项目清洗实验器具产生的废水和喷淋塔废水排入自建污水处理设施处理, 目前尚未建设,采用消毒+混凝沉淀+过滤的处理工艺(见图 4-2),符合《排污 许可证申请与核发技术规范 医疗机构》(HJ1105-2020)中的可行性污染治理工 艺。该废水处理设施设计处理能力 10t/d,本项目实验废水、喷淋塔废水处理 量约为 8.1005t/d,废水处理设施剩余处理能力为 1.9t/d,仅占该废水处理设施 剩余处理规模的 81%。 废水 消毒 混凝沉淀 过滤 市政污水管网 图 4-2 校区自建污水设施处理工艺流程 (4)依托福州大学城污水处理厂可行性分析 福州大学城污水处理厂位于闽侯县上街镇马保村高岐河西岸,一期设计规 模为 2 万吨/日,2005 年 5 月建成投产。二期扩建工程设计规模为 3 万吨/日, 2008 年 12 月竣工,投入试运营。目前,污水处理厂总设计处理能力达 5 万吨/ 日,规划处理污水服务范围包括上街旧镇区、大学城新校区、科技园区和南屿 39 镇区等 38.4 平方公里。该污水处理厂采用先进的污水处理设备,厂区主体工 艺采用氧化沟处理工艺,经处理后的排放水质均符合《城镇污水处理厂污染物 排放标准》(GB18918-2002)表 1 一级 B 标准,于 2018 年 6 月 21 日大学城污水 处理厂完成了提标改造,将一级 B 标准提标为一级 A 标准。 本项目位于上街旧镇区,属于福州大学城污水处理厂的服务范围,项目污 水经东侧市政污水管网,可纳入福州大学城污水处理厂。 经查阅福建省污染源监测信息综合发布平台发布的《福建省 2022 年第一季 度重点污染源执法监测废水数据表》可知,污水处理厂现接纳污水量约 3.0 万 t/d , 尚 有 2 万 t 余 量 , 污 水 排 放 口 设 在 高 岐 河 。 本 项 目 污 水 排 放 量 为 91.875t/d,占福州大学城污水处理厂处理余量 2 万 t 的 0.46%, 废水量很少, 水质较为简单;因此将本项目污水纳入福州大学城污水处理厂进行处理不会对 福州大学城污水处理厂的污水水量引起冲击,即对其水力负荷无较大影响。 综上分析,本项目生活污水水质简单,经处理达标后,不会对市政污水管 道和污水厂的构筑物有特殊的影响或腐蚀;项目所在区域污水管网可接入福州 大学城污水处理厂,水质符合污水厂进水水质要求,污水排放量不会对福州大 学城污水处理厂造成明显的负荷冲击,因此本项目的污水纳入福州大学城污水 处理厂处理是可行的。 (5)监测要求 根据本项目实际情况相关要求;废水监测要求见表 4-13。 表 4-13 项目废水监测要求一览表 类别 监测点位 监测因子 排放标准 pH 实验废水 (含喷淋塔 废水)排放 口 CODCr DW002 BOD5 SS 《污水综合排放标准》 (GB8978-1996) 浓度限值 mg/L 6~9 500 400 300 监测频次 1 次/1 年 (必要时) 45 氨氮 3、噪声 (1)噪声源强及措施 ①设备噪声 项目公建设施配置的排风系统、排烟系统、水泵房、、配电所等设备会产 40 生一定的噪声,主要噪声源强具体见表4-14。 表 4-14 噪声源强及措施一览表 设备名称 声源种类 噪声源强 (dB(A)) 空间位置 运行特点 生活水泵 点声源 75~85 地下室 间歇运行 消防水泵 点声源 75~85 地下室 火灾时使用,间歇运行 排风排烟系统 点声源 75 地下室 连续运行 变压器 点声源 40~45 / 连续运行 空调机组 点声源 70~80 各楼层 连续运行 ②车辆交通噪声 项目建成后将加大所在地区的车流量,大量停车位设置于地下室,地下车 库出入口设置接近基地出入口,车辆进入基地后直接进入地下车库,交通噪声 对项目运营期间产生的影响很小;但项目还设有部分地面停车位,停于地面的 车辆在基地内行驶产生的噪声会对生活工作产生一定的影响。 表 4-15 交通噪声等源强 声源 小型车 中型车 大型车 运行状况 怠速行使 正常行使 鸣笛 怠速行使 正常行使 鸣笛 怠速行使 正常行使 鸣笛 声 级(dB) 59~76 61~70 78~84 62~76 62~72 75~85 65~78 65~80 75~85 ③社会噪声 项目建成后因人流、交通等活动将产生社会噪声,校园内社会噪声根据类 比资料,噪声大约为 50~60dB。 (2)噪声影响预测分析 ①校园内设备噪声影响分析 本次评价采用《环境影响评价技术导则—声环境》HJ2.4-2009 中规定相应 模式进行全区的总体噪声预测。具体预测模式如下。 对于室内点声源,先按下式计算其等效室外声源声功率级,然后按室外点 声源预测方法计算预测点的 A 声级。 Lw=Lp2+10lgs 41 Lp2=Lp1-(TL+6) Lp1=LN+10lg(Q/4πr2+4/R) 式中: Lw——等效室外声源的声功率级,dB(A) ; Lp2——室外靠近围护结构处的声压级,dB(A); s——透声面积,㎡; Lp1——室内靠近围护结构处的声压级,dB(A); TL——隔墙(或窗户)隔离声量,dB(A); LN——室内声源的声功率级,dB(A); Q——指向性因数; r——声源到靠近围护结构某点处的距离,m; R——房间常数。 噪声叠加公式如下: Leq=10lg(100.1Leqg+100.1Leqb) Leqg=10lg(1/T∑ti100.1LAi) 式中: Leqg——建设项目声源在预测点的等效声级贡献值,dB(A) ; Leqb——预测点的背景值,dB(A); LAi——i 声源在预测点产生的 A 声级,dB(A); T——预测计算的时间段,s; ti——i 声源在 T 时段内的运行时间,s。 预测结果如下: 根据上述分析和计算公式,在考虑项目采取设备噪声控制、地下室隔声和 距离衰减的情况下,叠加场界噪声背景值后,项目噪声对边界及边界外 50m 范围内声环境噪声影响预测结果详见表 4-16。 42 表 4-16 项目噪声影响预测结果一览表 单位:dB(A) 大学城 蔗州滨 江苑 福州人才集 团附属第二 幼儿园 49.1 44.5 42.7 / / 52 51 / / / 45 44 / / / / 52.7 51.6 夜间 / / / / 47.8 46.4 昼间 60 60 60 60 60 60 夜间 50 50 50 50 50 50 昼间 达标 达标 达标 达标 达标 达标 夜间 达标 达标 达标 达标 达标 达标 场界 场界 场界 场界 东侧 南侧 西侧 北侧 48.2 46.7 46.3 昼间 / / 夜间 / 昼间 噪声预测点位 贡献值 背景值 叠加值 执行标准 是否达标 由表 4-16 可知,本项目场界各预测点噪声贡献值均较小,均可达到《工 业企业厂界环境噪声排放标准》(GB12348-2008)2 类标准,周边敏感点均可 以满足《声环境质量标准》2 类标准。 ②项目区内车辆交通噪声 项目建成后对该区域将增加一定的交通车流量,车辆行驶产生的噪声会对 声环境产生一定的影响,现对建成运营后项目区内车辆交通噪声进行预测: 预测模式: 项目内汽车噪声主要为汽车进入项目区域低速行驶时产生的噪声,因此, 采用点声源距离衰减公式: L A (r ) ⑪ L A (r0 ) ⑪ 20lg(r / r0 ) L A (r ) ——距声源 r 处的 A 声级,dB(A); L A (r0 ) ——参考位置 r 处的 A 声级,dB(A); 0 r、r0——距离,m。 各噪声源对环境影响的计算结果见表 4-17 和表 4-18。 表 4-17 噪声源 汽车怠速行使 汽车正常行使 汽车启动 汽车鸣笛 标准 噪声随距离衰减情况预测 1 66 70 82 85 6 50.4 55.4 66.4 69.4 43 单位:dB(A) 距离(m) 12 20 44.4 40.0 49.4 45 60.4 56.0 63.4 59.0 昼间 60dB,夜间 50dB 75 28.5 33.5 44.5 47.5 表 4-18 噪声达标距离预测表 噪声源 源强 dB(A) 汽车怠速行使 汽车正常行使 66 70 达标距离(m) 昼间 夜间 2.0 6.31 3.16 10 汽车启动 82 12.6 39.8 汽车鸣笛 85 17.8 56.2 由预测可知,进出车库的车辆行车速度较慢,且具有非常明显的时段性, 即经营高峰期车流量与平常时间相差悬殊,区内汽车对周围环境的噪声影响主 要集中在经营高峰期,地上车辆低速行驶的噪声比较容易达标(昼间汽车行驶 2 米以外即可达标,夜间汽车行驶 6.31m 米以外可达标)。因此在严格要求进 入后勤道路的机动车怠速行使、禁鸣喇叭等情况下,对区内声环境影响不大。 (3)监测要求 校园噪声环境监测计划见表 4-19。发现不正常排放的情况,应增加监测频 率,直至正常状态为止。 表 4-19 噪声环境监测计划一览表 监测位置 监测项目 监测频次 执行环境质量标准 厂界 等效 A 声级 1 次/季度 《工业企业厂界环境噪声排放标准》的 2 类标准(GB12348-2008) (4)噪声污染防治措施 为减少项目噪声对周围环境的影响,建设单位可采取下列措施加强噪声治 理: ①项目应加强管理,限制区内的噪声源。 ②进出校区的所有车辆应减速驾驶,汽车应有序进出车库。 ③应选用环保型低噪声叠压式变频水泵,并应置于地下室专用机房内,采 取隔声、消声、减震等综合处理措施,要求机房外噪声达标≤50dB,确保办公 人员不受影响。 ④所有通风排气口、排烟口处的风机均应确保安装高效静音风机,并在排 烟口和排风口上安装消声器和减震器,最大降低气流和噪声,确保满足区内地 面声级值小于 50dB 的环保要求。地下室排风系统的风管与法兰等应采取防共 振措施。 44 4、 固体废物 项目固废主要分为生活垃圾、一般固废和危险废物。 (1)生活垃圾 本项目学生、教职工 1750 人,均不在校区内住宿,生活垃圾按每人每天 0.5kg 计算,则年产生量约为 175t/a ,生活垃圾由环卫部门集中处理,不外 排,基本不会对周围环境产生影响。 (2)一般固废 化粪池污泥:每人每天的污泥量按 0.7L/(人•d)计,项目规划学生、教职工 1750 人,则每年化粪池污泥产生量为 245t/a。 (3)危险废物 根据建设单位提供资料,本项目的危险废物主要为实验过程将产生废化学试 剂、医务室产生的医疗废物、污水处理设施产生的污泥以及废气处理设施产生 的废活性炭。 ①废化学试剂 项目实验过程会产生废化学试剂(主要为废催化剂、废还原剂、废氧化剂 灯),根据建设单位初步估计,产生量约为 0.8t/a 。对照《国家危险废物名 录》(2021 年版),此类废物属于危险废物中“HW49 其他废物”,废物代码 900-047-49(研究、开发和教学活动中,化学和生物实验室产生的废物)。 ②医疗废物 学校医疗室主要工作是对学生的身体进行初步的诊断,对学生出售治疗疾 病所需药物,有必要时学生进行打点滴之类的进一步治疗,治疗过程中会产生 废药物,被病人血液或体液污染的物品以及废弃的针头等。 对照《国家危险废物名录》(2021 年版),此类废物属于危险废物中 “HW01 医疗废物”,废药物属于药物性废物,废物代码为 831-005-01;被病人 血液或体液污染的物品属于感染性废物,废物代码为 831-001-01;废弃的针头 属于损伤性废物,废物代码为 831-002-01。医疗废物产生量约 1.0t/a。 ③污泥 校区污水处理设施处理产生的污泥属于类废物属于危险废物中“HW49 其 他废物”,废物代码 900-047-49(研究、开发和教学活动中,化学和生物实验 45 室产生的废物),产生量 1.5t/a。 ④废活性炭 项目废气处理过程会产生废活性炭,危废类分别为 HW49 (900-039- 49)。根据中国建筑出版社(1997)出版的《简明通风设计手册》第十章中关 于活性吸附处理治理废气的方法中提供的数据:每 1.0kg 活性炭吸附有机废气 的平衡量为 0.43 ~0.61kg ,本次评价取每 1.0kg 活性炭吸附有机废气量为 0.52kg 。颗粒物柱状的活性炭密度一般都在 0.2g~0.6g/cm3 ,本项目取密度 0.4g/cm3 ,活性炭吸附塔活性炭配置按分别按 3000m3/h 风量 0.3m3 活性炭进行 配置。进入活性炭吸附的有机废气为 0.02t/a,则活性炭使用量为 0.04t/a。由于 项目产生的废气较少,建设单位设计的活性炭吸附装置活性炭填装量分别约为 0.3t/次,为了保证活性炭吸附效率,建设单位每 3 年需更换 1 次活性炭,产生 废活性炭总量约为 0.14t/a(含实验废气)。 本项目危险废物不外排,设置危险收集桶及危废暂存间,按危险废物的相 关规定进行各类收集、暂存、管理,并委托有危废处理资质的单位处置;危废 暂存间建设应满足“四防”(防风、防雨、防晒、防渗漏)要求。 项目危险废物产生情况见表 4-20。 表 4-20 本项目危险废物代码及产生量等一览表 序 号 1 名称 产生量 类别 代码 (t/a) 实验室废 900HW49 047-49 液 2 废药物 HW01 841005-01 3 感染性废 841HW01 001-01 物 4 损伤性废 841HW01 002-01 物 5 污泥 HW49 0.8 900047-49 1.0 1.5 年度处 产生 形 主要成 有害成 产废 危险 污染防 置量 工序 态 分 分 周期 特性 治措施 (t/a) 废催化 废催化 剂、还 剂、还 液 0.8 实验 原剂、 原剂、 1d T/C/I/R 集中收 态 氧化剂 氧化剂 集于相 等 等 应容器 T 药物 药物 1d 内,并 加盖密 被病人 被病人 封后暂 血液或 血液或 医务 固 In 存于危 体液污 体液污 1d 1.0 废暂存 室 态 染的物 染的物 间,定 品 品 期由有 In 资质单 针头 针头 1d 位转移 酸、 酸、 污水 处置 固 碱、 碱、 1.5 处理 半年 T/C/I/R 态 盐、有 盐、有 设施 机溶剂 机溶剂 46 6 废活性炭 HW49 900039-49 0.14 0.14 有 活性 机 炭 物 等 HW49 9003年 039-49 T 注:危险特性C为腐蚀性、T为毒性、I为易燃性、R为反应性、In为感染性。 项目固体废物产排情况见表 4-21。 表 4-21 项目固体废物产排情况一览表 年度产 处置量 废物代码 名称 生量 贮存方式 去向 (t/a) (t/a) 员工日常 厂区生活 环卫部门清 / 175 175 生活垃圾 活动 垃圾桶 运 委托粪污抽 运单位定期 / 245 245 化粪池 污泥 不贮存 清掏后外运 处理 定期由有资 废化学试 HW49 900-047-49 0.8 0.8 实验 质单位转移 剂 处置 集中收集 HW01 841-005-01 废药物 于相应容 感染性废 HW01 841-001-01 器内,并 1.0 1.0 物 医务室 加盖密封 定期由有资 HW01 841-002- 损伤性废 后暂存于 018 质单位转移 物 危废暂存 处置 污水处理 间 HW49 900-047-49 1.5 1.5 污泥 设施 废气处理 HW49 900-039-49 废活性炭 0.14 0.14 设施 固废 产生环节 属性 生活 垃圾 一般 固废 危险 废物 (4)环境管理要求 ①生活垃圾应当依法在指定的地点分类投放生活垃圾。禁止随地倾倒、 抛撒、堆放或者焚烧生活垃圾。生活垃圾应有环卫部门统一清运。 ②对危险废物的容器和包装物以及收集、贮存、运输、利用、处置危险废 物的设施、场所,应当按照规定设置危险废物识别标志。 ③按照国家有关规定制定危险废物管理计划;建立危险废物管理台账,如 实记录有关信息,并通过国家危险废物信息管理系统向所在地生态环境主管部 门申报危险废物的种类、产生量、流向、贮存、处置等有关资料。 ④禁止将危险废物提供或者委托给无许可证的单位或者其他生产经营者从 事收集、贮存、利用、处置活动。 ⑤危险废物贮存场所(设施)环境影响分析 47 A、危险废物贮存场所选址可行性分析 项目的危险废物暂存间设置在实验区西北侧,占地面积各约 6m2 ,项目危 险废物仓库建设符合《危险废物贮存污染控制标准》(GB18597-2001)中的相 关要求,具备防风、防雨、防晒措施,贮放间地面进行防渗、耐腐蚀层,地面 无裂隙,要求各类危废应用专用容器收集并置于托盘上放置于贮放间内,贮放 期间危废间封闭,不同危废设置分区区域;因此危废贮放期间不会对环境空 气、地表水、地下水、土壤造成影响。本项目危险废物暂存场所设置对周围环 境影响较小。 B、危险废物运输过程的环境影响分析 本项目危险废物产生点到危废暂存间的转移均在项目区内,发生散落和泄 漏均可控制在项目区内,对周边环境影响不大。 本项目危险废物委托有资质单位进行运输处置,根据有关资料,因交通事 故罐破损,危险物品大量溢出而对环境造成污染或人员伤害事故概率约为 0.3~0.4 次/年,危险品储罐破损造成泄漏或人员伤害、环境污染或厂房设备腐 蚀事故概率约为 10-3 次/年,一旦运储系统出现事故,其影响范围和程度都较 大。因此,危险废物外运过程中必须采取如下措施: a .危险废物的转移和运输应按《危险废物转移联单管理办法》的规定报 批危险废物转移计划,填写好转运联单,并必须交由有资质的单位承运。做好 每次外运处置废弃物的运输登记,认真填写危险废物转移联单。 b .危险废物处置单位的运输人员必须掌握危险化学品运输的安全知识, 了解所载的危险化学品的性质、危害特性、包装容器的使用特性和发生意外时 的应急措施。运输车辆必须具有车辆危险货物运输许可证。驾驶人员必须由取 得驾驶执照的熟练人员担任。 c .处置单位在运输危险废物时必须配备押运人员,并随时处于押运人员 的监管之下,不得超装、超载,严格按照所在城市规定的行车时间和行车路线 行驶,不得进入危险废物运输车辆禁止通行的区域。 d .危险废物在运输途中若发生被盗、丢失、流散、泄漏等情况时,公司 及押运人员必须立即向当地公安部门报告,并采取一切可能的警示措施。 e .一旦发生危险废物泄漏事故,建设单位和危废处置单位都应积极协助 有关部门采取必要的安全措施,减少事故损失,防止事故蔓延、扩大;针对事 48 故对人体、动植物、土壤、水源、空气造成的现实危害和可能产生的危害,应 迅速采取封闭、隔离、洗消等措施,并对事故造成的危害进行监测、处置,直 至符合国家环境保护标准。 综上所述,在加强管理,并落实好各项污染防治措施和固体废物安全处置 措施的前提下,项目产生的危险废物对周围环境的影响较小。 5、地下水、土壤 (1)污染影响分析 a.废水渗漏对地下水、土壤的影响分析 本项目园区化粪池采用钢筋混凝土进行硬化,并进行防渗透处理,经市政 污水管网汇入福州大学城污水处理厂处理,不直接排入地表水环境以及地下水 环境。正常状态下无废水下渗。因此,在正常状况下,生活污水排放对地下水 水质和土壤环境影响较小。 b.原辅材料泄漏对地下水、土壤的影响分析 项目实验过程中使用的化学试剂等发生泄漏时,可能通过下渗,进入地下水 后,破坏地下水的生态平衡。建设单位使用的化学试剂均从正规渠道外采,采 用塑料或金属桶包装密闭储存,且实验室、化学品仓库和危废间地面均铺装防 渗涂料。因此,项目存放原辅材料和使用对地下水、土壤环境影响较小。 (2)防控措施 本项目实验区、危废暂存间均为重点防渗区,采取防腐、防渗措施,其防渗层 的防渗性能不应低于等效黏土防渗层 Mb≥6.0m,K≤1×10-7cm/s 的防渗性能; 其他区域均进行水泥地面硬底化。 项目地下水污染防渗分区具体详见下表。 表 4-22 项目地下水污染防渗分区一览表 序号 1 2 防治分区 装置或构筑物名称 防渗区域 依托关系 重点防渗区 实验区 化学品仓库 新建 新建 危废仓库 地面,防渗层的防渗性能不应低 于等效黏土防渗层 Mb≥6.0m, K≤1×10-7cm/s 的防渗性能 教学楼、办公区等 一般地面硬化 新建 简单防渗区 新建 6、环境风险 (1)风险识别 本项目涉及到的主要危险物质为无机酸碱、高锰酸钾、金属单质、有机溶 49 剂(四氯化碳、乙醇、乙酸等),其危险特性具有氧化性、毒性、易燃性等特 点。在实验过程中由于挥发、自燃会产生有毒有害气体,对师生及周边环境造 成影响。 化学试剂贮存在危化品贮藏室内,贮藏室设在实验楼二楼,室内有通风设 施,单种物质储量不超过5kg。通过危险分析和生产作业过程危险性分析,确 定项目主要危险场所和设施为危险化学品储存间。 (2)危险物质向环境转移的可能途径 1)运输过程中泄露 在运输过程中,可能发生货车相撞、意外翻车等交通事故导致危险物质泄 露。由于危险化学品运输是由专业有资质单位负责运输,运输时运输车辆手续 证件齐全,符合国家标准或法律法规对安全的要求。因此,运输工程中发生的 泄露属于运输单位管辖范畴,不属于建设单位管辖范畴,因此,本次环评不予 以考虑。 2)装卸过程中泄露 在装卸过程中,由于押运员不慎,或者机修间地面湿滑,可能引起物料泄 漏、散落。 3)储存过程中泄露 泄露主要是试剂瓶倾倒等原因造成的。 4)实验过程中泄露 实验过程中泄露主要是操作不当,导致试剂洒落。 5)泄露后遇明火引发火灾 有机溶剂、金属单质与氧气或其他氧化性物质猛烈反应,泄露后遇明火且 周边有可燃物时,可能会发生着火的危险。 化学试剂一般为瓶装,容积一般0.1-1L ,发生泄露可控制在实验室范围 内,不会进入雨水管道,不考虑污染地表水的情形。 本项目实验室地面采用水泥防渗,不考虑化学品泄露对地下水的影响。 火灾影响环境的途径:有机溶剂燃烧过程中产生 CO 、不完全燃烧产生有 机废气等有毒有害气体产生的直接影响。 (3)环境风险分析 (1)泄漏后果分析 50 化学试剂泄露不会进入地表水和地下水,不考虑对地表水的影响。 (2)火灾后果分析 有机溶剂遇明火受热分解放出有毒的烟气,油类物质燃烧过程会产生 CO、不完全燃烧产生有机废气等有毒有害气体,通过空气扩散途径影响周边 大气环境。 (3)环境风险防范措施及应急要求 学校应建有安全环保管理机构,并配备管理人员,通过技能培训,承担该 项目运行中的环保安全工作。安全环保机构应根据相关的环境管理要求,结合 现有项目的具体情况,制定该项目各项安全管理制度、严格的实验操作规则和 完善的事故应急计划及相应的应急处理手段和设施,同时加强安全教育,以提 高职工的安全意识和安全防范能力。 1)危险化学品管理、储存、使用、运输中的安全防范措施 ①项目运营时,学校的安全环保管理机构应根据项目的特点进一步健全安 全管理方面的各项制度,应进一步健全学校的安全管理制度。 ②加强对危险化学品储存场所的管理,设有温、湿度显示计,当温、湿度 超过储存条件时,采取人工措施,确保危险化学品的储存安全性。并设有砂 土、灭火器等消防器材。 ③提高学生的操作技术能力,熟悉危险化学品的性质,掌握危险化学品发 生火灾、泄漏、烧伤等应急办法。 ④对于危险化学品的运输,由持有资质的单位和个人,专人专车依照既定 线路进行运输,合理规划运输路线及运输时间,装运的危险品外包装明显部位 按《危险货物包装标志》(GB190-90)规定标志,包装标志牢固、正确。 ⑤运输过程应执行《危险货物运输规则》和 GB12465-90 《危险货物运输 包装通用技术条件》各种运输方的《危险货物运输规则》。在运输车辆车身上 作明显的危险物质标志、警示。运输过程要求防震、防撞、防倾斜。 2)危废防范措施 项目在实验过程中产生的危废具有易燃性或毒性,项目应做好相关的风险 防范措施及应急措施,以防止风险发生对实验室工作人员及周边环境造成影 响,具体措施如下: ①项目在实验过程中产生的危废应及时收集,妥善保管;放置于专用的废 51 物临时储存间,并保持通风阴凉; ②远离火种、热源,工作场所禁止吸烟等; ③配备相应品种的消防器材,进行各种日常的、定期的、专业的防火安全 检查; ④委托有资质的单位处置,并做到专车专用,并标有相关标志。 ⑤项目危险废物仓库建设符合《危险废物贮存污染控制标准》(GB185972001)中的相关要求,具备防风、防雨、防晒措施,贮放间地面进行防渗、耐 腐蚀层,地面无裂隙,要求各类危废应用专用容器收集并置于托盘上放置于贮 放间内,贮放期间危废间封闭,不同危废设置分区区域。 3)消防及火灾安全防范措施 ①在实验室内配有相应的基础应急消防设施,且在明显位置贴有疏散路线 图,地面贴有疏散路线箭头。实验室配有相的应急灯、安全出口灯、灭火器 等。 ②加强化学品仓库消防管理,配备相应的消防器材、消防设备、设施和灭 火剂,并应配备经过培训的兼职的消防人员。 ③定期对实验室的电路进行检查,及时更换维修老化电路。 ④定期对学生、教职工进行消防知识的培训,建立严格的消防安全规章制 度。 ⑤出现打雷、闪电等极端天气时,派专人对实验室进行值班巡逻。 (4)环境风险分析结论 本项目运营期涉及的危险化学品主要有无机酸碱、高锰酸钾、金属单质、 有机溶剂(四氯化碳、乙醇、乙酸等)等,主要存在危险化学品泄漏、引发火 灾、爆炸,废气污染防治措施发生故障导致污染物超标排放对环境造成的污染 影响,在落实本报告提出的各项环境风险防范措施,加强安全管理,明确岗位 责任制,提高环境风险意识,加强环境管理,可有效降低项目运营期的环境风 险,项目运营期的环境风险处在可接受的水平。 (5)环境风险分析 建设项目环境风险简要分析内容表如下: 52 表 4-23 建设项目环境风险简要分析内容表 建设项目名称 建设地点 福州高新区建平初级中学新校区 (福建)省 (福州)市 ()区 (闽 侯 )县 海西高新新技术产业 地理坐标 主要危险物质及分 实验区、化学品仓库、危废间 布 环境影响途径及危 1、实验区、危废间发生泄漏和火灾,影响大气环境; 害后果(大气、地 2、废气治理设施发生故障,导致事故性废气排放,影响大气环境; 表水、地下水等) 3、污水处理设施发生故障,导致事故性废水排放,影响水环境。 1、实验区和危废间按规范要求设置,进行三防处理,在储存现场设 置禁烟禁火警示标志,配备充足的消防器材和安全防护面具、防护 服,设置火灾报警系统。物质存放点应注意阴凉通风,设置相应的应 急防范设施,加强管理及应急预案演练。 2、废水、废气等环保设施故障应急措施 风险防范措施要求 i、加强日常环保设施、设备的检查与维护,发现问题及时修复。 ii、应按环保设施上的易损件清单,在仓库备好易损零部件,以防突 发故障后不能及时修理。 iii、当问题不能及时修复时,应通知实验室停止测试。 iv、设置备用风机,确保废气做到高空排放,减少低空污染风险。 填表说明:(列出项目相关信息及评价说明) 本项目最大可信事故为无机酸碱、高锰酸钾、金属单质、有机溶剂(四氯化碳、乙醇、乙 酸等)等储存及使用过程中泄露引发的火灾、爆炸等,环境风险潜势为℃,可开展简单分 析。 7、外环境对本项目的影响分析 (1)交通噪声 外环境对本项目的影响主要来源于交通噪声对学校的影响,本项目建成后 为使交通更便捷,为周边居民提供教育,将与周边道路进行衔接。 项目北侧为建平路,为主干道,车流量大,将对学校产生一定的影响。为 了确保为学校营造一个良好的生活环境,针对项目的具体情况,环评建议项目 采取如下措施:在学校地块内面向道路一侧的窗户应设置加装隔声窗,增强隔 音效果,可使其室内噪声满足《民用建筑隔声设计规范》(GB50118-2010)中 对学校室内的允许噪声级要求。采取以上措施,交通噪声对本项目影响可接 受。 (2)汽车尾气 根据现场勘查,在评价区域内主要为学校、居住小区及道路;汽车行驶过 程中排放的汽车尾气,污染物主要为 CO、THC、NOX,由于汽车启动时间较 短,因此废气产生量小,在露天空旷条件下很容易扩散,对本项目影响较小。 53 五、环境保护措施监督检查清单 内容 要素 排放口(编号、 名称)/污染源 污染物项目 环境保护措施 执行标准 化学和生物实验室废 气通过试验台通风橱 氯化氢、SO2、 引风系统集中收集 DA001/实验废气 NOX、非甲烷总 后,采用碱液喷淋塔 烃 +干式过滤棉+活性炭 《大气污染物综合排放标准》 吸附后引至实验楼楼 (GB16297-1996)中标2二级标 大气 顶排放(DA001) 准要求 环境 颗粒物、NOX、 通过设备房集中排烟 发电机废气 SO2 通道引至楼顶排放 通过排风管集中抽 停车场尾气 CO、THC、NOX 风,引至地面排放 日产日清、及时对垃 / 垃圾收集点废气 臭气浓度 圾集散间进行冲洗 生活污水排放口 COD、BOD5、 厂区化粪池(依托于 (DW001) SS、氨氮 园区) 地表水 《污水综合排放标准》 中和+絮凝剂沉淀+消 实验废水(含喷 环境 (GB8978-1996)三级标准 COD、BOD5、 毒处理后排入市政污 淋塔废水)排放 SS、氨氮 水管网,建议处理能 口(DW002) 力不低于15t/d 设备噪声 隔声、消声措施 合理布置广播位置、 《工业企业厂界环境噪声排放标 社会生活噪声 声环境 等效连续 A 声级 准》(GB12348-2008)表 1 的 2 类 学校加强管理 区标准 加强交通管理,禁止 交通噪声 鸣笛 电磁 / / / / 辐射 固体 生活垃圾交由环卫部门清运;化粪池污泥委托粪污抽运单位定期清掏后外运处理;危险 废物 废物暂存于危险废物暂存间,交由有资质单位清运。 土壤及 实验区、化学品仓库、危废暂存间均为重点防渗区,采取防腐、防渗措施,其防渗层的 地下水 防渗性能不应低于等效黏土防渗层 Mb≥6.0m,K≤1×10-7cm/s 的防渗性能;其他区域均进 污染防 行水泥地面硬底化。 治措施 生态保 / 护措施 1、符合要求的贮存场所 环境风 2、加强安全管理,明确岗位责任制,提高环境风险意识,加强环境管理 险防范 3、配备相应的消防设施、设备 措施 4、加强废气、废水收集处理设施、贮存设施的日常维护与巡检,保证各污染防治设施正 常运行,杜绝非正常排放 1、环境管理要求 其他环 (1)应根据项目实际情况,设置专门的环境管理机构或设兼职环境监督员,研究、 境管理 制定有关环保事宜,统筹全厂的环境管理工作。 要求 (2)建立环境管理台帐。环境管理台帐应当载明环境保护设施运行和维护的情况及 54 相应的主要参数、污染物排放情况及相关监测数据,原始记录应清晰,及时归档并妥善 管理。 (3)应根据《建设项目环境影响评价信息公开机制方案》要求,并依据《企事业单 位环保信息分开办法》,向社会公开相关环保信息。 2、建设项目环境影响评价信息公开 根据《建设项目环境影响评价信息公开机制方案》(环发[2015]162 号)等相关规 定,全面推进建设单位环评信息全过程公开。具体如下: (1)公开环境影响报告书(表)全本:本项目环境影响评价信息已进行了全文信息公开 公示(公示网址:福建环保 https://www.fjhb.org/huanping/quanben/13626.html) ,详见附 件 8。 (2)公开建设项目开工前的信息:建设项目开工建设前,建设单位应当向社会公开 建设项目开工日期、设计单位、施工单位和环境监理单位、工程基本情况、实际选址、 拟采取的环境保护措施清单和实施计划、由地方政府或相关部门负责配套的环境保护措 施清单和实施计划等,并确保上述信息在整个施工期内均处于公开状态。 (3)公开建设项目施工过程中的信息:项目建设过程中,建设单位应当在施工中期 向社会公开建设项目环境保护措施进展情况、施工期的环境保护措施落实情祝、施工期 环境监理情况、施工期环境监测结果等。 (4)公开建设项目建成后的信息:建设项目建成后,建设单位应当向社会公开建设项 目环评提出的各项环境保护设施和措施执行情况、竣工环境保护验收监测和调查结果。 对主要因排放污染物对环境产生影响的建设项目,投入生产或使用后,应当定期向社会特 别是周边社区公开主要污染物排放情况。 3、验收 根据《建设项目竣工环境保护验收暂行办法》 (国环规环评[2017]4 号)第四条,“建 设单位是建设项目竣工环境保护验收的责任主体,应当按照本办法规定的程序和标准, 组织对配套建设的环境保护设施进行验收,编制验收报告,公开相关信息,接受社会监 督,确保建设项目需要配套建设的环境保护设施与主体工程同时投产或者使用,并对验 收内容、结论和所公开信息的真实性、准确性和完整性负责,不得在验收过程中弄虚作 假”。 4、排污口规范化管理 各污染源排放口应设置专项图标,执行《环境保护图形标志排污口(源)》(GB 15562.1-1995),见表 5-1。要求各排污口(源)提示标志形状采用正方形边框,背景颜 色采用绿色,图形颜色采用白色。标志牌应设在与之功能相应的醒目处,并保持清晰、 完整。 表 5-1 各排污口(源)标志牌设置示意图 55 名称 废气排放口 废水排放口 噪声排放源 固体废物 提示图 形符号 功能 表示废气向大气环境 表示污水向水体排 表示噪声向外环境 表示危险废物贮存、 排放 放 排放 处置场 56 六、结论 福州高新区建平初级中学新校区的建设符合国家有关产业政策,选址符合当地 经济发展和区域发展规划的要求,与周边环境基本相容;该项目产生的污染物经采 取有效的治理措施后对环境影响较小,项目区域环境质量基本可达功能区要求,在 采取本报告表提出的各项环保措施与对策,落实环保“三同时”制度前提下,从环境 保护角度分析,该项目的建设是可行的。 编制单位(单位):福州闽涵环保工程有限公司 2022 年 7 月 57 附表 建设项目污染物排放量汇总表 项目 分类 废气(t/a) 生活污水 (t/a) 实验废水、 喷淋塔废水 (t/a) 危险废物 (t/a) 污染物名称 氯化氢 非甲烷总烃 颗粒物 NOX SO2 废水量 CODCr 氨氮 废水量 CODCr 氨氮 废化学试剂 医疗废物 污泥 废活性炭 在建工程 本项目 本项目建成后 现有工程 现有工程 以新带老削减量 排放量(固体 排放量(固体 全厂排放量(固 (新建项目不填) 排放量(固体废 许可排放量 废物产生量) 废物产生量) 体废物产生量) ② 物产生量)① ⑤ ③ ④ ⑥ 0 0 0 0.005 0 0.005 0 0 0 0.005 0 0.005 0 0 0 / 0 / 0 0 0 0.005 0 0.005 0 0 0 0.005 0 0.005 0 0 0 16575 0 16575 0 0 0 5.6355 0 5.6355 0 0 0 0.5636 0 0.5636 0 0 0 1621 0 1621 0 0 0 0.4053 0 0.4053 0 0 0 0.0729 0 0.0729 0 0 0 0.8 0 0.8 0 0 0 1.0 0 1.0 0 0 0 1.5 0 1.5 0 0 0 0.14 0 0.14 注:⑥=①+③+④-⑤;⑦=⑥-① 58 变化量⑦ +0.005 +0.005 / +0.005 +0.005 +16575 +5.6355 +0.5636 +1621 +0.4053 +0.0729 +0.8 +1.0 +1.5 +0.14 59

相关文章