秦岭文库(kunmingchi.com)你想要的内容这里独有!

交银理财稳享固收精选日开1号(7天持有期)理财产品(Z7000921000053)定期报告(2022年第三季度).pdf

-Emotiona°凉心4 页 210.072 KB下载文档
交银理财稳享固收精选日开1号(7天持有期)理财产品(Z7000921000053)定期报告(2022年第三季度).pdf交银理财稳享固收精选日开1号(7天持有期)理财产品(Z7000921000053)定期报告(2022年第三季度).pdf交银理财稳享固收精选日开1号(7天持有期)理财产品(Z7000921000053)定期报告(2022年第三季度).pdf交银理财稳享固收精选日开1号(7天持有期)理财产品(Z7000921000053)定期报告(2022年第三季度).pdf
当前文档共4页 下载后继续阅读

交银理财稳享固收精选日开1号(7天持有期)理财产品(Z7000921000053)定期报告(2022年第三季度).pdf

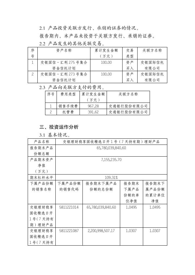
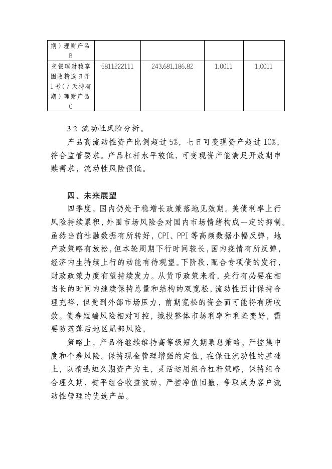
交银理财稳享固收精选日开 1 号(7 天持有期)理财 产品定期报告(2022 年第三季度) 尊敬的客户: 我司交银理财稳享固收精选日开 1 号(7 天持有期)理财产 品(理财信息登记系统产品编码:Z7000921000053)2022 年第三 季度定期报告公告如下: 报告期为 2022 年 7 月 1 日至 2022 年 9 月 30 日。 一、期末资产组合情况 1.1 直接/间接投资资产分布。 投资资产分类 直接 间接 合计 现金 3.40% 3.17% 6.57% 债权类资产 30.04% 59.62% 89.67% 权益类资产 0.00% 3.76% 3.76% 商品及金融衍生品类 0.00% 0.00% 0.00% 合计 33.44% 66.56% 100.00% 1.2 穿透后前十大资产明细。 序号 资产名称 规模(万元) 占比 1 活期存款 513,773.16 6.57% 2 1003 他行存款 112,581.19 1.44% 3 LCTYCF 南京银行 1Y211018001 102,726.00 1.31% 4 LCTYCF 长沙银行 1Y211102001 102,673.25 1.31% 5 LCTYCF 南京银行 1Y211224001 102,185.56 1.31% 6 LCTYCF 南京银行 1Y211227001 102,162.22 1.31% 7 LCTYCF 桂林银行 1Y220217001 101,757.78 1.30% 8 逆回购 97,507.28 1.25% 9 1003 他行存款 90,150.42 1.15% 10 2020 年记账式附息(三期)国债 82,841.80 1.06% 1,408,358.66 18.02% 合计 1.3 非标准化债权类资产明细。 报告期末,本产品不持有非标准化债权类资产。 二、报告期间关联交易发生情况 2.1 产品投资关联方发行、承销的证券的情况。 报告期内,本产品未投资于关联方发行、承销的证券。 2.2 产品发生的其他关联交易。 序 号 资产名称 累计发生金额 (万元) 交易 类型 关联方名称 1 交银国信·汇利 275 号集合 资金信托计划 100.00 资产 买入 交银国际信托 有限公司 2 交银国信·汇利 273 号集合 资金信托计划 100.00 资产 买入 交银国际信托 有限公司 2.3 产品向关联方支付的费用。 序号 费用类型 累计发生金额 (万元) 关联方名称 1 销售手续费 967.28 交通银行股份有限公司 2 托管费 391.62 交通银行股份有限公司 三、投资运作分析 3.1 基本情况。 产品名称 交银理财稳享固收精选日开 1 号(7 天持有期)理财产品 报告期末产品 份额总额 65,780,039,840.60 产品期末资产 净值 (万元) 7,155,235.70 期末杠杆水平 109.31% 下属产品份额 下属产品份额 的销售名称 的销售代码 报告期末下属产品 份额的总份额 报告期末 下属产品 份额的单 位净值 报告期末下 属产品份额 的累计单位 净值 交银理财稳享 固收精选日开 1 号(7 天持有 期)理财产品 5811221014 65,780,039,840.60 1.0495 1.0495 交银理财稳享 固收精选日开 1 号(7 天持有 5811221087 2,200,998,507.17 1.0307 1.0307 期)理财产品 B 交银理财稳享 固收精选日开 1 号(7 天持有 期)理财产品 C 5811222111 243,681,186.82 1.0011 1.0011 3.2 流动性风险分析。 产品高流动性资产比例超过 5%,七日可变现资产超过 10%, 符合监管要求。产品杠杆水平较低,可变现资产能满足开放期申 赎需求,流动性风险很低。 四、未来展望 四季度,国内仍处于稳增长政策落地见效期。美债利率上行 风险持续累积,外围市场风险会对国内市场情绪构成一定的抑制。 虽然当前社融数据有所转好,CPI、PPI 等高频数据小幅反弹,地 产政策略有放松,但本轮周期下行时间较长,国内疫情有所反弹, 经济内生持续上行的动能有待观望。下阶段,配合专项债的发行, 财政政策力度有望持续发力。从货币政策来看,央行有必要在相 当长的时间内继续保持总量和结构的双宽松,流动性预计保持合 理充裕,但受到外部市场压力,前期宽松的资金面可能将有所收 敛。债券短端风险相对可控,城投整体市场利率和利差变好,需 要防范落后地区尾部风险。 策略上,产品将继续维持高等级短久期票息策略,严控集中 度和个券风险。保持现金管理增强的定位,在保证流动性的基础 上,以精选短久期资产为主,灵活运用组合杠杆策略,保持组合 合理久期,熨平组合收益波动,严控净值回撤,争取成为客户流 动性管理的优选产品。 我司保留对以上所有文字说明的最终解释权。 感谢您一直以来对我司的支持! 特此公告。 交银理财有限责任公司 2022 年 10 月 26 日

相关文章