中山市人民政府关于印发中山市商事主体住所(经营场所)禁设区域目录(第一批)的通知.pdf
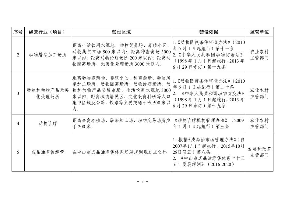
中 山 市 人 民 政 府 中府函〔2019〕226 号 中山市人民政府关于印发中山市商事主体住所 (经营场所)禁设区域目录(第一批)的通知 火炬开发区管委会,翠亨新区管委会,各镇政府、区办事处,市 各有关单位: 现将《中山市商事主体住所(经营场所)禁设区域目录(第 一批)》印发给你们,请认真抓好落实。实施过程中如有任何疑 问,请径与市市场监管局联系。 Z U 中山市人民政府 M 2019 年 5 月 29 日 o Y 1 4 g c G U x Y 中山市商事主体住所(经营场所)禁设区域目录(第一批) 序号 1 经营行业(项目) 动物饲养场 禁设区域 禁设依据 监管单位 1.《中华人民共和国畜牧法》(2015 年 04 月 24 日起施行)第四十条 2.《动物防疫条件审查办法》(2010 1.距离生活饮用水源地、动物屠宰加工场所、 年 5 月 1 日起施行)第五条 动物和动物产品集贸市场 500 米以内;距离种畜 3.《中华人民共和国动物防疫法》 禽场 1000 米以内;距离动物诊疗场所 200 米以 (1998 年 1 月 1 日起施行,2013 年 内;动物饲养场之间距离少于 500 米。距离动物 6 月 29 日修订)第十九条 农业农村 隔离场所、无害化处理场所 3000 米以内。 距离 4.《中山市人民政府办公室关于印 主管部门 城镇居民区、文化教育科研等人口集中区域及公 发中山市畜禽养殖禁养区划定方案 路、铁路等主要交通干线 500 米以内。 的通知》(中府办〔2017〕27 号) 2.中山市畜禽养殖禁养区范围内。 【畜禽养殖禁养区的具体范围参见 《关于印发中山市畜禽养殖禁养区 划定成果的通知》(中农函〔2018〕 802 号)】 - 2 - 序号 经营行业(项目) 禁设区域 禁设依据 1.《动物防疫条件审查办法》(2010 距离生活饮用水源地、动物饲养场、养殖小区、 年 5 月 1 日起施行)第十一条 动物集贸市场 500 米以内;距离种畜禽场 3000 2.《中华人民共和国动物防疫法》 米以内;距离动物诊疗场所 200 米以内;距离动 (1998 年 1 月 1 日起施行,2013 年 物隔离场所、无害化处理场所 3000 米以内。 6 月 29 日修订)第十九条 监管单位 农业农村 主管部门 2 动物屠宰加工场所 3 距离动物养殖场、养殖小区、种畜禽场、动物屠 1.《动物防疫条件审查办法》(2010 宰加工场所、动物隔离场所、动物诊疗场所、动 年 5 月 1 日起施行)第二十条 动物和动物产品无害 物和动物产品集贸市场、生活饮用水源地 3000 农业农村 2.《中华人民共和国动物防疫法》 化处理场所 米以内;距离城镇居民区、文化教育科研等人口 主管部门 (1998 年 1 月 1 日起施行,2013 年 集中区域及公路、铁路等主要交通干线 500 米以 6 月 29 日修订)第十九条 内。 4 5 动物诊疗 成品油零售经营 距离畜禽养殖场、屠宰加工场、动物交易场所少 《动物诊疗机构管理办法》(2009 于 200 米。 年 1 月 1 日起施行)第五条 在中山市成品油零售体系发展规划规划点之外 - 3 - 农业农村 主管部门 1.根据《成品油市场管理办法》 (自 2007年1月1日起施行,2015年10月 发展和改革 28日修正)第八条 主管部门 2.《中山市成品油零售体系“十三 五”发展规划》(2016-2020) 序号 经营行业(项目) 禁设区域 禁设依据 监管单位 6 在崩塌、滑坡危险区和泥石流易发区从事取土、 挖砂、采石等可能造成水土流失的活动。崩塌、 《中华人民共和国水土保持法》 从事取土、挖砂、采 滑坡危险区和泥石流易发区的范围,由县级以上 水务主管部 (2011 年 3 月 1 日起施行)第十七 石等项目 地方人民政府划定并公告。崩塌、滑坡危险区和 门 条 泥石流易区的划定,应当与地质防治灾害规划确 定的地质灾害易发区、重点防治区相衔接。 7 在二十五度以上陡坡地开垦种植农作物。在二十 《中华人民共和国水土保持法》 五度以上陡坡地种植经济林的,应当科学选择树 水务主管部 开垦种植农作物项目 (2011 年 3 月 1 日起施行)第二十 种,合理确定规模,采取水土保持措施,预防造 门 条 成水土流失。 8 在堤防和护堤地建房 在堤防和护堤地,禁止建房、放牧、开渠、打井、《中华人民共和国河道管理条例》 水务主管部 作为经营场所的各类 挖窖、葬坟、晒粮、存放物料、开采地下资源、 (1988 年 6 月 10 日起施行,2017 门 经营项目 进行考古发掘以及开展集市贸易活动。 年 10 月 7 日修正)第二十四条 9 设立生产、储存、销 售易燃、易爆、剧毒 等危险物品的场所、 (一)公路用地外缘起向外 100 米; 公路渡口和中型以上公路桥梁周围 200 米;《公路安全保护条例》(自 2011 年 7 应急管理主 设施(除按照国家有 (二) 月 1 日起施行)第十八条 管部门 关规定设立的为车辆 (三)公路隧道上方和洞口外 100 米。 补充燃料的场所、设 施外) - 4 - 序号 10 经营行业(项目) 禁设区域 禁设依据 一、地方人民政府规划专门用于危险化学品的生 产、储存适当区域以外的区域。 二、与下列场所、设施、区域的距离应当符合国 家有关规定: (一)居住区以及商业中心、公园等人员密集场 所; (二)学校、医院、影剧院、体育场(馆)等公 共设施; (三)饮用水源、水厂以及水源保护区; 《危险化学品安全管理条例》(自 危险化学品生产、储 (四)车站、码头(依法经许可从事危险化学品 2002 年 3 月 15 日起施行,2013 年 存、经营 装卸作业的除外)、机场以及通信干线、通信枢 12 月 7 日修正)第十九条 纽、铁路线路、道路交通干线、水路交通干线、 地铁风亭以及地铁站出入口; (五)基本农田保护区、基本草原、畜禽遗传资 源保护区、畜禽规模化养殖场(养殖小区)、渔 业水域以及种子、种畜禽、水产苗种生产基地; (六)河流、湖泊、风景名胜区、自然保护区; (七)军事禁区、军事管理区; (八)法律、行政法规规定的其他场所、设施、 区域。 - 5 - 监管单位 应急管理 主管部门 序号 经营行业(项目) 11 烟花爆竹批发经营 在城市建成区从事烟花爆竹批发储存经营; 12 13 14 禁设区域 禁设依据 监管单位 《烟花爆竹经营许可实施办法》 (自 2013 年 12 月 1 日起施行)第四条 应急管理 主管部门 烟花爆竹零售经营 一、居民居住场所从事烟花爆竹零售经营; 二、周边 50 米范围内没有其他烟花爆竹零售点,《烟花爆竹经营许可实施办法》 (自 并与学校、幼儿园、医院、集贸市场等人员密集 2013 年 12 月 1 日起施行)第四条 场所和加油站等易燃易爆物品生产、储存设施等 和第十六条 重点建筑物保持 100 米以上的安全距离。 应急管理 主管部门 直销企业服务网点 《直销行业服务网点设立管理办 服务网点设在居民住宅、学校、医院、部队、政 商务 法》 (自 2006 年 10 月 20 日起施行) 府机关等场所 主管部门 第二条 1.《畜禽规模养殖污染防治条例》 (自 2014 年 1 月 1 日起施行)第十 一条 2.《中华人民共和国自然保护区条 饮用水水源保护区,风景名胜区;自然保护区的 畜禽养殖场、养殖小 例》(自 1994 年 12 月 1 日起施行, 生态环境 核心区、缓冲区、实验区;城镇居民区、文化教 区 2017 年 10 月 7 日修订)第三十二 主管部门 育科学研究区等人口集中区域 条 3.《广东省环境保护条例》(自 2015 年 7 月 1 日起施行)第四十七 条 - 6 - 序号 15 16 17 经营行业(项目) 禁设区域 禁设依据 《中华人民共和国固体废物污染环 开设工业固体废物集 自然保护区、风景名胜区、饮用水水源保护区、 境防治法》(自自 1996 年 4 月 1 日 中贮存、处置场所及 基本农田保护区 起施行,2016 年 11 月 7 日修订) 生活垃圾填埋场所 第二十二条 从事网箱养殖、旅游、 《中华人民共和国水污染防治法》 游泳、垂钓或者其他 饮用水源一级保护区 (自 2018 年 1 月 1 日起施行)第六 可能污染饮用水水体 十五条 的经营活动。 经营炼油石化、炼钢 炼铁、水泥熟料(以 处理城市废弃物为目 的的项目及依法设立 1.《中山市差别化环保准入促进区域 定点基地内已规划建 协调发展实施细则》(自 2016 年 1 设的生产线除外)、 月 1 日起施行)第三条 平板玻璃(特殊品种 中山市范围内 2. 《中山市环境保护规划(2011-2020 的优质浮法玻璃项目 年)修编》(自 2017 年 5 月 23 日起 除外)、焦炭、有色 施行)第十一条 冶炼、化学制浆、鞣 革、陶瓷、酿造、铅 酸蓄电池、废旧塑料 再生项目 - 7 - 监管单位 生态环境 主管部门 生态环境 主管部门 生态环境 主管部门 序号 18 经营行业(项目) 禁设区域 禁设依据 监管单位 经营含印染、洗水(普 1.《中山市差别化环保准入促进区 洗除外,下同)、化工、 域协调发展实施细则》(自 2016 年 线路板、专业电镀、 1 月 1 日起施行)第三条 专业金属表面处理 2.《中山市环境保护规划 (铝及铝合金的阳极 (2011-2020 年)修编》(自 2017 氧化、铝的表面铬酸 印染、洗水、化工、危险化学品仓储、电镀、金 年 5 月 23 日起施行)第十一条 生态环境 盐转化、锌的铬酸盐 属表面处理等污染行业定点基地(集聚区)外 3.《中山市发展和改革局 中山市环 主管部门 钝化、酸洗、磷化、 境保护局 中山市安全生产监督管 喷漆、喷涂等,下同) 理局关于规范化工、洗水、印染、 项目。经营化工、专 金属表面处理项目审批事项的通 业金属表面处理、电 知》(自 2016 年 1 月 28 日起施行) 镀、线路板、洗水、 第三条 印染项目 - 8 - 序号 经营行业(项目) 19 住宿业 20 天然游泳场所 21 美容美发场所 禁设区域 禁设依据 监管单位 1. 《公共场所卫生管理条例》 (2016 年 2 月 6 日起施行)第三条。 受粉尘、有害气体、放射性物质和其他扩散性污 2.《公共场所卫生管理条例实施细 卫生健康主 染源影响的区域;距离有毒有害气体排放或噪声 则》(2017 年 12 月 26 日起施行) 管部门 等污染源 25 米范围内。 第十一条、第十三条、第十七条。 3.《住宿业卫生规范》(2007 年 6 月 25 日起施行)第四、第五条。 1. 《公共场所卫生管理条例》 (2016 年 2 月 6 日起施行)第三条。 上游 1000 米、下游 100 米以内有污水排放口, 2.《公共场所卫生管理条例实施细 岸边 100 米以内堆有污物或存在渗透性污染源。 则》(2017 年 12 月 26 日起施行) 卫生健康主 水底有树枝、树桩、礁石等障碍物和污染物。水 第十二条、第十七条。 管部门 流速度大于 0.5 米/秒。在血吸虫病区或潜伏有钉 3.《游泳场所卫生规范》(2007 螺地区。 年 6 月 21 日起施行)卫生要求-选 址设计验收(一) 1. 《公共场所卫生管理条例》 (2016 年 2 月 6 日起施行)第三条。 2.《公共场所卫生管理条例实施细 在粉尘、有害气体、放射性物质和其他扩散性污 卫生健康 则》(2017 年 12 月 26 日起施行) 染源 25 米范围内设置。 主管部门 第十七条。 3. 《美容美发场所卫生规范》 (2007 年 6 月 21 日起施行)第二章第四条 - 9 - 序号 22 23 经营行业(项目) 沐浴场所 营利性民办幼儿园 禁设区域 禁设依据 1. 《公共场所卫生管理条例》 (2016 年 2 月 6 日起施行)第三条。 一般室外周围 25 米内有污染源,且不受粉尘、 2.《公共场所卫生管理条例实施细 有害气体、放射性物质和其他扩散性污染源的影 则》(2017 年 12 月 26 日起施行) 响 第十七条。 3.《沐浴场所卫生规范》(2007 年 6 月 21 日起施行)第二章第四条 监管单位 卫生健康 主管部门 地震危险地段、可能发生地质灾害和洪水灾害的 区域等不安全地带,输油、输气管道和高压供电 走廊。 主要交通干道、建筑的阴影区。 《 幼 儿 园 建 设 标 准 ( 建 标 与集贸市场、娱乐场所、医院传染病房、太平间、 175-2016)》(2017 年 1 月 1 日施 教育和体育 殡仪馆、垃圾中转站及污水处理站的喧闹脏乱、 主管部门 行)第十二条 不利于幼儿身心健康的场所毗邻;与生产经营贮 藏有毒有害、易燃易爆物品等危及幼儿安全的场 所毗邻;与通讯发射塔(台)等有较强电磁波辐 射的场所毗邻。 高层建筑内。 - 10 - 序号 24 25 经营行业(项目) 禁设区域 禁设依据 监管单位 营利性民办高中 1.游戏机室,歌舞厅,桌球室网吧等经营场所 200 米范围内 1.《广东省教育厅关于印发《广东 2.在地震、地质塌裂、暗河、洪涝等自然灾害 省义务教育标准化学校标准》的通 及人为风险高的地段和污染超标的地段。校园及 知》 (粤教基﹝2013﹞17 号) (2013 校内建筑与污染源的距离应符合对各类污染源 年 9 月 1 日施行)第四条 2 . 《 中 小 学 校 设 计 规 范 实施控制的国家现行有关标准的规定。 教育和体育 3.高层建筑的阴影区、地震断裂带、山丘地区 GB50099-2011》(2012 年 1 月 1 日 主管部门 的滑坡段、悬崖边及崖底、河湾及泥石流地区、 施行)第 4.1.1 条、第 4.1.2 条、第 水坝泄洪区等不安全地带。有架空高压输电线、 4.1.3 条 高压电缆及通航河道等穿越校区。 3.《城市普通中小学校建设标准》 4.与集贸市场、公共娱乐场所、医院传染病房、(建标﹝2002﹞102 号)(2002 年 7 太平间、公共看守所等不利于学生学习和身心健 月 1 日施行)第九条 康,以及危及学生安全的场所毗邻。 互联网上网服务 1.《互联网上网服务营业场所管理 条例》(自 2002 年 9 月 29 日起实 中学、小学校园周围 200 米范围内和居民住宅楼 施,2016 年 2 月 6 日修订)第九条 文化广电旅 (院)内。 2. 《广东省预防未成年人犯罪条例》 游主管部门 (自 2007 年 1 月 1 日起施行)第二 十二条 - 11 - 序号 26 27 经营行业(项目) 禁设区域 禁设依据 监管单位 娱乐场所经营 1.居民楼、博物馆、图书馆和被核定为文物保 护单位的建筑物内; 2.居民住宅区; 3.教育法规定的中小学校周围(中小学校周围 直线距离 200 米范围内不得设立营业性歌舞娱乐 1.《娱乐场所管理条例》(自 2006 场所、营业性游艺娱乐场所); 年 3 月 1 日起施行,2016 年 2 月 6 4.依照《医疗机构管理条例》及实施细则规定 日修订。)第七条 2. 取得《医疗机构执业许可证》的医院周围; 《广东省预防未成年人犯罪条例》 文化广电旅 5.各级中国共产党委员会及其所属各工作部门、(自 2007 年 1 月 1 日起施行)第二 游主管部门 各级人民代表大会机关、各级人民政府及其所属 十二条 各工作部门、各级政治协商会议机关、各级人民 3.《娱乐场所管理办法》(自 2017 法院、检察院机关、各级民主党派机关周围; 年 12 月 15 日起施行)第六条 6.车站、机场等人群密集的场所; 7.建筑物地下一层以下(不含地下一层); 8.与危险化学品仓库毗连的区域。 上述第 4、5 项应通过组织听证程序予以解决。 医疗器械经营 1. 《医疗器械监督管理条例》 (2014 年 6 月 1 日起施行)第二十九条 居民住宅内、军事管理区(不含可租赁区)以及 市场监督管 2.《医疗器械经营质量管理规范》 其他不适合经营的场所。 理部门 (2014 年 12 月 12 日起施行)第十 六条 - 12 - 序号 28 29 30 经营行业(项目) 禁设区域 禁设依据 监管单位 食品生产 显著污染区域、易发生洪涝灾害地区、虫害大量 《食品安全国家标准食品生产通用 孳生的潜在场所、有害废弃物以及粉尘、有害气 市场监督管 卫生规范》(2014 年 6 月 1 日起施 体、放射性物质和其他扩散性污染源不能有效清 理部门 行)第 3.1 条 除的地址。 化妆品生产 1. 《化妆品生产许可检查要点》 (国 家食品药品监督管理总局关于化妆 周围 30 米内有可能对化妆产品安全性造成影响 品生产许可有关事项的公告(2015 市场监督管 的污染源的区域;不允许作为生产场所使用的区 年第 265 号)第三十五条 理部门 域。 2.《广东省化妆品生产许可审核指 导原则(试行)》 1.《广东省食品生产加工小作坊和 食品摊贩管理条例》(2015 年 10 月 1 日起施行)第八条 有毒、有害场所及其他污染源 25 米以内距离的 2.《广东省食品药品监督管理局食 市场监督管 食品生产加工小作坊 区域;不允许作为生产场所使用的区域。 品生产加工小作坊登记管理办法》 理部门 (2016 年 4 月 1 日起施行)附件 5: 广东省食品生产加工小作坊现场核 查要点 - 13 - 序号 31 32 经营行业(项目) 禁设区域 禁设依据 监管单位 食品经营 易受到污染的区域;距离粪坑、污水池、暴露垃 圾场(站)、旱厕等污染源 25 米以内的区域; 粉尘、有害气体、放射性物质和其他扩散性污染 1.《广东省食品药品监督管理局关 源的影响范围之内的区域。 于食品经营许可的实施细则(试 有毒、有害场所以及其他污染源(粪坑、污水池、 市场监督管 行)》(2016 年 2 月 20 日起施行) 暴露垃圾场、旱厕)区域范围内(25 米) 理部门 附件第一、二、三、四、五类食品 在居民住宅楼、未配套设立专用烟道的商住综合 经营许可现场核查表 楼以及商住综合楼内与居住层相邻的商业楼层 内新建、改建、扩建产生油烟、异味、废气的餐 饮服务项目 活禽经营 1. 《广东省家禽经营管理办法》 (自 2015 年 1 月 15 日起施行)第四条、 第五条、第八条 2.《中山市人民政府办公室关于印 市场监督管 发推进家禽“集中屠宰、冷链配送、 理部门 生鲜上市”试点工作实施方案的通 知》(中府办函〔2015〕52 号,2015 年 3 月 26 日发布执行)第一条、第 二条、第三条 活禽经营限制区、活禽经营市场外 - 14 - 序号 33 经营行业(项目) 销售高污染燃料 禁设区域 禁设依据 中山市范围内 注:本目录禁设距离均不含本数。 公开方式:主动公开 - 15 - 监管单位 1.《中华人民共和国大气污染防治 法》(自 2016 年 1 月 1 日起施行) 市场监督管 第三十八条 理部门 2.《中山市落实扩大高污染燃料禁 燃区范围工作实施方案》

中山市人民政府关于印发中山市商事主体住所(经营场所)禁设区域目录(第一批)的通知.pdf




