戏剧影视表演专业(三年制).doc
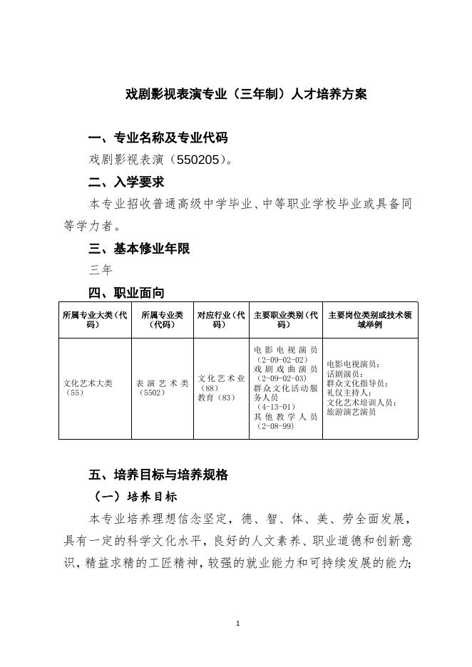
戏剧影视表演专业(三年制)人才培养方案 一、专业名称及专业代码 戏剧影视表演(550205)。 二、入学要求 本专业招收普通高级中学毕业、中等职业学校毕业或具备同 等学力者。 三、基本修业年限 三年 四、职业面向 所属专业大类(代 码) 文化艺术大类 (55) 所属专业类 (代码) 表演艺术类 (5502) 对应行业(代 码) 主要职业类别(代 码) 主要岗位类别或技术领 域举例 文化艺术业 (88) 教育(83) 电影电视演员 (2-09-02-02) 戏剧戏曲演员 (2-09-02-03) 群众文化活动服 务人员 (4-13-01) 其他教学人员 (2-08-99) 电影电视演员; 话剧演员: 群众文化指导员; 礼仅主持人; 文化艺术培训人员: 旅游演艺演员 五、培养目标与培养规格 (一)培养目标 本专业培养理想信念坚定,德、智、体、美、劳全面发展, 具有一定的科学文化水平,良好的人文素养、职业道德和创新意 识,精益求精的工匠精神,较强的就业能力和可持续发展的能力; 1 掌握本专业知识和技术技能,面向文化艺术和教育行业的电影电 视演员、戏剧戏曲演员、群众文化活动服务人员等职业群,能够 从事电影电视表演、话剧表演、群众文化指导、礼仪主持、文化 艺术培训等工作的高素质技术技能人才。 (二)培养规格 1.素质 (1)坚定拥护中国共产党领导,在习近平新时代中国特色 社会主义思想指引下,践行社会主义核心价值观,具有深厚的爱 国情感和中华民族自豪感; (2)崇尚宪法、遵法守纪、崇德向善、诚实守信、尊重生 命、热爱劳动,履行道德准则和行为规范,具有社会责任感和社 会参与意识; (3)具有质量意识、环保意识、安全意识、信息素养、工 匠精神、创新思维; (4)勇于奋斗,乐观向上,具有自我管理能力、职业生涯 规划的意识,有较强的集体意识和团队合作精神; (5)具有健康的体魄、心理和健全的人格,掌握基本运动 知识和 1-2 项运动技能,养成良好的健身与卫生习惯,良好的行 为习惯; (6)具有一定的审美和人文素养,能够形成 1-2 项艺术特 长或爱好。 2.知识 2 (1)掌握必备的思想政治理论、科学文化基础知识和中华 优秀传统文化知识; (2)熟悉与本专业相关的法律法规以及环境保护、安全消 防等相关知识; (3)掌握基本的戏剧影视史、戏剧影视作品分析理论知识; (4)掌握台词的气、声、字、意,吐字归音以及方言等相 关理论和知识; (5)掌握话剧舞台表演的理论知识; (6)掌握影视表演中镜头前表演的理论知识; (7)熟悉影视剧和话剧创作的原理和规律; (8)熟悉群众文化活动策划知识和方法; (9)熟悉戏剧教育教学相关理论知识; (10)了解艺术学以及其他艺术门类基础知识。 3.能力 (1)具有探究学习、终身学习、分析问题和解决问题的能 力; (2)具有良好的语言、文字表达能力和沟通能力; (3)具有较好地运用计算机处理文字、表格、图像等的基 础能力以及艺术专业学习与实践中所必需的计算机应用能力; (4)具有影视及话剧表演能力; (5)具有舞台角色台词、形体动作的表现能力; (6)具有一定的戏剧排练与教学辅导能力; 3 (7)具有一定的艺术活动策划与组织能力; (8)具有一定的礼仪活动策划与主持能力。 六、课程设置及要求 (一)课程设置 主要包括综合素质课、专业课和艺术素养拓展课。 1.综合素质课和艺术素养拓展课 根据党和国家有关文件规定,设置的综合素质课有:毛泽东 思想和中国特色社会主义理论体系概论、思想道德修养与法律基 础、形势与政策教育、心理健康教育、职业发展与就业指导、安 全教育、军训、体育等必修课程,大学语文、大学英语、计算机 应用基础以及其它文史类、外语类和综合类课程。课程目标、内 容及要求见《综合素质课教学计划》。 艺术素养拓展课(公共任意选修课)设置的有艺术理论类、 艺术技能类、网络开放课类和体育类 4 类,课程目标、内容及要 求见《艺术素养拓展课(公共任意选修课)教学计划》 。 2.专业课程 包括专业基础课程、专业核心课程、专业拓展课程。 (1)专业基础课程。包括:艺术概论、戏剧影视赏析、中 外话剧史、编剧基础、影视创作基础、舞台基础知识等。 (2)专业核心课程。包括:表演、台词、形体、声乐、剧 目、镜头前表演等。 (3)专业拓展课程。包括:编导基础、话筒前艺术、影视 4 创作实践、化妆造型基础、戏剧教育教学方法、群众文化活动组 织与策划、礼仪主持等,专业拓展课程可以依据区域文化事业、 产业结构进行适当调整。 3.专业核心课程简介 序号 1 2 3 4 5 6 专业核心 课程名称 课程目标 主要教学内容 表演 充分了解戏剧影视表演的基本特性,熟悉戏剧影视表 演的创作规律,掌握戏剧影视表演基础能力,为塑造 鲜明的角色人物形象,排演剧目奠定基础。 第一阶段:元素训练;第二 阶段:人物形象塑造;第三 阶段:表演创作 台词 让学生能够解决气、声、字、意,吐字归音以及方言 的问题,能够有较强的台词艺术语言处理表达能力以 及塑造人物角色的能力。 第一阶段:语言矫正;第二 阶段:艺术语言;第三阶段: 角色语言 形体 解决学生身体的协调性、灵活性、平衡性和韵律性, 纠正自然形态,提升动作质感。通过戏曲身段、流行 舞、现代舞、音乐剧片段的训练,学生了解形体的可 塑性和表现力,初步认识、解放和控制自己的身体。 同时,通过集音乐、舞蹈、戏剧表演为一身的音乐剧 片段练习,增强学生的综合表演能力。 第一阶段:基础训练;第二 阶段:表达训练;第三阶段: 综合表演 声乐 第一阶段:学发声方法,包 进行演员声音基础训练,以培养学生的音乐素质素养、 括气息和声音建立等;第二 歌唱技能技巧为主,并能掌握灵活运用音乐来丰富表 阶段:演唱技能训练;第三 演的专业技能。 阶段:演唱的舞台艺术表现 力训练 剧目 在具备表演基础能力前提下,突出戏剧创作手段的综 合运用和学习,把握塑剧目造中外戏剧、影视人物形 象的方法与技巧,训练学生呈现完整的剧目作品。 第一阶段:片段训练;第二 阶段:独幕剧训练;第三阶 段:毕业剧目排演 镜头前表演 运用镜头前影视微相表演的理论及专业技巧,通过镜 头前体现形式,使学生习惯镜头,表达角色的内心体 验,流露内在情感,完成人物角色塑造 第一阶段:镜头前表演基础; 第二阶段:镜头前即兴表演; 第三阶段:镜头前角色塑造 (二)课程学分结构 本专业课程共分为必修课、选修课、职业岗位实践,其中必 修课分综合素质必修课、专业必修课,选修课分综合素质限定选 5 修课、综合素质任意选修课、专业限定选修课、专业任意选修课、 艺术素养拓展课。 本专业三年制学生毕业最低要求修满 127 学分。 分类 学分 占总学分 比例 学时 综合素质 必修课 18 12.8% 412 专业 必修课 40 32% 1100 专业限定 选修课 24 19% 462 最低须修约 24 学分 专业任意 选修课 8 6% 128 最低须修约 8 学分 综合素质限定选 修课 6 5% 78 文史、外语、综合类各 2 学分 必 修 选 修 学分要求 不设体育的专业必修 17 学分 综合素质任意选 修课 10 8% 160 其中文史类、外语类最低 2 学分(鼓励 学生结合实际多选修,多修学分可以直 接抵扣艺术素养拓展课学分) 艺术素养拓展课 6 5% 96 最低须修 6 学分 职业岗位实践 15 12% 533 最低要求 15 学分,具体要求见《职业 岗位实践学分认定办法》。 讲座 / / 按听讲次数计入职业岗位实践中的“素 质技能与社会服务” 合计 127 100% 必修课学分 选修课 学分 总学 分 选修课占 总学分比例 73 54 127 42.86% 2969 理论教学 实践教学 总学时 学时 学时 1181 1720 实践教学占 总学时比例 2969 七、教学进程总体安排 (一)专业课程教学进程安排 见附表。 (二)综合素质课和艺术素养拓展课教学进程安排 6 59.29% 分别见《综合素质课教学计划》和《艺术素养拓展课教学计 划》。 (三)职业岗位实践教学进程安排 序号 实践项目 学期 周数 学分 内容与要求 1 校内外岗位实践 2-4 1 1.5 剧本朗读、专业交流与汇报、观摩与考察 2 毕业综合实践 5 7 3.5 综合展演毕业大戏汇报 毕业论文文本 5-6 2.5 2 毕业论文与答辩 4 毕 业 实 践 毕业顶岗实习 6 8 4 毕业实习 5 素质技能与社会服务 1-6 4 参赛、文化服务、技能鉴定、校内外展演 等 3 八、实施保障 1.师资队伍 专业核心课程配备相关专业中级技术职务以上的专任教师 6 人以上,数量和素质能较好地满足教学要求。 专任教师任职资格:具备本专业本科及以上学历、高校教师 资格证及本专业相关的专业职称;有理想信念、有道德情操、有 扎实学识、有仁爱之心;具有较强信息化教学能力,能够开展课 程教学改革课科学研究。 专业带头人资格:原则上应具有副高及以上职称,能够较好 地把握国内外戏剧影视行业、专业发展,能广泛联系行业企业, 了解行业企业对本专业人才的需求实际,教学设计、专业研究能 力强,组织开展教科研工作能力强,在本区域或本领域具有一定 的专业影响力。 7 行业兼职教师任职资格:具备相关职业领域中级以上职称或 5 年以上一线工作经历,专业结构与学校专业设置相适应,在专 业领域具有较高的知名度。 2.教学设施 (1)校内实训室 实训室名称 容纳学生数 功能 主要设备配置 小剧场 100 汇报演出 舞台、灯光、音响 排练厅 30 专业上课、排练 多媒体 黑匣子 30 汇报演出 舞台、灯光、音响 实验剧场 1000 汇报演出 舞台、灯光、音响 (2)校外实训基地 实训基地名称 功能 实训岗位 浙江话剧团 实习实践 演员 杭州话剧艺术中心 实习实践 演员 浙江曲艺杂技总团 实习实践 演员 杭州滑稽剧院 实习实践 演员 杭州博庆隽业 实习实践 编剧、导演 备注 满足专业实践教学和技能训练 要求,满足学生顶岗实训半年以 上的实训基地,信息网络教学条 件等。能够配备专门的实训指导 教师,具有健全的规章制度。 3.教学资源 (1)优先选用国家规定选用的优质教材。 (2)严格依据本课程标准编写教材,教材内容应充分体现 本专业岗位任务要求,以该专业岗位的工作流程为实践过程的设 计思想,具有科学性、实用性。 (3)建立有利于学生自主学习的专业核心课程网络教学平 台,开发多媒体教学课件、辅导课件、优秀设计案例、教学录像、 网上答疑、模拟练习题库等课程资源。 8 (4)提供内容丰富的配套教学参考书、艺术鉴赏与修养等 专业图书。 4.教学方法 (1)推行选课制,扩大学生学习选择权,提高学生自主学 习能力和可持续发展能力。 (2)建立以学生为中心的课堂组织模式,实行“师生同台”、 “大师工作室”等实践教学模式改革。 5.学习评价 建立“知识+技能+实践”的学习评价内容体系,强化素质和能 力培养的成绩评价导向。 注重形成性评价和过程性考核,完善平时成绩评定制度和专 业能力评价标准,采取开卷考试、大型作业、现场面试、上机考 试、技能测试、阶段测试、课程论文、调研报告等多种考核方式。 实行多形式学习考核,建立行业、企业和社会评价共同参与 的多元评价机制。 6.质量管理 学校和所在系建立专业建设和教学质量诊断与改进机制,健 全专业教学质量监控管理制度,完善课堂教学、教学评价、实习 实训、毕业设计以及专业调研、人才培养方案更新、资源建设等 方面质量标准建设,通过教学实施、过程监控、质量评价和持续 改进,达成人才培养规格。 九、毕业要求 9 学生修满规定的最低毕业学分方可毕业。为保证知识结构合 理性,所有必修课程学分不能互相替代,必修、选修、职业岗位 实践各类别之间的学分数不可互相替代。学生毕业前所修总学分 已经达到甚至超过毕业规定的最低学分要求,但其中只要某大类 课程学分数不足,也不能取得毕业资格。 十、附录 如需变更课程教学计划,须填表走审批程序。审批表另附。 10 附表: 专业教学进程表(三年制) 课程性质 专业必修课 序号 课程名称 计划学时数 课程 课程 类型 学分 共计 课堂教学周课时数 考核方式 其中 理论 实践 1 正音 C 4 104 104 技能测试 2 台词① C 3 96 96 技能测试 3 台词② C 3 96 96 技能测试 4 台词③ C 3 96 96 技能测试 5 台词④ C 3 60 60 技能测试 6 表演① C 4 104 104 技能测试 7 表演② C 3 128 128 技能测试 8 表演③ C 3 160 160 技能测试 9 剧目① C 6 192 192 技能测试 10 剧目② C 8 160 160 技能测试 一 二 三 四 五 13 周 16 周 16 周 16 周 10 周 8 6 6 6 6 8 8 10 12 16 备注:专业必须修满 40 学分。 专业限定 选修课 1 影视创作基础 A 2 32 32 闭卷考试 2 影视创作实践 C 2 32 32 技能测试 3 形体① C 3 78 78 技能测试 4 形体② C 3 64 64 技能测试 5 舞蹈① C 3 64 64 技能测试 6 舞蹈② C 3 64 64 技能测试 7 镜头前表演 C 6 96 96 技能测试 2 8 戏剧影视表演概论 A 2 32 闭卷考试 2 9 声乐 C 2 32 32 32 11 技能测试 2 2 6 4 4 4 2 4 六 10 舞台知识与管理 B 2 32 20 12 闭卷考试 2 备注:专业限定选修课必须修满 24 学分。 专业任意选修课 1 戏剧影视欣赏 A 2 32 32 开卷考试 √ √ √ √ 2 编剧基础知识 A 2 32 32 开卷考试 √ √ √ √ 3 戏曲欣赏 A 2 32 32 开卷考试 √ √ √ √ 4 新媒体营销 A 2 32 32 开卷考试 √ √ √ √ 5 艺术语言 C 3 48 48 技能测试 √ √ √ √ 6 戏曲身段 C 3 48 48 技能测试 √ √ √ √ 7 茶艺表演 C 3 48 48 技能测试 √ √ √ √ 8 模特表演 C 3 48 48 技能测试 √ √ √ √ 9 魔术表演 C 3 48 48 技能测试 √ √ √ √ 10 电子乐谱制作 C 3 48 48 技能测试 √ √ √ √ 11 记谱法 C 3 48 48 技能测试 √ √ √ √ 12 流行音乐发展史 A 2 32 32 开卷考试 √ √ √ √ 13 钢琴艺术史 A 2 32 32 开卷考试 √ √ √ √ 14 钢琴教学法 A 2 32 32 开卷考试 √ √ √ √ 15 歌剧赏析 A 2 32 32 开卷考试 √ √ √ √ 16 戏曲音乐欣赏 A 2 32 32 开卷考试 √ √ √ √ 17 巴赫作品研读 A 2 32 32 开卷考试 √ √ √ √ 18 古典主义时期钢琴奏 鸣曲作品赏析 A 2 32 32 开卷考试 √ √ √ √ 19 中西方声乐文化审美 A 2 32 32 开卷考试 √ √ √ √ 20 中国声乐作品赏析与 研究 A 2 32 32 开卷考试 √ √ √ √ 21 古诗词艺术歌曲赏析 A 2 32 32 开卷考试 √ √ √ √ 22 古典意大利歌曲赏析 A 2 32 32 开卷考试 √ √ √ √ 23 中外音乐名作赏析 A 2 32 32 开卷考试 √ √ √ √ 24 爵士舞 C 3 48 48 技能测试 √ √ √ √ 25 肚皮舞 C 3 48 48 技能测试 √ √ √ √ 12 26 民间舞 C 3 48 27 现代舞 C 3 48 28 舞蹈欣赏 A 2 32 48 技能测试 √ √ √ √ 48 技能测试 √ √ √ √ 开卷考试 √ √ √ √ 22 24 25 26 22 2周 2周 2周 2周 2周 32 备注:专业任意选修课最低需要修满 8 学分。 备注:1.素质技能与社会服务最低需要修满 4 学分,具体要求见《职业岗位实践学分认定办法》 。 2.职业岗位实践环节教学周数另计,不计入课堂教学周数,学时按每周 26 学时折算计入总学时。 统计 总学时/课内周学时 126 2901 复习考试 讲座 表演工作坊 C 65 备注:讲座可按听讲次数计入“素质技能与社会服务”学分。 13

戏剧影视表演专业(三年制).doc




