时尚表演与传播(五年一贯制).doc
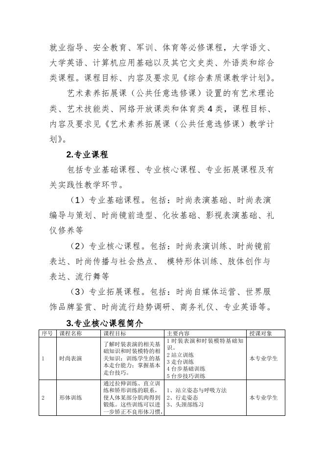
时尚表演与传播专业(五年一贯制)人才培养方案 一、专业名称及专业代码 时尚表演与传播专业,专业代码 550217 二、入学要求 本专业招收初中三年级学生。 三、基本修业年限 五年 四、职业面向 所 属 专 业 所属 专业类 大类 对应行业 主要职业类别 主要岗位类别 (或技术领域)举例 72 商业服 务业 7292 会议及展 览服务 GBM40707 会议及展 览服务人员 4070703 模特 88 文化艺 术业 8810 文艺创作 与表演 GBM41301 群众文化活动服务 人员 4130101 群众文化指导员 4130102 礼仪主持人 文化艺术 表演艺 大类 术类 五、培养目标与培养规格 (一)培养目标 本专业培养德智体美全面发展,践行社会主义核心价值 观,具有一定文化水平、良好职业道德和人文素养,具有良 好艺术素养,具备时尚表演专业基础知识、时尚表演能力, 能够在时尚行业以及时尚衍生产业等行业从事职业模特、网 络达人、互联网营销师、策划编导及教育等岗位工作的高素 质、高技能的多元化人才。 (二)培养规格 1.素质 (1)坚定拥护中国共产党领导,在习近平新时代中国 特色社会主义思想指引下,践行社会主义核心价值观,具有 深厚的爱国情感和中华民族自豪感; (2)崇尚宪法、遵法守纪、崇德向善、诚实守信、尊 重生命、热爱劳动,履行道德准则和行为规范,具有社会责 任感和社会参与意识; (3)具有质量意识、环保意识、安全意识、信息素养、 工匠精神、创新思维; (4)勇于奋斗,乐观向上,具有自我管理能力、职业 生涯规划的意识,有较强的集体意识和团队合作精神; (5)具有健康的体魄、心理和健全的人格,掌握基本 运动知识和 1-2 项运动技能,养成良好的健身与卫生习惯, 良好的行为习惯; (6)具有一定的审美和人文素养,能够形成 1-2 项艺 术特长或爱好。 2.知识 (1)掌握必备的思想政治理论、科学文化基础知识和中华优秀 传统文化知识; (2)熟悉与本专业相关的法律法规以及环境保护、安全消防等 相关知识; (3)掌握基本的模特发展简史、服装概论、新媒体概论及时尚 流行趋势分析的理论知识; (4)掌握形体、礼仪、人物造型、服装工艺制作等相关理论和 实践知识; (5)掌握时尚表演的理论和实践知识; (6)掌握时尚传播的理论和实践知识; (7)熟悉自媒体的策划与运营知识; (8)熟悉演出活动策划及编导的知识和方法; (9)熟悉模特教育教学是的知识和方法; (10)熟悉新媒体技术、时尚新零售等其它应用知识。 3.能力 (1)具备时尚表演能力与时尚传播能力。 (2)具备较强的时尚审美和创造能力。 (3)具备一定得艺术理解与感悟能力。 (4)具备自主获取知识信息能力:不但能了解现有的 文艺形式,而且能及时领略本专业的重要信息,使学生达到 自编、自演的艺术创造能力,为其专业素质的后续发展和提 高奠定基础。 六、课程设置及要求 (一)课程设置 主要包括综合素质课、专业课和艺术素养拓展课。 1.综合素质课和艺术素养拓展课 根据党和国家有关文件规定,设置的综合素质课有:毛 泽东思想和中国特色社会主义理论体系概论、思想道德修养 与法律基础、形势与政策教育、心理健康教育、职业发展与 就业指导、安全教育、军训、体育等必修课程,大学语文、 大学英语、计算机应用基础以及其它文史类、外语类和综合 类课程。课程目标、内容及要求见《综合素质课教学计划》 。 艺术素养拓展课(公共任意选修课)设置的有艺术理论 类、艺术技能类、网络开放课类和体育类 4 类,课程目标、 内容及要求见《艺术素养拓展课(公共任意选修课)教学计 划》。 2.专业课程 包括专业基础课程、专业核心课程、专业拓展课程及有 关实践性教学环节。 (1)专业基础课程。包括:时尚表演基础、时尚表演 编导与策划、时尚镜前造型、化妆基础、影视表演基础、礼 仪修养等 (2)专业核心课程。包括:时尚表演训练、时尚镜前 表达、时尚传播与社会热点、 模特形体训练、肢体创作与 表达、流行舞等 (3)专业拓展课程。包括:时尚自媒体运营、世界服 饰品牌鉴赏、时尚流行趋势调研、商务礼仪、专业英语等。 3.专业核心课程简介 序号 1 2 课程名称 课程目标 主要内容 1 时装表演和时装模特基础知 识。 2 站立训练 3 走台训练 4 台步基础训练 5 台步技巧训练 时尚表演 了解时装表演的相关基 础知识和时装模特的相 关知识;训练学生的基 本走台能力;掌握基本 走台技巧。 形体训练 通过拉伸训练、直立训 练和矫形训练的联系, 1、站立姿态与呼吸方法 使人体某部分肌肉得到 2、行走姿态 锻炼。这些训练可以进 3、头颈部练习 一步矫正不良形体习惯, 授课对象 本专业学生 本专业学生 达到模特所需要的挺拔 状和柔韧性。 肢体创作与表 达 3 掌握表演的基本要素与 方法,能够创作构思、 演出体现的能力。 表演元素训练;单人小品;生 活观察练习 有机沉默小品;交流小品 本专业学生 成品小品;导演元素(物件等) 小品 1、 通过压腿、踢腿,使腿的软 度得到训练达到教学目 的。 4 流行舞训练 5 时尚镜前表达 从整体上训练学生,克 服身体的自然状态,获 得正确的直立感,发展 舞蹈动作协调性、灵活 性、节奏感,训练学生 动作时所需的软度、力 度、开度。 2、 通过下腰使腰的柔韧性得 到训练达到教学目的 3、 通过压脚背使脚背得到训 练达到教学目的。 本专业学生 4、 芭蕾手位练习,通过教授芭 蕾手位练习让学生的气质 得以展现,是身体 的延伸 性得到训练达到教学目的。 1、脸部表情训练及拍片肢 了解时尚造型拍摄中得 体动作 造型技巧,提升学生的 2、站式、坐式各景别拍摄 表情控制、镜头感、肢 3、双人及多人拍摄要领 体展示及时尚表现能力。 4、风格性时尚拍摄技巧 5、 本专业学生 (二)课程学分结构 本专业课程共分为必修课、选修课、职业岗位实践,其 中必修课分综合素质必修课、专业必修课,选修课分综合素 质限定选修课、综合素质任意选修课、专业限定选修课、专 业任意选修课、艺术素养拓展课。 本专业学生毕业最低要求修满 224 学分。 分类 综合素质 必 必修课 学分 占总学分 比例 学时 1、不设体育课的专业必须修满 62 学分。 62 27.19% 1094 修 专业必修课 82 37.96% 2232 专业选修课 32 14.81% 640 6 2.67% 78 综合素质 限定选修课 2、学生每年需进行学生体质健康标准测 试,并在毕业时达到及格标准。 修 选 学分要求 按最低要求计入总学分 最低修满 6 学分(其中文史类、外语类、 综合类各 2 学分) 1.最低须修 6 学分(其中文史、外语最低 2 学 综合素质任 意选修课 6 2.67% 分); 96 2.鼓励学生结合实际多选修,多修学分可以直 接抵扣艺术素养拓展课学分; 艺术素养 拓展课 18 9.26% 320 按最低要求计入总学分 最低要求 18 学分,其中素质技能与社会 职业岗位实践 18 9.26% 533 服务最低需要修满 7 学分,具体要求见 《职业岗位实践学分认定办法》。 讲座 / 合计 224 必修课 选修课 学分 学分 162 62 按听讲次数计入职业岗位实践中的“素 / 总学分 100% 质技能与社会服务” 5075 选修课占 理论教学 实践教学 总学分比例 学时 学时 27.67% 952 3909 224 总学时 4861 实践教学占 总学时比例 80.42% 七、教学进程总体安排 (一)专业课程教学进程安排 见附表 (二)综合素质课和艺术素养拓展课教学进程安排 分别见《综合素质课教学计划》和《艺术素养拓展课教 学计划》。 (三)职业岗位实践教学进程安排 序号 实践项目 学期 周数 学分 内容与要求 1 校内外岗位实践 6-8 1 1.5 专业汇报、观摩与考察 2 毕 毕业综合实践 9 7 3.5 综合展演毕业大戏汇报 毕业论文文本 9-10 2.5 2 毕业论文与答辩 8 4 毕业实习 3 业 实 4 践 毕业顶岗实习 10 5 素质技能与社会服务 1-9 7 参赛、文化服务、技能鉴定、校内外展演 等 八、实施保障 主要包括师资队伍、教学设施、教学资源、教学方法、 学习评价、质量管理等方面。 1.师资队伍 专业核心课程配备相关专业中级技术职务以上的专任 教师 3 人以上,数量和素质能较好地满足教学要求。 专任教师任职资格:具备本专业本科及以上学历、高校 教师资格证及本专业相关的专业职称;有理想信念、有道德 情操、有扎实学识、有仁爱之心;具有较强信息化教学能力, 能够开展课程教学改革课科学研究。 专业带头人资格:原则上应具有副高及以上职称,能够 较好地把握国内外模特、时尚行业、专业发展,能广泛联系 行业企业,了解行业企业对本专业人才的需求实际,教学设 计、专业研究能力强,组织开展教科研工作能力强,在本区 域或本领域具有一定的专业影响力。 行业兼职教师任职资格:具备相关职业领域中级以上职 称或 5 年以上一线工作经历,专业结构与学校专业设置相适 应,在专业领域具有较高的知名度。 2.教学设施 (1)校内实训室 实训室名称 容纳学生数 功能 主要设备配置 小剧场 100 汇报演出 舞台、灯光、音响 黑匣子 300 汇报压出 舞台、灯光、音响 排练厅 30 专业上课、排 练 多媒体 备注 (2)校外实训基地 实训基地名称 功能 优嘉模特经纪公 司 火石模特经纪公 司 训练学生 T 台、平 面拍摄经验 训练学生的协作 力 实训岗位 职业模特 编导助理 备注 3.教学资源 (1)优先选用《模特表演基础》、《时装表演》、《礼 仪基础》的教材。 (2)严格依据本课程标准编写教材,教材内容应充分 体现本专业岗位任务要求,以该专业岗位的工作流程为实践 过程的设计思想,具有科学性、实用性。 (3)建立有利于学生自主学习的专业核心课程网络教 学平台,开发多媒体教学课件、辅导课件、优秀设计案例、 教学录像、网上答疑、模拟练习题库等课程资源。 (4)提供内容丰富的配套教学参考书、艺术鉴赏与修 养等专业图书。 4.教学方法 (1)推行选课制,扩大学生学习选择权,提高学生自 主学习能力和可持续发展能力。 (2)建立以学生为中心的课堂组织模式,实行“演学结 合”、项目导向、“乐团制”等实践教学模式改革。 (3)建立健全校团合作、现代学徒制等人才培养模式。 5.学习评价 建立“知识+技能+实践”的学习评价内容体系,强化素质 和能力培养的成绩评价导向。 注重形成性评价和过程性考核,完善平时成绩评定制度 和专业能力评价标准,采取开卷考试、大型作业、现场面试、 上机考试、技能测试、阶段测试、课程论文、调研报告等多 种考核方式。 实行多形式学习考核,建立行业、企业和社会评价共同 参与的多元评价机制。 6.质量管理 学校和所在系建立专业建设和教学质量诊断与改进机 制,健全专业教学质量监控管理制度,完善课堂教学、教学 评价、实习实训、毕业设计以及专业调研、人才培养方案更 新、资源建设等方面质量标准建设,通过教学实施、过程监 控、质量评价和持续改进,达成人才培养规格。 九、毕业要求 学生修满规定的最低毕业学分方可毕业。为保证知识结 构合理性,所有必修课程学分不能互相替代,必修、选修、 职业岗位实践各类别之间的学分数不可互相替代。学生毕业 前所修总学分已经达到甚至超过毕业规定的最低学分要求, 但其中只要某大类课程学分数不足,也不能取得毕业资格。 十、附录 如需变更课程教学计划,须填表走审批程序。审批表另附。 附表 1:指导性教学进程表 课 程 性 质 课 程 类 型 课 程 学 分 计划学时数 其中 共计 理 实 论 践 职业道德与法律 A 1 32 32 0 2 政治经济与社会 A 1 32 32 0 3 哲学与人生 A 1 32 32 0 A 3 64 64 0 A 4 64 64 0 序 号 课程名称 1 4 5 综 合 素 质 必 修 课 思想道德修养与法律基础 (一)(二) 毛泽东思想和中国特色社 会主义理论体系概论(一) (二) 6 形势与政策教育* A 1 80 80 0 7 心理健康教育* A 2 32 22 10 8 就业指导* A 2 40 30 10 9 军事理论与军事技能* A 3 80 36 44 10 语文(一)(二)(三)(四) A 12 180 180 0 11 畅通英语(一)(二)(三) (四)(五)(六) A 12 186 186 0 12 历史(一)(二) A 4 58 58 0 46 880 816 64 周课时小计 综 合 素 课 程 代 码 考核 方式 一 二 三 四 13 周 16 周 16 周 16 周 开卷 考试 开卷 考试 开卷 考试 开卷 考试 课堂教学周课时数 五 六 16 周 16 周 2 2 八 九 16 周 16 周 16 周 2 2 4*4 4*4 2 2 2 开卷 考试 开卷 考试 开卷 考试 开卷 考试 技能 测试 闭卷 考试 闭卷 考试 闭卷 考试 七 4*4 4*4 1*18 1*14 3*4 4*4 3*4 2周 4 4 2 2 2 2 2 2 2 2 2 8 10 6 6 4 4 2 2 2 2 2 2 2 2 备注:1.综合素质必修课必须修满 46 学分。 2.带“*”号课程排课不计入周学时。就业指导含始业教育、就业指导、毕业教育等内容。 文 专升本语文 闭卷 1 史 (一)(二)(三) A 12 192 192 考试 类 (四)(五)(六) 4*4 2 十 质 选 修 课 ( A 类) 专升本英语 (一)(二)(三) (四)(五)(六) A 12 192 192 1 大学语文 A 2 32 32 2 古典诗词欣赏 A 2 32 32 世界名著赏析 A 2 32 32 影视文学欣赏 A 2 32 32 5 写作 A 2 32 32 6 中外戏剧名作赏 析 A 2 32 32 英语视听说 A 2 32 32 英语考级辅导 A 2 32 32 大学计算机 A 2 32 32 视频剪辑技术 A 2 32 32 图像处理技术 A 2 32 32 心理学 A 2 32 32 2 3 4 综 合 素 质 选 修 课 ( B 类) 7 8 外 语 类 文 史 类 外 语 类 9 10 11 12 综 合 类 闭卷 考试+ 口试 大型 作业 大型 作业 大型 作业 大型 作业 大型 作业 大型 作业 笔试+ 口试 笔试+ 口试 大型 作业 大型 作业 大型 作业 大型 作业 备注: 1.综合素质选修课(A 类+B 类)必须修满 16 个学分、8 门课、256 学时(学分不设上限)。 2.每个分类中的课程文史类、外语类、综合类分别至少修满 2 学分。 2 2 2 2 2 2 2 2 2 2 2 2 2 2 2(B 级) 2 阶段 制上 2 阶段 制下 2 阶段 制下 2(A 级) 2 阶段 制上 2 阶段 制下 2 阶段 制下 2 附表 2:指导性教学进程表 课程 性质 专业必 修课 序号 课程名称 课 程 类 型 课 程 学 分 计划学时数 其中 共计 理论 实践 1 时尚表演基础① C 4 104 104 2 时尚表演基础② C 4 128 128 3 时尚表演训练③ C 4 128 128 4 时尚表演训练④ C 4 128 128 5 模特体能训练① C 2 52 52 6 模特体能训练② C 2 64 64 7 模特形体管理① C 2 64 64 8 模特形体管理② C 2 64 64 9 芭蕾舞基础① C 2 52 52 10 古典舞身韵② C 2 64 64 11 流行舞① C 2 64 64 12 流行舞② c 2 64 64 13 影视表演基础① C 3 78 78 14 影视表演基础② C 3 96 96 15 肢体创作与表达③ C 3 96 96 16 镜前创意与表现④ C 3 96 96 考 核 方 式 技能 测试 技能 测试 技能 测试 技能 测试 技能 测试 技能 测试 技能 测试 技能 测试 技能 测试 技能 测试 技能 测试 技能 测试 技能 测试 技能 测试 技能 测试 技能 测试 课堂教学周课时数 一 二 三 四 五 六 七 八 九 13 周 16 周 16 周 16 周 16 周 16 周 16 周 16 周 10 周 8 8 8 8 4 4 4 4 4 4 4 4 6 6 6 6 十 17 艺术语言基础① C 2 52 52 18 艺术语言基础② C 2 64 64 19 口才与即兴评述 C 2 64 64 20 全媒体语言表达 C 2 64 64 21 服装表演概论 A 2 26 22 化妆基础 C 2 64 64 23 人物造型 C 2 64 64 24 时尚传播与社会热点 C 2 32 32 25 美妆品牌及产品分析 C 2 32 32 26 时尚表演实践① C 2 96 96 27 时尚表演实践② C 2 96 96 28 电商产业概论 C 2 96 96 29 时尚自媒体策划与运营(平 台运营) C 2 96 96 30 时尚表演综合训练 C 4 160 160 31 礼仪修养 C 2 32 32 32 商务礼仪 C 2 32 32 33 时尚镜前造型 C 2 32 32 34 时尚镜前表达 C 2 32 32 26 技能 测试 技能 测试 技能 测试 技能 测试 闭卷 考试 技能 测试 技能 测试 技能 测试 技能 测试 技能 测试 技能 测试 技能 测试 技能 测试 技能 测试 技能 测试 技能 测试 技能 测试 技能 测试 2 2 2 2 2 4 4 4 4 6 6 6 6 16 2 2 2 2 备注:专业必修课必须修满 82 学分。(必修不超过 85 分,限选最低需修满 33 学分) 1 服装概论 A 2 64 64 技能 测试 4 任选课 2 时尚表演编导与策划 C 2 64 64 3 时尚表演表演编导实践 C 2 64 64 4 音乐与肢体表演编排 A 4 32 32 5 产品与消费者心理 A 2 32 32 6 时尚创意拍摄① C 4 128 128 7 时尚自媒体实践② C 4 128 128 8 世界服饰品牌鉴赏 A 4 64 64 9 音乐编辑与制作 A 2 64 64 10 专业英语 A 2 64 64 11 少儿模特培训与教育 C 2 32 32 1 短视频策划 C 2 32 32 2 时尚自媒体文案与写作 C 2 32 32 3 时尚流行趋势调研 A 2 32 4 新媒体技术应用 C 2 32 32 14 时尚短片制作 C 2 32 32 15 个人形象设计 A 2 32 16 服装工艺与制作 C 4 64 64 17 时尚新零售运营 C 4 40 40 C 1.5 78 78 32 32 技能 测试 技能 测试 技能 测试 开卷 考试 技能 测试 技能 测试 技能 测试 闭卷 考试 闭卷 考试 技能 测试 技能 测试 技能 测试 技能 测试 技能 测试 技能 测试 技能 测试 技能 测试 技能 测试 4 4 2 2 8 8 4 4 4 2 2 2 2 2 2 2 4 4 备注:专业选修课必须修满 32 学分。 职业岗 岗位实践/采风考察 1周 1周 1周 位实践 环节 校内顶岗实践 C 3.5 182 182 毕业顶岗实践 C 4 208 208 毕业作品或论文 C 2 65 65 素质技能与社会服务 C 9 备注:1.素质技能与社会服务最低需要修满 7 学分,具体要求见《职业岗位实践学分认定办法》 。 2.职业岗位实践环节教学周数另计,不计入课堂教学周数,学时按每周 26 学时折算计入总学时。 总学时/课内周学时 4861 统计 4861/3909 216 952 3909 32 (不含综合素质选修课) 复习考试 2周 讲座 时装表演(模特)讲座 A 工作室讲座 A 备注:讲座可按听讲次数计入“素质技能与社会服务”学分。 7周 8周 0.5 2周 28 34 28 32 26 2周 2周 2周 2周 24 30 20

时尚表演与传播(五年一贯制).doc




