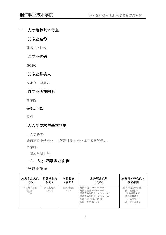
2020级药品生产技术专业人才培养方案(2020、11、3).pdf
药品生产技术专业人才培养方案 (适用年级:2020 级) 铜仁职业技术学院 二○二○年八月 铜仁职业技术学院 药品生产技术专业人才培养方案 目 录 一、人才培养基本信息 ............................................... 4 ㈠专业名称 .................................................... 4 ㈡专业代码 ..................................................... 4 ㈢专业带头人 ................................................... 4 ㈣专业所在院系 ................................................. 4 ㈤学历层次 ..................................................... 4 ㈥入学要求与基本学制 ........................................... 4 二、人才培养职业面向 ............................................... 4 ㈠就业去向 .................................... 错误!未定义书签。 ㈡职业岗位(群)描述 ........................................... 5 三、人才培养目标 ................................................... 2 四、人才培养规格 ................................................... 6 ㈠职业素养 ..................................................... 6 ㈡知识标准 ..................................................... 3 ㈢能力标准 ..................................................... 7 五、人才培养质量标准 ............................................... 4 ㈠合格标准 ..................................................... 4 ㈡良好标准 ..................................................... 4 ㈢优秀标准 ..................................................... 4 六、人才培养基本要求 ............................................... 5 ㈠学生要求 ..................................................... 5 ㈡师资要求 ..................................................... 5 ㈢实训要求 ..................................................... 6 ㈣教学要求 ..................................................... 6 七、学生素质教育培养要求 .......................................... 10 ㈠模块:“五元文化”教育活动 .................................. 10 ㈡模块:社会实践教育活动 ...................................... 10 11 ㈢模块:技能竟赛 ....................................... ㈣模块:文娱与身心发展实践教育活动 ......................................................... 12 八、人才培养模式设计 .............................................. 13 ㈠人才培养模式设计理念 ........................................ 13 ㈡人才培养模式设计思路 ........................................ 13 ㈢人才培养模式内涵描述 ........................................ 13 九、人才培养课程体系建构 .......................................... 14 ㈠课程体系开发理念 ............................................ 14 I 铜仁职业技术学院 药品生产技术专业人才培养方案 ㈡课程体系开发思路 ............................................ 14 ㈢工作任务与能力分析 .......................................... 14 ㈣职业行动领域分析 ............................................ 15 ㈤学习领域转换 ................................................ 16 ㈥课程体系建构 ................................................ 17 ㈦专业核心课程描述 ............................................ 18 十、人才培养教学计划表 ............................................ 21 十一、人才培养学时学分结构统计 .................................... 23 十二、人才培养教学团队 ............................................ 23 ㈠结构比例 .................................................... 23 ㈡教师队伍 .................................................... 23 十三、人才培养实训条件 ............................................ 24 ㈠校内实训环境 ................................ 错误!未定义书签。 ㈡校外实训环境 ................................................ 26 十四、人才培养教学资源 ............................................ 27 ㈠专业资源 .................................................... 27 ㈡课程资源 .................................................... 27 十五、人才培养制度保障 ............................................ 28 十六、人才培养制定依据 ............................................ 29 ㈠人才培养需求调研 ............................................ 29 ㈡国家的相关政策文件 .......................................... 29 十七、审定意见 .................................................... 30 ⑴二级学院意见 ................................................ 30 ⑵教学工作部意见 .............................................. 31 ⑶教学工作指导委员会意见 ...................................... 30 ⑷院长办公会意见 .............................................. 30 ⑸党委会意见 .................................................. 31 十八、人才培养方案附件 ............................................ 32 附件 1:药品生产技术专业人才需求调研报告 ....................... 31 附件 2:药品生产技术专业毕业生跟踪调查报告 ..................... 37 附件 3:药品生产技术专业核心课程标准 ........................... 40 1、《药品生产常用设备》课程标准 ................................... 40 2 、《药物质量检测技术》课程标准 ...................................47 3 、《植物药分离与纯化技术》课程标准 ...............................57 4 、《GMP 实务》课程标准 ........................................... 65 5、《固体制剂生产与检测技术》课程标准 ............................. 72 6、《液体制剂生产与检测技术》课程标准 ............................. 86 7、《生物药剂学与药物动力学》课程标准 ............................ 102 II 铜仁职业技术学院 药品生产技术专业人才培养方案 8、《药品生产综合实训》课程标准 .................................. 107 附件 4:药品生产技术专业重要教学管理制度 ......................112 附件 5:药品生产技术专业教学评价标准 ..........................118 III 铜仁职业技术学院 药品生产技术专业人才培养方案附件 一、人才培养基本信息 ㈠专业名称 药品生产技术 ㈡专业代码 590202 ㈢专业带头人 汤永奎、胡美忠 ㈣专业所在院系 药学院 ㈤学历层次 专科 ㈥入学要求与基本学制 ⒈入学要求: 普通高级中学毕业、中等职业学校毕业或具备同等学力。 ⒉学制: 基本学制 3 年。 二、人才培养职业面向 ㈠职业面向 所属专业大类 (代码) 所属专业类 代码) 对应行业 (代码) 食品药品与粮 食大类 (59) 药品制造类 (5902) 医药制造业 (27) 主要职业类别 (代码) 药物制剂工(6-12-03-00) 药物检验员(4-08-05-04) 医药商品购销员(4-01-99-01) 医药商品储运员(4-02-02-03) 医药代表(2-06-07-07) 药师(2-05-06-01) 4 主要岗位群或技术 领域举例 药物制剂生产管理、 药品质量控制、 药品质量保证 药品质量检测、 药品销售、 药品应用与服务 铜仁职业技术学院 药品生产技术专业人才培养方案附件 ㈡职业岗位(群)描述 岗位(群)名称 制剂生产管理岗位 药品质量控制岗位 岗位(群)职责描述 根据生产指令按规定程序领取并核对原辅料,严格按照工艺规程及 SOP 进行生产, 认真填写岗位记录及生产记录。 按照质量标准对原辅料、成品、半成品、工艺用水等进行检验,完成检验记录、台 帐等;负责对仪器、样品等进行管理。 药品质量保证岗位 负责 GMP 管理;制定 SOP 文件;进行生产现场监督管理;进行生产验证等工作。 药品销售岗位 负责药品的销售活动、药品养护、仓储管理等相关工作。 药品药品检验岗位 负责样品的检验、填写检验记录、检验仪器的操作维护保养等工作。 药品应用与服务岗位 负责药品调配工作;确保药品安全有效;指导临床合理用药;解答用药疑难问题。 (三)毕业生能力要求指标点 毕业生能力要求 1. 政治能力 毕业生能力要求指标点 1-1. 思想政治能力:能热爱祖国、热爱社会主义、热爱中国共产党。 1-2. 法律能力:遵纪守法,法制观念和意识强,诚实守信;认真学习国家法律法规、 规章制度; 1-3. 职业道德:遵守社会公德、职业道德;热爱专业、热爱本职工作。 2. 文化素质 2-1. 中国传统优秀文化:能阅读、理解、欣赏中国传统优秀文化、艺术、音乐、礼 仪、书法等。能学习和传承红色文化、地方文化。 2-2. 能收集和处理药品开发、研究、生产、检测、销售、使用、管理等信息,提高 工作效益。 3. 心理素质 3-1. 身心健康认识能力:能正确认识自己的身体和心理健康状况。 3-2. 行为控制能力:能控制自己,能承受失败与挫折;能树立正确的、切实适合自 己的人生目标和理想。 4. 身体素质 4-1. 锻炼能力:能长期坚持锻炼,保证身体健康;养成良好的生活、休息习惯,注 重饮食卫生、营养。 4-2. 体育特长:会 1-2 项体育项目。 5. 英语应用能力 5-1. 能阅读与专业相关的常用名词、短语和文章等英语材料。 5-2. 能借助英语工具书,阅读、理解与翻译药品生产专业英语材料。 6. 计算机应用能力 6-1. 能用计算机编写药品生产工艺规程、标准操作规程和电子表格统计生产数据, 用 PPT 做汇报、演讲材料。 6-2. 能安装办公用各种软件,并能解决常见电脑故障。 6-3. 能上网查找各种药品生产信息,并进行下载保存、转换成便于应用的形式。 7. 数学应用能力 7-1. 能应用数学统计分析方法对药品生产中的各种数据进行分析处理。 8. 学习能力 8-1. 能主动学习药品生产新知识、新材料、新工艺、新设备、新技术、新设备。 8-2. 能适应工作岗位的变化或换新的工作岗位换。 9. 协作沟通能力 9-1. 能融入社会融,能处理好同学、同事、师生等各种社会关系。 10. 语言表达能力 10-1. 能用普遍话表达自己的思想、用词准确、语言流畅、声息清晰。 10-2. 能规范编写各种工作计划、工作方案、总结报告、实习总结、生产记录等应 用文。 11. 药学服务能力 11-1. 能介绍药品的功能、主治、用法、用量、适应证、不良反应、注意事项治。 11-2. 对常见疾病用药能分析用药的合理性,指导病人安全使用药物。 5 铜仁职业技术学院 药品生产技术专业人才培养方案附件 11-3. 能观察、收集、报告药品使用过程中的不良反应现象。 11-4. 编写调研计划、方案,开展市场调研;确定药品销售方式、方向;联系客户、 洽谈产品价格、数量,签定合同;养护药品、发放药品、运输药品。 12. 药品储存与养护能力 12-1. 能接收药品,并做好验收入库、上账工作。 12-2. 对药品进分区、分批、分品种、分类、分库贮存。 12-3. 能对在库药品做好日常养护工作和重点产品养护工作。 12-4. 能做好产品出库工作,对近效期产品、紧缺产品、滞销积压产品做好提示工 作。 13. 药品生产制备能力 13-1. 能安全进出车间、做好更衣、洗手工作、穿好工作服。 13-2. 能做好生产前检查、准备工作。 13-3. 能检查、控制生产环境是否符合要求。 13-4. 能正确领取生产用原料、辅料、包装材料,并进行称量、配料和复核; 13-5. 能生产出各种药物制剂,并进行质量控制。 13-6. 生产完毕,能填写各种生产记录、交接产品、进行清场处理、退回多余的物 料。 13-7. 能对设备进行清洁、维护、保养; 14. 药物质量检测能力 14-1. 能解释、理解质量标准、检验标准操作规程 ;能做好试剂、试液、标准品、 对照品、检验设备、容器、工具的调试准备工作 14-2. 能按检验标准操作规程检测样品;能填写样品检验记录 ;根据质量标准,对 检验结果能正确判断。 14-3. 能正确书写检验报告书;对检验用仪器、用具进行清洁、维护。 15. 中药炮制能力 15-1. 中药净制能力 15-2. 中药切制 15-3. 中药配制 15-4. 饮品包装 三、人才培养目标 本专业培养理信念坚定,与贵州制药产业发展要求相适应的德、智、体、美、劳全 面发展的,具有一定的科学文化水平,良好人文素质、职业道德、创新意识、工匠精神, 较强的就业能力和可持续发展的能力,掌握制药基本理论、制药生产工艺和操作技能, 面向医药制造业的药物制剂工等职业岗位群,能从事从事药物制剂生产、质量控制、质 量保证、质量检测、药品销售、药品应用与服务等工作的高素质复合型技术技能人才。 四、人才培养规格 ㈠职业素养 类别 素质标准 思想政治素质 坚定拥护中国共产党领导,在习近平新时代中国特色社会主义思想指引下,践行社会主义核心价 6 铜仁职业技术学院 类别 道德素质 职业意识 身心素质 药品生产技术专业人才培养方案附件 素质标准 值观,具有深厚的爱国情感和中华民族自豪感。 崇尚宪法、遵法守纪、崇德向善、诚实守信、尊重生命、热爱劳动,履行道德准则和行为规范, 具有社会责任感和社会参与意识。严守药品管理法律法规,自觉执行 GMP 标准和 SOP 操作规程。 1.具有质量意识、环保意识、安全意识、信息素养、工匠精神、创新思维。 2.具有自我管理能力、职业生涯规划的意识,有较强的集体意识和团队合作精神。 1.具有健康的体魄、心理和健全的人格,掌握基本运动知识和一两项运动技能,养成良好的健身 与卫生习惯,良好的行为习惯。 2.具有一定的审美和人文素养,能够形成一两项艺术特长或爱好。 3.视觉良好,能正确区分棕、红、橙、黄、绿、蓝、紫、灰、白、黑、金、银等 12 种颜色;嗅觉 良好,对气味比较敏感;听觉良好,能通过听觉判别音源方向、强度大小、音频高低。 ㈡知识标准 知识类别 通识知识 专业基础知识 知识标准 1.掌握必备的思想政治理论、科学文化基础知识和中华传统文化知识。 2.熟悉与本专业相关的法律法规以及环境保护、安全消防等知识。 1.掌握与专业相关的无机化学、有机化学、药物化学、生物化学等知识。 2.掌握人体解剖结构、生理、微生物、中医理论等医学基础知识。 1.掌握药物制剂生产的基本理论和知识,掌握药品生产质量管理规范知识。 2.掌握药物制剂生产工艺规程、工艺流程、质量监督控制、设备操作、关键质量控制点、标准操 作规程、生产记录等知识。 3.掌握制剂设备的基本原理、结构、用途、性能、安全操作和注意事项。 专业知识 4.掌握药物制剂的检验基本方法、原理、适用范围。 5.熟悉医药市场营销、中药贮存与养护、药学咨询与服务的基本知识;熟悉药事管理法律法规与 政策知识;熟悉药品经营质量管理规范基本知识。 6.了解本专业所必需的英语和计算机应用知识;了解文献检索、资料查阅及运用现代信息技术获 取相关信息的基本方法;了解专业的发展动态和前沿信息。 ㈢能力标准 能力类别 能力标准 1.具有探究学习、终身学习、分析问题和解决问题的能力。 通识能力 2.具有良好的语言、文字表达能力和沟通能力。 3.具有较熟练的计算机操作能力和利用网络获取与处理信息的能力。 1.能够根据生产工艺要求和标准操作规程完成常用制剂生产,按照质量标准独立完成药品质量检 测。 2.能对制剂生产、检测设备进行正常操作、清洁、维护、保养的能力。 岗位能力 3.具有事故防范、评价、救助与处理能力;具有维护岗位生产环境洁净的能力。 4.具有合理用药指导的能力;具有医药商品进行贮存养护的能力。 5.具有药品营销和现代企业管理的能力。 五、人才培养质量标准 7 铜仁职业技术学院 药品生产技术专业人才培养方案附件 ㈠合格标准 1.修满最低专业学分 155.5(必修 145.5 学分+选修 10 学分); 2.学习科目全部达合格及以上; 3.顶岗实习合格; 4.德育成绩合格。 ㈡良好标准 达到合格标准,并且具备下列条件之一者,为良好。 ⒈无补考,平均成绩 75 分以上; ⒉获得院级三好学生、优秀学生干部等荣誉称号; ⒊获院级技能大赛、创新创业大赛及文体活动竞赛三等奖以上; ⒋参加青年志愿者活动获得院级以上表彰者; 5.考取职业资格证书 1 个。 6.普通话证书二乙及以上。 ㈢优秀标准 达到合格标准,并且具备下列条件之二者,为优秀。 ⒈无补考,平均成绩 85 分以上; ⒉获得市级以上优秀学生干部、三好学生等荣誉称号; ⒊获得市级以上技能大赛、创新创业大赛及文体活动竞赛三等奖以上; ⒋参加青年志愿者活动获得市级以上表彰者。 5.获得国家奖学金或国家励志奖学金。 6.考取职业资格证书 1 个。 7.普通话证书二乙及以上。 六、人才培养基本要求 ㈠学生要求 ⒈入学要求 ⑴入学须通过国家统一考试或学校自主招生考试,并达到录取分数线; 8 铜仁职业技术学院 药品生产技术专业人才培养方案附件 ⑵热爱祖国,坚持四项基本原则,热爱制药事业,愿意从事医药相关工作; ⑶达到《普通高等学校招生体检标准》,通过体检合格,心理健康。 ⒉毕业要求 ⑴课业要求:本专业各门课业的学习合格,最低学分达到 155.5 学分(必修 145.5 学分+选修 10 学分)。 ⑵毕业实习要求:参加顶岗实习,完成顶岗实习任务,校企联合鉴定评价合格。 ⑶德育:德育成绩合格。 ㈡师资要求 ⒈生师比 1:16~1:18;双师素质教师 90%以上,40 岁以下青年教师硕士比例 35%以 上,高级职称比例不低于 30%。 ⒉专业教师应具有良好的师德,注重教书育人,为人师表。 ⒊专任教师数达 20 人;专任教师应掌握本专业基本理论、基本技术,了解所授课 程的前沿知识与新技术。 ⒋专业带头人达 4 人(制剂生产工艺方向 1 人;质量检测及控制方向 1 人;设备养 护与维修方向 1 人;药品营销及药学服务方向 1 人)。专业带头人应具备较高的专业教 学理论水平,熟知本专业前沿知识,有高质量的教育教学研究成果;具有较强的教学研 究(主持过 2 项院级以上教育教学课题,指导过 3 名以上年青教师)和实践工作能力(有 2 年以上制药企业工作经历)。 ⒌骨干教师达 10 人以上。具有 3 个月以上制药生产企业一线工作经历,具有独立 指导学生实训、实习的能力;应主持 1 项院级以上教育教学改革课题或主持或参与 1 项 以上横向(纵向)课题。 ⒍双师素质教师比例达 90%以上。 ⒎兼职教师达 20 人以上,专兼职教师比不低于 1:1。兼职教师应有 3 年以上连续 从事本专业方向的企业工作经历,为企业技术骨干和能工巧匠;并具有较强的实践工作 能力和敬业精神,热爱教育事业,愿意从事教学和科研服务工作,能指导学生教学实习 和顶岗实习工作。 ㈢实训要求 ⒈专业实践教学学时应占专业课学时的 50%以上;在校外基地完成实训学时达 1/3 9 铜仁职业技术学院 药品生产技术专业人才培养方案附件 以上;由兼职教师承担专业实训课学时达 50%以上。 ⒉专业实训教学任务由校内双师型教师和兼职教师共同完成。 ⒊每个实训项目应设计作业文件;实训前应将实训相关药品、试剂、器具、设备、 作业文件等准备完善。 ⒋实训过程要遵守岗位 SOP;进入生产车间开展实训应遵守 GMP 规范。 ⒌实训完成后,学生应提交相关的实训记录、实训报告等资料。 ⒍实训结束后,指导老师根据学生操作规范、团队合作精神、实训完成情况及实训 报告等内容进行综合考评,得出实训成绩。 7.顶岗实习:在实习期间,遵守实习单位规章制度,听从学校和实习单位的安排, 完成顶岗实习任务,并做好实习周记和总结报告,有实习批导老师和实习单位的考核意 见,实习成绩达合格及以上。 ㈣教学要求 ⒈专业课程开发必须以就业岗位所需品德、知识、技能为逻辑起点。 ⒉课程实施必须要有课程标准、课程教学实施方案、课程单元教学设计等基本教学 文件。 ⒊专业课程必须与行业、企业合作开发,有行业、企业专家参与。 ⒋专业岗位能力课程必须实施校企合作教学。在实施过程中,固体制剂生产与检测 技术、液体制剂生产与检测技术 2 门岗位能力课程应有 1/3 以上的实训教学在企业实施; 兼职教师承担专业课学时达 50%以上。 ⒌工学结合课程教学必须采用“学校+基地+企业”的产学结合形式,采取车间课堂, 推行任务驱动教学模式。 ⒍每门课程必须做好充分的教学准备,必须提供教材、课件、案例、视频、图片、 试题库等教学资源。 ⒎部分公共素质课程以讲座形式开展,由教学工作部统一安排。 ⒏专业岗位能力课程考核采取形成性考核,并有行业企业参与评价。 ⒐顶岗实习时间为 6 月及以上,由校企成立顶岗实习管理小组联合管理,实习结束, 学生应提交不低于 2000 字的顶岗实习报告。 ⒑学生毕业设计,由具有中级及以上职称的专业老师指导,毕业设计可以是研究性 论文、调研专题报告、实习总结报告等形式。 10 铜仁职业技术学院 药品生产技术专业人才培养方案附件 七、学生素质教育培养要求 根据《中共中央关于加强和改进大学生思想政治教育的意见》(中发[2004]16 号), 按照《铜仁职业技术学院关于大学生文化活动课程建设的意见》要求,结合药品生产技 术专业技术专业实际情况拟定学生素质教育计划。本专业学生素质教育列入课程教学计 划,学生在三年中通过五个模块的素质教育培养,累计修完 100 学时,计 5 学分。 ㈠“五元文化”与“四项主题”教育活动 ⒈学时:20 学时 ⒉学分:1 学分 ⒊课程内容:入学教育着重对学生进行专业教育和校纪校规教育,使学生明确学习 目的,正确的学习态度,热爱专业;毕业教育是在毕业前对学生进行思想教育,就业教 育,勇于自我创业,为社会多做贡献;“五元文化”与“四项主题”讲授先进文化、红 色文化、优秀传统文化、制药文化和黔东民族文化;开展热爱生命、感恩、立志成才和 艰苦奋斗主题教育。 ⒋培养目标:要求学生对先进文化、红色文化、优秀传统文化、职业文化和黔东民 族文化进行学习与践行,并通过参加热爱生命、感恩、立志成才和艰苦奋斗教育等活动, 提升思想政治与道德修养。 ⒌实施部门:专业教研室、学生科、学生工作部、团委、教学工作部、后勤保卫部 ⒍实施时间:第 1--4 学期 ⒎考核评价:按活动方案进行考核评价。 ㈡社会实践与专业技术服务、生产劳动活动 ⒈学时:20 学时 ⒉学分:1 学分 ⒊课程内容:专业见习实习、社会服务、假期实践活动、生产劳动、志愿服务、公 益活动、社会调查等。 ⒋培养目标:加深学生对本专业的了解,深入认识社会,确认适合的职业,为向职 场过渡做准备,进而增强就业竞争优势。 ⒌实施部门:专业教研室、学生科、学生工作部、团委。 ⒍实施时间:第 1--4 学期。 11 铜仁职业技术学院 药品生产技术专业人才培养方案附件 ⒎考核评价:按活动方案进行考核评价。 ㈢技能竞赛与科技创新活动 ⒈学时:20 学时 ⒉学分:1 学分 ⒊课程内容:专业技能竞赛、科技项目创意设计及竞赛、学术讲座、创业教育、就 业指导、职业生涯规划大赛、市场开拓、校园招聘、面试现场情景模拟等。 ⒋培养目标:拓宽专业学生视野,开拓学生思路,锻炼动手能力,培养团队精神, 让学生有机会参加到科技交流活动来,同时加强学生就业能力的培养,缩短学生就业的 “后熟期”。 ⒌实施部门:专业教研室、教务科、学生科、教学工作部、招生就业部 ⒍实施时间:第 1--4 学期 ⒎考核评价:按活动方案进行考核评价。 ㈣文娱与身心发展活动课程 ⒈学时:20 学时 ⒉学分:1 学分 ⒊课程内容:学校运动会、球类比赛参加书法比赛、演讲比赛、朗诵比赛、辩论赛、 征文比赛、歌唱比赛、社交礼仪活动等文娱竞赛,心理测试、心理咨询、心理辅导等。 ⒋培养目标 发扬体育精神,增强体魄,加强集体荣誉感,提升学生沟通、表达、 应变等社会能力,促进身心健康发展。 ⒌实施部门: 教学工作部、学生工作部、团委、学生科、心理咨询中心 ⒍实施时间:第 1--4 学期 ⒎考核评价:按活动方案进行考核评价。 ㈤社团活动课程 ⒈学时:20 学时 ⒉学分:1 学分 ⒊课程内容:学生根据兴趣爱好自愿参加社团组织,在学校有关部门指导下开展活 动。 ⒋培养目标:丰富学生校园生活,延伸求知领域,扩大交友范围,发现自己,陶冶 自己。 12 铜仁职业技术学院 药品生产技术专业人才培养方案附件 ⒌实施部门: 学生科、学生工作部、团委 ⒍实施时间:第 1--4 学期 ⒎考核评价:按活动方案进行考核评价。 八、人才培养模式设计 ㈠人才培养模式设计理念 ⒈围绕“以服务为宗旨,以就业为导向,以能力为本位”的工学结合的现代高职教 育理念; ⒉坚持走产学研结合的改革发展道路,校企合作共育人才; ⒊创新行业、企业共同参与人才培养的新路径,实现专业、产业互动; ⒋在对人才需求进行充分调研的基础上,依据人才成长规律、遵循职业教育教学规 律,设计了 “分剂分期,学研结合”的人才培养模式。 ㈡人才培养模式设计思路 ⒈通过产业调研,确定人才培养规格和目标; ⒉以开发出适应岗位的知识课程体系为核心; ⒊以培养出即懂理论又懂技能的专兼结合的教学团队为关键; ⒋以建设校内生产性实训基地、仿真实训基地、稳定的校外实训基地为依托,进行 人才培养方案的设计; ⒌同时依据毕业生就业调查数据调整完善方案,使方案可持续改进。 ㈢人才培养模式内涵描述 “分剂分期”:围绕本专业学生就业核心岗位—制剂生产与质量检测,结合学生的 认知及职业成长规律,以片剂、胶囊剂、糖浆剂、注射剂等典型制剂的生产与检测为载 体,开发《固体制剂生产与检测技术》等 2 门岗位能力课程,构建凸显“黔药”特色的 项目任务型课程体系,并以每一岗位能力课程为教学中心实施按剂型分学期组织教学, 强化岗位核心能力的培养。 “学研结合”:采取任务驱动教学模式,推行“导师+师徒”制,一是让学生在教 师的指导下,完成工作项目任务的设计操作实践,并对实践操作中存在的问题的思考、 13 铜仁职业技术学院 药品生产技术专业人才培养方案附件 研讨、解答,培养学生分析问题和解决问题的能力;二是让学生在企业师傅的带领和指 导下,完成岗位一线工作任务,掌握岗位操作技能,培养学生安全意识、质量意识、职 业精神、合作沟通等职业综合素质和工作胜任能力。同时,依托国家工程中心、植物药 生产技术国家级教学团队及贵州省中兽药研发科技创新人才团队等人才资源优势,以教 师承接的在研课题和与企业合作开发的横向课题研究为平台,实施“导师”制,通过教 师主持、学生参与,使学生在研发中提高、在生产中学习,实现“学研结合”的人才培 养。 九、人才培养课程体系建构 ㈠课程体系开发理念 ⒈按照“够基础、强技能、重发展”的理念,开展校企合作,共同开发课程; ⒉结合职业资格标准和高等教育教学标准,以高质量完成常用制剂的生产与质量检 测及药品营销等医药相关岗位工作任务为目标; ⒊课程体系开发以能力培养为本位; ⒋构建与岗位能力现实要求与发展需要相适应、突出胜任力培养、引导学习力和创 新力形成的,凸显“黔药”特色的项目任务型课程体系。 ㈡课程体系开发思路 ⒈建立和完善校企共同开发课程制度,使课程组汇集行业专家、企业骨干和学校教 师; ⒉课程组深入行企业调研并将课程标准提交专业委员会讨论; ⒊岗位能力课程开发要结和行业资格标、教学内容要反映行业发展和企业技术应用 状况; ⒋特色课程开发要依托当地特色资源,体现地方特色,每门课程需开发课标、教材、 资源库等相关内容。 ㈢工作任务与能力分析 行动领域 工作任务 中药前处理 1.生产前准备与检查 职业能力 1.能解读工艺规程、岗位操作法、标准操作规程 2.能根据生产指令和限额领料单,领取物料 14 铜仁职业技术学院 2.中药净制 3.中药提取 4.中药分离与纯化 1.制剂生产前准备与检查 常用制剂生产 (片剂、胶囊 剂、注射剂、糖 浆剂) 2.药物制剂生产操作 3.药物制剂生产结束管理 1.现场监督管理; 2.生产管理文件制定、审 质量监督(QA) 核 3.制剂质量评审 1.检验前准备 2.抽样 质量检验(QC) 3.检验操作 4.检验结束后管理 1.市场调研 2.药品销售方向、方式; 3.联系客户 药品营销 4.销售定价 5.签订合同 6.合同履行 7.药品贮存养护管理 药品应用与服 务 1.药品调剂 2.用药咨询与指导 药品生产技术专业人才培养方案附件 3.能做好水、电、汽、气、生产设备、工具容器、生产记 录的准备工作 4.能做好生产环境的控制 1.能去除中药中的杂质,并进行清洗、切制、炮制中药 1.能根据工艺要求,对中药进行水提、醇提、过滤、浓缩 精制等操作 1.能采取膜分离、离子交换、色谱柱等分离纯化中药提取 液 1.能解读制剂工艺规程、岗位操作法、标准操作规程 2.制剂处方计算、分析能力 3. 能根据生产指令和限额领料单,领取物料 4.能做好水、电、汽、气、生产设备、工具容器、生产记 录的准备工作 5.能穿好工作服,安全规范地进出生产车间 1.能按处方,准确计算物料用量,完成称量配料工作 2、能熟练地操作设备,生产出合格的制剂产品 3.能监控制剂生产过程中的产品质量 4.能分析解决制剂生产过程中常见的质量问题 5.能及时正确填写制剂批生产记录 1.能做好半成品、成品的交接入库工作 2.能做好岗位清场工作 3.能做好设备的维护保养和清洁工作 4.能填写设备使用记录 1.与人沟通协调能力 2.学习能力 3.熟练的制剂操作能力 4.自我调节能力 5.具有丰富的产品工艺和检验知识 6.具有精益求精的质量意识 1.能解读质量标准、检验标准操作规程 2.能做好试剂、试液、标准品、对照品、检验设备、容器、 工具的调试准备工作 1.能解读抽样标准操作规程 2.能填写抽样计划、记录 3.能正确抽取、混匀、分发、保存样品 1.能按检验标准操作规程检测样品 2.能填写样品检验记录 3.根据质量标准,对检验结果能正确判断 1.能正确书写检验报告书 2.对检验用仪器、用具进行清洁、维护 1.书写调研计划、报告的能力 2.把握市场营销规律 1.能预测药品销售形式,确定销售方向和方式 1.能介绍产品特点,联系说服客户接受产品 1.能根据产品成本,合理定价 1.能设计合同样本 2.签订责任明确,格式规范的合同 1.按合同内容,认真履行 1.能正确规范填写药品购、销记录 2.通按药品性质和管理要求,分库、分区、分类放置药品 3.采取正确养护措施,保证药品质量不变 4.能正确处理近效期、过期、不合格产品 1.具有处方接收、审查、调配、复核和药品发放能力 1.药品说明书释义能力 2.能陈述临床常用药物的药理作用、临床用途、用法用量、 15 铜仁职业技术学院 药品生产技术专业人才培养方案附件 不良反应、注意事项、药物间相互作用; 3、能陈述常见疾病的典型症状、病因、治疗原则、常用药 物 ㈣职业行动领域分析 行动领域 中药前处理 片剂、胶囊剂、注射 剂、糖浆剂等常用制 剂生产 质量监督(QA) 质量检验(QC) 药品营销 药品应用与服务 行动领域描述 按批生产指令,限额领料单,领取中药,进行净制、清洗、切制、炮制、提取、分 离与纯化工作,填写岗位生产记录、清场记录和设备使用记录。 根据生产指令按规定程序领取并核对原辅料,严格按照工艺规程及 SOP 进行称量、 配料、粉碎、过筛、制粒、干燥、整粒、压片、包衣、胶囊填充、洗瓶、过滤、灌 装、灭菌、灯检、包装生产,认真填写岗位记录及生产记录,生产结束后安装 SOP 进行清场并申请 QA 验收。 编写、审核生产管理文件;对制剂生产现场各环节进行监督检查;评价审核药品的 质量;整理药品批生产记录。 制定物料、产品质量标准和检验标准操作程;对原辅料、成品、半成品、工艺用水 等进行检验,填写检验记录、台帐,出具检验报告书等;负责检验用仪器、试剂、 试液、标准品的管理。 编写调研计划、方案,开展市场调研;确定药品销售方式、方向;联系客户、洽谈 产品价格、数量,签定合同;养护药品、发放药品、运输药品。 开展处方调配工作;指导临床合理用药;解答用药疑难问题。 ㈤学习领域转换 典型工作任务 行动领域 学习领域 中药前处理 《植物药分离与纯化技术》 《制药基础》 片剂、胶囊剂、注射剂、糖浆剂等常 用制剂生产与质量控制;设备操作维 护保养。 《固体制剂生产与检测技术》 《液体制剂生产与检测技术》 《药品安全生产管理》 《药品生产常用设备》 1.中药净制 2.中药切制 3.中药提取 4.中药分离与纯化 5.生产前检查、准备 6.物料领取、核对 7.制剂设备操作 8.制剂生产操作 9.质量控制监督 10.生产记录填写 11.产品交接 16 铜仁职业技术学院 药品生产技术专业人才培养方案附件 12.设备维护、保养、清洁 13.抽样 14.药品检验 15.市场调研 16.谈判 药品营销 《药品营销技术》 《药事管理与法规》 药品应用与服务 《药物应用技术》 《医学基础》 《临床医学概论》 17.定价 18.签订合同 19.药品调剂 20.用药咨询与指导 ㈥课程体系建构 ⑴基本素质课程 包括思想政治理论课和《大学生礼仪》、《公共英语》、《管理与沟通》、《体育 与健康》、《学习方法》、《创业思维》等课程。 ⑵通用能力课程 包括《无机与分析化学》、《解剖与生理学》、《药事管理与法规》、《监床医学 概要》、《药品应用技术》等课程。 ⑶岗位能力课程 包括《固体制剂生产与检测技术》、《液体制剂生产与检测技术》、和《植物药分 离与纯化技术》《顶岗实习Ⅰ》等课程。 ⑷拓展能力课程 包括《GSP 实务》、《药品营销技术》、《中药学》等课程。 ⒉实践课程体系 ⑴专业实践课程体系 专业实践课程体系,包括《见习》、《药品安全生产管理》、《顶岗实习》、《项 目创业创新》等课程,全方位培养学生专业实践能力。 ⑵素质教育课程(5 个模块,课外活动)。 模块一:“五元文化”与“四项主题”教育活动; 模块二:社会实践与专业技术服务活动; 模块三:技能竞赛与创新创业活动; 17 铜仁职业技术学院 药品生产技术专业人才培养方案附件 模块四:文娱与身心发展活动; 模块五:社团活动。 ㈦专业核心课程描述 ⒈固体制剂生产与检测技术 课程名称 实施学期 固体制剂生产与检测技术 2 总学时 72 课程编码 理论学时 36 07711301 实践学时 36 课程类型 (理论+实践)课( √) 先修课程 制药基础、医学基础Ⅰ。 教学目标 掌握固体制剂处方设计、标准操作规程等知识;具备片剂和胶囊剂生产与质量控制、 工艺设计等能力;学会制粒、压片、包衣、胶囊填充、抛光等技术。 教学内容 片剂和胶囊剂生产环境与厂房、生产车间组织机构与人员、工艺规程、岗位操作法、 标准操作规程、批生产记录、关键质量控制点、设备操作与维护、物料管理、质量 检测、生产过程中常见质量问题与解决办法。 教学重点与难点 岗位操作法、关键质量控制点、设备操作与维护、生产过程中常见质量问题与解决 办法。 教学模式 项目任务驱动 教学组织 学校+企业+基地 教学手段和方法 多媒体教学、现场教学法、案例教学法。 教学资料 参考书等学习材料、课件、视频、课程网站。 教学考核 提问 10%+教学实习 30%+任务成绩 30%+理论测试 30%。 ⒉植物药分离与纯化技术 课程名称 实施学期 植物药分离与纯化技术 3 总学时 课程编码 36 理论学时 24 07711312 实践学时 12 课程类型 (理论+实践)课( √) 先修课程 制药基础、医学基础。 教学目标 掌握植物药净制、切制、水提、醇提等知识;具备植物药提取分离、纯化精制能力; 学会细胞破碎、膜分离、色谱分离等技术。 教学内容 植物药预处理技术、提取技术、分离技术、纯化技术、干燥技术等。 18 铜仁职业技术学院 教学重点与难点 药品生产技术专业人才培养方案附件 超声提取技术、超临界提取技术。 教学模式 项目任务驱动 教学组织 学校+企业+基地 教学手段和方法 多媒体教学、现场教学法、案例教学法。 教学资料 课件、视频、校本教材、课程网站 教学考核 平时考核 10%+项目实操考核 30%+阶段性测验考核 20%+期末理论与实操考核 40%。 ⒊液体制剂生产与检测技术 课程名称 实施学期 液体制剂生产与检测技术 3 总学时 72 课程编码 理论学时 课程类型 (理论+实践)课( √) 先修课程 药品生产常用设备、固体制剂生产与检测技术。 教学目标 教学内容 教学重点与难点 实践学时 36 掌握糖浆剂、溶量注射剂等制剂处方设计、标准操作规程等知识;具备糖浆剂、口 服液、小容量注射剂等生产与质量控制、工艺设计等能力;学会洗瓶、烘干、灭菌、 药液配制、过滤、灌装、封口等技术。 糖浆剂、口服液、小容量注射剂生产环境与厂房、生产车间组织机构与人员、工艺 规程、岗位操作法、标准操作规程、批生产记录、关键质量控制点、设备操作与维 护、物料管理、质量检测、生产过程中常见质量问题与解决办法。 岗位操作法、关键质量控制点、设备操作与维护、生产过程中常见质量问题与解决 办法。 教学模式 项目任务驱动 教学组织 学校+企业+基地 教学手段和方法 36 07711302 多媒体教学、现场教学法、案例教学法。 教学资料 参考书等学习材料、课件、视频、课程网站。 教学考核 提问 10%+教学实习 30%+任务成绩 30%+理论测试 30%。 4.药品生产常用设备 19 铜仁职业技术学院 药品生产技术专业人才培养方案附件 课程名称 药物制剂设备 实施学期 1 总学时 课程编码 64 理论学时 32 07711308 实践学时 32 课程类型 (理论+实践)课( √) 先修课程 高中物理、高中化学等 教学目标 掌握药品生产常用设备的结构、原理、性能、用途、标准操作和清洁维护保养。 教学内容 粉碎过筛混合设备、物料输送设备、制水设备、制粒设备、片剂生产设备、胶囊生 产设备、无菌制剂生产设备、药品包装设备等 教学重点与难点 药品生产设备结构、原理、标准操作。 教学模式 项目任务驱动 教学组织 学校+企业 教学手段和方法 任务驱动法、案例教学法、角色扮演法、现场教学法 教学资料 课件、校本教材、视频、案例库等 教学考核 平时成绩 60%+期末理论考试 20%+设备实操 20% 5. GMP 实务 课程名称 GMP 实务 实施学期 2 总学时 课程编码 72 理论学时 36 07711307 实践学时 36 课程类型 (理论+实践)课( √) 先修课程 无 教学目标 掌握药品生产中厂房与设施、人员与机构、物料、生产管理、质量管理、验证管理、 文件管理等国家对药品生产管理的内容。 教学内容 人员与机构、厂房与设施、设备、物料与产品、生产管理、文件管理、质量管理、 质量保证、验证管理、委托生产与委托检验、发运、认证等内容。 教学重点与难点 教学模式 生产管理、质量管理、验证、文件管理 项目任务驱动 20 铜仁职业技术学院 教学组织 教学手段和方法 药品生产技术专业人才培养方案附件 学校+企业 任务驱动法、案例教学法、角色扮演法、现场教学法 教学资料 课件、校本教材、视频、案例库等 教学考核 平时成绩 60%+期末理论考试 40% 6. 药物质量检测技术 课程名称 实施学期 药物质量检测技术 4 总学时 课程编码 48 理论学时 24 07711305 实践学时 24 课程类型 (理论+实践)课( √) 先修课程 固体制剂生产与检测技术、液体制剂生产与检测技术 教学目标 掌握药物质量检测基本知识、基本方法、基本技能,熟悉质量控制方法、检测基本 程序,药品检测指标,建立药品质量观。 教学内容 药物检测基本知识、基本程序、典型药物分析、药品分析前处理、典型制剂分析、 药品质量标准制定。 教学重点与难点 药品质量标准、典型制剂分析、。 教学模式 讲授法、案例法、项目任务法 教学组织 学校+企业 教学手段和方法 案例教学法、讲授法、项目任务法 教学资料 课件、校本教材、视频、案例库等 教学考核 平时成绩 60%+期末理论考试 40% 十、人才培养教学计划表 21 铜仁职业技术学院 药品生产技术专业人才培养方案附件 药品生产技术教学进程表 学时数 按 专业:药品生产技术 课程 序 结构 号 学 分 考试/考查 总 学 时 理论 学时 实践 学时 第一学年 第一 第二 学期 学期 (16 周)(18 周)( 课程 编码 课程 性质 课程 名称 课程 类型 1 10001101 必修 毛泽东思想与中国特色社会主义理 论体系概论 B 4 考试 72 36 36 2 10001102 必修 思想道德修养与法律基础 B 3 考试 54 34 20 54 3 08001201 必修 公共英语(1) B 2 考试 28 24 4 28 4 08001203 必修 公共英语(2) B 2 考查 36 32 4 5 11001101 必修 体育与健康Ⅰ B 2 考试 28 4 24 6 11001102 必修 体育与健康Ⅱ B 2 考查 36 4 32 7 11001105 必修 体育与健康Ⅲ B 2 考查 36 4 32 8 11001106 必修 体育与健康Ⅳ B 2 考查 36 4 32 9 09001106 必修 军事技能训练 C 2 考试 112 0 112 √ 10 09001123 必修 军事理论 A 2 考试 36 36 0 √ 11 09001130 必修 形势与政策Ⅰ A 1 考查 18 18 0 18 12 09001131 必修 形势与政策Ⅱ A 1 考查 18 18 0 13 09001132 必修 形势与政策Ⅲ A 1 考查 18 18 0 14 基本 素质 15 课程 16 课 17 09001133 必修 形势与政策Ⅳ A 1 考查 18 18 0 09001134 必修 大学语文Ⅰ B 2 考查 26 20 6 2 09001119 必修 计算机应用基础 B 3 考查 54 26 28 3 09001118 必修 大学生心理健康教育 A 2 考查 36 36 0 18 09001120 必修 创新创业教育 B 2 考查 36 18 18 19 09001111 必修 大学生职业生涯规划与就业指导 A 2 考查 36 36 0 20 09001112 必修 贵州省情 A 1 考查 18 18 0 21 09001122 必修 安全教育Ⅰ A 0.5 考查 4 4 0 22 09001121 必修 安全教育Ⅱ A 0.5 考查 4 4 0 √ 23 10001104 必修 学习方法 A 1 考查 18 18 0 √ 24 09001115 必修 创新思维 A 1 考查 18 18 0 √ 25 09001116 必修 管理沟通 A 1 考查 18 18 0 √ 26 09001104 必修 入学教育 A 1 考查 18 18 0 √ 27 09001105 必修 毕业教育 A 1 考查 18 18 0 28 09001126 必修 生态文明教育 A 1 考查 18 18 0 29 09001125 必修 劳动教育 A 0.5 考查 4 4 0 30 09001127 必修 大学生美育 B 2 考查 36 8 28 908 532 376 小计 行业 通用 课程 (专 业基 础 课) 48.5 72 36 28 36 18 36 36 36 18 √ √ √ 169 252 1 07711201 必修 无机及分析化学 B 6 考试 96 60 36 96 2 07711202 必修 解剖生理学 B 4 考试 64 40 24 64 3 07711203 必修 有机化学 B 4 考试 72 50 22 72 4 07711204 必修 微生物学基础 B 2 考查 36 20 16 36 5 07711205 必修 生物化学 B 3 考查 54 44 10 22 铜仁职业技术学院 药品生产技术专业人才培养方案附件 6 07711206 必修 药物化学 B 3 考试 54 40 14 7 07711207 必修 药品安全生产管理 B 2 考查 36 12 24 8 07711208 必修 药物应用技术 B 6 考试 108 72 36 9 07711209 必修 临床医学概论 B 3 考查 48 38 10 10 07711210 必修 药事管理与法规 B 3 考试 48 28 20 616 404 212 小计 岗位 能力 课程 (专 业核 心课 程) 36 1 07711308 必修 药物制剂设备 B 4 考试 52 32 20 2 07711301 必修 B 4 考试 72 36 36 3 07711302 固体制剂生产与检测技术 (片剂、胶囊剂)(11+7 周) 液体制剂生产与检测技术 必修 (注射剂、糖浆剂)(9+9 周) B 4 考试 72 36 36 4 07711303 必修 植物药分离与纯化技术 B 2 考试 36 24 12 5 07711305 必修 药物质量检验技术 B 3 考试 48 24 24 6 07711307 必修 GMP 实务 B 4 考试 72 36 36 7 07711309 必修 跟岗实习 C 12 考试 288 0 288 8 12001301 必修 顶岗实习Ⅰ C 28 考试 672 0 672 1312 188 1124 小计 61 160 108 52 72 52 72 1 07711413 选修 中医基础理论 B 2 考查 36 30 6 2 07711403 选修 药品营销技术 B 3 考查 54 36 18 4 07711404 选修 中药学 B 2 考查 36 18 18 能力 5 07711412 选修 药品储存与养护技术 B 2 考查 36 18 18 拓展 6 07711406 选修 GSP 实务 B 2 考查 24 16 8 7 077111409 选修 网络 1(中医、中药方面) A 1 考查 18 18 0 8 077111410 选修 网络 2(身心健康、生命安全) A 1 考查 18 18 0 9 077111411 选修 网络 3(食物健康、茶文化、酒文化) A 1 考查 18 18 0 10 07711415 选修 网络 4(婚恋、优生) A 1 考查 18 18 0 258 190 68 18 18 3094 1314 1780 399 课程 小计 15 学分总计 160.5 课时总计 18 3094 学时,其中选修 258 学时。 课程门数 十一、 18 共计 58 门,其中必修课 48 门,145.5 学 人才培养学时学分结构统计 2020 级药品生产技术专业学时学分结构统计表 课程 学分 总学时 理论学时 实践学时 占总学时比率(%) 纯理论课(A) (理论+实践)课(B) 纯实践课(C) 22.5 96 42 390 1632 1072 390 924 0 0 708 1072 12.6 52.7 34.7 23 铜仁职业技术学院 药品生产技术专业人才培养方案附件 160.5 合计 3094 1314 1780 100 1:1.354 理论教学时数:实践教学时数 十二、人才培养教学团队 ㈠结构比例 ⒈双师比例 100%以上; ⒉学历结构:专任教师硕士以上学历达 58%; ⒊职称结构:副教授以上职称教师达 58%; ⒋师生比 1:16.8; ⒌兼职教师比例 50%以上。 ㈡教师队伍 药品生产技术专业校内专任教师 教师 职称 年龄 学历(学位) 专业(学术)带头人或骨干教师 双师素质教师 杨政水 教授 56 硕士 学术带头人 是 文晓裳 副教授 49 硕士 骨干教师 是 胡美忠 教授 38 博士 专业带头人 是 贾长青 讲师 32 博士 骨干教师 是 杜秀园 副教授 36 硕士 骨干教师 是 陈敏 副教授 32 硕士 骨干教师 是 胡超 讲师 27 硕士 汤永奎 讲师 51 本科 32 本科 梅傲 助理实 验师 是 专业带头人 是 是 李建东 副教授 52 本科 骨干教师 是 黎江 讲师 51 本科 骨干教师 是 杨雪琴 副教授 48 本科 骨干教师 是 24 铜仁职业技术学院 药品生产技术专业人才培养方案附件 十三、人才培养实训条件 建立了资源共享、与地方产业发展同步的,能满足药品生产技术、中药制药技术、 药学、药品经管与管理等专业学生实验实训、职业资格培训考试及对外专业技能培训的 校内制药实训中心。获批贵州省中兽药工程研究中心、铜仁市梵净山中兽药研发工程技 术中心,形成集“教、学、做、研、训、推、产”为一体的校内制药生产性实训基地。 成为贵州省第一家中兽药产学研基地和铜仁市首家校企合作企业技术中心,使校内基地 成为能育人、能研发、能中试、能生产、能推广、能培训、能服务的产学研基地和技术 服务平台,实现了由专业基础实训→单元实训→模拟仿真→生产实训的递进式训练,有 力支撑了本专业“分剂分期、学研结合”人才培养要求。 药品生产技术专业校内实训基地情况一览表 序 号 校内实践 条件名称 1 化学实验室 1 2 化学实验室 2 3 制剂综合实 训室 4 中药标本实 训室 5 分离纯化实 训室 6 显微鉴定实 训室 7 药物质量检 测实训室 实训室功能 实验、实训教 学任务,工种 鉴定考核和 培训。 实验、实训教 学任务,工种 鉴定考核和 培训。 实验、实训教 学任务,工种 鉴定考核和 培训。 实验、实训教 学任务,工种 鉴定考核和 培训。 实验、实训教 学任务,工种 鉴定考核和 培训。 实验、实训教 学任务,工种 鉴定考核和 培训。 使用课程 主要设备 电热蒸馏水器、滴定仪、电热 《制药基础》 干燥箱、电泳仪、自动电位滴 《无机化学》 定仪、电动离心沉淀器、快速 《有机化学》等。 水分测定仪、紫外分光光度计 等。 单冲压片机、电热恒温干燥 《片剂生产与检 箱、多功能药物测定仪、电动 测技术》、《胶 制丸机、薄膜包衣机药、堆密 囊剂生产与检测 度测定仪、数显磁力搅拌器、 技术》、《药物 涡旋振荡器、台式超声波清洗 制剂技术》等。 机、小型喷雾干燥仪、超声波 细胞破碎器等。 《植物药识别与 电热鼓风干燥箱、手动切片 应用技术》、《中 机、标本陈列柜、 药学》、《生药 空调、除湿机、冰箱等 学》等。 《植物药分离与 旋转蒸发器、恒温水浴锅、通 纯化技术》、 风柜、提取装置、 《药物质量检测 电热鼓风干燥箱、真空干燥 技术》等。 箱、蒸馏装置等。 数量 (台/ 套) 场地 面积 2 (m ) 100 230 100 64 100 18 60 33 60 《植物药分离与 纯化技术》、《生 药学》等。 显微镜、双目显微镜、 生物显微镜、空调、除湿机等。 85 70 《片剂生产与检 测技术》、《胶 囊剂生产与检测 技术》、《注射 剂生产与检测技 术》等。 酸度计、光电比色计 、电热鼓风干燥箱、恒温水浴 锅、离心沉淀器 紫外分光光度计、旋光仪、阿 贝折射仪、电子天平(AL204)、 多功能药物测定仪、智能崩解 121 160 25 铜仁职业技术学院 药品生产技术专业人才培养方案附件 仪、脆碎度测试仪、笔式酸度 计、高效液相色谱仪等。 8 模拟药房实 训室 9 胶囊剂实训 室 10 糖浆剂实训 室 实验、实训教 学任务,工种 鉴定考核和 培训。 实验、实训教 学任务,工种 鉴定考核和 培训。 实验、实训教 学任务,工种 鉴定考核和 培训。 11 水针剂实训 室 实验、实训教 学任务,工种 鉴定考核和 培训。 12 国家工程中 心 科技小组活 动、参观见 习。 13 贵州大西南 植物中药科 技有限公司 科技小组活 动、参观见 习、综合实训 的等。 《药物应用技 术》、《药品营 销技术》等。 空调、电脑、中药调配工具、 中药煎煮机、铁研船、中控投 影仪等。 4 160 《胶囊剂生产与 全自动胶囊填充机、半自动胶 检测技术》、《药 囊填充机、胶囊抛光机、铝塑 物制剂技术》等。 泡罩机等。 37 100 《糖浆剂生产与 理瓶机、四泵式直线灌装机、 检测技术》、《药 浆糊贴标机、旋盖机、无油空 物制剂技术》等。 压机等。 5 200 13 200 46 170 240 1800 896 3280 喷淋洗瓶机、甩水机 拉丝封口机、超声波喷淋洗瓶 机、不锈钢甩水机、浓配罐、 《注射剂生产与 稀配罐 检测技术》、《药 钛棒过滤器、微孔薄膜过滤 物制剂技术》等。 器、安瓿拉丝封口机、灭菌检 漏仪、安瓿印字机、板框过滤 器等。 高效液相色谱仪、紫外可见分 光度计、电子分析天平、旋转 蒸发仪、超声波药品处理机、 《见习实践》等。 药物稳定性检测仪、多功能药 物测定仪、三维摆动混合机、 紫外可见分光光度计等。 《见习实践》等。 片剂生产线相关设备、液体制 剂生产线相关设备。 合计 ㈡校外实训环境 为保证“分剂分期,学研结合”人才培养模式的有效运行,药品生产技术专业不断 深化与企业的合作,拓展了一批稳定的校外实训基地,实现了校企共育人才、资源共享、 互惠互利的格局。目前,已开发校外顶岗实习基地 31 家,拓展了湖南怀仁药业有限公 司、贵州梵天民生大药房有限公司和贵州光正制药有限公司 3 家订单办学企业,建立了 校企联合办学的合作机制,开办“怀仁才子班”、“民生精英班”和“万泽班”。 药 品生产技术专业主要校外实训基地见下表。 药品生产技术专业主要校外实训基地一览表 序号 基地名称 主要业务 基地类型 接纳学 生人数 顶岗实习岗位 1 贵州光正制药有限责 片剂、胶囊剂、注射剂 顶岗实习/生产 10~40 制剂生产管理、 26 铜仁职业技术学院 任公司 2 3 4 广州市好参来贸易有 限公司 湖南怀仁药业有限公 司 深圳万泽药业有限公 司 药品生产技术专业人才培养方案附件 等产品生产营销 性实训 药品批发零售 顶岗实习 顶岗实习/教学 紧密型合作企业 顶岗实习/教学 紧密型合作企业 药品批发零售 药品批发零售 质量检测、药品 营销 20~50 药品营销 20~60 药品营销 20~60 药品营销 5 贵州拜特制药有限公 司 片剂、胶囊剂、注射剂、 糖浆剂、颗粒剂等生产 营销 顶岗实习/生产 性实训 10~40 6 贵州德昌祥药业有限 公司 片剂、胶囊剂、注射剂、 颗粒剂等生产营销 顶岗实习/生产 性实训 15~40 7 贵阳一树药业连锁有 限公司 药品批发零售 顶岗实习 20~60 药品营销 8 凯里飞云岭制药有限 责任公司 片剂、胶囊剂、丸剂、 注射剂、糖浆剂等生产 营销 顶岗实习/生产 性实训 15~30 制剂生产管理、 质量检测、药品 营销 药品批发零售 顶岗实习/教学 紧密型合作企业 20~40 药品营销 药品批发零售 顶岗实习 20~40 药品营销 药品批发零售 顶岗实习 20~40 药品营销 9 10 11 贵州梵天民生大药房 有限公司 湖南益丰大药房医药 连锁有限公司 深圳中航健身时尚股 份有限公司 制剂生产管理、 质量检测、药品 营销 制剂生产管理、 质量检测、药品 营销 植物药材种苗 的培育、植物有 效成分提取 制剂生产管理、 质量检测、药品 营销 12 江口苗药生物科技有 限公司 植物药材种苗的培育、 植物有效成分提取 顶岗实习 7~10 13 贵州同济堂药业 片剂、胶囊剂、丸剂、 注射剂、糖浆剂等生产 营销 顶岗实习/生产 性实训 15~40 14 铜仁市同仁医疗器械 公司 医疗器械营销 顶岗实习 4~6 15 贵阳新天药业股份有 限公司 顶岗实习/生产 性实训 15~40 16 铜仁市人民医院 顶岗实习 4~6 17 铜仁市第二人民医院 顶岗实习 4~6 18 铜仁市中医院 顶岗实习 4~6 19 铜仁华夏医院 顶岗实习 4~6 20 铜仁袁家寺骨科医院 顶岗实习 6~8 21 广州五千年医药有限 公司 药品批发零售 顶岗实习 20~40 药品营销 22 铜仁中药饮品公司 中药饮片加工 顶岗实习 4~8 中药饮片加工 23 铜仁市益仁大药房 药品批发零售 顶岗实习 20~40 药品营销 24 贵州天安药业有限公 司 顶岗实习 15~40 25 贵州景诚药业有限公 司 顶岗实习 15~40 片剂、胶囊剂、丸剂、 注射剂、糖浆剂等生产 营销 制剂室、中药房、西药 房 制剂室、中药房、西药 房 制剂室、中药房、西药 房 制剂室、中药房、西药 房 制剂室、中药房、西药 房 片剂、胶囊剂、丸剂、 注射剂、糖浆剂等生产 营销 片剂、胶囊剂、丸剂、 注射剂、糖浆剂等生产 27 医疗器械营销 制剂生产管理、 质量检测、药品 营销 医院制剂生产、 处方调配 医院制剂生产、 处方调配 医院制剂生产、 处方调配 医院制剂生产、 处方调配 医院制剂生产、 处方调配 制剂生产管理、 质量检测、药品 营销 制剂生产管理、 质量检测、药品 铜仁职业技术学院 药品生产技术专业人才培养方案附件 营销 贵州省正祥和连锁药 业有限公司 贵州一品药业有限公 司 26 27 营销 药品批发零售 顶岗实习/教学 紧密型合作企业 20~40 药品营销 药品批发零售 顶岗实习 20~40 药品营销 十四、人才培养教学资源 ㈠专业资源 序号 专业资源类别 行业资源:铜仁质量检测中心、武陵民族科学研究院、铜仁市药监局、铜仁市食品药品检验所、 铜仁市药学会。 企业资源:铜仁梵民生大药房、湖南怀仁药业、贵州光正制药、贵州拜特制药、贵阳德昌祥制 药、贵阳新天制药、贵州一树药业等 31 家合作企业。 1 2 3 研究所:铜仁民族医药研究所、贵州省中兽药工程研究中心;兽药研究所;专家工作室等。 4 团队资源:植物药生产技术国家级教学团队;贵州省中兽药创新人才团队等。 图书资源:学校图书馆(专业图书 2 万册);中国医药报、中国医药经济报、中国医学论坛报、 中国新药与临床、今日药学等报刊杂志。 网络资源:数字图书馆资源(中国知网、万芳数据库、超星数据库、贵州数字图书馆等)、国 家食品药品监督管理局网站、中国药典委员会网站。 5 6 7 课题资源:国家级课题、省级课题、市级课题、院级课题、横向课题等 职业技能标准:药物制剂工(高级)技能标准、药物分析工(高级)技能标准、医药商品购销 员(高级)技能标准。 校内实训基地:制药技术实训基地、兽药研究所、中央财政支持的生物制药实训基地、中兽药 工程中心等。 8 9 10 教学场所:多媒体教室:14 间;实训基地实验实训分室 12 间;生产性实训基地 1 个等。 ㈡课程资源 序号 1 2 课程资源 类别 精品课程 网络课程 名 称 网 址 植物药识别与应用技术 http://mooc1.chaoxing.com/course/202701672.html 固体制剂生产与检测技术 http://mooc1.chaoxing.com/course/202034693.html 植物药分离与纯化技术 http://mooc1.chaoxing.com/course/204619634.html 液体制剂生产与检测技术 http://mooc1.chaoxing.com/course/204555632.html 药物应用技术 http://mooc1.chaoxing.com/course/204583843.html 植物药分离与纯化技术 http://mooc1.chaoxing.com/course/204619634.html 固体制剂生产与检测技术 http://mooc1.chaoxing.com/course/202034693.html 液体制剂生产与检测技术 http://mooc1.chaoxing.com/course/204555632.html 28 铜仁职业技术学院 药品生产技术专业人才培养方案附件 临床医学概要 http://mooc1.chaoxing.com/course/203627617.html 药物质量检测技术 http://mooc1.chaoxing.com/course/204582828.html 3 校本教材 《片剂生产与检测技术》、《注射剂生产与检测技术》等 15 部 4 参考教材 每门专业课程不少于 2 部 5 课程标准 每门专业课程 1 本 6 课程设计 方案 每门专业课程 1 本 十五、人才培养制度保障 ㈠校企合作机制 制定和完善《校企联合培养协议》、《校企联合培养有关管理规定》、《校企联合 培养实施方案》等,实现校企联动、互惠双赢。完善《专业管理委员会例会制度》、《专 业副主任聘任办法》等有关制度,确保校企深度合作、人才共育、资源共享。 ㈡课程运行机制 进一步完善《校企专兼职教师共同开发课程管理制度》和《课程建设负责人制度》 等,确保行业、企业专家和技术骨干参与课程建设和课程实施方案的设计。 ㈢专业教学管理机制 顶岗实习管理:依据《铜仁职院学生顶岗实习管理暂行办法》,制订药品生产技术 专业技术专业《顶岗实习校企共管制度》、《顶岗实习指导教师管理办法》及《顶岗实 习学生成绩评定办法》等,规范“一人一岗、定期寻访、以师带徒、出师定薪”的顶岗 实习管理制度。 教学质量监控:依据高素质高技能专门人才成长成才规律,明确各主要教学环节的 质量标准,规范教师的教学行为,在《铜仁职院教学督导委员会工作条例》、《铜仁职 院教师教学质量评估办法(试行)》及《铜仁职院教学事故认定及处理办法》等制度的 基础上,建立专业课程教学实施管理办法和专业教师绩效考核等相关制度,实现专业教 学质量的实时监控。 ㈣专业教师培养及合作教学机制 制定《铜仁职院专兼职教师科研奖励办法》、《铜仁职院专兼职教学团队绩效目标 考核》等制度,实施“专业带头人”、“教学名师”、“武陵学者”培养工程,通过课 29 铜仁职业技术学院 药品生产技术专业人才培养方案附件 程开发、师资培训、教学科研、社会服务等途径,整体提升专兼职教师的教育教学能力, 确保人才培养模式的改革与实施。 ㈤专业人才培养考核机制 完善形成性考核、岗位能力考核和行业职业资格认证等综合考核评价体系,完善《课 程学业成绩考核评价方案》、《专业双证书规定及考核鉴定管理办法》等,发挥行业、 企业在人才培养质量评价中的作用。 十六、人才培养制定依据 ㈠人才培养需求调研 ⒈制药产业发展调研,侧重了解毕业生就业主要去向和人才需求规模。 ⒉制药企业职业岗位调研,侧重分析职业岗位典型工作任务,围绕职业岗位所需的 知识、能力和素质,确定专业人才培养目标与规格。 ⒊毕业生就业跟踪调查,侧重了解毕业生就业创业状况和学生对本专业人才培养的 建议,并据此每年修订完善人才培养方案。 ㈡国家的相关政策文件 依据教育部、财政部有关文件要求和精神,确定药品生产技术专业人才培养层次、 规格,以及专业改革方向和发展路径。 ⒈《教育部关于全面提高高等职业教育教学质量的若干意见》 [2006]16 号。 ⒉《教育部关于充分发挥行业指导作用推进职业教育改革发展的意见》[2011]6 号 ⒊《教育部关于推进中等和高等职业教育协调发展的指导意见》[2011]9 号 ⒋《教育部 财政部关于支持高等职业学校提升专业服务产业发展能力的通知》 [2011]11 号 ⒌《关于进一步促进贵州经济社会又好又快发展的若干意见》(国发〔2012〕2 号) ⒍《国家中长期人才发展规划纲要 2010-2020》 十七、审定意见 30 铜仁职业技术学院 药品生产技术专业人才培养方案附件 ⑴二级学院意见 二级学院负责人签章: 年 月 日 年 月 日 月 日 月 日 月 日 ⑵教学工作部意见 教学工作部签章: ⑶教学工作指导委员会意见 (盖章) 年 ⑷院长办公会意见 (盖章) 年 ⑸党委会意见 (盖章) 年 31 铜仁职业技术学院 药品生产技术专业人才培养方案附件 十八、人才培养方案附件 附件 1:药品生产技术专业人才需求调研报告 一、资料来源与调研方法 ㈠调研方法与对象 调研方法:主要实地参观、考察、走访、问卷调查、电话、QQ、微信、网上查看、企业 相关人员访谈等。 调研对象:选取与我院合作或有合作意向的 35 家药品生产企业、经营企业、医疗机构、 社会药房(贵州、贵阳市、铜仁、怀化、长沙、重庆、成都、深圳、吉首、慧州)等国 有、民营、合资企业。 ㈡调研内容 就业岗位需求、专业人才培养与需求、专业人才能力需求 二、医药行业总体发展现状与趋势分析 医药行业是按国际标准划分的 15 类国际化产业之一,是世界贸易增长最快的朝阳 产业之一,1970 年代,世界医药产业产值增长 13% ,1980 年代为 8.5% ,1990 年代 为 7.5%,2001—2016 年也维持在 7%左右。我国医药产业总体规模在国民经济 36 个行 业中排行 18 位—20 位,属于中等水平,医药工业总值占我国 GDP 的 2.9%—3.2%。医 药产业具有发展迅猛,市场准入门槛高,高技术,高投入,高风险,高效益,知识技术 紧密等特点。根据最新的行业预测:目前,医药行业与电信、汽车、房地产、咨询业, 被业内人士预测为“薪水持续走高的五大行业”。 ㈠我国医药工业发展趋势 我国医药行业担负着全国 13 亿人口的基本医疗和保健,以及救灾防疫、军需战备、 计划生育等极为重要的社会责任,具有保护生产力的功能。作为我国国民经济的重要组 成部分,医药行业的发展与人民群众的生命健康和生活质量等切身利益密切相关,是全 社会关注的热点,同时也是构建社会主义和谐社会的重要内容。 党的十八大提出了 2020 年全面建成小康社会的宏伟目标,医疗卫生服务体系的发 展面临新的历史机遇。一是根据关于印发《“十三五”卫生与健康规划》(国发〔2016〕 77 号)的文件精神,提出推进健康中国建设,将卫生与健康事业发展摆在了经济社会发 32 铜仁职业技术学院 药品生产技术专业人才培养方案附件 展全局的重要位置,卫生与健康事业发展面临难得的历史机遇。二是依据《关于促进医 药产业健康发展的指导意见》(国办发〔2016〕11 号)的文件精神,医药产业是支撑发 展医疗卫生事业和健康服务业的重要基础,是具有较强成长性、关联性和带动性的朝阳 产业,在惠民生、稳增长方面发挥了积极作用。大力发展医药产业,对于深化医药卫生 体制改革、推进健康中国建设、培育经济发展新动力具有重要意义。 随着新医改的不断推进和政府投入的加大,行业景气逐渐向好,众多医药企业都充 分利用这一机遇,通过广纳人才,提高自身竞争力。由国家发改委牵头制定的生物医药 产业振兴规划,目标是未来十至二十年增强我国医药产品在国际市场的竞争力,使我国 生产的药品进入美、欧、日等国际主要药品消费国家,手段是提高药品自主创新能力和 生产技术能力。目前正是我国医药行业产业升级的关键时期,这一切都将对从事药物生 产和药品销售的高素质技能型人才提出了质量和数量上的要求。 ㈡贵州省医药行业现状分析 2016 年贵州省政府办公厅下发了《贵州省关于促进医药产业健康发展的实施意 见》(黔府办发〔2016〕39 号),提出要把我省建成全国重要的民族医药产业集聚区。 并明确了 2020 年将达到的四大目标:一是创新能力明显增强,新增一批国家级、国家 地方联合创新平台和企业技术创新平台,医药产业创新体系初步形成。巩固发挥苗药特 色优势,创新药、专利药、抢仿药研发取得重大进展。二是产业规模明显壮大,医药产 业总产值达到 1300 亿元以上,其中医药工业产值达到 650 亿元,医药流通收入达到 400 亿元,全省中药材种植面积 700 万亩以上、产值 250 亿元。三是发展质量明显提升,形 成 100 亿元级医药产业园 2 个、30 亿元级医药产业园 4 个、100 亿元级企业 1 个、30 亿元级企业 10 个、单品种销售收入超过 10 亿元的医药产品 5 个、超过 5 亿元的医药产 品 10 个,建成 3-5 个综合性现代医药物流园。推动 10 个以上中药材大品种国内市场占 有率达到 20%。四是发展环境明显改善,支持医药产业发展的政策体系和服务体系更加 完善,质量标准和检测体系更加健全,医药流通更加高效便捷。并明确了六大主要任务: 一是大力实施科技创新工程,二是大力实施产业壮大工程,壮大中药产业规模,三是大 力实施质量提升工程,强化质量管理,四是大力实施结构优化工程,培育龙头企业。支 持跨行业兼并重组,从药品生产延伸至医药流通、药品使用、医疗保健和养老服务等产 业,实现全产业链、规模化、集团式发展。五是大力实施市场开拓工程,完善营销模式, 健全物流体系。六是大力实施业态培育工程,推进“互联网+医药制造”,推进“互联 网+医疗服务”,打造“医疗机构+药店+网络平台”的互联网医疗模式,积极发展衍生 产业。 33 铜仁职业技术学院 药品生产技术专业人才培养方案附件 (三)铜仁市医药大健康产业现状分析 《中共铜仁市委关于制定铜仁市国民经济和社会发展第十三个五年规划的建议》提 出:实施大健康跨越工程,抢抓国家支持战略性新兴产业发展的机遇,促进生态产业化、 产业生态化,真正让绿水青山就是金山银山的发展理念在铜仁落地生根。大力发展以水、 酒、茶、食品、药、休闲养生等为重点的大健康医药产业,大力推进医教相融、医养一 体,加快梵净山生态养生大健康产业示范区建设,积极申创国家级示范园区,着力打造 全国山地特色营养健康养生基地。加快铜仁生物制药产业园区和碧江区武陵山现代中医 药物流园建设,将铜仁建成西南地区具有影响力的中医药交易中心、全省医药创新产品 制造中心、药品物流中心。”大健康医药产业是大产业,铜仁必须大有可为。大健康横 联三次产业,涵盖医药种植养殖、药品研制、医疗器械、保健食品、健康旅游、健康服 务等多个领域,越来越多的企业和机构开始主打健康牌、养生牌。在发达国家,健康产 业已成为国民经济的重要支柱,而我国还处于起步阶段,发展潜力很大。因此,我们应 千方百计牢牢抓住这个大机遇,因地制宜加快加速发展大健康医药产业,占据空间、先 机和未来。 三、调查数据统计及分析 为了适应医药产业迅猛发展,规范药品生产专业建设,确保专业人才培养质量,更 好地为贵州省医药事业的发展培养“下得去,用得上,留得住”的医药卫生专业技术人 才,针对与我院合作或合作意向的 35 家企业以进行了就业岗位,人才要求等的调查, 调查结果如下: ㈠合作单位经营方向统计 统计表明,与我院合作或合作意向企业 80%均为药品销售企业,只有少量是药品生 34 铜仁职业技术学院 药品生产技术专业人才培养方案附件 产、检验、调剂行业的。这从侧面反映了我院毕业生就业偏重于销售方向,就业面不够 广,以后可以通过专业技能训练等的手段,加强学生药物生产检验等方面的能力,从而 拓宽就业面。 (二)制药行业工年龄调查 表1 制药行业员工年龄调查 年龄结构 所占人数比例 小于 30 岁 31-40 岁 大于 41 岁 35.4% 24.5% 40.1% 从表 1 可以看出,制药行业年龄结构严重老化,以 40 岁以上的员工为主,而且这 部分员工都以年龄在 45 以上为多数,年龄跨度大,使企业的可持续发展受到制约。同 时有一部分人员流失(调动、辞职),由此可得出,制药行业每年将需求大量年轻的人 才,使员工的年龄结构合理化。 (三)制药行业员工作学历调查 表2 制药行业员工学历调查 学历结构 本科以上 所占人数 18.3% 高职(大专) 中职 无 23.5% 20.6% 37.8% 比例 从表 2 可以看出,制药行业学历结构偏低,无学历的员工占主要部分,这与制药企 业快速发展的需要不相符合。由于这些员工缺乏相应的专业知识,对各项标准的执行也 有相当大的难度,以致对药品生产的质量不能得到很好的控制。因此,这些无学历的员 工将要逐步淘汰,取而代之的是具有专业知识的技术技能人才。 (四)就业岗位需求调查 就业 药品 药品 质量 质量 药品 医院 行政 岗位 生产 销售 管理 检验 仓储 药 房 办公 所占 31.8 40.3 8.5 6.1 7.2 1.2 3.5 其他 1.4 比例 (%) 调查表明,学生就业岗位除了药品销售外,还集中在制剂生产及质量管理两大方 面。这表明,药品生产企业对我校毕业生有需求,我校毕业生在生产一线岗位上有一定 竞争力。 (五)录用高职药品生产专业毕业生优先应聘的条件 35 铜仁职业技术学院 条件 所占 药品生产技术专业人才培养方案附件 职业 社会实践 社团 学生 能力 (顶岗) 干部 干部 38.1 42.9 10.3 6.1 其他 2.6 比例(%) 从图中可以看出,企业对学生的职业能力及社会实践经历非常看重,增强学生职业 能力的培养及增加学生社会实践经验势在必行。 (六)药品专业毕业生最为重要的能力 能力 所占 基本 动手 社会交往 写作 创新 能力 能力 沟通能力 表达能力 能力 6.2 36.7 40.2 13.4 3.5 比例(%) 由于企业大部分需求的岗位均为一线销售人员,所以沟通表达能力最为企业注 重。而且,现代企业均更加注重团队合作,这也对学生的表达能力提出了更高的要求。 提示人才培养方案应着重考虑职业技能的培养和锻炼,通过技能实训和锻炼融合理论知 识教育,以达到更优的教学成果。 (七)药品生产专业学生除必须的专业知识与技能外,还应具备的知识 知识 设备操作 计算机 维护 所占 26.3 药品安全 专业外语 应用 19.4 常见疾病 其他 知识 20.1 8.7 18.5 7.0 比例(%) 从调查可知,企业除了要求学生有基本的专业知识以外,还希望学生有相关的常见 疾病、药品应用知识,设备操作维护知识等。特别是设备维护,有比较多的企业特地提 出,证明企业希望学生能简单维护相关仪器,这给今后学生的培养提供重要依据。同时 为加强其综合素质,增加就业竞争力,应注意计算机应用和专业外语基础知识的教育。 (八)药品生产支技术层次的毕业生能否胜任企业基层的相关岗位工作 岗位胜任 完全胜任 基本胜任 需要进行培训 36 完全不胜任 铜仁职业技术学院 所占 54.7 药品生产技术专业人才培养方案附件 31.1 11.8 2.4 比例(%) 从表中得知,学生在进去企业之后,通常要受到一定的培训才能胜任企业工作。这 表明我们的技能教育与企业要求有一定脱节,今后需要加强教师的企业工作经验,这才 能更好地使学生与工作接轨。 四、期望 1 基本知识方面:调查结果表明,药品生产专业毕业生须具备必需的基础理论知识 和专业知识,熟悉国家的法规和政策。提示教学单位应重视这两方面知识的教育和成果 检查,切实完成因需施教,教有所学的教学目的;同时应注意人文科学和自然科学知识 教育,并培养学生学习本专业前沿学科的理论和技术的发展动态的态度和技能。 2、能力方面:药品生产专业毕业生必须具有从事药品生产、质量管理、质量控制 与检测、药品销售、药品应用的能力,初步具有合理用药咨询的能力,具有人际沟通与 团队合作的能力以及一定的评判性思维能力和药品安全意识;另外,被访单位也强调毕 业生应具有一定的创新能力,并能够树立终身学习理念,具有独立获取知识的能力。 3.素质方面: 素质要求调查结果显示,被访单位主要看重毕业生的诚信品质、敬业精神、责任意 识、吃苦耐劳、遵纪守法、职业道德和工作作风。提示教学单位在知识和能力培养过程 中要紧抓素质教育,不仅要让学生学习优秀,更要让学生学会优 秀。 随着社会经济水平的增长,医药产业和医疗卫生服务业发展迅速,人们生活水平逐 步提高,对健康的需求也日益增长。药品生产作为卫生保健领域重要环节,日益凸显出 其重要的地位,健康领域对药品生产人才的需求日渐旺盛,药品生产高素质技能人才培 养,得到了社会行业企业的认可,药品生产技术专业有很广阔的发展前景。 附件 2:药品生产技术专业毕业生跟踪调查报告 一、调查目的 为了提高人才培养质,主动适应贵州省及周边地区制药行业的快速发展,本专业开 展了一系列调研活动。在调研过程中,充分尊重用人单位对生产一线人才的客观要求, 以胜任岗位群的知识、能力、素质为中心开展调研。一是调研本专业毕业就业岗位及职 37 铜仁职业技术学院 药品生产技术专业人才培养方案附件 业生涯发展状况。了解毕业生对学校专业教学、就业工作的评价、用人单位对毕业生的 评价。二是调研毕业生的就业对口、薪酬待遇、本地就业等情况,很好地开拓市场。三 是通过调研,及时撑握市场信息及变化情况,调整专业培养目标和课程,更好地为社会 和企业服务。 二、调研组织形式 调研方式:书面问卷、个别面谈、座谈会、电话访谈、微信等。 问卷发放情况:一家企业发放一份调查问卷,共发放 23 份、回收 20 份。向 2016、 2017、2018 届毕业生发放问卷,回收 124 份。 三、调研主要单位基本情况 地区 单位名称 生产/经营/使 性质 用 铜仁 贵州大西南中药 药学专业 经营情况 人员 (销售情况) 生产 民营 12 500 万元以上 贵州俊达康药业 销售(批发、零 民营 16 1000 万元以上 有限公司 售) 贵州梵天民生大 药品零售连锁 民营 156 2000 万元以上 药品连锁 民营 800 20000 万元以上 贵州一树药业连 销售(批发、零 民营 1000 30000 万元以上 锁有限公司 售、连锁) 贵州正和祥芝林 销售(批发、零 民营 180 15000 万元以上 大药房零售连锁 售、连锁) 生产 民营 50 12000 万元以上 生产 民营 1000 38000 万元以上 生产 民营 500 8000 万元以上 植物科技有限公 司 铜仁 铜仁 药房有限公司 贵阳 贵州一品药业连 锁有限公司 贵阳 贵阳 有限公司 贵阳 贵州光正药业有 限公司 贵阳 贵阳新天药业股 份有限公司 贵阳 贵州拜特药业有 38 铜仁职业技术学院 药品生产技术专业人才培养方案附件 限公司 贵阳 贵州景诚制药 生产 民营 50 8000 万元以上 深圳 有限公司 深圳市万泽医药 连锁有限公司 医药连锁 民营 1300 20000 万元以上 湖南 湖南益丰大药房 药品批发零售 民营 2800 150000 万元以上 医药连锁有限公 司 四、用人单位招聘需求分析 用人单位招聘的主渠道是就业直通、校园招聘会、熟人推荐。主要岗位药品生产操 作、质量检测、质量管理、药品销售、仓储管理、产品开发助、 GMP 办公室等,部分学 生选择了与专业不相关的工作岗位。 五、毕业生就业现状分析 经过实地调研和网上调研相结合,本专业毕业生就业率在 95%以上。近 3 年毕业生 就业情况如下: 毕业时间 毕业人数 就业人数 就业率% 2016 届 82 81 98 2017 届 84 82 97 2018 届 73 72 98 1、专业对口率: 毕业时间 行业情况 药 品 生 产 行 业 药品销售行业 药品使用行业 其他行业 (专业对口) (专业相关) (专业相关) (专业无关) 21 31 15 14 2016 届 15 32 14 21 2017 届 13 25 12 22 2018 届 从表上看,本专业学生从事药品生产、药品销售、药品使用等专业对口率、相关率较高。 2、就业岗位分布 毕业时间 2016 届 2017 届 2018 届 岗位情况 生产操作 15 9 10 药品检验 6 5 3 药品销售 44 56 32 其他 16 12 27 从表上看,药品药品销售行业、药品使用行业学生人数较多,从事药品生产行业比重不算多。 39 铜仁职业技术学院 3、就业薪酬 毕业时间 2016 届 2017 届 2018 届 药品生产技术专业人才培养方案附件 工资待遇情况 2000-2500 8 10 7 2500-3000 12 11 9 3000-3500 50 49 35 3500 以上 11 12 21 4、就业区域分布 毕 业 时间 就业区域 铜仁市 贵阳市 2016 届 2017 届 2018 届 24 重庆 广东、深圳 其他地区 43 湖南怀化、 长沙 2 6 3 4 21 40 3 4 2 12 16 34 2 5 2 13 六、用人单位对毕业生评价分析 专业能力:学生的理论知识和动手操作能力较好,经过实习后,进入企业,能适应 企业管理要求,能解决生产经营过程中基本的问题。 素质能力:学生能吃苦、对自己职业定位准确,有一定的组织管理能力和创新精神。 不足之处:学生刚进入企业,流动性大、对工资待遇不太满意、对企业的生活设施 也不太满意。在学校教学过程中,加强思想教育和对企业有更清晰的认识。 七、调查结论: 根据企业岗位对知识、技能、素质的要求,校企合作开发工学结合专业核心课程, 按工作过程系统、项目任务驱动、真实产品为载体开发出新型开放式、适合网络学习的 课程。 加强职业道德教育。在教学过程中,通过学习环境、企业文化等强化学生的职业素 养。 药品生产专业自动化设备多、生产车间要求对设备维护、清洁保养的专业技术人才, 在教学习过程,加大这方面的培养力度。 加强就业指导:对就业单位、就业岗位、就业待遇和学生目前的实际能力要有正确 的认识。眼高手低是目前没有就业学生的通病,要学生对社会有正确的认识、树立良好 的就业观和端正心态。 40 铜仁职业技术学院 药品生产技术专业人才培养方案附件 附件 3:药品生产技术专业核心课程标准 1、《药物制剂设备》课程标准 制定时间 制定人 审核人 修订时间 修订人 2019.8 张新卓 汤永奎 2019.8 无 适用专业:药品生产技术 学 时:总学时 64,其中理论 32 学时,实训 32 学时。 前导课程:无 一、课程定位 《药物制剂设备》在课程中以机械理论等为基础,研究药物制剂设备的结构、原理、 用途等内容。通过教学,使学生掌握制剂设备基础理论和基本知识,熟练掌握设备维修 基本操作方法,培养学生的逻辑思维能力,初步的分析能力,动手能力,观察能力及熟 练的操作能力等,树立全心全意为制药事业服务的思想,关爱、尊重科学,强化预防观 念,具备高尚的职业道德和良好的职业素质。 (一)课程性质 《药物制剂设备》是药品生产技术专业课程体系中的一门专业课程,同时也是专业 必修的核心课程。是研究制剂设备在制药中的地位和任务。通过学习使学生理解设备的 的基本理论、基本知识和基本技能,为能在药物制剂设备生产使用奠定理论基础;同时 为培养有解决实际问题和设备清洁维护技能的高端技能型实用人才奠定基础。 (二)课程设计思路 本课程是以三年制大专专业学生就业为导向,根据药品生产技术 岗位所涵盖的工 作任务的需要而设置,经职业能力分析,以实际工作任务为引领,以制药从业人员所应 具备的职业能力为主线和依据。课程设计主要按学生就业岗位的特点,采用理实统合、 教练融合、工学结合、校企联合的人才培养模式组合教学内容,并通过仿真实验、小组 讨论、制药企业见习等教学活动组织教学,实现融“教、学、做”为一体,充分体现药 物制剂设备课程服务于专业课程的三年制大专药品生产技术专业教育的课程定位。 二、课程目标 41 铜仁职业技术学院 药品生产技术专业人才培养方案附件 (一)总体目标 通过本课程的教学,将使学生掌握本学科重要的基本理论,基本知识和基本实验技 术,通过任务驱动、服务驱动来展开知识、技能的教学活动,突出在“做中学”,在“学 中做”的高职办学特色,使学生全面掌握或理解制药设备、GMP 等内容。培养学生刻苦 勤奋、严谨求实的学习态度,具备一定的逻辑思维能力和较强的团队协作能力,养成良 好的职业素质和细心严谨的工作作风,能将相关理论知识运用到实际生产与研究中,让 学生在完成工作任务的过程中学习巩固相关理论知识,全面提高学生的综合职业能力。 (二)具体目标 1.知识目标: (1)熟悉设备操作规范知识; (2)掌握制药设备的基本理论和基本知识; (3)掌握国家标准和规范对制药设备管理的要求和管理常识知识; (4)了解制药厂房、车间、通用设施的设计基本要求和用途等知识; 2.能力目标: (1)掌握制药设备的维修与操作的能力; (2)在实验中培养实际动手能力; 3.素质目标: (1)培养良好的心理素质与职业道德; (2)培养较强的团结协作能力和勇于奉献精神; (3)培养科学的思维能力和严谨的工作作风。 三、课程内容与要求 序 号 1 2 模块 药物制剂 概论 药物制剂 生产基本 单元操作 主要内容 教学要求 理论教学 1.概述 2.药物剂型 3.药物制剂的工作依据 4.药物制剂技术与设备的发展 实践项目 参观民族兽药厂 理论教学 1 掌握药物制剂设备基本概念 2 熟悉药物制剂设备的分类; 42 2 GMP 对药物制剂设备的要求 1.掌握粉碎、筛选、混合、制 粒、均化设备的基本操作 2 熟悉粉碎、筛选、混合、制 粒、均化设备的基本结构和原 理 3 了解粉碎比、药用筛、粉末 的分等、制粒方法。 1.粉碎、筛分与混合 2.制粒 3.干燥 学 时 4 2 铜仁职业技术学院 3 4 5 灭菌与空 气净化技 术 制药工艺 用水的生 产技术 常规口服 固体制剂 实训项目 粉碎、筛选、混合设备的使用 实训项目 制粒干燥设备的使用 理论教学 1.灭菌技术 2.洁净室与空气净化技术 实训项目 1.净化空调的使用 理论教学 1.概述 2.原水预处理 3.纯化水的生产技术与设备 4.注射用水的生产技术与设备 实训项目 1.制水设备的使用 理论教学 实训项目 6 常规灭菌 与无菌制 剂的生产 技术 理论教学 实训项目 7 液体制剂 的生产技 术 理论教学 实训项目 8 其他常用 制剂 理论教学 实训项目 9 药物新剂 型 理论教学 实训项目 10 药物制剂 新技术 理论教学 实训项目 11 药品生产 质量管理 规范 药品生产技术专业人才培养方案附件 理论 1.散剂生产技术与设备 2.颗粒剂生产技术与设备 3.胶囊剂生产技术与设备 4.片剂生产技术与设备 1.胶囊填充机设备的使用 2.压片机设备的使用 1.注射剂概述 2.小容量注射剂的生产技术与设 备 3.输液剂的生产技术与设备 4.注射用无菌粉末生产技术与设 备 5.滴眼剂的生产技术与设备 1. 水针剂设备的使用 1.液体制剂概述 2.溶液剂生产技术与设备 3.溶胶剂生产技术与设备 4.悬混剂生产技术与设备 5.乳剂生产技术与设备 6.糖浆剂生产技术与设备 1.糖浆剂设备的使用 1.软膏及乳膏剂的生产技术与设 备 2.栓剂生产技术与设备 3.气雾剂生产技术与设备 4.膜剂生产技术与设备 5.滴丸剂生产技术与设备 无 1.缓释和控释制剂 2.透皮吸收制剂 3.靶向制剂 无 1.固体分散技术 2.包含技术 3.微型包囊技术 1.能规范并熟练地使用粉碎、 过筛、混合设备 1.能规范并熟练地使用制粒干 燥设备 1.熟悉灭菌的几种方法 2.掌握净化空调设备操作 1.能规范并熟练地使用中央空 调 1 掌握反渗透的基本概念 2 熟悉多效蒸馏水器的原理 1.能规范并熟练地使用纯化水 制备 1.掌握压片设备的结构、原理 2.了解包衣设备的结构、原理 3.熟悉胶囊剂生产设备的结 构、原理 1.能规范并熟练地使用压片 机、胶囊填充机 1.掌握小容量注射剂设备的结 构、原理 2.熟悉输液剂、无菌粉末、滴 眼剂生产设备的结构原理 1.能规范并熟练地使用拉丝灌 封机 1.掌握液体生产设备的结构、 原理 2.熟悉糖浆剂生产设备的结 构、原理 4 4 2 4 2 4 8 4 4 4 1.能规范并熟练地使用糖浆剂 设备 1.掌握软膏剂、乳膏剂的特点、 常用基质的种类 2.掌握制备方法及其质量评定 2 2 1.熟悉缓(控)制剂的释药原 理和方法 2 1.掌握固体分散技术、包合物、 微囊的概念和特点 2.熟悉常用的包合技术 2 无 1.GMP 简介 2.GMP 与制剂厂房和设施 3.GMP 与制剂生产设备 4.GMP 与药品生产验证和确认 43 1.掌握 GMP 的基本概念、指导 思想、目标要素和基本内容 2.掌握 GMP 对洁净室的要求 4 铜仁职业技术学院 (GMP)与 制剂生产 合计(64 学时) 药品生产技术专业人才培养方案附件 5.GMP 文件系统 实训项目 无 理论教学 32 实践教学 32 四、实施建议 1、教材: 杨瑞虹主编,药物制剂技术与设备,化学工业出版社 2009 年 2、参考书: (1)高宏主编,《常用制剂设备》,人民卫生出版社 2006 年 (2)邓才彬主编《制药设备与工艺》,高等教育出版社,2005 年 (二)教学建议 1.课程应充分体现任务引领、职业能力导向的课程设计思想,注重“教”与“学” 的互动。教学活动注重培养学生的综合职业能力,通过理论教学、多媒体、观看教学录 像、个案分析、校内实训、医院见习等多种手段,采用递进式的教学过程,内容上树立 课程的“知识与行动结构观”,使学生能够在学习活动中掌握药学从业人员所需的职业 能力。 2.课程突出实用性、前瞻性。将本专业的发展趋势及新知识、新方法及时体现在课 程内容中。课程应以学生为本,内容要突出重点且表述清晰,教学活动设计具有可操作 性,重在提高学生的技能应用型人才的培养。 3.应加强对学生实际职业能力的培养,强化个案教学或项目教学,注意以任务引领 的个案或项目,诱发学生的学习兴趣,使学生在案例学习或项目活动中了解药物制剂设 备的使用。 4.教师必须更新观念、重视实践,探索具有特色的职业教育新模式,以积极引导学 生提升职业素养、提高创新能力。 5.注意渗透人文精神和科学素质的教育, 通过教学与科研的结合, 引导学生掌握 科学的思维方式和研究方法,努力把业务培养与素质教育、知识传授与能力培养有机结 合起来,与时俱进,标新立异,倡导个性品质与个性发展、全面素质与综合能力协调发 展,形成全新的具有时代特征的创新型教学模式。 (三)教学基本条件 1、教学团队 44 铜仁职业技术学院 药品生产技术专业人才培养方案附件 副教授 3 人,博士研究生 1 名,硕士研究生 4 人 2、校内实训 药物制剂实训室、贵州大西南中药植物科技有限公司 3、校外实训 充分利用校企合作的实习基地以满足学生实践的需要,并注意职业能力的发展,使 校企合作平台的资源成为理论与实践的一体化教学。校内实训室满足学生综合职业能力 培养的要求。在教学中注重对学生进行多种能力的培养, 即观察能力、逻辑思维能力、 综合分析能力、实验动手能力、创新能力和团结协作能力等如贵州省启程生物科技有限 公司、贵州大南植物中药科技有限公司 (四)课程资源的开发与利用 利用优质核心课程、精品课程、网络资源,通过搭建多维、动态、活跃、模拟场景 的课程训练平台,充分调动学生学习主动性和积极性。锻炼积极的创造性等综合能力。 使教学内容从单一化向多元化转化,使学生知识和能力的拓展成为可能。 五、教学评价 突出过程与阶段评价,结合课堂提问、技能操作、加强实践性教学环节的教学评价。 强调目标评价和理论与实践一体化评价,注重引导学生进行学习方式的改变。强调课程 综合能力评价,充分发挥学生的主动性和创造力,注重发展学生的综合职业能力,考核 标准参照执业药师职业资格的标准。平时成绩 60%+期末成绩 40%。 六、教学项目设计 模块 顺序 模块 1 模块 2 学习目标 知识内容和要求 1. 药物制剂设备课程 的内容和任务 2. 制药设备的分类及 产品型号 3. GMP 与制药设备 1. 粉碎设备 2. 筛选设备 3. 混合设备 4. 均化设备 技能内容和要求 模块 名称 了解、熟悉相关内容 总论 实验一:粉碎、筛选、混 合设备的使用 实验二:制粒、均化设备 的使用 45 固体物 料的准 备 教学设计 课时 活动一(课堂讲授): 药 物 制剂 设 备 的 概 述 2 活动一(课堂讲授): 固 体 物料 准 备 设 备 的使用 活动二(校内实训): 粉碎、筛选、混合设 备的使用;粉碎、筛 选、混合设备的使用 4 铜仁职业技术学院 模块 3 模块 4 模块 5 模块 6 模块 7 模块 8 模块 9 模块 10 药品生产技术专业人才培养方案附件 1. 离心泵 2. 往复泵 3. 旋转泵 4.气体的压缩过程 5.压缩机 6.鼓风机 7.通风机 8.真空泵 活动一(课堂讲授): 气 体 压缩 和 输 出 设 液体、气 体输送 设备 4. 5. 6. 1. 2. 3. 4. 5. 活动二(校外实训): 4 参观药厂离心泵、往 复泵、旋转泵的使用 1. 管壳式换热器 2. 板式换热器 1. 2. 3. 4. 5. 6. 1. 2. 3. 备;液体输送设备 换热设 备 过滤设备 离心机 沉降机 膜分离概述 膜分离设备 电渗析器 萃取设备 浸出设备 超临界流体萃取设 备 超声界流体萃取设 备 超声提取设备 微波提取设备 蒸发设备 结晶设备 塔设备 蒸馏及蒸馏设备 分子蒸馏设备 机械、膜 分离设 备 萃取与 浸出设 备 蒸发与 结晶设 备、蒸发 和吸收 设备 1. 干燥概述 2. 厢式干燥器 3. 带式干燥器 4. 流化床干燥器 5. 喷雾干燥器 6. 真空干燥器 7. 真空冷冻干燥器 1. 原水预处理设备 2. 纯化水设备 3. 注射用水设备 4. 制药工艺用水系统 的运行管理 1. 干热灭菌设备 2. 湿热灭菌设备 干燥设 备 制药用 水设备 灭菌设 备 46 活动一(课堂讲授): 换 热 设备 的 作 用 原 理,结构和种类 活动二(校外实训): 参观药厂换热设备 活动一(课堂讲授): 离心机的种类,分离 器的种类 活动二(校外实训): 参观药厂机械分离 设备 活动一(课堂讲授): 萃取设备的原理及 基本过程,萃取设备 的种类 活动二(校外实训): 参观药厂萃取设备、 浸出设备、超临界流 体萃取设备 活动一(课堂讲授): 蒸发结晶设备种类 及特点;蒸发吸收设 备原理和特点 活动二(校外实训): 参观药厂蒸发、结 晶、蒸馏和吸收设备 活动一(课堂讲授): 干燥设备的种类,原 理和特点 活动二(校外实训): 参观药厂干燥设备 活动一(课堂讲授): 蒸馏水器的种类及 运行管理 活动二(校外实训): 参观制水车间 活动一(课堂讲授): 灭菌的种类及设备 4 4 4 4 4 6 4 铜仁职业技术学院 药品生产技术专业人才培养方案附件 3. 其他物理灭菌设备 模块 11 模块 12 1. 2. 3. 4. 5. 压片设备 包衣设备 胶囊剂生产设备 口服液生产设备 糖浆剂生产设备 口服固 体、液体 制剂生 产设备 1. 小容量注射剂生产 专用设备 2. 大容量注射剂生产 设备 3. 粉针剂生产设备 无菌制 剂生产 专用设 备 模块 13 1. 药物制剂包装机械 概述 2. 固体制剂包装设备 3. 注射剂包装设备 药用包 装设备 模块 14 1. 2. 3. 4. 净化空 调设备 洁净厂房概述 洁净室的平面布置 净化空调系统 空气洁净设备 活动二(校外实训): 熟练使用干热灭菌 设备、湿热灭菌设备 活动一(课堂讲授): 压片、包衣设备及胶 囊剂生产设备 活动二(校外实训): 压片设备、胶囊剂生 产设备的操作与维 护;口服液体制剂车 间 活动一(课堂讲授): 小、大剂量注射剂生 产专用设备;粉针剂 生产设备 活动二(校外实训): 参观药厂注射剂生 产车间 活动一(课堂讲授): 不同种类包装机械 的使用 活动二(校外实训): 参观药厂药物制剂 包装设备 活动一(课堂讲授): 洁净度的级别,洁净 室的平面布置等 活动二(校外实训): 参观药厂洁净厂房 和空调设备 合计 6 6 6 54 2、《药物质量检验技术》课程标准 制定时间 制定人 审核人 修订时间 修订人 2017.8 付仕娅 汤永奎 2019.8 陈敏 适用专业:药学、药品生产技术 学 6 时:72 47 铜仁职业技术学院 药品生产技术专业人才培养方案附件 前导课程:《无机及分析化学》、《有机化学》、《仪器分析》 一、课程定位 《药物质量检验技术》是我国药学、药品生产技术等专业规定设置的一门主要专业 课程,是整个药学科学领域中一个重要的组成部分。药品,是用于预防、治疗、诊断人 的疾病,有目的地调节人的生理功能并规定有适应症或者功能主治、用法和用量的物质, 是一种关系人民生命健康的特殊商品。因此,保证广大人民能使用高质、安全和有效的 药品是药学工作者的神圣职责。 《药物质量检验技术》课程是培养学生建立起高尚的职业道德、药品质量第一的观 念、严谨的科学作风和务实的工作态度,始终围绕药品质量问题,研究控制药品质量的 规律与方法,掌握药物分析处理问题的基本思路和方法,加强基本实验技能的训练,培 养学生运用药物分析的知识解决新药研发中和商品药物使用中的药品质量控制的能力, 培养学生进一步获取知识的能力和创新思维的习惯,为药品生产企业、药品经营企业和 各级药品检验所培养一线的技术技能型人才。 (一)课程性质 《药物质量检验技术》课程是一门研究和发展药品全面质量控制的“方法学科”。 它主要运用化学、物理化学或生物化学的方法和技术研究化学结构已经明确的合成药物 或天然药物及其制剂的质量控制方法,也研究中药制剂和生化药物及其制剂有代表性的 质量控制方法。 药物质量检验技术课程主要强调理论联系实际,突出其知识性,强化实践性和实用 性,培养学生树立药品质量第一的观念,使其能按照药品质量标准对药品进行全面的质 量分析,从而使学生掌握专业所必需的药物分析基本知识和基本技能,以培养具有在医 院、药厂、医药公司、药品检验等部门从事药品分析检验工作的实用型人才。《药物质 量检验技术》课程是高职药品生产技术、药学专业、药品经营与管理专业和药品质量与 安全等专业重要的专业课程。 (二)课程设计思路 1.校企结合 学校、业务部门结合,共同分析本专业人才市场需求状况,根据药物质检工等岗位 的国家职业标准要求或药品生产行业工人等级标准,根据专业培养目标所要求的知识、 技能、素质体系设置课程内容。 48 铜仁职业技术学院 药品生产技术专业人才培养方案附件 2.学习与就业相结合 以工作过程为主线,以药物质检工、药品购销员等岗位为载体设计学习情境,使校 内外学习相结合,提高学生的关键能力,实现专业群与岗位群无缝对接。 3.理论与实践结合 课程体系以构建职业能力培养为重点,整个教学过程在野外、标本园、实训场所进 行,实现教、学、做一体化。 4.社会服务 在校企结合中优化,创新人才培养模式,让企业分享优质教学资源,在完成教学计 划的同时,完成社会所赋予的职业技能鉴定、业务部门职工培训、技术开发应用推广等 工作。 二、课程目标 (一)、知识目标 1.掌握药典的基本组成与正确使用。 2.掌握典型药物的鉴别、检查和含量测定的基本规律与基本方法。 3.掌握从药物的结构分析出发,运用化学的、物理化学的以及其他必要的技术与 方法进行质量控制的基本方法与原理。 4.掌握化学药物制剂分析的特点与基本方法,生化药物和中药制剂质量分析的一 般规律与主要方法。 5.熟悉药品质量标准制订的基本原则、内容与方法。 6.对药品质量控制中的现代分析方法与技术有所了解。 (二)、能力目标 1、学会《中国药典》的查阅方法。 2、学会药物的鉴别方法、杂质检查的方法及药物的含量测定的方法。 3、能对基本的药物质量检查实验进行基本操作。 (三)、素质目标 1.学会自学,善于独立思考,既重视药品质量分析的基础理论知识的学习,也重 视基本实验技能的严谨训练,同时加强创新能力的基本素质培养。 2、培养学生质量第一的职业操守,培养良好的职业道德和行为规范。 三、课程内容与要求 (一)必修模块 49 铜仁职业技术学院 项目一 绪论(理论学时:2 药品生产技术专业人才培养方案附件 实践学时:0) 【教学内容】 1、药物检验技术课程的性质和任务。 2、药物检验技术及其应用概况。 3、药物检验技术课程的主要内容和学习目标。 4、药物质量检验工作的职业要求。 【教学要求】 1、熟悉:药物检验工作的性质和任务。 2、掌握:药物检验技术课程的主要内容和学习目标。 3、了解:药物检验技术及其应用概况。 4、掌握:药物质量检验工作的职业要求。 项目二 药物检测基础知识(理论学时:2 实践学时:2) 【教学内容】 1、概述。 2、药品质量标准。 3、药品检验工作的基本程序。 4、中国药典的使用。 5、化学基本操作训练。 【教学要求】 1、掌握:药品质量标准的定义与类型。 2、掌握:《中国药典》的基本结构与主要内容。 3、熟悉:《中华人民共和国食品药品监督管理局标准》收载品种的要求。 4、了解:常用国外药典的名称及英文缩写。 【实训内容】 实训一 查阅《中国药典》 【实验目的与要求】 1.通过查阅《中国药典》有关项目和内容,熟悉《中国药典》的查阅和使用方法。 2.了解《中国药典》的主要内容。 项目三 药物鉴别技术(理论学时:6 实践学时:10) 50 铜仁职业技术学院 药品生产技术专业人才培养方案附件 【教学内容】 1、性状检测 2、基本仪器检测技术。 3、化学鉴别法。 4、光谱鉴鉴别法。 5、色谱鉴别法。 6、其它方法。 【教学要求】 1、掌握:性状检测技术、基本仪器检测技术、TLC 鉴别法和紫外分光光度法。 2、了解:GC 鉴别法、红外分光光度法。 3、了解《中国药典》四部中常用滴定液的配制方法。 【实训内容】 实训二、pH 值测定 【实验目的与要求】 1、掌握 pH 值测定的操作步骤。 2、熟悉测定器材的使用方法和注意事项。 实训三、葡萄糖注射液的含量测定 【实验目的与要求】 1、学会使用旋光仪测定葡萄糖注射液的含量 2、学会计算药物的含量 实训四、纯化水的一般杂质检查 【实验目的与要求】 1、纯化水的一般性杂质检查项目 2、一般性杂质的检查方法及限量判断方法 项目四 药物杂质检查技术(理论学时:6 【教学内容】 1、杂质的来源和分类。 2、一般杂质的检查。 51 实践学时:2) 铜仁职业技术学院 药品生产技术专业人才培养方案附件 3、特殊杂质的检查。 【教学要求】 1、了解:药品中杂质的来源和分类。 2、掌握:药品杂质检查的常用方法。 3、熟悉:药品杂质的限量计算方法。 4、了解:影响药品杂质检查的干扰原因及排除方法。 【实训内容】 实训五、葡萄糖注射液的特殊杂质检查 【实验目的与要求】 1、掌握葡萄糖的杂质检查的原理 2、掌握葡萄糖的杂质检查的操作 项目五 药物制剂常规检查技术(理论学时:6 实践学时:8) 【教学内容】 1、主要剂型的常规检查项目。 2、主要剂型的常规检查技术。 【教学要求】 1、掌握:片剂的常规检查项目与方法。 2、掌握:片剂重量差异及崩解时限的检查方法。 3、熟悉:含量均匀度的测定。 4、了解:其它剂型的检查项目与方法。 【实训内容】 实验六、片剂的重量差异检查 【实验目的与要求】 1、片剂重量差异检测的过程及限度要求。 2、学会数据的处理与计算 实训七、崩解时限、硬度测定 【实验目的与要求】 1、片剂的崩解时限测定方法及限度时间。 2、仪器的操作程序。 52 铜仁职业技术学院 药品生产技术专业人才培养方案附件 实训八、注射液的可见异物检查 【实验目的与要求】 1、注射液可见异物的检查技术。 2、仪器的操作程序。 项目六 药品的生物检查技术(理论学时:2 实践学时:0) 【教学内容】 1、无菌检查法 2、微生物限度检查法 3、热原检查法 4、细菌内毒素检查法 【教学要求】 1、熟悉:微生物限度检查技术。 2、熟悉:热源检查技术、无菌检查技术。 项目七 药物含量测定技术(理论学时:6 实践学时:4) 【教学内容】 1、容量分析法。 2、仪器分析法。 3、辅料的干扰与消除 4、药物的含量计算。 【教学要求】 1、掌握:酸碱滴定法、氧化还原滴定法、沉淀滴定法的操作方法及相关要求。 2、掌握:非水溶液滴定法、紫外分光光度法、高效液相色谱法的原理及测定条件。 3、熟悉:容量分析法和仪器分析法的原理及特点。 4、掌握相关测定方法的计算 【实训内容】 实训九、中药口服液中葡萄糖的含量测定 【实验目的与要求】 1、学会样品处理技术 2、学会用紫外可见分光光度法测定药物含量 53 铜仁职业技术学院 药品生产技术专业人才培养方案附件 3、学会药物含量的计算 4、学会书写检验报告 项目八 药用辅料的质量检测(理论学时:2 【教学内容】 1、药用辅料的定义、功能性指标 2、药用辅料常用的质量检测方法 3、药用辅料的性质和分类 【教学要求】 1、掌握药用辅料的定义 2、掌握药用辅料常用的检测方法 3、了解药用辅料的性质和分类 【实训内容】 实训五 高效液相色谱仪的使用与维护 【实验目的与要求】 1、高效液相色谱仪的组成 2、高效液相色谱仪的环境要求 3、高效液相色谱仪的运行步骤 4、高效液相色谱仪的维护保养 (二)自学模块 项目九 典型药物及其制剂的质量检测 【教学内容】 1、 芳酸及其酯类药物质量检测 2、胺类药物的质量检测 3、维生素类药物的质量检测 4、甾体激素类药物的质量检测 5、抗生素药物的质量检测 6、喹诺酮类药物的质量检测 7、生物碱类药物的质量检测 8、方制剂的质量检测 【教学要求】 54 实践学时:4) 铜仁职业技术学院 药品生产技术专业人才培养方案附件 1、掌握典型药物的质量检测方法及项目 四、实施建议 (一)教材的编写及选用 主要参考书目 序号 书目名称 主编 出版社 出版时间 1 药物检测技术 甄会贤 人民卫生出版社 2018 年 2 药物检测技术 王金香 人民卫生出版社 2014 年 3 药物分析 刘文英 人民卫生出版社 2012 年 4 药物质量控制与检测技术 张佳佳 化学工业出版社 2016 年 5 中国药典 国家药典委员会 2015 版 (二)教学建议 1、教学模式 传递-接受模式、探究式教学、巴特勒模式 2、教学方法 讲授法、任务驱动法、直观演示法、自主学习法 3、 教学手段 多媒体、实训设备 4、教学情境 生活性:第一要注重联系学生的现实生活,在学生鲜活的日常生活环境中发现、 挖掘学习情境的资源。第二要挖掘和利用学生的经验。 形象性:我们所创设的教学情境,首先应该是感性的、可见的、摸得着的,它 能有效地丰富学生的感性认识,并促进感性认识向理性认识的转化和升华;其次, 应该是形象的、具体的,它能有效地刺激和激发学生的想象和联想,使学生能够超 越个人狭隘的经验范围和时间、空间的限制,既让学生获得更多的知识、掌握更多 的事物,又能促使学生形象思维与抽象思维互动发展。 学科性:情境创设要体现学科特色,紧扣教学内容,凸现学习重点。 55 铜仁职业技术学院 药品生产技术专业人才培养方案附件 (三)教学基本条件 1、教学团队 副教授 3 人,博士研究生 1 名,硕士研究生 4 人 2、校内实训 药物检测实训室 3、校外实训 各校企合作单位 (四)课程资源的开发与利用 本课程建设教学资源库,包括了视频、动画、图片、案例、习题集等相关资源,极 大的方便了学生自主学习。 五、教学评价 本课程主要考核学生学习知识和应用知识的能力,要求学生把所学的理论知识和实 际的操作结合起来。通过平时提问、实验操作、作业及期末考试等来综合评价。考试为 闭卷考试。总成绩=实验操作+实验报告+考勤+课堂提问+作业+考试=平时占 50%+期末 考试成绩占 50%=100 分。 序号 考核方式 工作 评价方式 评分标准 1.实验操作 完成所有作业,态度 任务 分数 分配 2、实验报告书 认 真 、 回 答 问 题 正 1 过程性考 平 时 核(50%) 成绩 写 确,书写规范。 3、课堂提问 50(各 取平均 4、考勤 分组,每组约 4 人, 值) 5、作业 完成实训项目 期末闭卷考试 见试卷 综 合 2 综结性考 理 论 核(50%) 知 识 考试 56 50 铜仁职业技术学院 药品生产技术专业人才培养方案附件 六、教学项目设计 项目名称 项目一 绪论 项目二 药物检测基本知识 项目三 药物鉴别技术 项目内容 任务一 药物检测的工作性质和任务 任务二 药物检测技术及其应用概况 任务三 药物检测技术的主要内容及学习目标 任务四 药物检测工作的职业要求 任务一 实验室基础知识 任务二 药品质量标准 任务三 药品检验机构与检验程序 任务四 药品质量标准分析方法的验证 任务五 超标结果的调查 任务六 药物稳定性试验 任务一 药品的性状 任务二 药物鉴别技术--化学鉴别法、仪器鉴别法、其他鉴别法 任务一 概述--了解药品中杂质的来源和分类、掌握药品杂质检查的 项目四 药物的杂质检查技术 熟悉药品杂质的限量计算方法 任务二 一般杂质检查技术 任务三 特殊杂质检查技术 项目五 药物制剂常规检查技 术 项目六 药物的生物检查技术 项目七 药物含量测定技术 项目八 药用辅料的质量检测 项目九 典型药物的质量检查 任务一 主要剂型的常规检查项目 任务二 主要剂型的常规检查技术--重量差异检查法、崩解时限检 查法、脆碎度检查法等 任务一 概述 任务二 无菌检查法 任务三 微生物限度检查法 任务四 热原检查法 任务五 细菌内毒素检查法 任务一 含量测定法及相关要求 任务二 掌握亚硝酸钠滴定法、非水溶液滴定法、酸碱滴定法等含 量测定方法 任务三 掌握紫外-可见分光光度法和高效液相色谱法等含量测定 方法 任务一 药用辅料的功能性指标 任务二 常用辅料的质量检测 任务一 芳酸及其酯类药物质量检测 任务二 胺类药物的质量检测 任务三 维生素类药物的质量检测 任务四 甾体激素类药物的质量检测 任务五 抗生素药物的质量检测 任务六 喹诺酮类药物的质量检测 任务七 生物碱类药物的质量检测 57 铜仁职业技术学院 任务八 药品生产技术专业人才培养方案附件 复方制剂的质量检测 3、《植物药分离纯化技术》课程标准 制定时间 制定人 审核人 修订时间 修订人 2017 年 8 月 胡美忠 汤永奎 2019 年 8 月 胡美忠 适用专业:药品质量与安全 学时:54 学时(实训 24 学时,理论 30 学时) 前导课程:《生物化学》《天然药物化学》 一、课程定位 (一)课程性质 本课程是利用待分离物系中有效活性成分与共存杂质之间在物理、化学及生物学性 质上的差异进行分离纯化的工程技术学科,是药物制剂技术专业技术课程。药物的研究、 开发与生产,最重要的前提是获得所需纯度的化合物。药物特别是制剂中的药物的分析, 也大多要求先进行分离纯化。因此,分离纯化技术是药物的研究、开发、生产与分析中 的关键技术。 本课程的任务是帮助学生了解和掌握与药物研究、开发相关的分离技术的原理和应 用。通过这门课程的学习,要使学生掌握药物分离纯化工艺过程中的基本原理、方法、 流程,熟悉各种分离纯化技术的特点和适用范围,了解新型药物分离工程与技术的发展 方向和趋势,能够综合运用所学的各种药物分离知识,针对具体的药物分离目标设计选 择合理的分离工艺和方法。 (二)课程设计思路 (1)校企结合 58 铜仁职业技术学院 药品生产技术专业人才培养方案附件 学校、业务部门结合,共同分析市场对掌握药物分离纯化技术人才的需求,根据市 场人才需求情况及对技能的要求等情况,合理设置课程内容。 (2)学习与就业相结合 以工作过程为主线,以中药提取等岗位为载体设计学习情境,使校内外学习相结合, 提高学生的关键能力,实现专业群与岗位群无缝对接。 (3)理论与实践结合 课程体系以构建职业能力培养为重点,整个教学过程教室、实训室、实训基地和中 药提取工厂进行,实现教、学、做一体化。 (4)社会服务 在校企结合中优化,创新人才培养模式,让企业分享优质教学资源,在完成教学计 划的同时,完成社会所赋予的职业技能鉴定、业务部门职工培训、技术开发应用推广等 工作。 二、课程目标 (一)知识目标 通过教学,使学生掌握植物药分离纯化技术原理、方法及操作,熟练掌握常见的预 处理、萃取、水提、醇提、膜分离、离子交换、色谱等技术。 学生科学的、实事求是的操作态度,较好运用所学知识分析和解决实际问题的能力。 1.3 通过实验实训教学,理论联系实际,完成本课程要求的基本技能技巧训练。 1.4 通过实验实训教学,掌握学习专业技术的方法,在今后的工作中,具有接受新 知识、新技术的能力。 (二)能力目标 通过教学,使学生掌握本课程实验设计、操作、观察、记录、结果统计分析等方法, 进行最基本的科研思维训练,掌握学习专业技术的方法,在今后的工作中,具有接受新 知识、新技术的能力。 59 铜仁职业技术学院 药品生产技术专业人才培养方案附件 (三)素质目标 通过教学,培养学生科学的、实事求是的操作态度,较好运用所学知识分析和解决 实际问题的能力。 三、课程内容与要求 第一章 绪论(2 学时) 【教学要求】 熟悉生物制药、化学制药和中药制药的概念;掌握分离纯化技术的基本概念和原理; 掌握药物分离与纯化技术的特点及一般的工艺过程;理解分离与纯化技术在制药过程中 的重要作用;了解药物分离与纯化技术的发展。 【教学内容】 一、药物分离与纯化技术的概念 二、分离与纯化技术的基本原理 三、药物分离与纯化的一般工艺过程 四、药物分离与纯化技术的发展 第二章 药物分离纯化前的预处理(2 学时) 【教学要求】 掌握各种预处理技术的基本原理和方法;掌握固-液分离的方法;熟悉凝聚作用和 絮凝作用的原理 了解制药生产中常用的絮凝剂;了解中药前处理 【教学内容】 一、药物预处理的目的 二、预处理技术的方法 三、凝聚和絮凝 四、固液分离 五、生物制药中的细胞破碎 六、中药前处理 第三章 萃取技术(8 学时) 【教学要求】 60 铜仁职业技术学院 药品生产技术专业人才培养方案附件 掌握液-液萃取、固-液萃取的基本概念和分离原理;掌握液-液萃取的工艺过程和乳 化现象;掌握萃取剂的选择;掌握固液萃取的方法;了解典型萃取设备的结构、工作原 理;了解双水相萃取、超临界萃取的基本原理。 【教学内容】 一、液液萃取(2 学时) 萃取技术的分类;液液萃取的概念和萃取体系;液液萃取的分离原理;液液萃取设 备 二、液液萃取过程问题分析及处理(2 学时) 影响液液萃取的因素;萃取剂的选择;乳化和破乳化;溶剂回收(旋转蒸发仪的使 用与维护) 三、固液萃取(浸取)(2 学时) 浸取的相平衡;天然药物化学成分;浸取的方法;浸取溶剂的选择;浸取的相关设 备;超临界流体萃取;双水相萃取 四、新型萃取技术(2 学时) 超临界流体萃取技术、双水相萃取、凝胶萃取技术 第四章 离子交换技术(4 学时) 【教学要求】 掌握离子交换基本原理;熟悉离子交换剂的种类、功能和特性及命名;了解离子交 换过程的设备、操作方式及其应用。 【教学内容】 一、离子交换技术的基础知识(2 学时) 离子交换技术基本原理;离子交换剂的种类、功能和特性 二、离子交换技术(2 学时) 离子交换技术的操作方式、设备、在制药工业中的应用 第五章 膜分离(4 学时) 【教学要求】 掌握膜分离过程的概念、分类及特点;熟悉分离膜的定义与分类;了解膜分离的应 用;熟悉膜的污染与清洗。掌握超滤、纳滤和反渗透的基本原理;熟悉超滤膜性能参数、 浓差极化;理解影响超滤速度的因素。 61 铜仁职业技术学院 药品生产技术专业人才培养方案附件 【教学内容】 一、膜分离的基础知识(2 学时) 膜分离过程的概念和分类;膜的定义与分类;膜分离的特点;过程的基本特性;膜 性能参数;浓差极化;影响膜分离的因素 二、膜分离技术的原理和应用(2 学时) 超滤、微滤、纳滤和反渗透的原理和应用;膜的污染与清洗;膜分离的应用与进展 第六章 色谱分离技术(6 学时) 【教学要求】 掌握色谱分离过程基本原理和色谱的分类;熟悉保留值、分离度和柱效率等基本概 念;理解典型制备色谱工艺及应用;了解气相色谱、高效液相色谱及其应用。 【教学内容】 二、色谱分离过程基础理论(2 学时) 色谱分离过程的基本原理;色谱的分类;基线、保留值、分离度和柱效率 三、色谱技术(2 学时) 吸附色谱、凝胶色谱、分配色谱、离子交换色谱、亲和色谱的原理;柱色谱、薄层色谱 的原理和操作方法 四、色谱技术的应用(2 学时) 气相色谱、高效液相色谱、柱色谱、薄层色谱的应用 第七章 结晶技术(2 学时) 【教学要求】 掌握结晶技术的基本理论知识,掌握结晶工艺过程的基本原理、方法及控制;了解 结晶设备的结构、工作原理及操作方法。 【教学内容】 一、概述 晶体结构与特性;晶体的粒度分布;结晶过程及其在制药中的重要性 二、结晶过程的相平衡与介稳区 溶解度;两组分物系的固液相图特征;溶液的过饱和与介稳区 三、结晶过程动力学 结晶成核动力学;结晶生长动力学 62 铜仁职业技术学院 药品生产技术专业人才培养方案附件 四、溶液结晶过程与设备 溶液结晶过程;典型的溶液结晶器;溶液结晶过程的操作与控制 五、其他结晶方法 第八章 干燥技术(2 学时) 【教学要求】 掌握干燥过程基本原理;了解干燥过程动力学。 【教学内容】 一、干燥过程的基本原理 湿空气的基本性质;干燥平衡。 二、干燥过程动力学 湿物料的性质;干燥速率。 三、干燥造粒技术 喷雾干燥造粒;其他干燥造粒方法;干燥器选型时应考虑的因素。 四、实施建议 (一)教材的编写及选用 主要参考书目 序号 书目名称 主编 出版社 1 药物分离与纯化技术 张雪荣 化学工业出版社 出版时间 (二)教学建议 1、教学模式 创建“学做一体”模式。结合学生获得陈述性与经验性知识技能的特点,共同设计 教学手段、方法与教学场景,针对性地采取任务驱动、项目导向、工学交替、情景陶冶 等教学模式,灵活分组讨论、角色扮演、启发引导等教学方法,把教学融入真实的职业 岗位场景中,实现教学过程与学习过程、学习过程与工作过程、教学效果与学习成果的 有机统一。 2、教学方法 63 铜仁职业技术学院 药品生产技术专业人才培养方案附件 任务驱动法:通过完成植物药制药过程中的植物药提取分离纯化等实际任务,培养 学生的实践能力,提高学生分析问题、解决问题的能力。其实施步骤为: 第一步:任务下达;第二步:分组制订方案;第三步:实际操作;第四步:结果评 定 见习演示教学法:针对本课程的一些教学内容如 CO2 超临界提取装置提取挥发油、 HPLC 分析检测等,由于本教学内容所使用的设备是技术含量高、价格昂贵的高精尖设备, 学生操作过程中稍有不慎即容易损坏,因而采取见习演示教学法。 案例教学(专题讨论)法:通过制药过程中植物药提取实际案例的分析讨论(如草 珊瑚提取分离案例进行分组讨论),启发学生积极思维,提高了学生分析问题、解决问 题的能力。我们针对学生在植物药提取分离纯化实际工作中容易忽视或出现的问题,组 织专任教师与企业一线人员开发建设植物药提取分离技术案例库。主要目的在于运用案 例教学法强化学生分析问题解决问题的能力。其使用一般在学生课后或操作任务完成之 后。让学生各抒己见,进行分析总结,最后由学生代表上讲台汇报介绍,以启发学生多 维思考。 3、教学手段 多媒体、实训、讨论、实验设计 4、教学情境 灵活分组讨论、角色扮演。 (三)教学基本条件 1、教学团队 植物药生产技术国家级教学团队 2、校内实训 铜仁职业技术学院拥有的校内省级以上科研实训平台有《民族中兽药分离纯化技术 国家地方联合工程研究中心》,2013 年获国家发展和改革委批准;《民族中兽药制造协 同创新中心》,2016 年贵州省教育厅批准;《贵州省中兽药工程研究中心》,2011 年 获贵州省发展和改革委批准;《贵州省中兽药工程技术研究中心》2015 年获贵州省科技 厅批准;《贵州省民族中兽药与生态畜牧业人才基地》,2013 年贵州省省委组织部批准; 中兽药制剂中试及工程化基地(铜仁民族兽药厂,1992 年建厂,2013 年获省经信委批 准立项技改);贵州省制药技术职教师资培训基地(2012 年贵州省教育厅批准);国家 64 铜仁职业技术学院 药品生产技术专业人才培养方案附件 资助的生物制药实训基地(2006 年);开放性制药实训基地(2015 年)。长期从事中 兽药的开发研制及植物药的分离提取,有二十余年的技术、经验积累,特别是在开发利 用贵州高原天然民族兽医药、开发利用贵州高原丰富的中草药资源进行兽药研制创新方 面有独特的优势和特色,具有提取分离天然植物有效成分及动物药剂研制的仪器设备在 省内高职高专院校处于领先地位,如高效液相色谱仪、紫外可见光度计、薄层色谱扫描 仪、旋转蒸发仪、超声波细胞破碎仪、小型喷雾干燥仪、冷冻干燥机、高速分散均质机、 酒精沉淀罐、多功能提取回收机组、浓缩锅、微波真空干燥箱、超声波提取机、过滤机 等仪器设备,价值达 2800 万元。有实验室面积 5000 余平方米,建有校内 “药物提取 纯化技术生产实训车间” “植物药识别应用技术生产实训车间”“药物分析检测技术 生产实训车间”“药物制剂技术生产实训车间”四个生产性实训车间,满足几个药剂专 业主干课程学生校内实训需要 。“植物药分离纯化技术”课程中药用植物的分离纯化 及检测实验实训在“药物提取纯化技术生产实训车间”进行,符合行业企业生产性实训 要求。 3、校外实训 大西南中药植物科技有限公司 (四)课程资源的开发与利用 1、开发有《植物药分离纯化技术实训》校本教材 2、建设有《植物药分离纯化技术省级精品课程》网站 五、教学评价 改革传统的课程评价模式与指标体系,积极推行过程形成性考核,建立教师评价和 学生互评相结合、过程评价和结果评价相结合、课内评价和课外评价相结合、理论评价 和实践评价相结合、校内评价和校外评价相结合的课程教学评价机制和灵敏的教学信息 反馈机制。 六、教学项目设计 根据贵州省医药大健康产业发展需要,以《中华人民共和国职业分类大典》中《国 家职业标准中成药试制工》、《国家职业标准中药质检工》(中华人民共和国劳动和社 会保障部制定);国家劳动部、中医药管理局制定的《中医药工人技术等级标准》中《高 级提取工》等及中药制药技术专业人才培养目标,针对中药制药企业生产从事中药提取 分离职业岗位所需要的知识、能力与素质分析的基础上,根据企业生产岗位对从业人员 65 铜仁职业技术学院 药品生产技术专业人才培养方案附件 的知识要求,培养学生形成良好的职业素质,提高其毕业后可持续发展能力进行设计的, 内容编排根据中药提取、分离、纯化、干燥、包装等生产工艺过程设计成学习性“项目 -任务-岗位”课程。 4、《GMP 实务》课程标准 制订日期 制定人 审核人 修订时间 修订人 2018.11 张玲燕 张新卓 2019.02 汤永奎 适用专业:药品生产技术 学 时:总学时 72,其中理论 36 学时、实训 36 学时 前导课程:药物制剂设备、《固体制剂生产技术》 一、课程定位 (一)课程性质 《新版 GMP 教程》是药品生产技术专业核心课程之一,是为培养具有一定基础知 识的技能型药学人才服务的,突出 GMP 理论和实践技能的培养,为学生掌握一定 的 GMP 理论知识及将 GMP 知识应用于药品生产中的能力。 (二)课程设计思路 本课程紧扣高职高专教育教学的培养目标,适应教育改革与发展的要求,理论以必 须、够用为度,合理选择了教学内容,讲授药品生产质量管理规范(GMP)有关内容。 通过教学,要求掌握药品生产企业的常规 GMP 基本内容和要求,了解 GMP 检查要点、 方法和评定标准。使学生毕业后能够尽快的适应药品生产企业各个岗位的工作,缩短认 知过程,为走上企业的管理岗位做好必要的知识和能力储备,并能运用 GMP 知识指导 实践工作,分析解决实际问题。 二、课程目标 (一)知识目标 (1)讲出空气净化系统的原理及初、中、高效空气过滤器设置。 (2)讲出制药用水设备设置原理及要求。 (3)能按规定进行物料的验收、在库养护、出库等。 (4)能按规定进行生产过程的管理及人员卫生工作。 66 铜仁职业技术学院 药品生产技术专业人才培养方案附件 (5)能按规定进行质量管理的文件、取样、检验、实验室的管理。 (二)能力目标 (1)能熟练填写生产记录,保持相邻岗位生产记录的一致性与连续性,并能检查 记录,防止错填、漏填等差错。 (2)能熟练进行岗位的清场工作并做好清场记录,能检查和发现问题,提出改正 建议。 (3)能识别带有净化要求、工艺条件、工艺控制点的相邻岗位生产操作工艺流程 示意图(组成、内容),及相互间连接顺序(先、后关系)。 (4)能识别一种剂型的生产工艺流程示意图和车间平面布置图。 (5)能正确选用、检查、判断、装卸、清洁保养模具。能识别一种剂型生产所用 的所有模具的名称、特点。 (6)能采取正确措施,熟练处理生产中的突发事件。 (7)能防止与排除岗位生产操作过程中常见生产、质量、安全问题。 (三)素质目标 (1)良好的职业道德和职业素养,具备团队合作和人际交往的能力,努力追求自 我发展和自我完善,有良好的求知欲和终身学习的精神。 (2)能吃苦耐劳、诚实守信、爱岗敬业、质量为本、严谨细致、创新发展,又事 业心和责任心。 (3)具有班组管理能力,自我评价和自控能力。 (4)有正确处理生产中出现的突发事故的能力。 三、课程内容与要求 序 号 1 单元 绪论 教学内容 教学要求 1. GMP 产生与发展。 1.熟悉 GMP 的内容和特点; 2.GMP 的主要类型和基 2.掌握 GMP 的基本原则; 本内容 3.能够从理论上理解实施 GMP 的 3.我国新版 GMP 的特点 意义 理论 实训 学时 学时 2 0 2 2 4. 建 立 符 合 我 国 药 品 生 产实际的 GMP 体系 2 质量 1.全面质量管理与 GMP 1.熟悉全面质量管理 67 铜仁职业技术学院 管理 药品生产技术专业人才培养方案附件 2.质量保证 2.了解质量保证和质量控制的基 3.质量控制 本原则 4.质量风险管理 1.组织与机构 3 机构与 2.人员的培训。 人员 3.人员卫生 1.掌握生产、质量管理部门的职 责,质量受权人的职责。 2 掌握培训的内容和方法 2 2 2 4 2 4 2 2 3.能够清晰组织机构中各部门之 间的关系及权责分配 1.理解工艺布局、洁净厂房有基 本要求,人流净化与安全措施的 实施要求 4 厂房与 1.厂址选择和厂区规划 2.掌握空调净化管理要求、洁净 设施 2 厂房内布局与管理 环境参数的控制与监测。 3.设施 3.掌握空气净化调节系统及通风 4.仓储区、质量控制区与 装置的基本技术要求、空气净化 辅助区 处理的要求。 1.理解药品生产设备的设计选型 应遵循的要求 5 设备 1.设备的设计与安装 2.掌握工艺用水的制备方法、储 2..设备的维护与维修 存要求和主要监测项目、标准和 3.设备的使用与清洁 监测周期。 4.制药用水 3.掌握设备的清洁、维护的要求、 设备管理的具体内容和要求 物料和 6 产品 1.物理和产品的概念 1.掌握原辅料的管理要求 2.物料的购进与接收 2.掌握药品包装的管理要求 3.物料的存储于养护 3.能够制定采购、接收、检验原 4.物料的发放与使用 辅料的质量 5.包装材料的管理 68 铜仁职业技术学院 7 确认与 验证 药品生产技术专业人才培养方案附件 1.验证概念和分类 1.熟悉验证的一般程序、验证的 2. 厂 房 设 施 与 设 备 的 验 程序及工作流程 证 2.掌握验证的文件管理 3.分析方法的验证 3.能够解释验证及验证相关术语 4.工艺验证 的含义 5.清洁验证 4.能明确验证的类型,并会编制 2 2 2 2 2 2 2 2 4 2 2 2 2 2 验证方案 8 1. 文 件 系 统 的 建 立 、 运 1.理解文件的类型、文件、文件 文 件管 行、管理 管理的概念 理 2.生污染和污染的防范 2.掌握文件管理要求 1.生产过程管理 9 生 产管 2.污染和污染防治 理 3.清场管理 4.生产管理 5.包装操作 10 1.掌握工艺规程、物料平衡、批 生产记录、工艺用水管理要求。 2.掌握药品批号划分的原则 3.掌握污染、清场的定义 4.掌握污染、混淆、差错的产生 于防止措施 1. 实 施 参 数 放 行 的 重 要 1.熟悉参数放行的重要性 参 数放 性 2.熟悉微生物的特征与分类 行 2. 微 生 物 及 其 灭 菌 理 论 3.熟悉与灭菌相关的数值 概述 11 质 量保 1.质量管理概述 证与 质 2.物料和产品放行 量控制 3.持续稳定性考察 委 托生 12 产与 委 托检验 1.熟悉质量管理的重要性 2.熟悉物料和产品放行的要求 3.熟悉持续稳定性考试的分类、 要求 1. 委 托 生 产 与 委 托 检 验 1.掌握委托生产与委托检验的概 的概念 念 2. 委 托 生 产 的 条 件 和 要 2.熟悉委托生产的条件和要求 求 3.熟悉委托检验的条件和要求 3. 委 托 检 验 的 条 件 和 要 求 13 药 品发 1.药品发运 1.掌握药品发运、召回的定义 运与 召 2.药品召回 2.熟悉药品出库的程序 69 铜仁职业技术学院 药品生产技术专业人才培养方案附件 3.熟悉药品召回的程序 回 14 1.熟悉自检工作程序 1.自检概念、实施 自检 2.熟悉认证工作程序 2.质量改进措施和建议 药 15 品 GMP 认 证 1.药品 GMP 认证发展概 1.掌握药品 GMP 发展的概述 述 2.掌握药品 GMP 认证组织机构及 1.药品 GMP 认证组织机 管理 2 2 2 2 32 32 构及管理 合计 四、实施建议 (一)教材编写及选用 主要参考书目 ( 序号 书目名称 主编 出版社 出版时间 1 制药设备与工艺 邓才彬 高等教育出版社 2005 2 实用药品 GMP 基础 朱玉玲 化学工业出版社 2013 3 中药饮片 GMP 实施指 李光甫、白慧良 化学工业出版社 2005 二) 教 学 南 建议 1、教学模式 PBL、案例引导 2、教学方法 用实践与理论结合,加强有关现象的解释与实际结合,加强动手能力的训练,言简 意赅,重点突出,结合制药企业的生产实际进行讲解,在教学方法上要力求少而精,采 用对比的教学方法,通过多媒体、幻灯、教学录相等方法来提高教学效果。在教学方法 上要深入浅出、启发性的教学方法,加深学生对所学内容的直观认识,提高教学效果。 70 铜仁职业技术学院 药品生产技术专业人才培养方案附件 3、教学手段 通过多媒体、教学视频、课堂讨论、课堂作业等手段完成 GMP 的教学。 4、教学情境 教学中引入案例分析、实例解析、应用示例、课堂互动等内容,意在培养学生规 范操作及解决实际问题的工作能力;增强教材内容的趣味性及拓宽学生的知识面,以满 足学生学习的需要。 (三)教学基本条件 1、教学团队 序 号 姓名 1 张玲燕 2 课程团队成员一览表 职称/职 性别 年龄 所学专业 执业资格证书 务 女 张新卓 男 3 胡超 男 36 副教授 药物制剂 39 实验师 药剂学 27 讲师 药剂学 工作单位 执业药师/考 铜仁职业技术 评员 考评员 学院 铜仁职业技术 学院 铜仁职业技术 学院 4 刘强 男 28 讲师 药物化学 营养师 5 汤永奎 男 49 讲师 中药学 考评员 铜仁职业技术 学院 铜仁职业技术 学院 2、校内实训 制药实训室、贵州大西南植物中药科技有限公司 3、校外实训 我省知名制药企业贵州光正制药,贵州新天药业,贵州拜特药业等多家企业合作, 建立了紧密型校外实训基地。 (四)课程资源的开发与利用 根据我国高等职业教育和人才培养目标与规格的要求,对基础理论部分主要以应用 71 铜仁职业技术学院 药品生产技术专业人才培养方案附件 为目的,以必须、够用为度,以强化应用为重点。增加应用性知识,在对教材内容的先 进性和针对性的处理上,以突出掌握生产实际中正在使用的技术和新近有可能推广的技 术。因此要求上课的教师必须随时掌握本学科的动态,同时要求学院增加实验设备和实 习药厂的投入,以增加实训、药厂参观和药厂实习的内容,使学生真正成为实践技能型 人才。 五、教学评价 考试采用平时考试与期末考试相结合的方式。平时考试包括考勤、课堂提问、小测 验、实验和作业完成情况等,占总成绩的 30%;期末考试采用试题进行闭卷考试,占总 成绩的 70%。 六.教学项目设计 序号 课程单元 1 绪论 学习任务及教学要求 任务一: 药品 GMP 的主要内容 任务二:GMP 的三大要素 任务三:GMP 认证的基本程序 2 物料的管理 任务一:物料管理的重要性及物料管理的模块系统 任务二:物料的接收 任务三:物料的贮存 3 药品生产前准备的管 理 任务四:物料发放的过程及要求 任务五:不合格品的处理 任务一:阅读和理解生产管理文件 任务二:不同级别洁净厂房的洁净度要求 任务三:人员、物料进入洁净区的要求 任务四:生产操作前的清扬 任务五:根据生产或包装指令单检查核对物料 任务六:检查衡器、量具的状态 任务七;检查确认设备、器具状态完好 4 药品生产过程的管理 任务一: 药品的生产批号管理 任务二;工艺用水的相关要求 任务三:生产过程的状态标识管理 任务四:药品生产过程管理的内容 任务五:液体制剂的时效性原则 任务六: 防止药品生产和包装过程中的污染和混淆 任务七: 填写与保管批生产记录和批包装记录 任务八: 药品 GMP 的验证 72 铜仁职业技术学院 药品生产技术专业人才培养方案附件 任务九: 药品生产过程中异常情况 任务十: 药品的返工管理 5 药品生产结束的管理 6 药品质量检验的管 理 任务一:药品生产结束的管理内容 任务二:设备、工作场地的清洁、清场 任务三:及时完整地填写清场记录 任务四;洁净区的消毒原则和方法 任务五:洁净工作服的清洗、消毒 任务六:批生产、批包装记录的审核 任务七:药品放行前审核 任务一: 阅读、理解和执行药品质量标准 任务二;药品质量检验的流程与要求 任务三:药品留样观察管理和稳定性试验 任务四:药品检验试剂和药品检验仪器的管理 5、《固体制剂生产与检测技术》课程标准 一、课程信息 课程代码:07711309 课程名称:固体制剂生产与检测技术 授课对象:三年制高职学生 课程性质:岗位核心能力课程 学时学分:102 学时(其中理论 36 学时,实践 60 学时,其它 12 占学时),6 学分 前导课程:《制药基础》等。 并行课程:《植物药分离与纯化技术》、《药品应用技术》等。 后续课程:《液体制剂生产与检测技术》、《实用制剂制备技术》、《药品营销技 术》等。 二、课程目标定位 本课程是药物制剂技术专业的岗位能力课程。本课程的功能是通过教师的教学和学 生的学习、训练,使学生掌握散剂、颗粒剂、片剂、胶囊剂生产过程中的原辅料处理, 73 铜仁职业技术学院 药品生产技术专业人才培养方案附件 生产工艺过程及质量控制技术以及胶囊剂生产设备的使用与养护、GMP 管理等所需的知 识,学会原辅料前处理、制粒、干燥、压片、填充、泡罩包装、软胶囊内容物配制、化 胶、制丸、干燥洗丸、拣丸、胶囊剂质量检测等操作技能,养成具有强烈质量意识、安 全意识、成本意识的职业素养,支持学生考取药物制剂工(高级)职业资格证书。 三、课程设计思路 ⒈课程开发小组汇集校企人员 课程开发小组由校内教师、行业专家(铜仁地区民族医药研究所、铜仁地区药检所) 、 企业技术骨干(贵州拜特制药,贵州德昌祥制药、贵州光正制药等)组成,共同研讨和 开发课程。 ⒉能力分析源于职业岗位 课程开发人员深入行业、企业一线和管理部门进行实地调研,收集职业岗位工作内 容与场景资料,拜访行业专家了解行业发展动态。并将大量的一手资料进行归类整理, 集中讨论,形成共识。 ⒊课程标准编制体现职业岗位要求 通过课程开发小组深入企业一线调研,收集职业岗位工作内容与场景资料,了解职 业岗位所需的品德、知识和技能,确定课程在人才培养方案及课程体系中的地位、作用、 任务等,依据技术逻辑和知识逻辑确定课程内容结构,并明确课程的知识点与技能项目。 按课程定位、目标、任务、内容、教学建议、考核评价、课程资源开发与利用、参考文 献选用、课程计划与学时分配等要求编制课程标准,经专业建设管理委员会研讨、审核、 修订后付诸实施。 ⒋教学内容开发体现岗位工作内容 参照国家职业资格标准,本着“构基础、强技能、重发展的原则”,设计结合贵州 实际的项目任务,充分考虑职业性、实用性、先进性、地方性特点优化教学内容,保证 课程教学目标的实现。 ⒌教学资源搜集体现行业发展现状 为适应教师教学与学生自主学习需要,同时为区域内同类专业提供优质共享教学资 源,收集整理各种教学资源,建立专业教学资源库。让学生在获取知识,熟悉技能,提 高素质的同时,了解和掌握行业新新动态。 74 铜仁职业技术学院 药品生产技术专业人才培养方案附件 ⒍教材编写依据职业岗位知识与技能 在拥有充足的教学资源基础上,依据课程标准组建课程教材的校企合作开发小组, 通过分工协作,编写出体现工学结合,又突出实用性、实践性、时代性和前瞻性的课程 教材。 ⒎教学情景设计展现职业工作场景 依据课程标准要求完成的项目任务,科学合理设计教学场景,加强校内实训基地的 生产能力和校外实训基地的教学功能建设,为“教、学、做”一体的课程教学模式实施 创造条件。 ⒏教学团队建设重在“双师”队伍培养 以提高专任教师的综合职业素养与实践教学能力为目的,采取培、聘、引并举的办 法,打造一支由课程负责人、骨干教师、行业专家、能工巧匠组成的专兼结合教学团队。 ⒐教学过程组织致力工作与学习任务相互转化 修订教学管理文件,建立起适应“教、学、做”一体的工学结合课程教学模式的教 学管理制度;明确工学结合人才培养质量的关键控制点,采取有效的质量控制措施,保 证工学结合教学质量。 ⒑教学方法更新重在创建“学做一体”模式 结合学生获得陈述性与经验性知识技能的特点,共同设计教学手段、方法与教学场 景,针对性地采取任务驱动、项目导向、工学交替、情景陶冶等教学模式,灵活分组讨 论、角色扮演、启发引导等教学方法,把教学融入真实的职业岗位场景中,实现教学过 程与学习过程、学习过程与工作过程、教学效果与学习成果的有机统一。 四、教学内容标准 ⒈知识目标 ⑴熟悉片剂、胶囊剂胶囊剂分类、特点与质量要求,熟悉固体制剂常用辅料的特点、 性能及适用范围。 ⑵熟悉固体制剂生产工艺流程,并掌握各工序质量控制要点。 ⑶熟悉固体制剂相关生产设备的结构、原理与性能,及使用注意事项。 ⑷掌握《中国药典》(现行版)中常见分析方法的基本原理、应用及相关计算;我 75 铜仁职业技术学院 药品生产技术专业人才培养方案附件 国药品质量标准体系及药品检验工作的基本程序;固体制剂常规检测项目,能够按照药 品质量标准对药品全检。 ⑸熟悉药品生产质量管理规范。 ⒉能力目标 ⑴能阅读工艺规程,能够按照 SOP 进行生产操作并正确填写生产记录,并能解决各 工序生产过程中出现的常见问题。 ⑵能熟练操作固体制剂生产相关设备,并能按照 SOP 对设备进行养护与维修。 ⑶能熟练掌握《中国药典》的查阅方法及药物分析常规检验技术,熟知胶固体制剂 检验工作基本程序及质检各岗位标准操作规程,能够独立、准确、快速完成胶囊剂的全 检工作。 ⑷学会各种分析仪器的正确操作、各种检验记录和检验报告的正确书写及药品检验 结果的判定。 ⒊素质目标 ⑴具有强烈的事业心和敬业精神,热爱企业,热爱本职工作。 ⑵有良好的职业道德,勤奋学习,求实创新。 ⑶遵纪守法,诚信为人,团结合作。 ⑷自觉遵守国家的法律法规,掌握药事管理法规。 五、典型工作任务与学习项目 表1 工作领域 典型工作任务 称量配料 胶囊剂生产典型工作任务分析 职业能力 ⒈称量过程中所用设备的使用、清洗及维 护保养。 ⒉根据批生产指令计算、符合后正确领取 物料,按工艺要求及称量 SOP 熟练完成物 料的称、量取。 ⒊及时填写相关记录,严格按照清场制度 清场。 硬胶囊生产 粉碎、筛分、混 合 制粒干燥 ⒈根据生产指令领取原辅料,并核对; ⒉正确使用粉碎、筛分、混合的生产工具 和设备,并能进行一般性的维护保养; ⒊按工艺要求及标准操作规程进行生产 及自检,处理生产中的异常问题,并正确 填写本岗位的生产记录。 ⒈根据生产指令领取原辅料,并核对; 76 学习项目 ⒈克咳胶囊称量配料; ⒉六味 木香 胶囊 称量 配 料; ⒊阿司 匹林 肠溶 胶囊 称 量配料; ⒋诺氟 沙星 胶囊 称量 配 料。 ⒈糖粉、杏仁、桔梗、莱 菔子 、阿 司匹 林等 的粉 碎; ⒉旋振筛的使用; ⒊槽型混合机、三维运动 混合机的使用。 ⒈空白颗粒的手工制备; 铜仁职业技术学院 填充 化胶 内容物配制 软胶囊生产 制丸 干燥洗丸 胶囊剂包装 内包装 外包装 药品生产技术专业人才培养方案附件 ⒉正确使用制粒岗位生产工具和设备,并 ⒉摇摆 式制 粒机 制备 阿 能进行一般性的维护保养; 司匹 林颗 粒、 板蓝 根颗 ⒊正确计算粘合剂、润湿剂等的用量; 粒; ⒋按工艺要求及标准操作规程进行生产 ⒊高效 湿法 制粒 机制 备 及自检,处理生产中的异常问题,并正确 诺氟沙星颗粒。 填写本岗位的生产记并正确填写本岗位 的生产记录。 ⒈根据生产指令领取物料及胶囊壳; ⒉按照生产工艺及标准操作规程进行填 ⒈克咳胶囊填充; 充,并按规定时间检测装量及锁囊情况; ⒉六味木香胶囊填充; ⒊充填完毕进行抛光、打蜡,并检测外观 ⒊阿司匹林肠溶填充; 质量; ⒋诺氟沙星胶囊填充。 ⒋正确填写本岗位的生产记录。 ⒈按生产指令核对配制胶液的物料名称、 数量、规格、外观无误。 ⒉按照生产工艺及标准操作规程进行化 胶,并按规定时间检查液粘度、水分、冻 使用 水浴 式化 胶罐 进行 力; Ve 胶丸化胶生产操作。 ⒊按工艺要求及标准操作规程进行生产 及自检,处理生产中的异常问题; ⒋正确填写本岗位的生产记录。 ⒈按生产指令核对物料名称、数量、规格、 外观无误。 ⒉按照生产工艺及标准操作规程进行内 容物配制,并按规定时间检查含量、液滴 使用胶体磨进行 Ve 胶丸 (粒度)大小、异物; 内容物配制生产操作。 ⒊按工艺要求及标准操作规程进行生产 及自检,处理生产中的异常问题; ⒋正确填写本岗位的生产记录。 ⒈按生产指令核对物料名称、数量、规格、 外观无误。 ⒉按照生产工艺及标准操作规程进行压 丸,并按规定时间检查外观(软胶囊是否 使用 滚模 式软 胶囊 剂进 对称)及夹缝质量(是否粗大、有无漏液)、 行 Ve 胶丸制丸生产操作。 内容物重及装量差异、左右胶皮厚度; ⒊按工艺要求及标准操作规程进行生产 及自检,处理生产中的异常问题; ⒋正确填写本岗位的生产记录。 ⒈按生产指令核对物料名称、数量、规格、 外观无误。 ⒉按照生产工艺及标准操作规程进行压 丸,并按规定时间检查外观(软胶囊是否 模拟 生产 环境 对小 批量 对称)及夹缝质量(是否粗大、有无漏液)、 Ve 胶丸进行干燥清洗。 内容物重及装量差异、左右胶皮厚度; ⒊按工艺要求及标准操作规程进行生产 及自检,处理生产中的异常问题; ⒋正确填写本岗位的生产记录。 ⒈按生产指令核对所领取内包装材料、中 间产品的品名、批号、数量、规格等。 ⒉按照生产工艺及标准操作规程进行内 包装,并按时打印批号是否与生产指令相 符合,装量是否符合规定; 用泡 罩包 装机 对诺 氟沙 ⒊按工艺要求及标准操作规程进行生产 星胶囊进行包装。 及自检,保证产品外观整洁、美观,不应 有走版、切斜、连包、漏气等现象负责, 处理生产中的异常问题; ⒋正确填写本岗位的生产记录。 ⒈能按生产指令核对各种包装材料的印 对诺 氟沙 星胶 囊进 行外 77 铜仁职业技术学院 阅读质量标准 胶囊剂 质量检 查 工艺用水水、压 缩空气、空气净 化检测 原辅料、成品、 半成品、包装材 料检测 出具检验报告 药品生产技术专业人才培养方案附件 刷文字、色泽、材质、尺寸、数量及文字 内容等无误。 ⒉按产品工艺要求包装,药品不能多装或 少装,说明书不能多装漏装负责; ⒊在产品装箱前,检查单元包装状态及中 包装状态是否与工艺要求一致负责; ⒋正确填写本岗位的生产记录。 ⒈具备药品质量标准查阅能力; ⒉具备文献查阅和资料搜集、处理能力。 ⒈能按照标准操作规程进行取样、样品处 理、试剂配制等; ⒉具备检测仪器设备使用与保养能力; ⒊清楚常用分析方法原理、适用范围、操 作要点。 ⒈采集、分析数据能力; ⒉相关公式推倒能力。 包装。 ⒈查阅《中国药典》; ⒉纯化水检查; ⒊诺氟 沙星 胶囊 中间 体 检查; ⒋阿司匹林熔点测定; ⒌葡萄糖旋光度测定; ⒍对乙酰氨基酚、Ve 胶囊 质量检查。 表 2 片剂生产典型工作任务与学习项目 工作 领域 典型工作任务 生产任务下达及接受 物料准备 前处理 配料 制颗粒 整粒、批混 压制素片 制剂 制备 包糖衣、包薄膜衣 内包、外包 职业能力 能分析法定处方及来源 能换算制造处方 能读懂生产工艺条件 领取合格制造处方量的各种原材料 选、洗、干燥、后送入净料库 填写领料单 中药提取纯化 辅料粉碎、筛分 将处理好原辅料混合制软材 填写批生产记录表 按工序清场 SOP 清场、申请 QA 检查 挤压制粒 混合制粒 一步制粒 填写批生产记录表、工序操作记录 按工序清场 SOP 清场、申请 QA 检查 制造干燥均匀的颗粒 总混颗粒放入洁净周转桶 检查鉴别项附上标签送入中间站 填写批生产记录表、工序操作记录 按工序清场 SOP 清场、申请 QA 检查 将批混后颗粒压片 压片过程中质量项目检查 填写批生产记录表、工序操作记录 按工序清场 SOP 清场、申请 QA 检查 化糖、配好包衣用糖浆液 领取素片核对信息 包衣并检查崩解时限 填写批生产记录表、工序操作记录 按工序清场 SOP 清场、申请 QA 检查 铝塑泡罩包装,检查无漏片无破损 理瓶数片包装 领包材打批号、手工装盒装箱入库 填写批生产记录表、工序操作记录 按工序清场 SOP 清场、申请 QA 检查 78 学习项目 阅读生产工艺 领料、称量、调剂 原辅料前处理技术 制粒技术 整粒总混技术 压片技术 包衣技术 包装技术 铜仁职业技术学院 质量 检测 质检 药品生产技术专业人才培养方案附件 原辅料质量检测 中间体质量检测 成品质量检测 包材质量检测 包装规格和质量控制 收率计算 各工序物料平衡计算 检测技术 六、课程教学内容及要求 ㈠教学内容组织 依据课程教学内容标准,片剂生产与检测技术整合成 13 个教学项目,要求学生完 成教学项目所规定的学习任务(见表 3)。胶囊剂生产与检测技术分解成六个教学项目, 并要求学生完成教学项目所规定的学习任务(见表 4)。 表3 项目 编号 一 二 三 四 五 六 七 八 九 十 十一 教学项目 片剂生产与检测教学内容 学习任务 任务一、分类不同剂型 任务二、查阅《中国药典》 任务三、判定处方药、非处方药、特殊管理药品 任务一、分类片剂 任务二、片剂质量外观判断 项目二、 认识片剂 任务三、片剂处方分析 任务四、片剂生产工艺初设计 任务一、看懂片剂车间平面设计图 任务二、D 级洁净区人员净化 项目三、 GMP(片剂) 任务三、D 级洁净区物净、空气净化、消毒 任务四、厂房、车间、洁净区设计 任务一、不同的粉碎设备粉碎药物 项目四、 粉碎、过筛、 任务二、制作糖粉 混合技术 任务三、制作痱子粉 任务一、使用摇摆式制粒机制甘草颗粒 项目五、 制粒技术 任务二、制备空白颗粒 任务一、使用常压厢式干燥器干燥湿颗粒 项目六、 干燥技术 任务二、微波干燥湿颗粒 项目七、 整粒、总混技 任务一、使用 ZL-200 快速整粒机整粒 术 任务二、使用三维混合机总混颗粒 任务一、压制甘草片 项目八、 压片技术 任务二、压制空白片 任务一、包糖衣 项目九、 包衣技术 任务二、包薄膜衣 项目十、中药片剂制备技 任务一、使用化学鉴别法鉴别维生素 C 片 术 任务二、使用薄层色谱鉴别鉴别乙酰螺旋霉素片 任务一、不同种类中药片剂制粒 项目十一、 鉴别技术 任务二、不同种类中药片剂压片 项目一、 认知药品 79 教学时数 理 实 小 论 践 计 2 2 4 2 0 2 2 0 2 2 4 6 2 8 10 1 4 5 1 0 1 2 10 12 2 2 4 0 1 2 3 1 1 铜仁职业技术学院 十二 药品生产技术专业人才培养方案附件 项目十三、 制剂检查 任务三、包衣 任务一、片剂崩解时限检查 任务二、片剂溶出度测定 任务三、片剂总量差异检查 任务四、片剂含量均匀度检查 任务五、片剂硬度、脆碎度 任务六、水分检查 合计 表4 项目编号 教学项目 1 模块一 认知胶 囊剂 2 模块二 硬胶囊 生产技术 4 模块三 软胶囊 生产技术 5 模块四 胶囊剂 包装技术 2 4 6 20 36 56 胶囊剂生产与检测教学内容 学习任务 一、回顾胶囊剂的发展历程 二、胶囊剂的含义、特点与分类 三、胶囊剂的质量要求 项目一 认知胶囊剂 一、分析各类硬胶囊剂 二、硬胶囊剂常用辅料 项目二 硬胶囊剂一般生产工艺流程 一、空胶囊规格的选用 二、内容物的制备 三、胶囊填充 四、胶囊剂质量检查 五、胶囊剂包装与贮存 六、硬胶囊剂的举例 项目三 空胶囊 一、空胶囊的规格 二、空胶囊的组成 三、空胶囊的制备工艺 四、空胶囊的质量标准 项目四 内容物制备 任务一 称量配料 任务二 粉碎、筛分与混合 任务三 制粒 任务四 干燥 任务五 整粒 项目五 硬胶囊填充 项目一 认知软胶囊剂 一、软胶囊的主要特点 二、软胶囊的形状 三、软胶囊制备的基本要求 四、软胶囊囊材与基质 五、软胶囊材料的研究进展 项目二 软胶囊一般工艺流程 项目三 软胶囊制备 任务一 化胶 任务二 内容物配制 任务三 制丸 任务四 干燥洗丸 任务五 拣丸 项目一 药品包装概述 一、药品包装的作用 二、常用包装材料的分类 三、胶囊剂常用包装材料 项目二 胶囊剂包装操作 任务一 胶囊剂内包装 80 理论 教学时数 实践 小计 1 0 1 3 10 13 5 0 5 2 6 8 铜仁职业技术学院 6 模块五 胶囊剂 质量检测技术 7 8 汇报 考试 药品生产技术专业人才培养方案附件 任务二 胶囊剂外包装 项目一 阅读药品质量标准与检验规程 项目二 药品物理常数检查 项目三 胶囊剂质量检查 合计 7 6 13 0 2 20 2 0 24 2 2 44 ㈡教学要求 ⒈理论教学要求 表3 理论教学要求 表 5 片剂生产与检测理论教学要求 项目 序号 一 二 三 四 五 六 七 八 九 十 十一 十二 教学项目 重点 难点 1.熟悉常用关于药物概念 1.不同剂型分类方式 2.掌握药典基本常识 2.药典凡例、附录内容 项目一、认知药品 3.掌握 GMP、GSP、GLP、GCP、GAP 含义 1.熟悉片剂定义、分类、质量判断、 1.工艺流程设计 项目二、认识片剂 2.掌握辅料特点与应用 2.片剂处方分析 3.中药片剂生产工艺 1.GMP 概述、历史、与企业文化 1.GMP 认证流程 项目三、GMP(片剂) 2.片剂车间 GMP 要求 3.厂房、车间、人员、卫生要求 1.粉碎、过筛、混合工艺操作 1.粉碎、过筛、混合常用设备原理 项目四、粉碎、过筛、 2.粉碎、过筛、混合岗位职责 混合技术 3 粉碎、过筛、混合质量控制点 1.制粒工艺操作 1.制粒常用设备原理 项目五、 制粒技术 2.制粒岗位职责 2.制粒常见问题分析及解决 3.制粒质量控制点 1.干燥工艺操作 1.干燥常用设备原理 项目六、干燥技术 2.干燥岗位职责 3.干燥质量控制点 1.整粒、总混工艺操作 1.整粒、总混常用设备原理 项目七、整粒、总混 2.整粒、总混岗位职责 2.总混质量判定 3.整粒、总混质量控制点 1.压片工艺操作 1.压片常用设备原理 项目八、压片技术 2.压片岗位职责 2.压片常见问题分析及解决 3.压片在线质量控制 3.压片机参数调试 1.包衣工艺操作 1.包衣常用设备原理 项目九、包衣技术 2.包衣岗位职责 2.包衣常见问题分析及解决 3.包衣质量控制点 3.包衣参数控制 1.药品鉴别种类及常用方法 1.光谱鉴别原理及操作法 项目十、鉴别技术 2.一般鉴别与专属鉴别方法 2.色谱鉴别原理及操作法 项目十一、中药片剂 1.中药片剂类别 1. 处方设计 生产技术 2.中药片剂压片 2.工艺设计 1.片剂重量差异检查方法、设备、 溶 11.含量均匀度、溶出度检查方法、设 项目十四、制剂检查 操作 备、操作 2.崩解时限检查方法、设备、操作 表 6 胶囊剂生产与检测理论教学要求 项目 教学项目 重点 难点 81 铜仁职业技术学院 药品生产技术专业人才培养方案附件 序号 1 模块一 认知胶囊剂 模块二 硬胶囊生产 技术 2 模块三 软胶囊生产 技术 3 模块四 胶囊剂包装 技术 4 模块五 胶囊剂质量 检测技术 5 ⒈胶囊剂的发展历程; ⒉胶囊剂的含义、特点与分类; ⒊胶囊剂的质量要求。 ⒈各类硬胶囊剂特点,硬胶囊生产常 用辅料基本性能,硬胶囊剂质量要 求; ⒉硬胶囊生产工艺流程、厂房布局, 空胶囊组成、生产工艺、质量标准; ⒊硬胶囊生产各工序设备结构与原 理、质量控制要点、岗位职责、标准 操作规程等相关内容; ⒋各工序安全生产、环境保护等相关 知识。 ⒈各类软胶囊剂特点,软胶囊生产常 用辅料基本性能,软胶囊剂质量要 求; ⒉软胶囊生产工艺流程、厂房布局; ⒊软胶囊生产各工序设备结构与原 理、质量控制要点、岗位职责、标准 操作规程等相关内容; ⒋各工序安全生产、环境保护等相关 知识。 ⒈药品包装的作用; ⒉各种包装材料特点、性能; ⒊胶囊剂内、外包装工序生设备结构 与原理、质量控制要点、岗位职责、 标准操作规程等相关内容; ⒋各工序安全生产、环境保护等相关 知识。 ⒈我国药典中收载常用胶囊剂质量 标准; ⒉药物的化学结构、理化性质与分析 方法之间的关系; ⒊常用分析方法原理、适用范围、操 作要点; ⒋常用药检仪器原理、结构及使用保 养方法; ⒌某些近代检测技术在药物分析中 的应用、动向与发展。 胶囊剂的质量要求。 ⒈硬胶囊生产工艺流程、厂房布 局,空胶囊组成、生产工艺、质 量标准; ⒉硬胶囊生产各工序设备结构 与原理、质量控制要点、岗位职 责、标准操作规程等相关内容。 ⒈软胶囊生产工艺流程、厂房布 局; ⒉软胶囊生产各工序设备结构 与原理、质量控制要点、岗位职 责、标准操作规程等相关内容。 胶囊剂内、外包装工序生设备结 构与原理、质量控制要点、岗位 职责、标准操作规程等相关内 容。 ⒈药物的化学结构、理化性质与 分析方法之间的关系; ⒉常用分析方法原理、适用范 围、操作要点; ⒊常用药检仪器原理、结构及使 用保养方法。 2.实践教学要求 表 7 片剂生产与检测实践教学要求 项目 序号 一 二 三 实训项目 重点 查阅《中国药 典》 1.能熟练查阅凡例中专业术语 2.能熟练查找索引中药品 3.能熟练查找正文中项目 1.能准确分析片剂处方,计算平均 片重 1.人员净化程序 2.物料净化程序 3.看懂车间布局 cmc-na 胶浆、淀 粉浆 参观生产车间 难点 82 1 能熟练查找附录中相关项目 1.比较不同方法效果 1.空气净化 2.洁净区设备消毒 3.弄清人流通道 4.弄清物流通道 铜仁职业技术学院 四 痱子粉制备 五 制备泡腾颗粒 六 单冲压片机调 试与压片 七 素片包衣 水电导率和 PH 测定 纯化水杂质检 查 八 九 十 甲硝唑片含量 测定 十一 重量差异检查 十二 硬度、崩解时限 药品生产技术专业人才培养方案附件 1.共融薄荷脑、樟脑 2.粉碎、筛分其它原料 1.制淀粉浆 2.制软材 3.挤压制粒 1.调节片重、硬度 2.压片 3.在线质量检查 1.化糖、配制包衣液 2.上包衣锅 1.电导率、PH 测定 1.等量递增混合 1.混合制粒机制泡腾颗粒 2.粒度、异物、水分检查 211 1.安装冲头、中模 11 1.控制温度、转速等参数 1.电导仪、PH 计使用 1.灵敏度法检查杂质 2.检查操作 1.片剂含量测定前处理 2.紫外分光光度计测定 1.结果判定 1.紫外风光光度计使用 1.重量差异检查规范操作 333 1.限度判断 1.多功能测定仪使用 2.结果判定 334 1. 多功能测定仪使用 表 8 胶囊剂生产与检测实践教学要求 项目 序号 教学项目 1 模块二 硬胶囊生产 技术 2 模块三 软胶囊生产 技术 3 模块四 胶囊剂包装 技术 4 模块五 胶囊剂质量 检测技术 重点 难点 ⒈能按照工艺要求及标准操作规程 进行生产及自检; ⒉能处理生产过程中的异常问题; ⒊能正确对设备进行使用与保养; ⒋能正确填写本岗位的生产记录; ⒌能正确计算物料平衡。 ⒈能按照工艺要求及标准操作规程 进行生产及自检; ⒉能处理生产过程中的异常问题; ⒊能正确对设备进行使用与保养; ⒋能正确填写本岗位的生产记录; ⒌能正确计算物料平衡。 ⒈能按照工艺要求及标准操作规程 进行生产及自检; ⒉能处理生产过程中的异常问题; ⒊能正确对设备进行使用与保养; ⒋能正确填写本岗位的生产记录; ⒌能正确计算物料平衡。 ⒈能正确理解药品质量标准,能查阅 相关文献并对资料进行搜集整理; ⒉能按照标准操作规程进行取样、样 品处理、试剂配制等; ⒊能按照规程进行检测仪器设备使 用与保养; ⒋能正确采集、分析数据,能对相关 公式进行推倒。 七、教学条件 83 能处理生产过程中的异常问题。 能处理生产过程中的异常问题。 能处理生产过程中的异常问题。 ⒈能按照规程进行检测仪器设 备使用与保养; ⒉能正确采集、分析数据,能对 相关公式进行推倒。 铜仁职业技术学院 药品生产技术专业人才培养方案附件 ㈠校内实训条件 序号 实训室名称 主要实训设备 主要功能 1 药物质量检测实训 室 高效液相色谱仪、紫外分光光度计、酸度 计、电子天平、智能溶出仪等、澄明度检 测仪等。 实验、实训教学任务,工种 鉴定考核和培训。 2 胶囊剂实训室 全自动胶囊填充剂、胶囊抛光机、铝塑包 装机等。 实验、实训教学任务,工种 鉴定考核和培训。 3 制剂综合实训室 电子天平、水浴锅、电热套、片剂多功能 测定仪、药典筛等。 实验、实训教学任务,工种 鉴定考核和培训。 4 兽药厂 旋转式压片机、摇摆式制粒机、槽型混合 机等。 实验、实训教学任务,工种 鉴定考核和培训。 5 仿真实训室 摇摆制粒生产性、片剂生产性、硬胶囊剂 生产性等。 实验、实训教学任务,工种 鉴定考核和培训。 ㈡校外实训条件 序号 实习企业 主要业务 1 贵州光正制药有限责任公 司 2 贵州拜特制药有限公司 3 贵州德昌祥药业有限公司 片剂、胶囊剂、注射剂等产 品生产营销 片剂、胶囊剂、注射剂、糖 浆剂、颗粒剂等生产营销 片剂、胶囊剂、注射剂、颗 粒剂等生产营销 4 铜仁市食品药品检验所 食品、药品检验工作等。 接纳学 生人数 20~35 20~35 15~30 10~30 教学实习部门 胶囊剂生产车间、质量 部、仓储部等。 胶囊剂生产车间、质量 部、仓储部等。 胶囊剂生产车间、质量 部、仓储部等。 化验室、生测室等。 ㈢教学团队 本课程要求专任教师 2 人,授课学时 30 学时;兼职教师 1 人,授课学时 6 学时。 专任教师应具有累积 1 年以上制药企业一线生产实践经历,兼职教师应具有胶囊剂生产 或胶囊剂质量检查技术的指导能力。 八、教学方法与考核评价 ㈠教学方法 ⒈任务驱动法 通过目标任务驱动教学行为,使学生通过完成任务达到掌握所学知识的目的。既要 84 铜仁职业技术学院 药品生产技术专业人才培养方案附件 面向全体学生又要因材施教,培养学生的创新能力和独立分析问题、解决问题的能力, 完成课程目标任务。 ⒉问题教学法 对学生在实际工作中容易发生错误的教学内容,教师通过收集以往的典型案例,要 求学生自行分工组合,通过“资讯、计划、决策、实施、检查、评估”这一完整的“行 动”过程完成学习任务,有效提高了学生解决问题的能力。 ⒊案例分析法 在教学中采用较多的还有案例分析分组讨论法,即由教师抛出典型案例,提出问题 交给学生分组讨论,然后各组代表发言,进行自由辩论,最后由老师总结、点评。 ⒋角色扮演法 让学生扮演生产操作员工、质量管理人员等角色,使学生处于真实工作环境和工作 氛围中,同时能够有效地锻炼学生团队协同能力。 ⒌研究性学习法 结合文献和教师已有的科研成果进行深入讲解,对尚有的问题和观点,则指导学生 查阅相关学术期刊,师生一起交流研讨,以帮助学生了解最新动态,提高学生独立思考、 发现并解决问题的能力。 ⒍情境教学法 在实践教学活动中,主要采取现场情境教学法。学生在实践基地进行技能训练,争 当技术能手,充分体现学生的主体地位。而教师需要提出要求,随时答疑,最后实地考 核每一个学生的掌握程度和熟悉程度。教师要始终把握实训的目的,扮好主导的角色。 ㈡考核评价 1.理论课成绩:包括提问、作业、考勤、理论考试,占总成绩 30%; 2.技能考核:单项技能:包括操作、实验报告和纪律,占总成绩 35%; 3 汇报:包括生产记录、检验报告、PPT 制作与汇报情况占总成绩 35%。 九、课程资源 85 铜仁职业技术学院 药品生产技术专业人才培养方案附件 ㈠相关网站 序号 网站名称 网址 1 铜仁职业技术学院精品课程网 http://www.trzy.cn/list.jsp?cItemId=143&itemId =117 2 中国知网 http://www.cnki.net/ 3 丁香园 http://www.dxy.cn/ 4 药圈 http://www.yaoq.net/ ㈡相关标准 《药物制剂工职业标准》 《中华人民共和国药典》 《中国药品检验标准操作规范》 《新版 GMP》 ㈢教材选用 《片剂生产与检测技术》、《胶囊剂生产与检测技术》 ㈣参考书 ⑴国家药典委员会.中华人民共和国药典.2010 年版二部.北京:化学工业出版社, 2010. ⑵张健泓.药物制剂技术.北京:人民卫生出版社,2009. ⑶张琦岩.药剂学. 北京:人民卫生出版社,2009. ⑷邓才彬.药物制剂设备.北京:人民卫生出版社,2009. ⑸王金香.药物检测技术.北京:人民卫生出版社,2009. ⑹孙莹.药物分析.北京:人民卫生出版社,2011. ⑺王效山.制药工艺学. 北京:北京科学技术出版社,2006. ⑻李钧.制药质量体系及 GMP 的实施. 北京:化学工业出版社,2012. 86 铜仁职业技术学院 药品生产技术专业人才培养方案附件 6、《液体制剂生产与检测技术》课程标准 制定时间 制定人 审核人 修订时间 修订人 2018.7、26 汤永奎 田耀平 2019、8、24 刘彦彦 适用专业:药品生产技术专业 学 时:72 学时,理论 42 学时,实训 30 学时 前导课程:制剂生产常用设备、固体制剂生产与检测技术 一、课程定位 (一)课程性质 本课程是药品生产技术专业(药物制剂技术专业)的岗位能力课程,是必修课。本 课程的功能是通过教师的教学和学生的学习、训练,使学生掌握液体制剂生产与检测方 面的人员、机器设备、物料、生产工艺、生产环境等知识,学会组织机构设计、人员培 训、设备操作清洁维护、物料管理、岗位生产操作、质量控制、生产环境选择与监控等 技能,养成注射剂生产与检测素养,为学生考取药物制剂工职业资格证书打下良好的基 础。 (二)课程设计思路 目前,药品生产技术专业的学生毕业后主要留在贵州从事药物制剂的生产,大部分 在生产一线当操作工、班组长和车间管理人员。而糖浆剂、口服液、注射液是常见剂型, 很多企业都有这些产品和生产线。现代制药企业要求员工不但能操作设备生产出合格的 产品,同时还能分析和解决生产过程中出现的实际问题。这就为《液体制剂生产与检测 技术》课程标准的制定指明方向,课程以岗位能力培养为主,同时有一定的理论知识。 本门课程在设计过程中,认真贯彻《教育部关于全面提高高等职业教育教学质量的 若干意见》(教高[2006]16 号)等文件精神,根据高职药物制剂专业人才培养目标和培 养规格的要求;本着为铜仁地区建设“中国营养健康产业示范区”纯天然民族药产业和 贵州中药现代化产业升级发展服务的原则。选取贵州光正药业的维生素 C 注射液为真实 载体。课程开发建设小组(由校内专业教师、行业专家、企业技术骨干)到省内、外液 体制剂生产、检测岗位调研位工作所需的素质、知识与能力,在学习借鉴国内外先进职 业教育思想和方法的基础上,(按照工作过程系统化的思想)并经深入、细致、系统的 87 铜仁职业技术学院 药品生产技术专业人才培养方案附件 分析,共同设计开发课程,确定本课程的项目任务是:液体制剂生产人力资源准备、液 体制剂生产环境、液体制剂生产物料管理、液体制剂生产前准备、制药用水生产、称量 配料、配制、过滤、安瓿清洗、液灌封、灭菌与检漏,印字与贴签操作、注射剂可见异 物检查、外包装、大输液生产、滴眼剂生产、粉针亮晶剂生产、糖浆剂的工作依据、中 药前处理、糖浆剂配制、洗瓶、糖浆剂灌装、灭菌、包装、糖浆剂检测、糖浆剂生产质 量管理等 26 个学习情境。其内容的确定是以完成液体制剂的生产和检测为出发点,根 据液体制剂的工艺流程和岗位任务的完成为主线,考虑高职教育对理论知识“必须、够 用”的原则,结合《药物制剂高级工考核大纲》、《药物检验高级工考核大纲》和高职 学生认知从简单到复杂,单一到综合的特点和职业成长从新手到行家,准职业人到职业 人的规律进行选取,同时也充分考虑有利于理实一体化教学、工学结合、校企业合作的 实施。整体任务从影响液体制剂生产的人、机、料、法、环等主要环节着手,先简后繁, 由易到难,先单一后综合。选取的任务具有典型性、代表性;选取的工艺具有先进性。 学生通过学习与训练,既可直接到光正制药厂液体制剂生产车间和检测室上岗,也可通 过短期适应到液体制剂生产车间及检测室上岗。 教学中,确保教学项目的顺利进行,鼓励教师深入企业锻炼,提高自身的实际业务 操作水平,更新教学理念;拓宽实训教学渠道,广泛建立校企合作实训基地,走产学研 结合的道路,有效培养学生的就业能力与创业能力。 二、课程目标 (一)知识目标 ⑴能说出液体制剂生产中的质量管理体系、组织机构、部门之间的关系、职责、人 员任职条件和培训要求。 ⑵能说出生产环境、厂房工艺布局和卫生管理要求。 ⑶能说出物料的质量标准和采购、验收入库、储存养护、使用管理要求。 ⑷能说出生产常用设备的名称、结构、原理、性能、用途。 ⑸能说出工艺规程、岗位操作法、标准操作规程、批生产记录表格的内容和制定管 理办法。 ⑹能说出质量要求和质量检验项目、质量监控点。 ⑺能说明的处方组成、工艺流程图、生产操作管理要点。 ⑻能说出影响质量的主要因素。 88 铜仁职业技术学院 药品生产技术专业人才培养方案附件 (三)能力目标 ⑴能编写、阅读、执行和填写液体制剂工艺规程、质量标准(内控标准)、岗位操 作法、标准操作程序、批生产记录等文件和表格。 ⑵能操作空调净化系统设备,保持洁净区生产环境符合要求。 ⑶能操作多效蒸馏水器,生产出合格的注射用水。 ⑷能按批生产指领领用合格的原辅料、半成品、包装材料、标签和说明书。 ⑸能操作相关设备进行洗瓶、称量、配料、过滤、灌装封口、灭菌检漏、印字包装, 生产出合格的液体制剂。 ⑹能操作检测仪器,检测液体制剂的质量。 ⑺能分析和解决液体制剂生产中出现的不合格产品,并优化工艺参数。 ⑻能对设备进行维护清洁保养,填写相关记录。 (四)素质目标 ⑴具有牢固的专业思想,良好的学习态度,正确的学习目标。 ⑵具有药学专业的职业道德和伦理道德,不生产假药和劣药,生产放心药和良心药。 ⑶具有团结合作,艰苦奋斗的精神。 ⑷按照法定质量标准和工艺规程、岗位操作法,依法生产,规范操作。 三、课程内容与要求 ㈠教学内容组织 本课程依据课程目标,分解成 17 个教学项目,并要求学生完成教学项目所规定的 学习任务(见表 2)。 表2 项目 编号 教学项目 1 注射剂生产人力资 源准备 2 3 注射剂生产环境 注射剂生产物料管 理 教学内容 学习任务 1.人力资源开发与管理 2.注射剂药品生产企业组织机构 3.注射剂生产各岗位人员培训 4.注射剂各位人员卫生要求 1.注射剂生产与检测厂房的总体设计与要求 2.空气洁净技术 3.注射剂生产车间的设计和管理 4.实验动物房的设计与要求 1.物料和产品分类 2.物料的质量标准 3.物料的采购 89 教学时数 实 理论 小计 践 1 0 1 1 0 1 1 0 1 铜仁职业技术学院 4 注射用水生产 5 注射剂生产前准备 6 注射剂称量配料 7 注射液配制 8 注射液过滤 9 安瓿清洗 10 注射液灌封 11 注射剂灭菌与检漏 12 注射剂可见异物检 查 13 注射剂印字与贴签 14 注射剂外包装 15 大输液生产 药品生产技术专业人才培养方案附件 4.物料的验收 5.物料的贮存养护 6.物料的发放使用 7.成品的管理 8.不合格品的管理 9.标签的管理 1.注射用水质量要求 2.注射用水制备 3.注射用水贮存、分配、使用 4.注射用水设备选择任务 5.注射用水设备操作维护保养 6.注射用水质量检测 1.生产计划和生产指令 2.工艺规程 3.岗位操作法 4.标准操作规程 5.生产记录表 1.注射剂热原 2.注射剂处方组成 3.认识注射剂称量配料要求的生产环境 4.认识注射剂生产处方 5.注射剂生产物料领取、复核 6.注射剂称量配料过程及质量监控点 1.注射液的配制方法(浓配法、稀配法) 2.注射液的配制要求的生产环境 3.注射液的配制过程质量监控点 4.注射液配制岗位操作 1.注射剂的过滤方法 2.注射剂的过滤要求的生产环境 3.注射剂的过滤过程质量监控点 1.注射剂的容器(安瓿) 2.注射剂溶器洗涤要求的生产环境 3.注射剂溶器洗涤的工艺流程 4.注射剂溶器洗涤过程关键质量控制点 5.安瓿清洗岗位操作 1.注射剂的灌装和封口(拉丝封口和熔封) 2.注射剂灌装和封口要求的生产环境 3.注射剂灌装和封口的工艺流程 4.注射剂灌装和封口过程质量监控点 5.注射剂灌装和封口过程常见质量问题及解决办法 1.注射剂灭菌和检漏要求的生产环境 2.注射剂灭菌和检漏的工艺流程 3.注射剂灭菌和检漏过程质量监控点 4.注射剂灭菌和检漏过程常出现的质量问题及解决 办法 1.注射剂灯检环境要求 2.注射剂灯检设备操作维护保养 3.注射剂灯检岗位操作法 1.注射剂印字贴签要求的生产环境 2.注射剂印字贴签质量监控点 3.注射剂印字贴签岗位操作法 1.注射剂外包装要求的生产环境 2.注射剂外包装质量监控点 3.注射剂外包装岗位操作法 1.大输液生产环境要求 2.大输液生产工艺规程 90 2 0 4 1 0 1 1 0 1 1 2 3 1 2 3 1 2 3 2 4 6 2 2 4 1 2 3 0.5 0 0.5 0.5 0 0.5 1 0 1 铜仁职业技术学院 16 滴眼剂生产 17 粉针剂生产 18 综合实训 19 糖浆剂工作依据 20 中药前处理 21 糖浆剂配制 22 洗瓶 23 糖浆剂灌装 24 灭菌 25 包装 26 糖浆剂检测 27 糖浆剂生产质量管 理 药品生产技术专业人才培养方案附件 3.大输液关键质量控制点 4.大输液岗位操作法 5.大输液生产和检测设备操作、维护、保养 6.大输液批生产记录表 1.眼用制剂生产环境要求 2.滴眼剂生产工艺规程 3.滴眼剂关键质量控制点 4.滴眼剂岗位操作法 5.滴眼剂生产检测设备操作、维护、保养 6.滴眼剂剂批生产记录表 1.粉针剂生产环境要求 2.粉针剂生产工艺规程 3.粉针剂关键质量控制点 4.粉针剂岗位操作法 5.粉针剂生产和检测设备操作、维护、保养 6.粉针剂批生产记录表 注射剂设计、生产、检测 1.使用药典与相关法规 2.糖浆剂剂型特点 3.处方药与非处方认知 4.辅料选择 5.洁净区标准 1.净制岗位操作 2.切制岗位操作 3.中药材提取与浓缩岗位操作 1.称量岗位操作 2.配液岗位操作 3.过滤岗位操作 1.糖浆剂的容器 2.糖浆剂溶器洗涤要求的生产环境 3.糖浆剂溶器洗涤的工艺流程 4.糖浆剂溶器洗涤过程关键质量控制点 5.清洗岗位操作 1.糖浆剂灌装和封口要求的生产环境 2.糖浆剂灌封的工艺流程 3.糖浆剂灌封过程常见质量问题及解决办法 1.糖浆剂灭菌和检漏要求的生产环境 2.糖浆剂灭菌和检漏的工艺流程 3.糖浆剂灭菌和检漏过程质量监控点 4.糖浆剂灭菌和检漏过程常出现的质量问题及解决 办法 1.糖浆剂外包装要求的生产环境 2.糖浆剂外包装质量监控点 3.糖浆剂外包装岗位操作法 1.能指导起草检验操作规程;能处理 GMP、SOP 中相 关知识。 2.能对 IR、GC、HPLC、薄层扫描等精密仪器的使用和 维护 3.能对糖浆剂进行微生物限量检查,并对结果进行分 析,填写操作记录。 1.能够按照 GMP 管理要求设置糖浆剂生产组织机构, 明确组织机构中各部门之间的关系、权责分配。 2.能够根据不同部门、岗位的需用制定培训计划和实 施培训,并作好培训记录。 能看懂厂区总平面布置图、企业周围环境图、生产车 间平面布置图、仓储平面布置图、质量检验场所平面 布置图。 3.能够制定糖浆剂生产用原料、辅料、包装材料和半 91 0.5 0 0.5 0.5 0 0.5 0 4 4 2 4 6 4 4 8 2 2 6 2 0 2 2 2 4 1 0 1 1 0 1 2 0 2 2 0 2 铜仁职业技术学院 28 合计 药品生产技术专业人才培养方案附件 成品、成品的质量标准和企业内控标准。 糖浆剂设计、生产、检测 综合实训 0 38 4 34 ㈡教学要求 1.理论教学要求 表3 项目 序号 教学项目 1 注射剂生产 人力资源准 备 2 注射剂生产 环境 3 注射剂生产 物料管理 4 注射用水生 产 5 注射剂生产 前准备 6 注射剂称量 配料 7 注射液配制 教学内容 重点 难点 1.注射剂生产组织机构,质量管理体 系,组织机构中各部门之间的关系、权 责分配 2.年度培训计划和培训记录及档案 3.个人卫生,养成良好的卫生习惯 4.个人健康档案 1.厂址选择和厂区总体布局要求 2.生产厂房、洁净厂房、工艺布局的基 本要求 3.人流、物流净化措施要求 4.空气净化调节设施、通风除湿装置的 基本技术要求 5.空气净化处理的要求 6.洁净室(区)环境参数和监测要求 7.废气、废水、废渣等的处理要求 1.原料、辅料、包装材料、半成品、成 品的质量标准和企业内控标准要求; 2.供应商的选择、评估及档案的建立要 求; 3.物料的采购、入库、验收、储存、养 护、出库、使用管理要求; 4.说明书、标签等包装材料管理要求 1.注射用水设备选型、安装要求; 2.注射用水设备使用、与维护的基本要 求 3.注射用水的质量标准、主要监测项 目、监测周期制备方法和储存、输送要 求; 4.注射用水设备的管理内容和要点 1.生产计划及指令下达程序和方法 2.工艺规程 3.岗位操作法 4.标准操作规程 5.批生产记录、批包装记录表格 1.称量间空气洁净度要求 2.生产现场检查内容和要求 3.注射剂生产处方组成 4.原辅料领取、核对、交接要求 5.称量配料质量要求 6.称量配料岗位的质量监控点 7.称量配料工具、容器和设备 1.生产环境要求 2.生产现场检查内容和要求 3.原辅料领取、核对要求 4.注射剂等张和等渗要求 92 质量管理体系、组织机构 厂房工艺布局、空气净化 物料质量标准内容 注射用水质量检测 工艺规程 处方 等渗调节 4 72 铜仁职业技术学院 8 注射液过滤 9 安瓿清洗 10 注射液灌封 11 注射剂灭菌 与检漏 12 注射剂可见 异物检查 13 注射剂印字 与贴签 14 注射剂外包 装 药品生产技术专业人才培养方案附件 5.冰点降低法和氯化钠等渗当量法计 算公式和原理 6.配制方法(浓配、稀配) 7.配制质量要求 8.配制岗位的质量监控点 9.配制工具、容器和设备 1.过工生产环境要求 2.过滤生产现场检查内容和要求 3.药液半成品的领取、核对、交接要求 4.过滤方法(粗、中、精滤)和过滤装 置(正压过滤、负压过滤) 5.过滤质量要求 6.过滤岗位的质量监控点 7.过滤工具、容器和设备 1.安瓿清洗生产环境要求 2.安瓿清洗生产现场检查内容和要求 3.安瓿的分类、规格、质量标准和质量 检查要点 4.安瓿的领取、核对、交接要求 5.安瓿洗涤工艺流程、方法(气、水) 和洗涤设备(超声波) 6.安瓿灭菌方法 7.安瓿洗涤、灭菌质量要求 8.安瓿洗涤、灭菌岗位的质量监控点 1. 注射液灌封生产环境要求 2. 注射液灌封生产现场检查内容和要 求 3.安瓿及半成品的领取、核对、交接要 求 4.灌装与封口方法(气、水) 5.灌装与封口质量要求 6.灌装与封口岗位的质量监控点 7.灌装与封口工具、容器和设备 1. 灭菌与检漏生产环境要求 2. 灭菌与检漏生产现场检查内容和要 求 3.半成品的领取、核对、交接要求 4.灭菌与检漏方法 5.灭菌与检漏质量要求 6.灭菌与检漏岗位的质量监控点 7.灭菌与检漏工具、容器和设备 1.可见异物检查生产环境要求 2.生产现场检查内容和要求 3.可见异物检查方法 4.可见异物检查质量关键控制点 1.印字生产环境要求 2.生产现场检查内容和要求 3.半成品的领取、核对、交接要求 4.印字与贴签方法 5.印字与贴签质量要求 6.印字与贴签岗位的质量监控点 7.印字与贴签工具、容器和设备 1.外包装生产环境要求 2.外包装生产现场检查内容和要求 3.半成品的领取、核对、交接要求 4.外包装方法和装置 5.外包装质量要求 93 膜过滤完整性检查 安瓿洗涤工艺、清洗设备 灌封常见质量问题处理 灭菌参数 F0 可见异物检查标准 批号 物料平衡检查 铜仁职业技术学院 15 大输液生产 16 滴眼剂生产 17 粉针剂生产 18 糖浆剂工作 依据 19 中药前处理 20 糖浆剂配制 21 洗瓶 药品生产技术专业人才培养方案附件 6.外包装岗位的质量监控点 7.外包装工具、容器和设备 1.出大输液的种类和质量要求 2.大输液的容器种类、质量要求 3.大输液各操作间空气净化级别要求。 4.大输液的处方组成、生产工艺流程、 操作要点、生产与质量监控点。 5.大输液生产与检测设备名称、结构、 原理、性能与用途 6.影响大输液质量的因素。 7.大输液的质量检查项目 1.滴眼剂的种类和质量要求 2.滴眼剂的容器种类、质量要求 3.滴眼剂各操作间空气净化级别要求。 4.滴眼剂的处方组成、生产工艺流程、 操作要点、生产与质量监控点。 5.滴眼剂生产与检测设备名称、结构、 原理、性能与用途 6.影响滴眼剂质量的因素。 7.滴眼剂的质量检查项目 1.粉针剂的种类和质量要求 2.粉针剂的容器种类、质量要求 3.粉针剂各操作间空气净化级别要求 4.粉针剂的处方组成、生产工艺流程、 操作要点、生产与质量监控点 5.粉针剂生产与检测设备名称、结构、 原理、性能与用途 6.影响粉针剂质量的因素。 7.粉针剂的质量检查项目 1.能正确使用药典。 2.能知道剂型的分类和会分类 3.能区分处方药和非处方药。 4.能知道各种辅料的性质和应用。 5.能监测洁净区各项参数,对监测结果 能够进行正确判断、分析与处理。 1.能解决在中药前处理中出现的问题。 2.能够初步设计出有效成分提取分离 的工艺和影响因素。 3.具备对有效成分性质分析的能力。 4.能填写生产记录和清场记录。 1.能检查和判断称量间的生产环境是 否符合洁净度要求。 2.执行生产前检查并填写检查记录。 3.能按处方领取合格的原辅料及添加 剂。 4.能正确执行岗位操作法。 5.能正确操作磅秤等设备工具完成称 量配料任务,并监控配料质量。 6.会对磅秤进行清洁、维护、保养。 7.对称量配料过滤岗位进行清场,并取 得清场合格证。 8.能填写称量配料过滤生产记录和清 场记录。 1.执行生产前检查并填写检查记录。 2.能按批生产量领取半成品 3.能正确执行洗瓶岗位操作。 4.能正确操洗瓶设备完成洗瓶任务,并 监控灭菌质量。 94 影响大输液质量因素 滴眼剂生产工艺、质量要求、常见质量 问处理 滴眼剂生产工艺、质量要求、常见质量 问处理 药典的查阅与使用 不同药材前处理方法 配制方法和常见问题的处理 正确操洗瓶设备完成洗瓶任务,并监控 灭菌质量 铜仁职业技术学院 22 糖浆剂灌装 23 灭菌 24 包装 25 糖浆剂检测 26 糖浆剂生产 质量管理 药品生产技术专业人才培养方案附件 5.洗瓶设备进行清洁、维护、保养。 6.洗瓶岗位进行清场,并取得清场合格 证。 7.能填写洗瓶生产记录和清场记录。 1.能检查和判断生产环境是否符合糖 浆剂理瓶、灌装与旋盖要求。 2.执行生产前检查并填写检查记录。 3.能按批生产量领取瓶子和半成品。 4.能正确执行灌装与旋盖岗位操作法。 5.能正确操作灌封机等设备完成配制 任务(灌装、旋盖),并监控灌装和旋 盖质量。 6.会对灌装生产线进行清洁、维护、保 养。 7.对理瓶、灌装与封口岗位进行清场, 并取得清场合格证。 8.能填写理瓶、灌装与旋盖生产记录和 清场记录。 1.执行生产前检查并填写检查记录。 2.能按批生产量领取半成品 3.能正确执行灭菌岗位操作。 4.能完成灭菌任务,并监控灭菌质量。 5.灭菌设备进行清洁、维护、保养。 6.灭菌岗位进行清场,并取得清场合格 证。 7.能填写灭菌生产记录和清场记录。 1.能检查和判断生产环境是否符合糖 浆剂印字与贴签要求。 2.执行生产前检查并填写检查记录。 3.能按批生产量领取半成品 4.能正确执行印字与贴签岗位操作法。 5.能正确操作印字机、喷码机、贴签机 等设备完成安瓿印字和贴签任务,并监 控印字和贴签质量。 6.会对印字机、喷码机、贴签机进行清 洁、维护、保养。 7.对印字与贴签岗位进行清场,并取得 清场合格证。 8.能填写印字与贴签生产记录和清场 记录。 1.能指导起草检验操作规程。 2.能处理 GMP、SOP 中相关知识。 3.能完成所有计算公式的推导。 4.能总结并解决原始记录中易出现的 问题。 5.能对 IR、GC、HPLC、薄层扫描等精 密仪器的使用和维护。 1.能够按照 GMP 管理要求设置糖浆剂生 产组织机构,明确组织机构中各部门之 间的关系、权责分配。 2.能够根据不同部门、岗位的需用制定 培训计划和实施培训,并作好培训记 录。 3.能做好个人卫生,养成良好的卫生习 惯。 4.能看懂厂区总平面布置图、企业周围 环境图、生产车间平面布置图、仓储平 面布置图、质量检验场所平面布置图。 95 罐装的常见问题的处理 灭菌设备进行清洁、维护、保养 设备的使用和维护 起草检验操作规程 成品的质量标准和企业内控标准 铜仁职业技术学院 药品生产技术专业人才培养方案附件 5.能看懂生产车间工艺布局图,根据 GMP 要求提出修改意见。能够选择合适 的室内装修材料并施工提出建议。 6.能选择合适的人流、物流净化措施和 设备。 7.能够制定糖浆剂生产用原料、辅料、 包装材料和半成品、成品的质量标准和 企业内控标准。 2.实践教学要求 项目 序号 教学项目 重点 1 设计注射剂 生产厂房工 艺布局图 2 注射用水制 备 3 注射剂称量 配料 1.厂房面积、空间; 2.人流、物流通道和安全门; 3.厂房洁净净化级别 1.注射用水工艺; 2.注射用水设备; 3.注射用水质量标准; 4.注射用水贮存、分配、使用; 5.注射用水验证 1.称量岗位职责 2.称量设备操作、清洁 3.称量记录 1.安瓿清洗岗位职责 2.安瓿清洗设备操作、清洁 3.安瓿清洗生产记录 1.注射液配制岗位职责 2.注射液配制设备操作、清洁 3.注射液配制生产记录 1.注射液灌封岗位职责 2.注射液灌封设备操作、清洁 3.注射液灌封生产记录 1.注射液灭菌岗位职责 2.注射液灭菌设备操作、清洁 3.注射液灭菌生产记录 1.注射剂可见异物检查岗位职责 2.注射剂可见异物检查设备操作、清洁 3.注射剂可见异物检查生产记录 1.注射剂印字岗位职责 2.注射剂印字设备操作、清洁 3.注射剂印字生产记录 1.注射剂外包装岗位职责 2.注射剂外包装设备操作、清洁 3.注射剂外包装生产记录 1.中国药典的基本结构 2.中国药典的查阅方法(蒲标网) 3.中国药典的应用 1.制药用水工艺; 2.制药用水设备; 3.制药用水质量标准; 4.制药用水贮存、分配、使用; 5.制药用水验证 1.净制岗位操作 2.切制岗位操作 3.中药材提取与浓缩岗位操作 4 5 6 7 安瓿清洗 注射液配制 注射液灌封 注射剂灭菌 与检漏操作 8 注射剂可见 异物检查 9 注射剂印字 10 注射剂外包 装 11 中国药典的 查阅 12 制水操作 13 中药前处理 14 糖浆剂配制 难点 1.糖浆剂配制岗位职责 厂房面积、空间 注射用水验证 称量记录 清洗设备操作 生产记录填写、处方计算 灌封操作、常见质量问题解决 灭菌设备操作 可见异物识别 印字设备操作 物料平衡检查、生产记录填写 中国药典的应用 制药用水验证 不用药材前处理方法 生产记录填写、处方计算 96 铜仁职业技术学院 药品生产技术专业人才培养方案附件 2.糖浆剂配制设备操作、清洁 3.糖浆剂配制生产记录 1.糖浆剂灌封岗位职责 2.糖浆剂灌封设备操作、清洁 3.糖浆剂灌封生产记录 糖浆剂的罐 装 灌封操作、常见质量问题解决 四、实施建议 (一)教材的编写及选用 1、按项目任务格式编写的《注射剂生产与检测技术》教材,并经中央广播电视大 学出版社于 2017 年出版,《糖浆剂生产与检测技术》校本教材经近几年学生使用,学 生认可,好用。 2、主要参考书目:除教教材外,学生主要可参考以下教材。 序号 书目名称 主编 出版社 出版时间 1 《药物制剂技术》 张健涨 人民卫生出版社 2009.01 2 《药物制剂技术与设备》 杨瑞红 化学工业出版社 2015.08 3 《实用药物制剂技术》 杨凤琼 化学工业出版社 2009.08 4 《中华人民共和国药典》 国家药典委员会 中国医药科技出版社 2015.06 5 《液体制剂技术》 孙彤伟 化学工业出版社 2009.01 6 《液体与其他制剂技术及设备》 中国医药科技出版社 2014.10 中国医药科技出 版社 (二)教学建议 1、教学模式 主要以任务驱动模式进行,以真实的药物制剂为载体,设计学习情境,学生在生产 中掌握制剂生产方法与技能。在训练过程中,按企业规范工作要素、操作人员行为规范、 生产管理要求与安全生产相结合,制订各项标准操作规程,操作与企业要求相同。 2、教学方法 理论主要采用讲授法、讨论法、案例分析法、比较法;实训主要采用项目任务法、实 操法和仿真虛拟操作相结合。 97 铜仁职业技术学院 药品生产技术专业人才培养方案附件 3、教学手段 主要采用多媒体课件、视频、录像、动画等现代技术 4、教学情境 理论学习必须有现代多媒体教室;实验室能进行小批量药品制剂生产;GMP 实训室 能进行真实的生产操作;GMP 仿真系统,学生能在生产操作前进行演示与练习药品生产 操作。情境设计要基于制剂生产过程,将知识、技能操作有机结合在一起,真正实现学 中做、做中学。 (三)教学基本条件 1、教学团队:本课程要求专任教师 2 人,授课学时 36 学时;兼职教师 2 人,授课 学时 36 学时。专任教师应具有注射剂生产、检测、管理、研究实践经历,兼职教师应 具有指导注射剂生产、检测的能力。 2 2、校内实训:校内有注射剂实训室 80M 。有配料罐、波洗瓶机、拉丝封口机、灭 菌检漏器、灯检仪、安瓿印字机、高效液相色谱等生产和检测设备。同时购置药物制剂 生产操作软件,学生可在电脑上先模拟操作、学习。 3、校外实训:与贵阳光正药业、新天药业、神奇药业、铜仁市药检所等行业企业 签定合作协议,为课程运行提供条件。 (四)课程资源的开发与利用 1.相关网站 ⑴国家食品药品监督管理局 ⑵中国药学会 ⑶中国药典委员会 2.相关标准 ⑴药物制剂工(高级)考核标准 ⑵中药炮制工(高级)考核标准 3.教材选用 校本特色教材,汤永奎主编并由中央广播电视大学出版的《注射剂生产与检测技 术》。 校本教材《糖浆剂生产与检测技术》刘彦彦 五、教学评价 98 铜仁职业技术学院 药品生产技术专业人才培养方案附件 依据知识获得与技能形成规律,课程成绩的考察与人才质量形成关键点考核相结合 的形成性考核评价体系。校内采用口试、小组讨论、作业、方案设计、实际操作等考核 方式,注重学生基础知识、基本技能和基本职业素质的培养。特别是注射剂生产岗位职 责、岗位操作、清场、设备操作、批生产记录填写、质量控制等关键技术的考核,要项 项考核、人人过关,保证人才培养质量。 校内及企业均让学生在真实或仿真的场景,按照自己设计的生产流程进行产品生 产,根据学生学习态度、设计方案的可行性、操作的规范性和生产产品的质量等评定学 生的岗位职业能力、职业素质和实训成绩。 行业评价注重学生职业资格的认证。学生毕业时,必须参加由行业组织的职业资格 考试,并获得药物制剂高级工或检验工职业资格证书。 本课程设计如下考核方法:过程性考核×60%+终结考核×40%。 过程性考核:考勤 10%、课堂表现 15%、技能水平 40%、作业 15%、问题提出 20% 等五部分组成,占总成绩的 50%。 终结性考核:期末理论考试占 25%,技能操作考核占 25%. 共占总成绩的 50%。 六、教学项目设计 项目编 号 1 2 3 教学项目 注射剂生产人力资源准备 注射剂生产环境 注射剂生产物料管理 学习任务 1.人力资源开发与管理 2.注射剂药品生产企业组织机构 3.注射剂生产各岗位人员培训 4.注射剂各位人员卫生要求 1.注射剂生产与检测厂房的总体设计与要求 2.空气洁净技术 3.注射剂生产车间的设计和管理 4.实验动物房的设计与要求 1.物料和产品分类 2.物料的质量标准 3.物料的采购 4.物料的验收 5.物料的贮存养护 6.物料的发放使用 7.成品的管理 8.不合格品的管理 9.标签的管理 99 铜仁职业技术学院 4 5 6 7 8 9 10 11 12 注射用水生产 注射剂生产前准备 注射剂称量配料 注射液配制 注射液过滤 安瓿清洗 注射液灌封 注射剂灭菌与检漏 注射剂可见异物检查 药品生产技术专业人才培养方案附件 1.注射用水质量要求 2.注射用水制备 3.注射用水贮存、分配、使用 4.注射用水设备选择任务 5.注射用水设备操作维护保养 6.注射用水质量检测 1.生产计划和生产指令 2.工艺规程 3.岗位操作法 4.标准操作规程 5.生产记录表 1.注射剂热原 2.注射剂处方组成 3.认识注射剂称量配料要求的生产环境 4.认识注射剂生产处方 5.注射剂生产物料领取、复核 6.注射剂称量配料过程及质量监控点 1.注射液的配制方法(浓配法、稀配法) 2.注射液的配制要求的生产环境 3.注射液的配制过程质量监控点 4.注射液配制岗位操作 1.注射剂的过滤方法 2.注射剂的过滤要求的生产环境 3.注射剂的过滤过程质量监控点 1.注射剂的容器(安瓿) 2.注射剂溶器洗涤要求的生产环境 3.注射剂溶器洗涤的工艺流程 4.注射剂溶器洗涤过程关键质量控制点 5.安瓿清洗岗位操作 1.注射剂的灌装和封口(拉丝封口和熔封) 2.注射剂灌装和封口要求的生产环境 3.注射剂灌装和封口的工艺流程 4.注射剂灌装和封口过程质量监控点 5.注射剂灌装和封口过程常见质量问题及解决办法 1.注射剂灭菌和检漏要求的生产环境 2.注射剂灭菌和检漏的工艺流程 3.注射剂灭菌和检漏过程质量监控点 4.注射剂灭菌和检漏过程常出现的质量问题及解决办法 1.注射剂灯检环境要求 2.注射剂灯检设备操作维护保养 3.注射剂灯检岗位操作法 100 铜仁职业技术学院 13 14 15 注射剂外包装 大输液生产 1.注射剂印字贴签要求的生产环境 2.注射剂印字贴签质量监控点 3.注射剂印字贴签岗位操作法 1.注射剂外包装要求的生产环境 2.注射剂外包装质量监控点 3.注射剂外包装岗位操作法 1.大输液生产环境要求 2.大输液生产工艺规程 3.大输液关键质量控制点 4.大输液岗位操作法 5.大输液生产和检测设备操作、维护、保养 6.大输液批生产记录表 1.眼用制剂生产环境要求 2.滴眼剂生产工艺规程 3.滴眼剂关键质量控制点 4.滴眼剂岗位操作法 5.滴眼剂生产检测设备操作、维护、保养 6.滴眼剂剂批生产记录表 1.粉针剂生产环境要求 2.粉针剂生产工艺规程 3.粉针剂关键质量控制点 4.粉针剂岗位操作法 5.粉针剂生产和检测设备操作、维护、保养 6.粉针剂批生产记录表 16 滴眼剂生产 17 粉针剂生产 18 综合实训 注射剂设计、生产、检测 糖浆剂工作依据 1.使用药典与相关法规 2.糖浆剂剂型特点 3.处方药与非处方认知 4.辅料选择 5.洁净区标准 19 20 21 22 注射剂印字与贴签 药品生产技术专业人才培养方案附件 中药前处理 糖浆剂配制 洗瓶 23 糖浆剂灌装 1.净制岗位操作 2.切制岗位操作 3.中药材提取与浓缩岗位操作 1.称量岗位操作 2.配液岗位操作 3.过滤岗位操作 1.糖浆剂的容器 2.糖浆剂溶器洗涤要求的生产环境 3.糖浆剂溶器洗涤的工艺流程 4.糖浆剂溶器洗涤过程关键质量控制点 5.清洗岗位操作 1.糖浆剂灌装和封口要求的生产环境 2.糖浆剂灌封的工艺流程 3.糖浆剂灌封过程常见质量问题及解决办法 101 铜仁职业技术学院 24 1.糖浆剂灭菌和检漏要求的生产环境 2.糖浆剂灭菌和检漏的工艺流程 3.糖浆剂灭菌和检漏过程质量监控点 4.糖浆剂灭菌和检漏过程常出现的质量问题及解决办法 灭菌 25 1.糖浆剂外包装要求的生产环境 2.糖浆剂外包装质量监控点 3.糖浆剂外包装岗位操作法 包装 26 糖浆剂检测 27 糖浆剂生产质量管理 28 药品生产技术专业人才培养方案附件 综合实训 1.能指导起草检验操作规程;能处理 GMP、SOP 中相关知识。 2.能对 IR、GC、HPLC、薄层扫描等精密仪器的使用和维护 3.能对糖浆剂进行微生物限量检查,并对结果进行分析,填写操作 记录。 1.能够按照 GMP 管理要求设置糖浆剂生产组织机构,明确组织机构 中各部门之间的关系、权责分配。 2.能够根据不同部门、岗位的需用制定培训计划和实施培训,并作 好培训记录。 能看懂厂区总平面布置图、企业周围环境图、生产车间平面布置图、 仓储平面布置图、质量检验场所平面布置图。 3.能够制定糖浆剂生产用原料、辅料、包装材料和半成品、成品的 质量标准和企业内控标准。 糖浆剂设计、生产、检测 7、《生物药剂学与药物动力学》课程标准 制定时间 制定人 审核人 修订时间 修订人 2019.8 汤永奎 杜秀园 2019.8 无 适用专业:药品生产技术 学 时:总学时 36,其中理论 24 学时,实训 12 学时。 102 铜仁职业技术学院 药品生产技术专业人才培养方案附件 前导课程:《固体制剂生产与检测技术》、《液体制剂生产技术》 一、课程定位 生物药剂学与药物动力学是药品生产技术专业的一门专业课,它是研究药物及其剂 型在体内的吸收、分布、代谢、排泄过程,阐明药物的剂型因素,机体生物因素和药物 疗效间相互关系,并应用动力学原理与数学处理方法,定量描述药物在体内动态变化规 律的。它的基本目的是对药物制剂的体内过程进行定量描述,正确评价药物制剂的质量, 设计合理剂型、处方及生产工艺,为临床合理用药提供科学依据,使药物发挥最佳治疗 作用。 (一)课程性质 通过本课程的教与学,力求使理论与实际相结合,不仅培养学生具有生物药剂与药 物动力学的基本理论、基本知识和基本技能,而且培养学生独立分析和解决问题的能力 及严谨的科学作风。为从事药学及临床药学服务工作,保证药品质量,合理用药,充分 发挥药效,降低毒副反应,以及研究探讨新剂型和新制剂,更好地为卫生保健事业服务 打下良好的基础。 (二)课程设计思路 《生物药剂学与药物动力学》课程设计的总体思路结合我校学生状况、教学资源及 师资力量等实际,力求达到既有前瞻性、科学性,又实事求是,便于操作与管理。生物 药剂学与药物动力学教学包括理论课、实验课和专题讨论等形式。生物药剂学与药物动 力学的理论教学充分考虑学生的实际需要并及时补充新知识,使生物药剂学与药物动力 学教学适应现代药学教育需要。通过理论课程的教与学,不仅使学生掌握生物药剂学与 药物动力学的基本理论、基本知识,而且培养学生独立分析和解决问题的能力,为正确 评价药物剂型,指导临床合理用药奠定基础。同时通过若干实验的训练,加深对理论课 学习内容的理解,掌握生物药剂学与药物动力学实验的设计及数据的处理方法,掌握专 业实验技能,为从事新药研发和药物评价等工作奠定基础。此外,设计构建以学习者为 中心,以学生实践性的自主活动为基础的开放的教学过程,利用课堂讨论、专题讨论及 课程作业等形式激发学生自主学习积极性,培养学生信息收集整理和综合运用知识能力 和创新意识。 二、课程目标 1.基础理论与基本知识 (1)掌握生物药剂学和药物动力学及其相关定义,掌握药物通过生物膜的转运机 103 铜仁职业技术学院 药品生产技术专业人才培养方案附件 制,掌握影响药物体内过程的生理性因素、药物因素和制剂因素; (2)掌握药动学相关模型及其基本计算; (3)熟悉相关器官结构和功能,药物体内过程以及药物制剂产生不同药效,毒副 反应及其作用快慢的主要原因;熟悉给药方案个体化和治疗药物监测的主要内容及其在 临床药学中的应用; (4)了解药动学参数与药物体内过程的相互关系; 2.基本技能 (1)掌握片剂溶出度测定的方法,掌握药物动力学参数及生物利用度的测定方法; (2)熟悉测定方法的使用条件和注意事项; (3)了解实验专用设备、器械及正确使用。 三、课程内容与要求 第一章 生物药剂学概述 2 学时 要求:掌握生物药剂学的主要任务;熟悉生物药剂学与药学学科发展的关系。 主线:什么是生物药剂学;生物药剂学与药学生培养的关系;生物药剂学研究中的新技术新方 法。 形式:讲授及讨论 第二章 药物的吸收 2 学时 要求:掌握影响药物消化道吸收的生理性因素、药物因素和制剂因素;熟悉胃肠道的结构、功 能及药物的吸收过程;熟悉口服药物制剂产生不同药效,毒副反应及其作用快慢的主要原因;了解 运用消化道药物吸收特性,设计和开发新的药物制剂的可能性;了解生物膜的结构和掌握药物通过 生物膜的转运机制。 掌握经非口服给药途径给药后,影响药物吸收的因素;熟悉非口服给药药物吸收过程;了解非 口服给药药物吸收部位结构及生理特点。 第三章 药物的分布 2 学时 要求:掌握药物分布过程及其影响因素;掌握表观分布容积的重要意义;熟悉淋巴系统的基本 结构,熟悉药物从血液、组织间隙和消化道向淋巴系统的转运过程以及主要影响因素;了解脑内转 运、胎盘内转运、红细胞内分布和脂肪组织内分布的主要影响因素。 第四章 药物的代谢 2 学时 要求:掌握药物代谢的主要途径、部位与过程;熟悉主要药物代谢酶——混合功能氧化酶的性 质和代谢条件;熟悉影响药物代谢的因素;了解运用药物代谢酶性质进行制剂设计的方法。 第五章 药物的排泄 104 2 学时 铜仁职业技术学院 药品生产技术专业人才培养方案附件 要求:掌握药物肾排泄的三种机制,影响肾排泄的主要因素;掌握肾小球滤过的特点;掌握肾 清除率的意义及对药物作用的影响;熟悉药物胆汁排泄过程及药物胆汁排泄的特点;熟悉肠肝循环 概念及对药物作用的影响;了解药物排泄的其他途径。 第六章 药物动力学概述 2 学时 要求:掌握药物动力学的定义和研究内容;掌握消除常数、半衰期、表观分布容积、清除率等 的定义和意义;掌握房室模型等基本概念;了解药物浓度与药理效应之间的关系。 第七章 一室模型药物动力学 4 学时 要求:掌握单室模型静脉注射、静脉滴注、血管外给药药物动力学参数的含义及利用血药浓度 数据计算参数的方法;熟悉静脉注射给药后,利用尿药数据计算药物动力学参数的方法;熟悉 Wagner-Nelson 法求吸收速率常数;了解血药浓度与尿药浓度的相互关系。 第八章 多室模型的药物动力学 4 学时 要求:掌握混杂参数、中央室、周边室及相关的定义、意义、计算;熟悉二室静脉注射给药的 血药时关系、参数求算及相关计算;了解二室静脉滴注给药的血药时关系、参数求算及三种给药方 案的设计;了解二室模型血管外给药的的血药时关系、参数求算及相关计算。 第九章 多剂量给药 2 学时 要求:掌握多剂量函数和达稳态后的多剂量函数、多剂量稳态血药浓度、最大和最小稳态血药 浓度、平均稳态血药浓度、波动百分率、坪幅、积蓄因子、积蓄程度、达坪分数、成倍原则的定义、 意义及相关计算;熟悉一室和二室模型不同给药途径多剂量给药时,血药浓度、稳态血药浓度随时 间变化的规律及平均稳态血药浓度、最大稳态血药浓度、最小稳态血药浓度的计算;了解一室和二 室模型不同给药途径多剂量给药时积蓄作用和波动变化的特点及相关的计算;了解多剂量给药时给 药方案设计的一般方法、根据血药浓度调整给药剂量的方法、间歇性静脉滴注给药给药方案的确定。 第十章 非线性药物动力学 4 学时 要求:掌握非线性动力学的特点、米氏方程及各项参数的意义;熟悉非线性动力学的识别方法 和参数求算方法;了解非线性动力学产生的原因。 第十一章 药物动力学研究中的统计矩分析 2 学时 要求:掌握统计矩、零阶矩、一阶矩、二阶矩的定义、意义及相关的计算;熟悉应用统计矩计 算药动学参数的方法;了解统计矩处理药动学问题的方法和思路。 第十三章 药物动力学研究进展 2 学时 要求:了解药动学在中药与天然药物研究中的应用,了解药物结构与药物体内吸收、分布、代谢和 排泄之间的关系。 第十四章 新药研发中的药物动力学研究 2 学时 要求:掌握生物利用度的概念、实验设计和结果处理方法;掌握生物等效性的概念和评价方法, 了解生物等效性的统计分析方法;熟悉新药临产前及临床药动学研究的内容和方法;了解药动学在 105 铜仁职业技术学院 药品生产技术专业人才培养方案附件 新药研发中的作用和意义。 四、实施建议 (一)教材的编写及选用 1、《生物药剂学与药物动力学》理论课程教学中目前使用的教材是人民卫生出版 社出版的全国高等医药教材建设研究会“十二五”规划教材《生物药剂学与药物动力学》 (刘建平主编),该教材更加紧密结合了药剂学的基本理论和剂型设计,对生物药剂学 的新概念、前沿和进展做了适当补充。 2、参考书。 主要参考书目 序号 书目名称 主编 出版社 出版时间 1 生物药剂学与药物动力学 梁文权 人民卫生出版社 2010 年 生物药剂学与药物动力学 魏树礼 北京大学医学出 张强 版社化 2 3 生物药剂学 屠锡德 2014 年 中国医药科技出 版社 2018 年 (二)教学建议 传统与现代教学手段并举。生物药剂学部分完全实现 PowerPoint 课件教学,充分 利用幻灯、投影仪、多媒体课件和互联网等现代化教学手段,使一些微观的、抽象的、 难以理解的和不易口头表达清楚的教学内容通过课件的演示变成生动的、一目了然的知 识。加入用药实例和图片后,可使教学内容丰富生动、清晰而直观,使学习过程轻松有 趣。药物动力学部分由于公式及其推导过程繁琐,采用板书与 PowerPoint 课件相结合 的方式教学,将例题穿插其中,将会加深学生的理解和记忆,使教学内容和教学效果得 到保证。并积极开展以下教学方法: 1.任务驱动法 通过目标任务驱动教学行为,使学生通过完成任务达到掌握所学知识的目的。既要 面向全体学生又要因材施教,培养学生的创新能力和独立分析问题、解决问题的能力, 完成课程目标任务。 106 铜仁职业技术学院 药品生产技术专业人才培养方案附件 2、启发式教学,师生互动 积极转变教育观念,激发学生兴趣,课堂教育由以教师为主体向以学生为主体转变。 如设置知识模块讨论课,在完成某知识单元教学后,有计划地开设本知识单元及相关单 元的综合讨论课,对课堂疑难问题进行充分讨论和解答,积极开展教师与学生之间的交 流,交换学习经验和体会。又如开设专题研讨会,根据课堂教学内容的重点与难点,教 师精选某些专题,指导学生查阅国内外文献,了解国内外有关最新研究进展,让学生自 己撰写综述,分组在课堂上或利用课外时间进行讨论、交流。 (三)教学基本条件 1、教学团队 副教授 3 人,博士研究生 1 名,硕士研究生 4 人 2、校内实训 药理实训室、药物分析实验室 3、校外实训 铜仁职院附属医院、铜仁市人民医院 (四)课程资源的开发与利用 本课程建设教学资源库,包括了视频、动画、图片、案例、习题集等相关资源,极 大的方便了学生自主学习。 五、教学评价 过程考核(考勤、课程作业、专题讨论及实验成绩),课终考核(闭卷方式);采 用百分制,其中平时 60%+期末考试 40%。 六、教学项目设计 序号 理 论 课 (章) 学时 第一章 生物药剂学概述 2 第二章 口服药物的吸收 4 第三章 非口服给药途径药物的吸收 3 第四章 药物分布 3 第五章 药物的代谢 2 第六章 药物排泄 2 107 铜仁职业技术学院 药品生产技术专业人才培养方案附件 第七章 药物动力学概述 2 第八章 单室模型 6 第九章 多室模型 2 第十章 多剂量给药 3 第十一章 非线性药物动力学 1 第十三章 药物动力学在临床药学中的应用 3 第十四章 药物动力学在新药研究中的应用 3 总计 36 8、《药品生产综合实训》课程标准 制定时间 制定人 审核人 修订时间 修订人 2019.8 汤永奎 杜秀园 2019.8 无 适用专业:药品生产技术 学 时:总学时 72,其中实训 72 学时。 前导课程:《固体制剂生产与检测技术》、《药品生产常用设备》 一、课程定位 《药品生产综合这训》是药品生产技术专业的一门主要专业核心课程,通过学习掌 握药品生产全过程工艺及质量控制,达到知识的综合应用,提高逻辑思维能力、创新能 力及团结合作能力。 (一)课程性质 通过对学生进行常规剂型的制备和质量检测训练,使学生具有药物剂型和制剂的设 计、制备、生产等方面的基本理论和专业综合技能。增强学生生产实践的能力,为学生 日后走上工作岗位从事相应的工艺生产、工程技术、质量控制等一线操作工作打下基础。 (二)课程设计思路 按照《药品生产质量管理规范(现行修订)》为指导,从药物制剂生产的实际出发 设计了药物制剂生产基本技能训练、液体制剂的生产、固体制剂的生产、半固体制剂的 生产、其他制剂的生产等实训内容,通过 13 个模块来掌握药物制剂技术,加深对已学 108 铜仁职业技术学院 药品生产技术专业人才培养方案附件 过的理论知识的理解,重在对学生之前的专业知识和技能进行拓展和升华,强调实训过 程的完整性和工作过程化。为将来的工作或进一步学习和深造打下坚实的基础。 二、课程目标 1.掌握溶液剂、注射剂等液体药剂和散剂、颗粒剂、胶囊剂、片剂、栓剂等固体制 剂的概念、制备方法和质量评定方法; 2. 能正确制备溶液剂、注射剂等液体药剂和散剂、颗粒剂、胶囊剂、片剂、栓剂 等固体制剂,并能正确进行质量检测; 3.能正确使用胶囊填充机、压片机、澄明度检测仪等制剂设备和质量检测仪器。 三、课程内容与要求 实训项目一:溶液型液体药剂的制备 实训目的: 掌握溶液型液体药剂的基本制备方法。 熟悉液体药剂制备过程。 了解称量、溶解、过滤等操作要点 实训要求: 制备溶液制剂。记录结果,对结果进行分析讨论,提交实训报告 实训条件: 实验仪器,实验药品和试剂;液体制剂实训室。 实训项目二:注射剂的制备及质量检查 实训目的: 通过 Vc 注射液的制备掌握注射剂的制备工艺过程。 掌握竖式灌注器、澄明度检测仪的构造及使用方法。 熟悉注射剂澄明度等质量的检查方法。 实训内容: 制备 Vc 注射液,并灌装、封口、进行澄明度检查。记录结果,对结果进行分析讨论, 提交实训报告。 实训条件: 注射剂生产线;地点:校办药厂注射剂生产车间。 109 铜仁职业技术学院 药品生产技术专业人才培养方案附件 实训项目三:散剂及硬胶囊剂的制备 实训目的: 掌握散剂的制备工艺流程及共熔性成分散剂的制备方法。 熟悉等量递增的混合方法与散剂的常规检查方法。 掌握填充硬胶囊的方法。 了解散剂、硬胶囊剂的质量评定。 实训要求: 制备共熔性成分散剂,填充硬胶囊。记录结果,对结果进行分析讨论,提交实训报告 实训条件: 胶囊填充机等实验仪器,实验药品和试剂;固体制剂实训室。 实训项目四: 片剂的制备及质量检查 实训目的: 通过制备片剂,掌握制备片剂的基本工艺过程。 熟悉片剂质量评定方法。 了解压片机的主要构造 了解制湿颗粒的操作要点和对颗粒的质量要求。 了解硬度、崩解时限测定的目的和意义;各测定仪器的基本构造和正确使用方法;以及 所测数据的处理 实训要求: 学习压片机、崩解时限测定仪、片剂四用仪的使用;制备阿斯匹林片,并进行硬度、崩 解时限等质量检查。记录结果,对结果进行分析讨论,提交实训报告。 实训条件: 压片机、崩解时限测定仪、片剂四用仪等实验仪器、设备,实验药品和试剂;地点:固 体制剂实训室。 实训项目五:栓剂的制备 实训目的: 掌握熔融法制备栓剂的方法 了解各类栓剂基质的特点和适用情况. 了解置换价测定的方法和意义。 110 铜仁职业技术学院 药品生产技术专业人才培养方案附件 实训要求: 制备栓剂,并进行质量评定。记录结果,对结果进行分析讨论,提交实训报告 实训条件: 雷型肛门栓和鸭嘴型栓模等实验仪器设备,实验药品和试剂;地点:固体制剂实训室。 实训项目六:大输液的制备 实训目的: 熟输液生产各工序的工艺流程; 掌握主要工序的生产工艺要求。 实训要求: 掌握大输液的的生产工艺、岗位操作、设备的使用。能进行物料衡算和单耗、产率的计 算。能按 GMP 规定的原则确定产品批次。能按规范要求及时进行生产记录并进行归档。 了解车间的布局及设计原理。 实训条件: 大输液生产线;地点:校办药厂输液车间。 四、实施建议 (一)教材的编写及选用 主要参考书目 序号 书目名称 主编 出版社 出版时间 1 药物制剂技术实训教程(第二版) 张健泓 化学工业出版社 2018 年 2 药物制剂综合实训教程 化学工业出版社 2014 年 人民卫生出版社 2012 年 3 药物制剂综合实训教程 胡英 夏晓静 郝艳霞 李素霞 (二)教学建议 ⒈任务驱动法 通过目标任务驱动教学行为,使学生通过完成任务达到掌握所学知识的目的。既要面向全体学 生又要因材施教,培养学生的创新能力和独立分析问题、解决问题的能力,完成课程目标任务。 2.角色扮演法 111 铜仁职业技术学院 药品生产技术专业人才培养方案附件 让学生扮演生产操作员工、质量管理人员等角色,使学生处于真实工作环境和工作氛围中,同 时能够有效地锻炼学生团队协同能力。 3.情境教学法 在实践教学活动中,主要采取现场情境教学法。学生在实践基地进行技能训练,争当技术能手, 充分体现学生的主体地位。而教师需要提出要求,随时答疑,最后实地考核每一个学生的掌握程度 和熟悉程度。教师要始终把握实训的目的,扮好主导的角色。 (三)教学基本条件 1、教学团队 副教授 3 人,博士研究生 1 名,硕士研究生 4 人 2、校内实训 药物制剂实训室、贵州大西南中药植物科技有限公司 3、校外实训 贵州省启程生物科技有限公司 (四)课程资源的开发与利用 本课程建设教学资源库,包括了视频、动画、图片、案例、习题集等相关资源,极大的方便了 学生自主学习。 五、教学评价 综合实训课成绩按独立课程管理,由指导教师现场评分,采用百分制。其中由计量 操作(10%)、设备操作(60%)、实训表现(20%)、清洁操作(10%)四部分综合评定。 主要考核学员对药学专业技能的掌握的能力,操作的熟练程度,工艺条件控制能力,仪 器、设备使用能力等。 六、教学项目设计 序号 项 目 名 称 课时 1 溶液型液体制剂的制备 12 2 注射剂的制备 12 3 散剂及胶囊剂的制备 12 4 片剂的制备 12 5 栓剂的制备 12 6 大输液的制备 12 合计 72 112 铜仁职业技术学院 药品生产技术专业人才培养方案附件 附件 4:药品生产技术专业重要教学管理制度 1、药品生产技术专业兼职教师管理办法 根据《铜仁职业技术学院兼职教师队伍建设与管理办法》(铜职院行字[2014]29 号)文件精神,为了构建稳定的“专兼结合、双师结构”的教学团队,实现专兼职教师 优势互补,建设高素质的师资队伍,提升药学院内涵发展,进一步深化校企人力资源的 互动共享机制,提升行业企业兼职教师的教学能力,使兼职教师工作规范化,切实调动 和发挥兼职教师的积极性,不断提高教学质量。本专业根据专业建设和教学需要,特制 订本办法。 一、兼职教师任职条件 1.具有良好的政治思想品质和职业道德,身体健康、仪表端庄。 2.具有专科以上学历,或具有中级以上职称及三年以上企业工作经历人员。 3.企业从事制药相关专业的技术业务骨干。 二、兼职教师要求 ⒈兼职教师比例。兼职教师数占专业课与实践指导教师合计数之比不低于 50%,其 中高级职称应占 30%以上。 2.兼职教师原则上授课学时不低于专业课学时的 50%,主要承担专业课程实践部分 教学任务。 3.兼职教师必须参与指导学生教学实习或顶岗实习,每年承担实践教学学时总数不 少于 36 学时。 4.兼职教师每学期必须参加专业教研活动 2 次以上,参与横向课题和教材开发。 三、兼职教师聘用程序 113 铜仁职业技术学院 药品生产技术专业人才培养方案附件 1.教研室提名。根据专业教学计划及新学期教学任务、教师专业技术结构及教学工 作量情况,由教研室于学期结束前确定兼职教师人选。 2.二级学院领导审查。审查时应根据药品生产技术专业的教学情况对教研室提名的 兼职教师资格及其聘请的必要性进行审查,审查时兼职教师须提供身份证、工作证、专 业技术职务任职资格证书、任职文件等相关证书(证明)的原件和复印件,同时填写《铜 仁职业技术学院兼职教师登记表》,二级学院领导在《登记表》上签字确认。 3.教学审核。教务工作部根据药品生产技术专业教学计划审核兼职教师聘请的必要 性,以及所聘兼职教师的资格、教学工作量等,最后由教学工作部部长签署审核意见。 4.院领导审批。教学工作部审核后,由分管院领导进行审批。 5.签订工作协议。学院与应聘教师签订《兼职教师教学工作协议》,一式两份,聘 期为三年。 6.所聘兼职教师《任务书》《工作协议》由教学工作部备案。 四、兼职教师的管理 1.签订《兼职教师教学工作协议》后,药品生产技术专业教研室严格按照教学计划, 对兼职教师提出授课要求。 2.为帮助兼职教师尽快适应我院的教学要求,药品生产技术专业教研室主任应积极 向兼职教师提供帮助: ⑴介绍任课专业的发展方向、特色、专业建设情况。 ⑵提供教学计划、教学大纲、教材及其它教学辅助材料。 ⑶明确学院在备课、授课、辅导答疑、作业批改、考试命题、实践教学等各个教学 环节的基本要求和规定。 3.每位兼职教师每学期授课不超过两门,以保证教师有足够的备课与教研活动时 间。 4.对兼职教师的教学工作量统计由药品生产技术学院教务科负责,兼职教师的日常 教学工作与教学质量由药品生产技术学院学院考核,结果作为是否续聘的依据。 114 铜仁职业技术学院 药品生产技术专业人才培养方案附件 5.药学院负责兼职教师的学生评教、教师评学工作,其结果将作为是否续聘的依据。 6.兼职教师应遵守《铜仁职业技术学院教学工作规范》,履行相应职责,保证所授 课程的教学质量。 7.兼职教师违约违纪处理: ⑴一旦发现兼职教师有违约行为,药品生产技术教研室应及时向教务科提出,药学 院给出处理意见并同时以书面形式向人事处、教学工作部反映。 ⑵兼职教师发生教学事故,按学院有关规定处理。 ⑶兼职教师发生下列情况之一,学院可与其即时解除聘约: ①有违反四项基本原则的; ②有违反师德师风行为的; ③连续发生教学事故两次以上的; ④经考查确实不能胜任教学工作的。 8.兼职教师因事、因病需要调、停课,应提前向教研室主任提出申请,药学院领导 签署意见,报教学工作部批准并办理相关手续后方可进行。 9.兼职教师的酬金由药学院根据考核和授课情况,在学期末或课程结束后发放。 五、附则 1.本办法由药学院教务科负责解释。 2.本办法自发布之日起执行。 药学院 2019 年 3 月 1 日 115 铜仁职业技术学院 药品生产技术专业人才培养方案附件 2、药品生产技术专业课程负责人管理制度 为了较强药品生产技术专业课程建设与改革,规范教学管理,提高课堂教学效果和 质量,实现人才培养目标,特制订药品生产技术专业课程负责人制度。 一、实行课程负责人制度的原则 1.方向性原则:实行课程负责人制度要有利于提高教学质量,有利于提高办学效益。 因而,课程负责人制度的各个环节都要把教学质量放在第一位。 2.责权利相结合的原则:药品生产技术专业学院对各课程负责人既要放权,又要加 强考核。既要打破过去统得过多的局面,又要防止放任自流现象。 二、课程负责人制度的要求 ⒈凡我院药品生产技术专业教研室承担的所有专业课程,原则上都要成立课程组, 实施课程负责人制度。 ⒉实施课程负责人制度要有利于提高教学质量,有利于促进工学结合的教学模式改 革。 ⒊课程负责人最多负责两门课程的建设;专业教师可参与多门课程的建设,但同一 课程无论多少教师,只能建立一个课程组,由同一课程负责人负责管理。 三、课程负责人应具备的条件 ⒈热心教学工作,具有较高的学术造诣和教学水平,有较强的组织管理能力和敬业 精神。 ⒉长期担任该课程或相关课程教学任务,教学效果好;能统筹安排该门课程的教学, 熟悉教学规律及教学方法;对相应课程有扎实的理论基础,了解国内外现状及发展趋势。 ⒊核心课程课程负责人应具有副教授以上职称,其他课程课程负责人应具有讲师以 上职称。 四、课程负责人的职责 ⒈负责组织课程组制定课程建设方案、课程标准、编制学期教学计划。 ⒉主持课程教学改革和教学实践活动。 116 铜仁职业技术学院 药品生产技术专业人才培养方案附件 ⒊主持课程的教材及实训室建设。 ⒋主持申报本课程范围内的教学研究项目和教改基金课题,申报各项教学奖励。 ⒌负责本课程的教学管理和教学检查。 ⒍指导和培养本课程青年教师。 ⒎负责本课程的教学组织、实施。 五、课程负责人的聘任 ⒈课程负责人的选聘工作由药品生产技术专业教研室室负责。 ⒉应聘教师向专业教研室提出申请并申述本人应聘条件。 ⒊课程负责人聘期为 3 年,聘期满后可以申请连任。 ⒋聘期未满而需要更换课程负责人,由专业教研室研究后,报系教务科审核,同时 报教务处备案。 六、课程负责人的考核 ⒈课程负责人考核由专业教研室与系教务科共同组织,每年度考核一次。 ⒉课程负责人履行职责的情况与绩效,记入教师档案,对于成绩突出者给予相应绩 效加分,评先选优给予优先。 3.在受聘为课程负责人期间,课程组内若有人出现教学事故,课程负责人应负主要 责任,若课程负责人出现严重教学事故,应终止其课程负责人资格。 七、附则 1.本办法由药学院教务科负责解释。 2.本办法自发布之日起执行。 药学院 2019 年 3 月 1 日 117 铜仁职业技术学院 药品生产技术专业人才培养方案附件 3、铜仁职业技术学院药品生产技术专业课程考核与成绩评定办法 为规范药品生产技术专业课程考核及成绩管理,树立良好的教风和学风,提高学生 培养质量,根据学院教学管理部门有关文件精神,结合药品生产技术专业实际,特制订 本办法。 一、考核方案 1.所有专业课程均采取形成性考核,学生总成绩=平时成绩+态度与考勤+项目成绩+ 期终成绩。 2.平时成绩的考核办法,主要考核学生的作业及实训报告完成质量及次数。任课教 师对学生作业及实训报告分出优秀、良好、一般、及格、不及格五个档次,计算几次作 业、测试、实训的平均成绩。 3.态度与考勤的考核办法,成立课程考勤小组,课程负责人为组长,任课教师为成 员,考核学生学习态度、主动性和积极性、课堂回答问题、出勤情况、分组讨论表现等 情况,并量化为具体分值。 4.项目考核办法,由校内教师与校外兼职教师共同考核,考核学生完成项目的技能 水平、创新能力、完成任务的质量与职业素养,并量化为具体分值。 5.期终考核办法,笔试试题应由各课程任课教师从规定的教学内容中,抽取相应的 知识点构成 A、B 两套笔试题。试卷由可根据护考的题型自行拟定。知识点的分布情况、 难度系数应具有层次性,两套试卷中相同的试题不应超过 30%。具体题型、数量、分值 根据实际情况决定。学期课程任务结束后安排统一考试,严格执行教考分离。 二、相关奖惩办法 1.学生课程总成绩 60 分以上,方能取得学分。 2.学生课程考核不及格,须随下一年级补考。 3.学生各科平均成绩在 80 分以上、单科成绩 75 分以上者才有资格获评优秀、申请 奖学金。 三、其他 本制度自公布之日起实施,由药学院教务科负责解释。 药学院 2019 年 3 月 1 日 118 铜仁职业技术学院 药品生产技术专业人才培养方案附件 附件 5:药品生产技术专业教学评价标准 专业教学评价标准是开展专业教学质量评价的依据。本专业教学评价标准是依据专 业人才培养目标,基于工学结合人才培养模式的要求,借鉴国家精品在线开放课程建设 及其教学评价标准,结合行业评价、企业评价和学校评价的特点特制订本专业教学评价 标准。 一、专业教学评价的主体及评价内容 1.学校教师课程评价 学校教师课程评价,包括教务部门对课程及教学团队的总体评价、专业教研室对课 程教学内容组织及运行评价、教师对学生学习过程及效果评价、学生对教师的教学效果 评价。具体评价内容见表 1-1。 表 1-1 教师课程评价主体及评价内容 序号 评价主体 1 教务部门 2 专业教研室 3 教师 4 学生 评价内容 课程及教学团队评价,包括:课程设置、教学组织与安排、课程组人员结构、教学方法与手 段、教学条件、校企合作、教学效果等。 课程教学内容组织及运行评价,包括:课程标准、课程教学实施方案、教材编写及选用、课 程教学单元设计、授课计划、教学评价及考核、教学资源库建设、教学总结等。 学生学习过程及效果评价,包括:学习态度、作业完成情况、技能训练、课程考试等。 教师教学效果评价,包括:师德师风、教学水平、教学内容、教学方法、教学组织安排、教 学满意度等。 2.行业资格评价 由人力资源和社会保障部贵州省第三十五职业技能鉴定所组织的行业职业资格认证。 表 1-2 行业资格评价主体及评价内容 评价主体 贵州省第三十五职业技能鉴定所 评价内容 药物制剂工高级(三级)、中药炮制工高级(三级) 119 铜仁职业技术学院 药品生产技术专业人才培养方案附件 3.用人单位综合评价 120 铜仁职业技术学院 药品生产技术专业人才培养方案附件 用人单位综合评价,包括顶岗(教学)实习单位对学生顶岗(教学)实习期间表现 的评价和用人单位对毕业生满意度的评价。具体评价内容见表 1-3。 表 1-3 用人单位评价主体及评价内容 评价主体 评价内容 顶岗(教学)实习单位 顶岗(教学)实习学生评价,包括:学习态度、职业素养、实习任务完成情况、实习总结报告等。 就业单位 毕业生满意度评价,包括:职业素养、知识技能、岗位胜任力、创新能力等。 二、专业教学评价的指标、分值及权重 ㈠专业课程评价 1.教务部门对专业课程评价(100 分) 教务部门对专业课程评价指标,参照国家精品在线开放课程高职评审指标(2010) 执行。评审指标、标准、分值及权重、具体见表 2-1。 表 2-1 教务部门对专业课程评价指标 评价等级 一级指标 二级指标 主要观测点 课程定位 性质与作用 课程设计 理念与思路 课程设置 10 分 教学内容 25 分 教学方法与手 专业课程体系符合高技能人才培养目标和专业相 关技术领域职业岗位(群)的任职要求;本课程 对学生职业能力培养和职业素养养成起主要支撑 或明显促进作用,且与前、后续课程衔接得当。 以职业能力培养为重点,与行业企业合作进行基 于工作过程的课程开发与设计,充分体现职业性、 实践性和开放性的要求。 分值 4 6 根据行业企业发展需要和完成职业岗位实际工作 内容选取 针对性和适用性 任务所需要的知识、能力、素质要求,选取教学 10 内容,并为学生可持续发展奠定良好的基础。 遵循学生职业能力培养的基本规律,以真实工作 任务及其工作过程为依据整合、序化教学内容, 内容组织 组织与安排 科学设计学习性工作任务,教、学、做结合,理 10 论与实践一体化,实训、实习等教学环节设计合 理。 用先进、适用教材,与行业企业合作编写工学结 表现形式 教材及相关资料 合特色教材,课件、案例、习题、实训实习项目、 学习指南等教学相关资料齐全,符合课程设计要 5 求,满足网络课程教学需要。 重视学生在校学习与实际工作的一致性,有针对 教学设计 教学模式 性地采取工学交替、任务驱动、项目导向、课堂 8 与实习地点一体化等行动导向的教学模式。 段 5分 评审标准 根据课程内容和学生特点,灵活运用案例分析、 教学方法 教学方法的运用 分组讨论、角色扮演、启发引导等教学方法,引 导学生积极思考、乐于实践,提高教、学效果。 121 6 A B C D 1.0 0.8 0.6 0.4 铜仁职业技术学院 药品生产技术专业人才培养方案附件 评价等级 一级指标 二级指标 主要观测点 评审标准 分值 A B C D 1.0 0.8 0.6 0.4 运用现代教育技术和虚拟现实技术,建立虚拟产 教学手段 信息技术的应用 房等仿真教学环境,优化教学过程,提高教学质 6 量和效率,取得实效。 网络教学环 网络教学资源和 境 硬件环境 主讲教师 撑网络课程的正常运行,并能有效共享。 5 师德、能力与水 平 师德高尚、治学严谨;执教能力强,教学效果好, 参与和承担教育研究或教学改革项目,成果显著; 与企业联系密切,参与校企合作或相关专业技术 服务项目,成效明显,并在行业企业有一定影响。 10 双师结构、专兼 职比例 专任教师中"双师"素质教师和有企业经历的教师 比例、专业教师中来自行业企业的兼职教师比例 符合课程性质和教学实施的要求;行业企业兼职 教师承担有适当比例的课程教学任务,特别是主 要的实践教学任务。 10 设备与环境 实训基地由行业企业与学校共同参与建设,能够 满足课程生产性实训或仿真实训的需要,设备、 设施利用率高。 6 教学队伍 20 分 教学队伍结 构 校内实训条 件 时间条件 10 分 校外实习环 境 建设与利用 教学评价 专家、督导及学 生评价 教学效果 10 分 社会评价 网络教学资源丰富,架构合理,硬件环境能够支 社会认可度 与校内实训基地统筹规划,布点合理,功能明确, 为课程的实践教学提供真实的工程环境,能够满 足学生了解企业实际、体验企业文化的需要。 校外专家、行业企业专家、校内督导及学生评价 结果优良。 学生实际动手能力强,实训、实习产品能够体现 应用价值;课程对应或相关的职业资格证书或专 业技能水平证书获取率高,相应技能竞赛获奖率 高。 4 5 5 特色与创新 50 学校对精品课程建设的政策支持与措施 50 加分项 价指标 2.教研室对专业教师课程教学评价(100 分) 教研室对专业教师课程教学评价指标包括:课程标准、课程教学实施方案、教材编 写及选用、课程教学单元设计、授课计划、教学评价及考核、教学资源库建设、教学总 结等。具体指标分值及权重见表 2-2。 表 2-2 教研室专业课程评价 评价等级 评价标准 分值 标准 设计理念和思路与专业人才培养目标一致;学习情境设计,突出职业性和应用性;教学内容选取以 职业岗位知识、能力、素养为依据,以工作任务/项目及其工作过程/流程为依据整合序化。 25 学单元 教学设计紧贴职业岗位需求,具有前沿性,先进性;理论知识以适用、够用为度;技能训练,注重 20 122 A B C D 1.0 0.8 0.6 0 铜仁职业技术学院 药品生产技术专业人才培养方案附件 理论与实践紧密结合,融入学生创新意识培养。 程教学 方案 课程团队专兼结合;教学内容的组织与选取符合课程目标;教学模式体现工学结合;教学实施以学 生学习力培养为主,教师引导为辅;考核评价采用形成性考核,注重过程评价。 材编写 用 课程教材优先选择高职高专规划教材,岗位能力课程编写项目任务型校本教材;有针对性、适用性 的参考书目;教材内容每年根据教学目标更新。 理论教学学时不高于课程总学时的 50%;岗位课程,兼职教师授课比例不低于 50%;单项技能训练 校内实训基地完成,综合实训校外实训基地完成;教学进度符合专业人才培养运行特点。 计划 15 10 10 学评价 核 教案(电子课件)书写(制作)规范;作业(课业)布置难易程度合理,批改规范;实验(实训) 学生独立完成率高;学生学习过程记录完整;按计划完成教学任务的情况;课程考核命题合理,突 出考核重点、技能操作规范、成绩评定公平。 10 学资源 设 岗位能力课程有课程网站,教学案例、试题库、课业库齐全,每年对网站内容有更新;有相关的学 习网站、标准、图书资源等。 5 程教学 教学内容是否符合培养目标;教学模式是否体现工学结合;教学方法是否激发学生的学习兴趣;教 学效果是否达到预期目标;教学中存在什么问题,应如何改进。 5 3.教师对专业课程教学考核评价(100 分) 教师对专业课程教学考核评价指标主要包括:学生学习态度、作业完成情况、理论考 试、技能考核等。具体指标、分值及权重见表 2-3。 123 铜仁职业技术学院 药品生产技术专业人才培养方案附件 表 2-3 教师专业课程教学考核评价指标 序 评价 号 指标 1 2 3 分 评价标准 值 过 程 到课率高、自学能力强;课堂表现活跃,参与度高;遵守课堂 考核 纪律,服从管理及引导;保质保量按时提交作业、实训报告。 理 论 考试 技 能 考核 评价等级 A B C D E 1.0 0.8 0.6 0.4 0.2 30 考试课程采用试题库命题、闭卷考试、教考分离的方式,侧重 考核应用性知识;考查课程采用项目设计考试,侧重知识的应 35 用程度。 采用课业 PPT 汇报、口试、面试、实际操作的方式,具有较强 的知识的实际应用能力及技能操作能力;现场操作由学生分组 35 进行,面试由个人单独进行。 4.学生对教师课程教学评价(100 分) 学生对教师课程教学评价指标主要包括:师德师风、教学水平、教学内容、教学组 织、教学方法、教学满意度。其指标、分值、权重见表 2-4。 表 2-4 学生专业课程教学评价指标 序 号 评价指标 1 师德师风 2 教学水平 分 评价标准 值 教态自然、教风朴素、情绪饱满;尊重学生,平等待 生、责任心强。 执教能力强、授课熟练、顺畅,教学目标明确,重点 难点突出,注重学生能力的提升。 评价等级 A B C D E 1.0 0.8 0.6 0.4 0.2 10 20 教学内容丰富、知识覆盖面广,包括职业岗位所需要 3 教学内容 的知识、能力、素质,以真实工作任务及其工作过程 20 为依据整合、序化教学内容。 教案、课件等资料准备充分;科学设计学习性工作任 4 教学组织 务,教、学、做结合,理论与实践一体化,实训、实 20 习等教学环节设计合理。 教学方法生动灵活,因材施教;采取参与式、直观性、 5 教学方法 案例等综合教法;结合网络、多媒体、软件等现代化 10 技术。 6 教学满意度 课堂气氛活跃、能激发学习兴趣;多数学生完成学习 任务,有不同收获;所学知识,技能的应用性强。 20 ㈡专业资格评价(100 分) 专业资格评价指标包括行业职业资格、计算机等级、英语等级考试合格率、等级进 行评价。具体指标、分值、权重见表 2-5。 表 2-5 专业资格评价 124 铜仁职业技术学院 药品生产技术专业人才培养方案附件 评价等级 序号 评价指标 评价标准 1 职业资格证 2 英语能力等级 3 计算机等级 分值 药物制剂工高级考取率达 100%、中药炮制 工(可选择性考取)。 英语能力等级证书 1 个, 院级考试达 100%、 国家级考试等级不限。 计算机等级证书 1 个,院级考试达 100%、 国家级考试等级不限。 A B C D E 1.0 0.8 0.6 0.4 0.2 50 25 25 ㈢用人单位综合评价 1.顶岗(教学)实习单位对学生综合评价(100 分) 顶岗(教学)实习单位对学生实习表现评价指标,包括学习态度、职业素养、任务 完成情况等。具体指标、分值及权重见下表 2-6。 表 2-6 顶岗(教学)实习单位对学生综合评价 序号 评价指标 1 学习态度 2 职业素养 3 分 评价标准 值 学习态度端正,服从实习的安排,听从教师(师傅) 的指导,无擅自离岗现象。 爱岗敬业、恪守职业道德,遵守单位规章制度、吃苦 耐劳,团队合作意识强。 任务完成情 按要求完成实习项目以及顶岗任务;有实习日志,实 况 习总结;能解决一定的生产实际问题。 评价等级 A B C D E 1.0 0.8 0.6 0.4 0.2 30 30 40 2.用人单位对毕业生综合评价(100 分) 用人单位对毕业生综合评价指标,包括职业素养、知识技能、岗位胜任力、创新能 力等。具体分值及权重见下表 2-7。 表 2-7 用人单位对毕业生综合评价 序 号 评价指标 分 评价标准 值 爱岗敬业,忠于职守,恪守职业道德,遵守单位规章制度, 1 职业素养 2 知识技能 具有从事职业岗位所需要的基本知识和基本技能。 30 3 岗位胜任力 能适应岗位工作环境,完成岗位工作任务。 30 4 创新能力 服从管理,吃苦耐劳,乐于奉献,团队合作意识强。 具备一定的创造、创新能力,具有自主学习、不断探索的 的意识,持续发展潜力。 三、专业教学评价的方式 1.行业资格认证 125 20 20 评价等级 A B C D E 1.0 0.8 0.6 0.4 0.2 铜仁职业技术学院 药品生产技术专业人才培养方案附件 ⑴职业资格考试:学生必须参加职业资格考试,考取药物制剂工高级资格证书。 ⑵技能鉴定、技能竞赛:学生参加技能鉴定或市级以上技能竞赛一、二等奖获得者, 可免考相应课程科目。 2.学校课程考核评价 ⑴理论知识考试:采取开卷、闭卷、笔试、口试考试,PPT 制作汇报考试。 ⑵技能考核:包括单项技能考核、教学实习考核、顶岗实习、毕业论文设计。采取 现场操作、笔试、口试,PPT 制作汇报考试。 3.用人单位调查评价 采取问卷调查、实地调研、专家座谈、电话访谈等方式,由用人单位对顶岗(教学) 实习学生和毕业生进行业务能力考核和满意度测评。 四、专业教学评价的组织 专业成立考核评价小组,由专业带头人任组长,制定出专业课程评价考核方案,经学 校教学管理部门审核,专业教研室组织实施,由各课程组具体落实。 五、专业教学评价的要求 1.由学校教学管理部门负责专业教学评价考核的管理和指导。 2.专业教学评价方案由专业制定,经学校教学管理部门审核,专业教研室组织实施。 3.专业教学评价考核的时间由教学管理部门统筹安排,教学准备检查在学期初,教 学过程评价在上课期间,教学效果的考核评价安排在期末。学生对教师课程教学评价, 每学期至少开展两次。 4.教师对专业课程教学评价为形成性考核,要突出职业能力,注重知识的应用性和 实用性。 5.专业资格评价应按照行业部门及有关规定执行。 6.用人单位对毕业生满意度的评价,调查样本数不少于毕业生就业单位总数的 70%。 7.专业教学评价本着公平、公正、公开的原则,对评价结果有异议的由学校教学管 理部门负责核实。 126

2020级药品生产技术专业人才培养方案(2020、11、3).pdf




