2020级-水利水电建筑工程人才培养方案.pdf
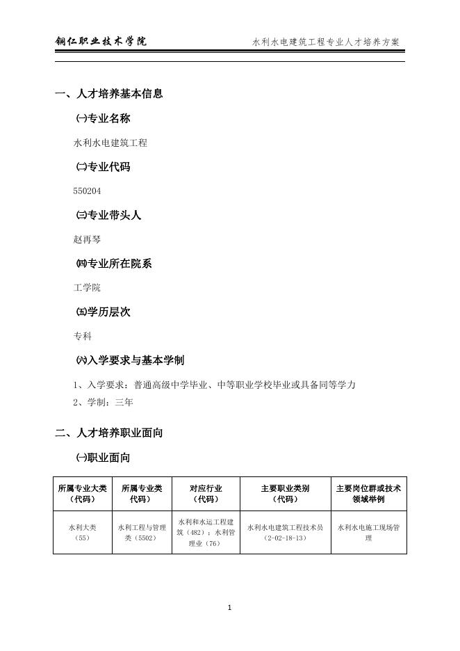
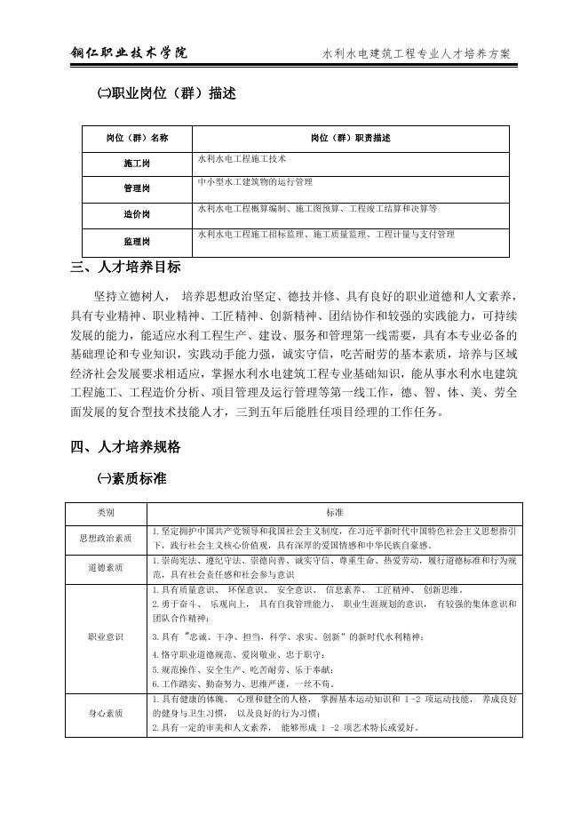
铜仁职业技术学院 水利水电建筑工程专业人才培养方案 水利水电建筑工程专业 人才培养方案 (适用年级:2020 级) 铜仁职业技术学院 二○二○年十月 铜仁职业技术学院 水利水电建筑工程专业人才培养方案 目录 一、人才培养基本信息 ..................................................................................1 ㈠专业名称 ......................................................................................................................... 1 ㈡专业代码 ......................................................................................................................... 1 ㈢专业带头人 ..................................................................................................................... 1 ㈣专业所在院系 ................................................................................................................. 1 ㈤学历层次 ......................................................................................................................... 1 ㈥入学要求与基本学制 ..................................................................................................... 1 二、人才培养职业面向 ..................................................................................1 ㈠职业面向 ......................................................................................................................... 1 ㈡职业岗位(群)描述 ..................................................................................................... 2 三、人才培养目标 ......................................................................................... 2 四、人才培养规格 ......................................................................................... 2 ㈠素质标准 ......................................................................................................................... 2 ㈡知识标准 ......................................................................................................................... 3 ㈢能力标准 ......................................................................................................................... 3 五、人才培养质量标准 ..................................................................................3 ㈠合格标准 ......................................................................................................................... 3 ㈡良好标准 ......................................................................................................................... 4 ㈢优秀标准 ......................................................................................................................... 4 六、人才培养要求 ......................................................................................... 4 ㈠学生要求 ......................................................................................................................... 4 ㈡师资要求 ......................................................................................................................... 5 ㈢实训要求 ......................................................................................................................... 5 ㈣教学要求 ......................................................................................................................... 7 七、学生素质教育计划 ..................................................................................7 ㈠“五元文化”与“四项主题”教育课程 ..................................................................... 7 ㈡社会实践与专业技术服务活动 ..................................................................................... 8 ㈢技能竞赛与科技创新活动 ............................................................................................. 8 ㈣文娱与身心发展活动课程 ............................................................................................. 8 ㈤社团活动课程 ................................................................................................................. 9 ㈥就业创业活动计划 ......................................................................................................... 9 支撑部分—包括条件、规范、流程和保障 ................... 错误!未定义书签。 1 铜仁职业技术学院 水利水电建筑工程专业人才培养方案 八、人才培养模式设计 ................................................................................10 ㈠人才培养模式设计理念 ............................................................................................... 10 ㈡人才培养模式设计思路 ............................................................................................... 10 ㈢人才培养模式内涵描述 ............................................................................................... 10 九、人才培养课程体系建构 ........................................................................ 11 ㈠课程体系开发理念 ....................................................................................................... 11 ㈡课程体系开发思路 ....................................................................................................... 11 ㈢工作任务与能力分析 ................................................................................................... 11 ㈣职业行动领域分析 ....................................................................................................... 12 ㈤学习领域转换 ............................................................................................................... 13 (六)构建课程体系 ....................................................................................................... 13 ㈦专业核心课程描述 ....................................................................................................... 14 十、人才培养教学计划 ................................................................................17 10-1 水利水电建筑工程专业教学计划表 ......................................................................17 十一、人才培养学时学分统计 ...................................................................... 1 十二、人才培养教学团队 ..............................................................................1 ㈠结构比例 ......................................................................................................................... 1 ㈡教师队伍 ......................................................................................................................... 1 十三、人才培养实训条件 ..............................................................................2 ㈠校内实训基地 ................................................................................................................. 2 ㈡校外实训基地 ................................................................................................................. 3 十四、人才培养教学资源 ..............................................................................4 ㈠专业资源 ..................................................................................................................... 4 ㈡课程资源 ......................................................................................................................... 4 十五、人才培养制度保障 ..............................................................................4 ㈠校企合作机制 ................................................................................................................. 4 ㈡课程运行机制 ................................................................................................................. 4 ㈢专业教学管理机制 ......................................................................................................... 5 ㈣专业教师培养及合作教学机制 ..................................................................................... 5 ㈤专业人才培养考核机制 ................................................................................................. 5 十六、人才培养制定依据 ..............................................................................5 ㈠人才培养需求调研 ......................................................................................................... 5 ㈡国家的相关政策文件 ..................................................................................................... 6 十七、专业管理委员会审定意见 .................................................................. 7 2 铜仁职业技术学院 水利水电建筑工程专业人才培养方案 (1)二级学院意见 ........................................................................................................... 7 (2)教学工作部意见 ....................................................................................................... 7 (3)教学工作指导委员会意见 ....................................................................................... 7 (4)院长办公会意见 ....................................................................................................... 7 (5)党委会意见 ............................................................................................................... 7 3 铜仁职业技术学院 水利水电建筑工程专业人才培养方案 一、人才培养基本信息 ㈠专业名称 水利水电建筑工程 ㈡专业代码 550204 ㈢专业带头人 赵再琴 ㈣专业所在院系 工学院 ㈤学历层次 专科 ㈥入学要求与基本学制 1、入学要求:普通高级中学毕业、中等职业学校毕业或具备同等学力 2、学制:三年 二、人才培养职业面向 ㈠职业面向 所属专业大类 (代码) 所属专业类 代码) 水利大类 水利工程与管理 (55) 类(5502) 对应行业 (代码) 水利和水运工程建 筑(482);水利管 理业(76) 1 主要职业类别 (代码) 主要岗位群或技术 领域举例 水利水电建筑工程技术员 水利水电施工现场管 (2-02-18-13) 理 铜仁职业技术学院 水利水电建筑工程专业人才培养方案 ㈡职业岗位(群)描述 岗位(群)名称 岗位(群)职责描述 水利水电工程施工技术 施工岗 中小型水工建筑物的运行管理 管理岗 水利水电工程概算编制、施工图预算、工程竣工结算和决算等 造价岗 水利水电工程施工招标监理、施工质量监理、工程计量与支付管理 监理岗 三、人才培养目标 坚持立德树人, 培养思想政治坚定、德技并修、具有良好的职业道德和人文素养, 具有专业精神、职业精神、工匠精神、创新精神、团结协作和较强的实践能力,可持续 发展的能力,能适应水利工程生产、建设、服务和管理第一线需要,具有本专业必备的 基础理论和专业知识,实践动手能力强,诚实守信,吃苦耐劳的基本素质,培养与区域 经济社会发展要求相适应,掌握水利水电建筑工程专业基础知识,能从事水利水电建筑 工程施工、工程造价分析、项目管理及运行管理等第一线工作,德、智、体、美、劳全 面发展的复合型技术技能人才,三到五年后能胜任项目经理的工作任务。 四、人才培养规格 ㈠素质标准 类别 思想政治素质 道德素质 标准 1.坚定拥护中国共产党领导和我国社会主义制度,在习近平新时代中国特色社会主义思想指引 下,践行社会主义核心价值观,具有深厚的爱国情感和中华民族自豪感。 1.崇尚宪法、遵纪守法、崇德向善、诚实守信、尊重生命、热爱劳动,履行道德标准和行为规 范,具有社会责任感和社会参与意识 1.具有质量意识、 环保意识、 安全意识、 信息素养、 工匠精神、 创新思维。 2.勇于奋斗、 乐观向上, 具有自我管理能力、 职业生涯规划的意识, 有较强的集体意识和 团队合作精神; 职业意识 3.具有“忠诚、干净、担当,科学、求实、创新”的新时代水利精神; 4.恪守职业道德规范、爱岗敬业、忠于职守; 5.规范操作、安全生产、吃苦耐劳、乐于奉献; 6.工作踏实、勤奋努力、思维严谨,一丝不苟。 1.具有健康的体魄、 心理和健全的人格, 掌握基本运动知识和 1 -2 项运动技能, 养成良好 身心素质 的健身与卫生习惯, 以及良好的行为习惯; 2.具有一定的审美和人文素养, 能够形成 1 -2 项艺术特长或爱好。 铜仁职业技术学院 水利水电建筑工程专业人才培养方案 ㈡知识标准 知识类别 通识知识 知识标准 1.掌握必备的思想政治理论、科学文化基础知识和中华传统文化知识。 2.熟悉与本专业相关的法律法规以及环境保护、安全消防等知识。 1.掌握计算机操作应用、 工程制图等相关知识; 专业基础知识 2.掌握水利工程测量、 工程力学 、 水力计算 、 土工试验 、 钢 筋 混 凝 土 结 构 、 建筑材 料检测等基础知识 。 1. 掌握水利工程测量、 工程力学 、 水力计算 、 土工试验 、 钢 筋 混 凝 土 结 构 、 建筑材 料检测等基础知识 ; 2.熟悉不同水工建筑物作用、 特点 、 组成 、 构造 , 掌 握 中 小 型 水 工 建 筑 物 初 步 设 计 相关 知识。 3.掌握水轮机类型、 结构, 熟悉水电站建筑物组成 、 构 造 及 厂 房 结 构 设 计 方 法 , 了 专业知识 解水力发电的原理及水轮机选型方法。 4.掌握水利工程施工方法、 工艺流程、 施工现场管理相关知识。 5.掌握基础单价、 建筑工程概算编制相关知识, 了解工程招标与投标文件编制。 6.熟悉水利水电工程管理、 运行等方面相关技术标准 , 掌握水工建筑物病害处理相关 知识 。 ㈢能力标准 能力类别 能力标准 1.具有探究学习、终身学习、分析问题和解决问题的能力。 通识能力 2.具有良好的语言、文字表达能力和沟通能力。 3.能够熟练应用办公软件, 进行文档排版、 方案演示、 简单的数据分析处理等。 1.能够熟练应用水利水电工程常用 CAD软件工具, 绘制各种水利工程; 2.具有经得起艰苦条件、 复杂环境和工作压力考验的心理调适能力。 3.具有熟练操作水准仪、 全站仪、GPS、无人机测绘等测量仪器和设备的能力, 会进行水利工 程施工测量、 变形观测等; 岗位能力 4.具有中小型水工建筑物初步设计能力 , 能 编 制 中 小 型 水 工 建 筑 物 初 步 设 计 报 告 、绘制 设计图; 5.具有水力发电基本计算技能, 会进行小水电的初步设计; 6.能进行水利水电工程施工现场管理 , 能 发 现 水 利 水 电 工 程 施 工 中 常 见 技 术 问 题 , 并能 进行分析处理 7.具有水利工程概预算能力, 能编制水利工程概预算文件。 五、人才培养质量标准 ㈠合格标准 ⒈最低专业学分 172 学分。 铜仁职业技术学院 水利水电建筑工程专业人才培养方案 2.德育审查合格并通过毕业考试(综合岗位实训)。 ㈡良好标准 达到合格标准,并且具备下列条件之一者,为良好。 ⒈无补考,平均成绩 75 分以上。 ⒉获得院级三好学生、优秀学生干部等荣誉称号。 ⒊获院级技能大赛及文体活动竞赛三等奖以上。 ⒋参加青年志愿者活动获得院级以上表彰者。 5.获得一项工程领域职业资格证书。 ㈢优秀标准 达到合格标准,并且具备下列条件之一者,为优秀。 ⒈无补考,平均成绩 85 分以上。 ⒉获得市级以上优秀学生干部、三好学生等荣誉称号。; ⒊获得市级以上技能大赛及文体活动竞赛三等奖以上。 ⒋参加青年志愿者活动获得市级以上表彰者。 5.获得两项工程领域职业资格证书 六、人才培养要求 ㈠学生要求 ⒈入学要求 ⑴必须通过国家统一考试和学校自主招生考试,达到录取分数线; ⑵学生必须坚持四项基本原则,热爱水利事业,愿意从事专业管理、水利一线工作; ⑶依据《普通高等学校招生体检标准》体检合格,并通过学校心理健康检测,方可 录取; 2.毕业要求 ⑴学生在规定年限内修完规定课程,经考试和考核成绩合格,总学分不得少于 172 分; (2)德育审查合格并通过毕业考试(综合岗位实训)。 铜仁职业技术学院 水利水电建筑工程专业人才培养方案 ㈡师资要求 1、队伍结构 学生数与本专业专任教师数比例不高千 25:1, 双师素质教师占专业教师比例一般 不低于 60%, 专任教师队伍要考虑职称、 年龄, 形成合理的梯队结构。 2、专任教师 专任教师应具有高校教师资格、 本专业领域有关证书和本专业职业资格或技能等 级证书; 有理想信念、 有道德情操、 有扎实学识、 有仁爱之心; 具有水利水电工 程相关专业本科及以上学历; 具有扎实的本专业相关理论功底和实践能力; 具有较强 信息化教学能力, 能够开展课程教学改革和科学研究; 有每 5 年累计不少于 6 个月 的企业实践经历。 3.专业带头人 专业带头人原则上应具有副高及以上职称, 能够较好地把握国内外水利行业、 专 业发展,能广泛联系行业企业,了解行业企业对本专业人才的需求实际, 教学设计、 专 业研究能力强,组织开展教科研工作能力强,在本区域或本领域具有一定的专业影响力。 4.兼职教师 兼职教师主要从本专业相关的行业企业聘任, 应具备良好的思想政治素质、 职 业道德和工匠精神, 具有扎实的专业知识和丰富的实际工作经验, 具有中级及以上相 关专业职称, 能承担专业课程教学、 实习实训指导和学生职业发展规划指导等教学任 务。 ㈢实训要求 1.专业教室基本条件 专业教室一般配备黑 ( 直) 板、 多媒体计算机、 投影设备、 音响设备, 互 联网接入或 Wi-Fi 环境, 并实施网络安全防护措施; 安装应急照明装置并保持良好状 态, 符合紧急疏散要求, 标志明显, 保持逃生通道畅通无阻。 2.校内实训室基本要求 (1) 水工建筑物设计实训室。 铜仁职业技术学院 水利水电建筑工程专业人才培养方案 水工建筑物设计实训室应配备投影仪、 直板、 多媒体教学系统、 计算机等, 互 联网接入或 Wi-Fi 环境; 并安装计算机绘图软件、 Office 软件、 工程造价软件等, 保证上课学生每人 1 台计算机, 用于计算机基础、 计算机绘图、 中小型水工建筑物 初设实训、 小水电站设计实训、水利工程造价与招投标等教学与实训。 (2)建筑材料实训室。 建筑材料实训室应配备负压筛析仪、 天平、 水泥净浆搅拌机、 标准法维卡仪、 标 准养护箱、 沸煮箱、 雷氏夹膨胀测定仪、 行星式搅拌机、抗折抗压强度试验机、 烘 箱、 摇筛机、 压力试验机、 塌落度桶、 万能试验机等仪器,保证每个学生 1 个工 位, 用于建筑材料检测教学与实训。 (3)工程测量实训室。 工程测量实训室应配备全站仪、水准仪、GPS、水准尺、棱镜、三脚架、尺垫、皮 尺等仪器,用于工程测量、工程测量实训、水利工程施工放样 水利工程管理等课程教 学和实训。 (4)土工实验室。 土工实验室应配备振筛机、天平、液塑限联合测定仪、电动击实仪、变水头渗透装 置、固结仪、应变控制直接剪切仪等仪器,用于土工试验教学与实训。 3.校外实训基地基本要求 校外实训基地基本要求为:具有稳定的校外实训基地; 能够开展淜查水能开发与 利用运用状况、勘测与设计中小型水利水电工程、编制水利水电工程施工组织方案、编 制水利水电工程概预算、水利水电工程招投标的技术工作、水利施工现场管理、水利水 电建筑工程日常检查、水利水电建筑工程日常养护、水利水电建筑工程维修、大坝防汛、 大坝抢险等实训活动,承担水利水电建筑工程专业实践的水利企业或工程项目部 ( 包 含已建和在建的水利水电工程项目); 实训设施齐备, 实训岗位、 实训指导教师确定, 实训管理及实施规章制度齐全。 4.学生实习基地基本要求 学生实习基地基本要求为:具有稳定的校外实习基地;能提供水利水电工程设计、 水利水电施工现场管理相关工作的实习岗位,能涵盖当前相关产业发展的主流技术, 可接纳一定规模的学生实习;能够配备相应数量的指导教师对学生实习进行指导和管 理;有保证实习生日常工作、学习、生活的规章制度,有安全、保险保障。 铜仁职业技术学院 水利水电建筑工程专业人才培养方案 5.支持信息化教学方面的基本要求 支持信息化教学方面的基本要求为:具有可利用的数字化教学资源库、文献资料、 常见问题解答等信息化条件;鼓励教师开发并利用信息化教学资源、教学平台,创新教 学方法,引导学生利用信息化教学条件自主学习,提升教学效果。 ㈣教学要求 1、教材选用基本要求 按照国家规定选用优质教材, 禁止不合格的教材进入课堂。 学校应建立专业教师、 行业专家和教研人员等参与的教材选用机构, 完善教材选用制度, 经过规范程序择优 选用教材。 2.图书文献配备基本要求 图书文献配备能满足人才培养、专业建设、教科研等工作的需要,方便师生查询、 借阅。专业类图书文献主要包括:工程与管理类标准和规范、水利工程建筑类的法规、 技术标准、规范以及实务、案例类图书等。 3.数字教学资源配置基本要求 建设、配备与本专业有关的音视频素材、教学课件、数字化教学案例库、虚拟仿真 软件、数字教材等专业教学资源库,应种类丰富、形式多样、使用便捷、动态更新,能 满足教学要求。 七、学生素质教育计划 根据《中共中央关于加强和改进大学生思想政治教育的意见》(中发[2004]16 号), 按照《铜仁职业技术学院关于大学生文化活动课程建设的意见》要求,制定专业学生素 质教育计划。具体包括六大模块,共计 5 个学分。 ㈠“五元文化”与“四项主题”教育课程 ⒈学时:20 学时 ⒉学分:1 学分 ⒊课程内容:开展先进文化、红色文化、优秀传统文化、职业文化和黔东民族文化 “五元文化”活动以及热爱生命、感恩、立志成才和艰苦奋斗“四项主题”教育活动。 ⒋培养目标:通过学生对“五元文化”的学习与践行,以及参加热爱生命、感恩、 铜仁职业技术学院 水利水电建筑工程专业人才培养方案 立志成才和艰苦奋斗教育等活动,提升思想政治与道德修养。 ⒌实施部门:学校学生工作部和工学院学生科 ⒍实施时间:第 1—4 学期 ⒎考核评价:按活动方案的考核评价标准实施 ㈡社会实践与专业技术服务活动 ⒈学时:20 学时 ⒉学分:1 学分 ⒊课程内容:勤工助学、假期实践活动、社会调查、社会兼职、志愿服务、公益活 动、教学实践、社会服务、专业实习、生产劳动、“三下乡”等专业技术服务活动。 ⒋培养目标:加深学生对本专业的了解,深入认识社会,培养学生社会适应能力, 奉献精神,树立服务意识。 ⒌实施部门:学校学生工作部、教学工作部和专业教研室 ⒍实施时间:第 1--6 学期 ⒎考核评价:按活动方案的考核评价标准实施 ㈢技能竞赛与科技创新活动 ⒈学时:10 学时 ⒉学分:0.5 学分 ⒊课程内容:开展学术讲座、专业技能大赛、科技创新活动。 ⒋培养目标:拓展专业知识面,强化专业技能,培养创新能力。 ⒌实施部门:专业教研室和学校学生工作部、教学工作部。 ⒍实施时间:第 2--5 学期 ⒎考核评价:按活动方案的考核评价标准实施 ㈣文娱与身心发展活动课程 ⒈学时:20 学时 ⒉学分:1 学分 ⒊课程内容:学校运动会、球类比赛、书画比赛、演讲比赛、朗诵比赛、辩论赛、 征文比赛、歌唱比赛、社交礼仪活动等文娱竞赛,心理测试、心理咨询、心理辅导等。 铜仁职业技术学院 水利水电建筑工程专业人才培养方案 ⒋培养目标 发扬体育精神,增强体魄,加强集体荣誉感,提升学生沟通、表达、 应变等社会能力,促进身心健康发展。 ⒌实施部门:学校学生工作部、二级分院学生科、心理咨询中心 ⒍实施时间:第 1、2、3 学期 ⒎考核评价:按活动方案的考核评价标准实施 ㈤社团活动课程 ⒈学时:10 学时 ⒉学分:0.5 学分 ⒊课程内容:学生根据兴趣爱好自愿参加社团组织,在学校有关部门指导下开展活 动。 ⒋培养目标:丰富学生校园生活,延伸求知领域,扩大交友范围,发现自己,陶冶 自己。 ⒌实施部门:由学校学生工作部和工学院的学生科组织实施 ⒍实施时间:第 1-4 学期 ⒎考核评价:按活动方案的考核评价标准实施 ㈥就业创业活动计划 ⒈学时:20 学时 ⒉学分:1 学分 ⒊课程内容:创业教育、就业指导、职业生涯规划大赛、市场开拓、校园招聘、模 拟招聘会、创业设计大赛、计算机、英语等等级证以及相关的职业资格证。 ⒋培养目标:强化学生的就业创业能力,拓宽学生就业通道。 ⒌实施部门: 由专业教研室、学生工作部、工学院学生科组织实施 ⒍实施时间:第 2、3、4、6 学期 ⒎考核评价:按活动方案的考核评价标准实施。 铜仁职业技术学院 水利水电建筑工程专业人才培养方案 八、人才培养模式设计 ㈠人才培养模式设计理念 人才培养模式的设计是以职业为本位;学校调动所有的资源与水利行业合作办专 业,行业技术人员参与课程建设和理论、实践教学;质量评价体系要按照高等教育要求 和职业资格的要求重构。 ㈡人才培养模式设计思路 通过对企事业单位的调研,了解本区域主要产业发展状况及其水利建设市场人才需 求。在此基础上,明确中小企业和基层单位的施工、设计、管理等核心岗位所需的人才 规格和标准。 创立新型校企合作平台,优化行校企专业建设管理委员会结构,创新校企合作机制, 深化校企合作。围绕中小企业和基层单位核心岗位的知识、技能和素质要求,借助校内 外实训基地平台,结合学生的职业认知和成才规律,采取循序渐进、梯级发展、分类教 学的教学方式。 依托专业教学团队优势,推行“双导师+现场+学徒”制度,让学生现场和课堂理实 一体,校内系统接受任课老师的专业知识介绍和技能培养,校外通过企业师傅带徒弟方 式,依据人才培养方案,落实顶岗实训计划,全面接受企业导师的业务指导及技能训练, 实施岗学结合教学。 建立学生顶岗实习与就业跟踪管理系统。将学生撰写实习日志与顶岗实习成绩评价 相结合,完善顶岗实习跟踪监控机制。从学生就业信息、薪酬状况、工作表现等方面, 与企业共同建立毕业生就业长效跟踪机制,完善人才培养质量多元化评价机制。 ㈢人才培养模式内涵描述 建立政府、学校、企业(行业)的“政府搭台、校企育人、工学融合”人才培养模 式,搭建学校、行业、企业深度融合的人才培养平台,实现订单办学,具体体现如下: “政府搭台”学校培养人才立足于服务地方产业,具备适应地方区域工程特性的技 能。由政府牵头搭建平台,能够充分利用政府机构在资源、信息方面的权威性和广泛性, 在企业和学校之间搭建起互惠互助的桥梁,不断加大企业和学校合作的广度和深度,促进 校企长期合作。 “校企共建”结合企业发展需要高素质人才的不断补充和成长的需求,以及学校给 学生提供理论结合实际的实践场所的需求,围绕施工、测量、质检、造价、施工管理、 运行管理等职业岗位,将教学过程与企业生产过程紧密结合。企业在学校阶段就开始接 触学生,培养学生,使得学生在参加工作之前就已经从心理准备和工作技能上完成了 “学生——员工”的转变,来之能用。 “工学融合”:根据“工学融合、理实一体”的教学运行模式,将专业课程进行 分层分类设置,注重教学内容与方式的岗位需求与教学内容相结合、工作环境与学习场 所相结合、岗位操作与技能训练相结合、能力培养与素质教育相结合培养过程,采取的 铜仁职业技术学院 水利水电建筑工程专业人才培养方案 “以师带徒、分组轮训”进行依类别教学而形成的教学做一体化工学结合人才培养模式。 九、人才培养课程体系建构 ㈠课程体系开发理念 围绕人才培养规格,以水利施工过程为主线,职业资格标准要求为依据,校企共同 开发岗位能力课程,构建基本素质课程、行业通用能力课程、岗位能力课程、拓展能力 课程一体的符合岗位要求的“项目任务型”课程体系。 ㈡课程体系开发思路 ⒈成立行业、企业、专职教师合作的课程小组,拟定调研方案,调研岗位所需的品 德、知识及技能; ⒉课程小组共同分析岗位能力及典型工作任务,以水利施工技术为主线,开发学习 领域,构建“项目任务型”课程体系; ⒊引入水利行业职业资格,制定课程标准、设计学习情境,开发岗位能力项目任务 型课程及地方特色课程。 ㈢工作任务与能力分析 行动领域 工作任务 职业能力 土石方、砖石工程施工 模板工程施工 独立开展土石方、砖石工 钢筋工程施工 程、钢筋工程施工能力及 水利水电工程施工 砼工程施工 水利水电工程放样技能 水利水电工程放样技能 水利水电工程管理 中小型水闸及渠系建筑物的检查 独立开展中小型水工建筑 中小型水库,溢洪道、土石坝维护 物的运行管理、全面进行 中小型水库,溢洪道土石坝运行 水利水电工程定额查寻及应用 水利水电工程造价 水利水电工程监理 质量控制 能熟练掌握水利水电工程 造价分析工作,具备一定 水利水电工程施工图预算 的质量控制及结果评价能 水利水电工程竣工结算和决算 力 水利水电工程施工招标监理 独立完成水利水电工程项 铜仁职业技术学院 水利水电建筑工程专业人才培养方案 行动领域 工作任务 职业能力 目管理及监理工作 水利水电工程施工质量监理 水利水电工程计量与支付管理 熟悉水利水电工程建筑材料的性能和质量标准 水利水电工程检测 砂浆、普通砼的配合比设计、钢筋等材料实验及质量检验 独立开展水利工程质量检 试验仪器设备的基本结构、性能、使用和维护保养 测工作,能全面进行质量 控制 现场工程质量检测 编写试验报告、成果资料整理 ㈣职业行动领域分析 行动领域 行动领域描述 1.土石方工程施工方法及操作技能 2.砖石工程施工方法及操作技能 水利水电工程施工技术 3.模板工程施工方法及操作技能 4.钢筋工程施工方法及操作技能 5.砼工程施工方法及操作技能 6.水利水电工程放样技能 1.中小型水闸及渠系建筑物的检查能力 中小型水工建筑物的运行管理 2.中小型水库,溢洪道、土石坝维护能力 3.中小型水库,溢洪道土石坝运行能力 1.水利水电工程定额查寻及应用能力 水利水电工程造价分析 2.水利水电工程概算编制能力 3.水利水电工程施工图预算能力 4.水利水电工程竣工结算和决算能力 1.水利水电工程监理基本应用技能 水利水电工程项目管理及监理 2.水利水电工程施工招标监理能力 3.水利水电工程施工质量监理能力 4.水利水电工程计量与支付管理能力 1.熟悉水利水电工程建筑材料的性能和质量标准 水利工程质量检测 2.砂浆、普通砼的配合比设计、钢筋等材料实验及质量检验能力 3.试验仪器设备的基本结构、性能、使用和维护保养能力 4.现场工程质量检测技能 铜仁职业技术学院 水利水电建筑工程专业人才培养方案 ㈤学习领域转换 典型工作任务 行动领域 学习领域 1.土石方工程施工方法及操作技能 掌握土方工程、砌体工程、爆破工程、钢筋工 2.模板工程施工方法及操作技能 3.钢筋工程施工方法及操作技能 水利水电工 程施工技术 4.砼工程施工方法及操作技能 程、模板的设计荷载、安装与拆除、混凝土工 程、钻探灌浆设备及灌浆材料、基坑排水、土 石坝施工、混凝土坝施工、地下工程施工、渠 系建筑物、泵站工程等施工方法及操作技能。 5.水利水电工程放样技能 掌握水利水电工程施工技术与管理,土石坝及 1.中小型水闸及渠系建筑物的检查 2.中小型水库,溢洪道、土石坝维护 3.中小型水库,溢洪道土石坝运行 中小型水工 堤防工程、混凝土拦和与运输、混凝土的浇筑 建筑物的运 与养护、水电站与泵站水的布置、水闸和渠系 行管理 建筑物、水利水电工程项目管理专业知识、水 利水电工程法规及相关知识。 会预测建筑安装工程造价的基本方法、工程定 1.水利水电工程概算编制 2.水利水电工程施工图预算 水利水电工 额的作用及其编制、基础单价、建筑与安装工 程造价 程单价、工程造价软件的功能与使用、水利水 3.水利水电工程竣工结算和决算 1.水利水电工程监理基本应用技能 2.水利水电工程施工招标监理 电工程招标与投标、水利水电工程施工合同。 掌握监理规划 、监理制度、监理方法、监理 水利水电工 过程、质量控制、进度控制、投资控制、合同 程监理 管理、组织协调、监理效果、工期综合评价、 质量综合评价、投资控制评价。 ㈥ 构建课程体系 1.理论课程体系 ⑴ 基本素质课程(26 门,理论 650 学时,实践 374 学时,共 1024 学时 55 学分)。 包括《思想政治理论课》、《应用写作》、《英语》、《计算机应用基础》、《入 学教育》、《军事理论与训练》、《体育与健康》等 28 门课程。 ⑵ 通用能力课程(9 门,理论 340 学时,实践 320 学时,共 660 学时 38 学分)。 包括《水利工程制图与 CAD》、《工程力学》、《水力分析与计算》、《建筑材 料》、《土力学与地基基础》9 门课程。 ⑶ 岗位能力课程(8 门,理论 244 学时,实践 1108 学时,共 1352 学时 61 学分)。 铜仁职业技术学院 水利水电建筑工程专业人才培养方案 包括《顶岗实习》、《水工建筑物》、《工程造价与管理》和《水利工程施工技术》 等 8 门课程。 ⑷ 拓展能力课程(12 门,理论 238 学时,实践 286 学时,共 524 学时 29 学分)。 包括《水利工程见习Ⅰ》、《工程监理与实务》、《施工组织》、《节水灌溉技术》 、 《建设法规》等 12 门课程。 ⒉实践课程体系 ⑴ 专业实践课程体系(3 门,共 1070 学时,38 学分)。 《顶岗实习》、《水利工程参观见习》等。 ⑵素质教育课程(6 个模块,100 学时,计 5 学分)。 模块一 “五元文化”与“四项主题”教育活动; 模块二 社会实践与志愿服务活动; 模块三 学术科技与创新创业活动; 模块四 文化艺术体育与身心发展活动; 模块五 社团活动; 模块六 专业技能大赛与技能培训。 ㈦专业核心课程描述 ⒈核心课程一:水利工程施工技术 课程名称 水利工程施工技术 四 课程类型 (理论+实践)课 先修课程 建筑材料、土力学及地基基础、工程地质 教学目标 培养学生熟练进行施工项目的基本操作能力 教学内容 施工过程中的水流控制、爆破工程、基础工程、土石坝工程、面板堆石坝工程、 混凝土坝工程、碾压混凝土坝工程、地下建筑及喷锚支护工程,施工组织设计、 施工管理等。 施工组织设计 教学模式 任务驱动教学模式; 教学组织 理论与实际相结合 90 理论学时 45 06651305 实施学期 教学重点与难点 总学时 课程编码 实践学时 45 铜仁职业技术学院 水利水电建筑工程专业人才培养方案 教学手段和方法 视频教学,网络教学、现场教学方法,案例教学方法; 教学资料 教材、教学大纲、课程标准、教案、实验教学记录卡、 教学考核 单项技能操作 20%、理论笔试 40%、综合技能操作 40%; ⒉核心课程二:水工建筑物 课程名称 水工建筑物 课程编码 06651303 实施学期 三 四 课程类型 (理论+实践)课 先修课程 电工及电子技术、土力学及地基基础、水工钢筋混泥土结构 教学目标 培养学生掌握水工建筑物的设计理论与方法 教学内容 主要讲述水利水电工程中各种水工建筑物的设计理论与方法,综合运用了一系列 基础课程——水利工程制图、建筑材料、工程测量、水能规划、工程水文学、理 论力学、材料力学、结构力学、水力学、土力学、钢筋混凝土结构学、钢结构等 课程的内容,解决水利工程中的规划与水工建筑物的设计、施工、管理等方面问 题。 教学重点与难点 总学时 理论学时 54 实践学时 54 水工建筑物的设计、施工、管理 教学模式 任务驱动教学模式; 教学组织 理论与实际相结合 教学手段和方法 108 视频教学,网络教学、实验仪器;现场教学方法,案例教学方法; 教学资料 教材、教学大纲、课程标准、教案、实验教学记录卡、 教学考核 单项技能操作 20%、理论笔试 40%、综合技能操作 40%; 3.核心课程三:水利工程测量技术 课程名称 水利工程测量技术 二三 课程类型 (理论+实践)课 先修课程 建筑 CAD、工程力学、工程地质学等 教学目标 培养学生对各种测量仪器设备进行操作保养能力。 教学内容 着重介绍建筑生产第一线正在使用和近期有可能使用的技术。内容包括水准测量、 角度测量、距离测量、直线空间,测量误差、小地区控制测量,大比例尺地形测 绘及定位,施工场地控制测量、民用及工业建筑施工测量、建筑物变形观测及竣 工总平面图编绘。 教学模式 144 理论学时 施工场地控制测量、民用及工业建筑施工测量 任务驱动教学模式; 72 06651202 实施学期 教学重点与难点 总学时 课程编码 实践学时 72 铜仁职业技术学院 教学组织 教学手段和方法 水利水电建筑工程专业人才培养方案 理论与实际相结合 视频教学,网络教学、实验仪器;现场教学方法,案例教学方法; 教学资料 教材、教学大纲、课程标准、教案、实验教学记录卡、 教学考核 单项技能操作 20%、理论笔试 40%、综合技能操作 40%; 十、人才培养教学计划 10-1 水利水电建筑工程专业教学计划表 学时(周)数 专业:水利水电建筑工程 学 课程 序 课程 课程 课程 课程 结构 号 编码 性质 名称 类型 1 10001101 必修 2 10001102 必修 3 08001201 4 毛泽东思想与中国特色社会主义 分 考试 / 考 查 按学年及学期学时分配 第一学年 总 学 时 理论 实践 学时 学时 第二学年 第三学年 备注 第一学期 第二学期 第一学期 第二学期 第一学期 第二学 (16 周) (18 周) (18 周) (18 周) (18 周) B 4 考试 72 36 36 思想道德修养与法律基础 B 3 考试 54 34 20 54 线下授课 必修 公共英语(1) B 2 考查 28 24 4 28 线下授课 08001203 必修 公共英语(2) B 2 考查 36 32 4 5 11001101 必修 体育与健康Ⅰ B 2 考查 28 4 24 6 11001102 必修 体育与健康Ⅱ B 2 考查 36 4 32 基本 7 素质 8 11001105 必修 体育与健康Ⅲ B 2 考查 36 4 32 11001106 必修 体育与健康Ⅳ B 2 考查 36 4 32 课程 9 09001106 必修 军事技能训练 C 2 考试 112 10 09001123 必修 军事理论 A 2 考试 36 11 09001130 必修 形势与政策Ⅰ A 1 考查 12 09001131 必修 形势与政策Ⅱ A 1 13 09001132 必修 形势与政策Ⅲ A 14 09001133 必修 形势与政策Ⅳ 15 09001134 必修 16 09001119 必修 理论体系概论 线下授课 36 线下授课 28 线下授课 36 线下授课 36 线下授课 36 线下授课 112 线下授课 36 36 线上线下 18 18 18 线下授课 考查 18 18 1 考查 18 18 A 1 考查 18 18 大学语文Ⅰ B 2 考查 28 22 6 28 线下授课 计算机应用基础 B 3 考查 54 26 28 54 线下授课 17 112 72 期 18 线下授课 18 线下授课 18 线下授课 学时(周)数 专业:水利水电建筑工程 学 分 考试 / 考 总 学 按学年及学期学时分配 第一学年 理论 实践 学时 学时 第二学年 第三学年 备注 课程 序 课程 课程 课程 课程 结构 号 编码 性质 名称 类型 17 09001118 必修 大学生心理健康教育 A 2 考查 36 36 18 09001120 必修 创新创业教育 B 2 考查 36 18 19 09001111 必修 大学生职业生涯规划与就业指导 A 2 考查 36 36 20 09001112 必修 贵州省情 A 1 考查 18 18 21 09001122 必修 安全教育Ⅰ A 0.5 考查 4 4 22 09001121 必修 安全教育Ⅱ A 0.5 考查 4 4 23 09001125 必修 劳动教育 A 1 考查 16 16 24 09001126 必修 生态文明教育 A 1 考查 16 16 25 10001104 必修 学习方法 A 1 考查 18 18 26 09001115 必修 创新思维 A 1 考查 18 18 18 线上授课 27 09001116 必修 管理沟通 A 1 考查 18 18 18 线上授课 28 09001104 必修 入学教育 A 1 考查 18 18 18 线下授课 29 09001105 必修 毕业教育 A 1 考查 18 18 30 03001101 必修 高等数学 B 4 查 64 32 31 06651411 选修 人文社科类 A 1 考查 18 18 32 06651412 选修 科学技术类 A 1 考查 18 18 33 06651413 选修 美育课程类 A 2 考查 36 36 34 06651414 选修 创新创业类 A 1 考查 18 18 1038 658 380 538 56 小计 查 56 时 第一学期 第二学期 第一学期 第二学期 第一学期 第二学 (16 周) (18 周) (18 周) (18 周) (18 周) 18 期 36 线下授课 36 线下授课 36 线下授课 18 线下授课 4 线下授课 4 4 4 0 线下授课 4 4 线下授课 16 线下授课 18 线上授课 18 32 线下授课 64 线下授课 18 线上授课 18 线上授课 36 线上授课 18 296 110 76 线上授课 18 线下授课 行业 1 06651201 必修 水利工程制图与 CADⅠ B 4 考试 56 28 28 通用 2 06651210 必修 水利工程制图与 CAD Ⅱ B 3 考试 54 24 30 54 线下授课 课程 3 06651202 必修 工程水文 B 3 考试 54 36 18 54 线下授课 学时(周)数 专业:水利水电建筑工程 学 分 考试 / 考 总 学 第一学年 理论 实践 学时 学时 课程 序 课程 课程 课程 课程 结构 号 编码 性质 名称 类型 4 06651203 必修 工程力学 B 4 考试 72 36 36 5 06651204 必修 水工混凝土结构 B 4 考试 72 36 36 6 06651205 必修 建筑材料 B 4 考试 64 32 32 7 06651206 必修 土力学及地基基础 B 4 考试 72 36 36 8 06651207 必修 水力分析与计算 Ⅰ B 2 考试 36 18 18 9 06651211 必修 水力分析与计算 Ⅱ B 2 考试 36 18 18 10 06651208 必修 水利工程测量Ⅰ B 4 考试 72 36 36 11 06651209 必修 水利工程测量Ⅱ B 4 考试 72 36 36 660 336 324 32 16 16 小计 查 38 考试 时 按学年及学期学时分配 第二学年 (16 周) (18 周) (18 周) (18 周) (18 周) 线下授课 72 线下授课 64 线下授课 72 线下授课 36 线下授课 36 线下授课 72 120 288 72 线下授课 252 线下授课 必修 水电站 B 2 2 0661302 必修 水利水电工程管理技术 B 2 考试 32 16 16 3 06651303 必修 水工建筑物Ⅰ B 4 考试 72 36 36 4 06651304 必修 水工建筑物Ⅱ B 2 32 18 14 能力 5 06651305 必修 水利工程造价与招投标 B 5 90 36 54 6 06651306 必修 水利工程施工技术 B 6 90 54 36 90 7 06651307 必修 水利工程概预算 B 2 考试 32 16 16 32 8 06651308 必修 混凝土结构施工图平法识读Ⅰ B 4 考试 72 36 36 9 066651309 必修 混凝土结构施工图平法识读Ⅱ B 2 32 18 14 课程 考试 考试 考试 期 线下授课 72 06651301 岗位 备注 第一学期 第二学期 第一学期 第二学期 第一学期 第二学 1 考试 第三学年 32 32 1-16 线下 授课 1-16 线下 授课 72 32 90 1-16 下授 课 线下授课 72 1-16 下授 课 1-16 线下 授课 线下授课 32 1-16 周线 下授课 学时(周)数 专业:水利水电建筑工程 学 课程 序 课程 课程 课程 课程 结构 号 编码 性质 名称 类型 分 考试 / 考 查 总 学 时 按学年及学期学时分配 第一学年 理论 实践 学时 学时 第二学年 第三学年 备注 第一学期 第二学期 第一学期 第二学期 第一学期 第二学 (16 周) (18 周) (18 周) (18 周) (18 周) 期 校企合作 完成 1-12 10 12001302 必修 顶岗实习 C 36 考试 864 864 360 360 跟岗实 习、13-36 顶岗实习 65 小计 246 1102 考查 32 16 16 32 考查 32 16 16 32 考查 32 16 16 32 1 06651401 选修 工程监理概论 B 2 06651402 选修 施工组织 B 3 06651403 选修 节水灌溉技术 B 4 06651404 选修 中国水利法规 A 1 考查 18 18 5 06651405 选修 水土保持学 B 2 考查 32 16 拓展 6 06651406 必修 岗位综合实训(毕业考试) C 5 考试 90 7 06651407 选修 电工及电子技术 B 2 考查 36 8 09001408 必修 水利工程参观见习Ⅰ C 1 考查 9 09001408 必修 水利工程参观见习Ⅱ C 1 10 09001408 必修 水利工程参观见习Ⅲ C 11 06651409 选修 工程质量检测 12 06651410 选修 13 06651209 选修 能力 2 1348 2 2 18 0 0 234 250 18 360 360 1-16 下授 课 1-16 下授 课 1-16 下授 课 线下授课 16 32 90 90 1-16 线授 课 16-18 18 36 线下授课 12 12 12 课外见习 考查 18 18 1 考查 18 18 18 B 4 考查 64 32 32 64 BIM 技术 B 2 考查 36 18 18 工程地质 B 2 考查 32 16 16 18 36 32 课外见习 课外见习 1-16 下授 课 线下授课 线下授课 学时(周)数 专业:水利水电建筑工程 学 课程 序 课程 课程 课程 课程 结构 号 编码 性质 名称 类型 小计 学分总计:186 分 考试 / 考 查 按学年及学期学时分配 第一学年 总 学 时 理论 实践 学时 学时 第二学年 第三学年 第一学期 第二学期 第一学期 第二学期 第一学期 第二学 (16 周) (18 周) (18 周) (18 周) (18 周) 27 452 166 286 32 48 72 300 186 3498 1406 2092 690 632 668 626 360 期 378 课时总计:3498 注:课程设置为 2+1 模式,第三学年度为顶岗实习,其中实践课时占 64% 课程门数:68 共计 68 门,其中必修课 43 门,162 学分,选修课 12 至少选修 6 门,达 10 学分以上)。 备注 铜仁职业技术学院 水利水电建筑工程专业人才培养方案 十一、人才培养学时学分统计 课程 学分 总学时 理论学时 实践学时 占总学时比率(%) 纯理论课(A) 55 454 454 0 32.3 (理论+实践)课(B) 75 1848 946 974 43.4 纯实践课(C) 42 1114 0 1114 24.3 合计 172 3488 1400 2088 1:1.45 理论教学时数%:实践教学时数% 十二、人才培养教学团队 ㈠结构比例 水利水电建筑工程专业教学团队共有专职教师 16 人,其中高级职称 4 人,中级职称 7 人 ,硕士研究生 5 人;高级工程师 2 人、工程师 4 人, 二级建造师 8 人,工种考评员 6 人。 ㈡教师队伍 水利水电建筑工程专业教学团队 序 号 姓名 性 别 年 龄 最后学历/ 学位 专业技 术职务 职业资格 证书 担任课程 专职/ 兼职 1 赵再琴 女 47 本科 副教授 机电工程二级 建造工程师 建筑材料、 电子电工技 术 专职 2 杨华洲 男 45 本科 副教授 电工考评员 工程力学 专职 专职 3 安尊朋 男 44 本科 副教授 高级工程师 建设工程质 量检测 、混 凝土应用研 究 4 袁宗强 男 49 本科 副教授 高级工程师 岩土勘察 5 姚林 男 35 研究生 讲师 钢筋工考评员 水利工程制 图、建筑 cad 专职 工程师 水工钢筋混 凝土结构、 结构图详解 专职 6 李昭文 男 38 研究生 讲师 22 专职 铜仁职业技术学院 水利水电建筑工程专业人才培养方案 土力学、水 利施工技术 专职 水土保持学 专职 工程监理 专职 建筑 cad 专职 水利水电二级 建造工程师 农田水利学 专职 助教 水利水电二级 建造工程师 水工建筑 物、水文学 专职 本科 高级工 水文勘察工种 证书 建筑 CAD 实 训 专职 31 专科 实验员 钢筋工考评员 建筑材料实 训 专职 女 31 专科 实验员 陆安琴 女 28 大学本科 助教 二级建造师 工程造价计 量 专职 17 王发洪 男 36 大学本科 工程师 水利水电二级 建造师 水利水电工 程 兼职 18 罗进 男 35 大学本科 工程师 水利水电二级 建造师 水利水电工 程 兼职 7 冯凡 男 34 研究生 讲师 8 董爽 女 25 研究生 讲师 9 孙连宝 男 31 研究生 讲师 10 刘万舸 男 48 本科 实验师 11 杨烨然 男 29 本科 讲师 12 冉鹏 男 26 本科 13 尹慧 女 46 14 邹驿 女 15 杨秋 16 水利水电二级 建造工程师 工程师 专职 十三、人才培养实训条件 ㈠校内实训基地 序号 1 实验实训室名称 贵州弘波质量检测公 司铜仁分公司 面积(㎡) 工位数(个) 主要设备 备注 超声波桩基检测设备、小应变 300 50 桩基检测设备、钢结构检测设 备 2 建筑材料实训室 80 30 3 CAD 制图室 120 80 4 水工混凝土实验室 100 30 5 力学实验室 80 15 6 土工实训室 60 15 7 水工测量实训室 100 50 23 水泥筛分仪、胶砂试验仪器、 水泥试块抗折仪器 计算机、CAD 软件 混凝土搅拌机、混凝土振实台、 混凝土抗压仪。 万能试验机、钢筋打点仪、游 标卡尺 击实仪、图让液塑限联合测定 仪 全站仪、水平仪、经纬仪、GPS 校中厂 铜仁职业技术学院 水利水电建筑工程专业人才培养方案 ㈡校外实训基地 已开发校外顶岗实习基地十多家,其中紧密型合作企业 19 家,提供工位数每企业 不少于 20 个,满足该专业教学实训、综合实训,科研需要。松散型合作企业 10 余家, 提供工位数每企不少于 5 个,满足该专业综合实训和顶岗实习需要,2014 年与铜仁市水 务局合作了订单办学 50 人,建立了校企联合办学的合作机制。 水利水电建筑专业主要校外实训基地一览表 序号 基地名称 主要业务 基地类型 接纳学 生人数 顶岗实习岗位 1 贵州省道兴检测有限公司 材料质量检测 顶岗实习 10~20 质量检测 施工现场监理 顶岗实习 20~50 监理员 水利工程施工、测量与管理 顶岗实习 20~60 施工员 2 3 铜仁市金鑫建设监理有限 责任公司 凯里市鸿达水利水电送变 电工程任公司铜仁分公司 4 铜仁瑞丰混凝土有限公司 混凝土强度检测 顶岗实习 20~60 混凝土搅拌及营 销 5 铜仁市三江水电建筑施工 有限公司 水利工程施工、测量与管理 顶岗实习 20~50 施工员 6 铜仁市郊供电局 供配电 顶岗实习 15~30 安装及维修 7 铜仁市清水塘电站 发电 顶岗实习 10~20 运行维修 8 铜仁市水利电力勘测设计 院 水利工程设计、施工 顶岗实习 15~50 施工员 水利工程施工、测量与管理 顶岗实习 20~100 施工员 水利工程施工、测量与管理 顶岗实习 水利工程施工、测量与管理 顶岗实习 施工现场监理 顶岗实习 20~30 监理员 施工现场监理 顶岗实习 20~30 监理员 水利工程施工、测量与管理 顶岗实习 20~25 施工员 水利工程施工、测量与管理 顶岗实习 20~30 施工员 水利工程施工、测量与管理 顶岗实习 20~30 施工员 水利工程施工、测量与管理 顶岗实习 20~25 施工员 水利工程施工、测量与管理 顶岗实习 20~25 施工员 水利工程施工、测量与管理 顶岗实习 20~25 施工员 9 10 11 12 13 14 15 16 17 18 19 铜仁市水务局 铜仁建通工程咨询有限公 司 贵州弘波质量检测有限公 司 贵州省江河工程监理有限 责任公司铜仁分公司 铜仁新世工程监理有限公 司 贵州钢建工程有限公司铜 仁分公司 松桃县水务局 江口县水务局 玉屏县水务局 思南县水务局 沿河县水务局 23 20~50 15~30 监理员 质量检测 铜仁职业技术学院 水利水电建筑工程专业人才培养方案 十四、人才培养教学资源 ㈠专业资源 水利水电建筑工程专业专业资源如表 序号 项目 1 课程标准:水利水电建筑工程施工技术、水工建筑物、水利工程测量技术、施工质量控制 技术;见习实习、典型工程案例分析报告等实践课程标准。 2 行业资源:校内实训检测中心、铜仁市水务局、铜仁市水利勘测设计院、铜仁市监理公司 及水电站等 3 职业技能标准:水利施工技能标准 4 合作单位信息:各实习公司企业基本情况简介、组织机构、主要工程、主要业绩、发展前 景、合作项目、实习岗位、人员招聘等信息。 ㈡课程资源 序 号 课程名称 网 址 1 水工建筑物 http://mooc1.chaoxing.com/course/204573400.html 2 水利工程施工技术 http://mooc1.chaoxing.com/course/203795715.html 3 水利工程测量 http://mooc1.chaoxing.com/course/204590132.html 4 水利工程招投标与标书制作 http://mooc1.chaoxing.com/course/204573411.html 十五、人才培养制度保障 ㈠校企合作机制 制定和完善《校企联合培养协议》、《校企联合培养有关管理规定》、《校企联合 培养实施方案》等,实现校企联动、互惠双赢。完善《专业管理委员会例会制度》、《专 业副主任聘任办法》等有关制度,确保校企深度合作、人才共育、资源共享。 ㈡课程运行机制 进一步完善《校企专兼职教师共同开发课程管理制度》和《课程建设负责人制度》 等,确保行业、企业专家和技术骨干参与课程建设和课程实施方案的设计。 23 铜仁职业技术学院 水利水电建筑工程专业人才培养方案 ㈢专业教学管理机制 顶岗实习管理:依据《铜仁职院学生顶岗实习管理暂行办法》,制订水利水电建筑 工程专业《顶岗实习校企共管制度》、《顶岗实习指导教师管理办法》及《顶岗实习学 生成绩评定办法》等,规范“一人一岗、定期寻访、以师带徒、出师定薪”的顶岗实习 管理制度。 教学质量监控:依据高素质高技能专门人才成长成才规律,明确各主要教学环节的 质量标准,规范教师的教学行为,在《铜仁职院教学督导委员会工作条例》、《铜仁职 院教师教学质量评估办法(试行)》及《铜仁职院教学事故认定及处理办法》等制度的 基础上,建立专业课程教学实施管理办法和专业教师绩效考核等相关制度,实现专业教 学质量的实时监控。 ㈣专业教师培养及合作教学机制 制定《铜仁职院专兼职教师科研奖励办法》、《铜仁职院专兼职教学团队绩效目标 考核》等制度,实施“专业带头人”、“教学名师”、“武陵学者”培养工程,通过课 程开发、师资培训、教学科研、社会服务等途径,整体提升专兼职教师的教育教学能力, 确保人才培养模式的改革与实施。 ㈤专业人才培养考核机制 完善形成性考核、岗位能力考核和行业职业资格认证等综合考核评价体系,完善《课 程学业成绩考核评价方案》、《专业双证书规定及考核鉴定管理办法》等,发挥行业、 企业在人才培养质量评价中的作用。 十六、人才培养制定依据 本方案制定的依据是人才培养需求调研和国家的相关政策文件,其中人才培养需求 调研是本方案制定的逻辑起点,国家的相关政策文件是本方案制定的政策依据。 ㈠人才培养需求调研 ⒈水利行业企业调研,侧重了解毕业生就业主要去向和人才培养规模。 ⒉水利职业岗位调研,侧重分析职业岗位典型工作任务,围绕职业岗位所需的知识、 23 铜仁职业技术学院 水利水电建筑工程专业人才培养方案 能力和素质,确定专业人才培养目标与规格。 ㈡国家的相关政策文件 依据教育部、财政部有关文件要求和精神,确定水利水电建筑专业人才培养层次、 规格,以及专业改革方向和发展路径。 1.《教育部关于职业院校专业人才培养方案制定与实施工作的指导意见》(教职成 〔2019〕13 号); 2.《铜仁职业技术学院高职专业人才培养方案制订与实施细则(试行)》(职院发 〔2019〕63 号); 3.教育部颁布的《高等学校课程思政建设指导纲要》(教高〔2020〕3 号); 4.中共中央、国务院下发的《关于全面加强新时代大中小学劳动教育的意见》; 5.《省教育厅关于开设好 2020 年秋季学期各级各类学校“生态文明教育”地方课 程的通知》(黔教函〔2020〕235 号); 6.省教育厅办公室关于转发《普通高等学校军事课建设标准》的通知; 7.《高等职业院校水利水电建筑工程专业教学标准》2019 年。 8.《国家职业教育改革实施方案》(国发〔2019〕4 号)。 9.《职业教育提质培优行动计划》(教职成〔2020〕7 号)。 23 铜仁职业技术学院 水利水电建筑工程专业人才培养方案 十七、专业管理委员会审定意见 ⑴二级学院意见 二级学院负责人签章: 年 月 日 年 月 日 月 日 月 日 月 日 ⑵教学工作部意见 教学工作部签章: ⑶教学工作指导委员会意见 (盖章) 年 ⑷院长办公会意见 (盖章) 年 ⑸党委会意见 (盖章) 年 23

2020级-水利水电建筑工程人才培养方案.pdf




