2020级药学专业人才培养方案.pdf
药学专业人才培养方案 (适用年级:2020 级) 铜仁职业技术学院 二 0 二 0 年五月 铜仁职业技术学院 药学专业人才培养方案 目 录 一、人才培养基本信息 ............................................... 1 ㈠专业名称 ..................................................... 1 ㈡专业代码 ..................................................... 1 ㈢专业带头人 ................................................... 1 ㈣专业所在院系 ................................................. 1 ㈤学历层次 ..................................................... 1 ㈥招生对象与学制 .............................. 错误!未定义书签。 二、人才培养职业面向 ............................................... 1 ㈠就业去向 ..................................................... 1 ㈡职业岗位(群)描述 ........................................... 2 三、人才培养目标 ................................................... 2 四、人才培养规格 ................................................... 2 ㈠素质标准 ..................................................... 2 ㈡知识标准 ..................................................... 2 ㈢能力标准 ..................................................... 3 五、人才培养质量标准 ............................................... 3 ㈠合格标准 ..................................................... 3 ㈡良好标准 ..................................................... 4 ㈢优秀标准 ..................................................... 4 六、人才培养基本要求 ............................................... 4 ㈠学生要求 ..................................................... 4 ㈡师资要求 ..................................................... 5 ㈢实训要求 ..................................................... 5 ㈣教学要求 ..................................................... 6 七、学生素质教育培养要求 ........................................... 6 ㈠“五元文化”与“四项主题”教育活动 ........................... 7 ㈡社会实践与专业技术服务活动 ................................... 7 ㈢技能竞赛与科技创新活动 ................................................. 8 ㈣文娱与身心发展活动课程 ....................................... 8 ㈤社团活动课程 ................................................. 8 八、人才培养模式设计 ............................................... 9 ㈠人才培养模式设计理念 ......................................... 9 ㈡人才培养模式设计思路 ......................................... 9 ㈢人才培养模式内涵描述 ......................................... 9 九、人才培养课程体系建构 ........................................... 9 ㈠课程体系开发理念 ............................................ 10 I 铜仁职业技术学院 药学专业人才培养方案 ㈡课程体系开发思路 ............................................ 10 ㈢工作任务与能力分析 .......................................... 10 ㈣职业行动领域分析 ............................................ 11 ㈤学习领域转换 ................................................ 12 ㈥课程体系建构 ................................................ 12 ㈦专业核心课程描述 ............................................ 13 十、人才培养教学计划表 ............................................ 17 十一、人才培养学时学分结构统计 .................................... 19 十二、人才培养教学团队 ............................................ 22 ㈠结构比例 .................................................... 27 ㈡教师队伍 .................................................... 27 十三、人才培养实训条件 ............................................ 22 ㈠校内实训条件 ................................................ 23 ㈡校外实训条件 ................................................ 24 十四、人才培养教学资源 ............................................ 26 ㈠专业资源 .................................................... 26 ㈡课程资源 .................................................... 26 十五、人才培养制度保障 ............................................ 27 十六、人才培养制定依据 ............................................ 27 ㈠人才培养需求调研 ............................................ 33 ㈡国家的相关政策文件 .......................................... 33 十七、审定意见 .................................................... 34 ⑴二级学院意见 ................................................ 34 ⑵教学工作部意见 .............................................. 34 ⑶教学工作指导委员会意见 ...................................... 34 ⑷院长办公会意见 .............................................. 34 ⑸党委会意见 .................................................. 34 十八、学院审批意见 ................................................ 28 附件 1:药学专业人才需求调研报告 ...............................35 附件 2:药学专业毕业生跟踪调查报告 .............................35 附件 3:药学专业核心课程标准 ...................................35 附件 4:药学专业重要教学管理制度 ...............................35 附件 5:药学专业教学评价标准 ...................................35 II 铜仁职业技术学院 药学专业人才培养方案 一、人才培养基本信息 ㈠专业名称 药学 ㈡专业代码 620301 ㈢专业带头人 宁 娜 ㈣专业所在院系 药学院 ㈤学历层次 高职 ㈥入学要求与基本学制 1.入学要求:普通高级中学毕业、中等职业学校毕业或具备同等学力 2.基本学制:3 年 二、人才培养职业面向 ㈠职业面向 所属专业大类 (代码) 所属专业类 代码) 医药卫生大类 药学类 (62) (6203) 对应行业 (代码) 主要职业类别 (代码) 主要岗位群或技术 领域举例 卫生(84) 药师(2-05-06-01); 制药工程技术人员(2 -02-32-00); 医药商品购销员(4-01 -05-02) 药剂师;药品生产; 质量检验;医药商 品购销 1 铜仁职业技术学院 药学专业人才培养方案 ㈠就业去向 主要就业单位 医疗机构、药房、制药企业、药品经营企业等单位。 主要就业部门 医院药剂科、社会药房、制药企业生产部、质量部、销售部等部门。 主要从事岗位(群) 药品调剂、药品营销岗、药品应用与服务岗位、制剂生产管理岗、 质量控制岗、质量保证岗等。 ㈡职业岗位(群)描述 岗位(群)名称 岗位(群)职责描述 负责正确审核处方并调配;指导患者合理用药; 药品调剂 药品应用与服务 质量控制岗 质量保证岗 药品营销岗 制剂生产管理岗 负责药品调配工作;确保药品安全有效;指导临床合理用药;解答用 药疑难问题。 按照质量标准对原辅料、成品、半成品、工艺用水等进行检验,完成 检验记录、台帐等;负责对仪器、样品等进行管理。 负责 GMP 管理;制定 SOP 文件;进行生产现场监督管理;进行生产验 证等工作。 负责药品的销售活动、药品养护、仓储管理等相关工作。根 据 常 见 病知识推荐药品、指导合理用药及药物的联合应用 根据生产指令按规定程序领取并核对原辅料,严格按照工艺规程及 SOP 进行生产,认真填写岗位记录及生产记录。 三、人才培养目标 本专业培养理想信念坚定,德、智、体、美、劳全面发展,具有一定的科学 文化水平,良好的人文素养、职业道德和创新意识,精益求精的工匠精神,较强 的就业能力和可持续发展的能力;掌握本专业知识和技术技能,面向卫生行业的 药师、制药工程技术人员、医药商品购销员等职业群,能够从事药剂师、药品生 产、质量检验和医药商品购销等工作的复合型技术技能人才。 四、人才培养规格 ㈠职业素养 类别 思想政治素质 道德素质 职业意识 素质标准 坚定拥护中国共产党领导和我国社会主义制度,在习近平新时代中国特色社会主义 思想指引下,践行社会主义核心价值观,具有深厚的爱国情感和中华民族自豪感。 崇尚宪法、遵法守纪、崇德向善、诚实守信、尊重生命、热爱劳动,履行道德准则 和行为规范,具有社会责任感和社会参与意识。 1.具有质量意识、环保意识、安全意识、信息素养、工匠精神、创新思维。 2 铜仁职业技术学院 药学专业人才培养方案 类别 素质标准 身心素质 2.具有自我管理能力、职业生涯规划的意识,有较强的集体意识和团队合作精神。 1.具有健康的体魄、心理和健全的人格,掌握基本运动知识和一两项运动技能,养 成良好的健身与卫生习惯,良好的行为习惯。 2.具有一定的审美和人文素养,能够形成一两项艺术特长或爱好。 ㈡知识标准 知识类别 通识知识 知识标准 1.掌握必备的思想政治理论、科学文化基础知识和中华传统文化知识。 1.掌握无机化学、有机化学、分析化学、生物化学等基础化学知识; 专业基础知识 2.熟悉与本专业相关的法律法规以及环境保护、安全消防等知识。 3.掌握人体解剖结构、生理等医学基础知识。 4.熟悉与本专业相关的法律法规以及环境保护、安全消防等知识。 1.掌握药用化学基本概念、常见化合物结构及其基本性质、常用定性定量分析方。 2.掌握典型和常见药物的结构特点、理化性质、药理作用、临床应用、不良反应及药物相互作 用。 3.掌握用药指导和药学服务的基本知识与技能。 4.掌握处方审核、调配原则与基本程序。 专业知识 5.掌握药品生产、检验的基本方法、原理、适用范围。 6.掌握药品储存养护知识。 7.熟悉无菌调配知识。 8.熟悉常见疾病发病机制、临床表现、药物治疗。 9.了解治疗药物监测及个体化给药知识。 ㈢能力标准 能力类别 能力标准 1.具有探究学习、终身学习、分析问题和解决问题的能力。 通识能力 2.具有良好的语言、文字表达能力和沟通能力。 3.具有强烈的团队意识,能够与人协作完成既定任务。 4.具有一定的信息技术应用和维护能力。 1.能够按照处方正确、独立完成基础药品调剂工作,进行安全合理用药指导;能够正确完成静脉 用药集中调配。 2.能够根据药品性质,采取正确储存养护方法。 3.能够科学普及安全有效合理用药知识。 岗位能力 4.能够根据生产工艺要求和标准操作规程完成常用剂型生产,按照质量标准独立完成药品质量检 测。 5.能够对各类医药企事业相关单位的各类专业信息进行收集、积累、整理,进行分析、归纳、总 结。 6.能够利用或借助网络或富媒体平台等现代信息技术提供药学服务。 五、人才培养质量标准 ㈠合格标准 ⒈德育成绩合格; 3 铜仁职业技术学院 药学专业人才培养方案 2.修满最低专业 154 学分(必修课 148 分+选修课 6 分); 3.毕业考试课程全部合格及以上; ㈡良好标准 达到合格标准,并且具备下列条件之一者,为良好。 ⒈无补考,平均成绩 75 分及以上; ⒉获得院级荣誉表彰一项以上; ⒊获得药物制剂工等相关职业资格证书 1 个。 ㈢优秀标准 达到合格标准,并且具备下列条件之一者,为优秀。 ⒈无补考,平均成绩 85 分及以上; ⒉获得市级及以上荣誉表彰一项以上; ⒊获得药物制剂工等相关职业资格证书 2 个以上。 六、人才培养基本要求 ㈠学生要求 ⒈入学要求 ⑴入学须通过国家统一考试或学校招生考试,并达到录取分数线; ⑵坚持四项基本原则,热爱药学事业,愿意从事药学服务相关工作; ⑶达到《普通高等学校招生体检标准》,体检合格。 ⒉毕业要求(包括学分、证书等) ⑴课业要求:本专业各门课业的学习合格,最低学分达到 154 学分(必修课 148 分+选修课 6 分) ⑵毕业考试:通过毕业考试科目《药理学》和《药事管理与法规》。 ⑶毕业实习要求:完成 12 个月顶岗实习任务,校企联合鉴定评价合格。 ⑷职业资格证书要求:鼓励学生考取人力资源和社会保障部颁发的药物制剂 工或医药商品购销员等职业资格证书。 4 铜仁职业技术学院 药学专业人才培养方案 ㈡师资要求 ⒈学生数与本专业专任教师数比例不高于 25:1,双师素质教师占专业教师 比例一般不低于 60%。专任教师队伍要考虑职称、年龄,形成合理的梯队结构。 ⒉专业教师应具有良好的师德,注重教书育人,为人师表。专任教师应具有 高校教师资格;有理想信念、有道德情操、有扎实学识、有仁爱之心;具有药学 相关专业本科及以上学历;具有扎实的本专业相关理论功底和实践能力;具有较 强 信息化教学能力,能够开展课程教学改革和科学研究;有每 5 年累计不少于 6 个月的企业实历。 3.专业带头人原则上应具有副高及以上职称,能够较好地把握国内外药学行 业、专业发展,能广泛联系行业企业,了解行业企业对本专业人才的需求实际, 教学设计、专业研究能力强,组织开展教科研工作能力强,在本区域或本领域具 有一定的专业影响力。 4.兼职教师主要从本专业相关的行业企业聘任,具备良好的思想政治素质、 职业道德和工匠精神,具有扎实的专业知识和丰富的实际工作经验,具有中级及 以上相关专业职称,能承担专业课程教学、实习实训指导和学生职业发展规划指 导等教学任务。 ㈢实训要求 1.实训基地 校内建有能满足药学专业核心课程及群内其他专业部门核心课程的仿真实 训、单项技能实训和综合技能训练的实训基地;校外实训基地能满足专业核心课 程和平台课程综合实训、教学实习和学生顶岗实习需要。 2.实训师资 实训指导教师必须熟悉实训项目有关理论和操作技能,掌握实训设备操作规 程;对实训过程中可能出现的异常状况有应急处理能力。实验实训操作完成后, 实训教师指导学生完成实验实训报告或总结,并根据学生的操作或工作过程、报 告或总结评定学生成绩。 ⒊实训设备 5 铜仁职业技术学院 药学专业人才培养方案 生均实训设备值 6000 元以上,实验管理员必须保证实验实训设备处于完好 状态,材料准备充分;各种仪器、设备使用运行,设备使用运行有记录,如有问 题应及时报损和维护。 ⒋实训管理 学生实训应严格遵循实训室和实训基地的管理规定,校内实训由专任教师负 责,校外实训由兼职教师负责。 ㈣教学要求 ⒈专业课程开发必须以就业岗位所需品德素质、知识、技能为逻辑起点。 ⒉课程实施必须要有课程标准、课程教学实施方案、课程单元教学设计等基 本教学文件。 ⒊专业课程必须与行业、企业合作开发,有行业、企业专家参与。 ⒋专业岗位能力课程必须实施校企合作教学。在实施过程中,《药事管理与 法规》、《药物制剂技术》、《药理学》、《药物化学》、《药物检测技术》、 《临床药物治疗学》和《药学综合知识与技能》7 门岗位能力课程应有 1/3 以上 的实训教学在企业实施;兼职教师承担专业课学时达 52%。 ⒌工学结合课程教学必须采用“学校+基地+企业”的产学结合形式,采取车 间课堂,推行任务驱动教学模式。 ⒍每门课程必须做好充分的教学准备,必须提供教材、课件、案例、视频、 图片、试题库等教学资源。 ⒎部分公共素质课程以讲座形式开展,由教学工作部统一安排。 ⒏专业岗位能力课程考核采取形成性考核,并有行业企业参与评价。 ⒐实习时间为 12 个月,由校企成立顶岗实习管理小组联合管理,实习结束, 学生应提交不低于 2500 字的顶岗实习报告。 ⒑学生毕业设计,由具有中级以上职称的专业老师指导,毕业设计可以为研 究性论文、调研专题报告等形式。 七、学生素质教育培养要求 根据《中共中央关于加强和改进大学生思想政治教育的意见》 (中发[2004]16 号),按照《铜仁职业技术学院关于大学生文化活动课程建设的意见》要求,结 6 铜仁职业技术学院 药学专业人才培养方案 合药学专业实际情况拟定学生素质教育计划。本专业学生素质教育列入课程教学 计划,学生在三年中通过五个模块的素质教育培养,累计修完 100 学时,计 5 学 分。 ㈠“五元文化”与“四项主题”教育活动 ⒈学时:20 学时 ⒉学分:1 学分 ⒊课程内容:入学教育着重对学生进行专业教育和校纪校规教育,使学生明 确学习目的,正确的学习态度,热爱专业;毕业教育是在毕业前对学生进行思想 教育,就业教育,勇于自我创业,为社会多做贡献;“五元文化”与“四项主题” 讲授先进文化、红色文化、优秀传统文化、制药文化和黔东民族文化;开展热爱 生命、感恩、立志成才和艰苦奋斗主题教育。 ⒋培养目标:要求学生对先进文化、红色文化、优秀传统文化、职业文化和 黔东民族文化进行学习与践行,并通过参加热爱生命、感恩、立志成才和艰苦奋 斗教育等活动,提升思想政治与道德修养。 ⒌实施部门:专业教研室、学生科、学生工作部、团委、教学工作部、后勤 保卫部。 ⒍实施时间:第 1--4 学期 ⒎考核评价:按活动方案进行考核评价。 ㈡社会实践与专业技术服务活动 ⒈学时:20 学时 ⒉学分:1 学分 ⒊课程内容:专业见习实习、社会服务、假期实践活动、生产劳动、志愿服 务、公益活动、社会调查等。 ⒋培养目标:加深学生对本专业的了解,深入认识社会,确认适合的职业, 为向职场过渡做准备,进而增强就业竞争优势。 ⒌实施部门:专业教研室、学生科、学生工作部、团委。 ⒍实施时间:第 1--4 学期。 ⒎考核评价:按活动方案进行考核评价。 7 铜仁职业技术学院 药学专业人才培养方案 ㈢技能竞赛与科技创新活动 ⒈学时:20 学时 ⒉学分:1 学分 ⒊课程内容:专业技能竞赛、科技项目创意设计及竞赛、学术讲座、创业教 育、就业指导、职业生涯规划大赛、市场开拓、校园招聘、面试现场情景模拟等。 ⒋培养目标:拓宽专业学生视野,开拓学生思路,锻炼动手能力,培养团队 精神,让学生有机会参加到科技交流活动来,同时加强学生就业能力的培养,缩 短学生就业的“后熟期”。 ⒌实施部门:专业教研室、教务科、学生科、教学工作部、招生就业部 ⒍实施时间:第 1--4 学期 ⒎考核评价:按活动方案进行考核评价。 ㈣文娱与身心发展活动课程 ⒈学时:20 学时 ⒉学分:1 学分 ⒊课程内容:学校运动会、球类比赛参加书法比赛、演讲比赛、朗诵比赛、 辩论赛、征文比赛、歌唱比赛、社交礼仪活动等文娱竞赛,心理测试、心理咨询、 心理辅导等。 ⒋培养目标 发扬体育精神,增强体魄,加强集体荣誉感,提升学生沟通、 表达、应变等社会能力,促进身心健康发展。 ⒌实施部门: 教学工作部、学生工作部、团委、学生科、心理咨询中心 ⒍实施时间:第 1--4 学期 ⒎考核评价:按活动方案进行考核评价。 ㈤社团活动课程 ⒈学时:20 学时 ⒉学分:1 学分 ⒊课程内容:学生根据兴趣爱好自愿参加社团组织,在学校有关部门指导下 开展活动。 ⒋培养目标:丰富学生校园生活,延伸求知领域,扩大交友范围,发现自己, 8 铜仁职业技术学院 药学专业人才培养方案 陶冶自己。 ⒌实施部门: 学生科、学生工作部、团委 ⒍实施时间:第 1--4 学期 ⒎考核评价:按活动方案进行考核评价。 八、人才培养模式设计 ㈠人才培养模式设计理念 1.围绕“以服务为宗旨,以就业为导向,以能力为本位”的工学结合的现代 高职教育理念; 2.坚持走“产教融合”的改革发展道路,深化校企“双元制”合作共育人才。 3.按照专业对接产业、课程对接岗位群的基本要求,加强校企合作,构建特 色专业课程体系。 ⒋在对人才需求进行充分调研的基础上,依据人才成长规律、遵循职业教育 教学规律,设计了“梯次构建,分段递进,校岗交替”的人才培养模式。 ㈡人才培养模式设计思路 1.依据专业调研,按职业岗位素质能力要求,确定人才培养目标与规格,适 时修订人才培养方案。 2.按照技术领域和职业岗位(群)的任职要求,参照药师、执业药师资格考 试标准,优化课程设置和组织教学内容。 3.立足药事服务工作岗位特点,以满足“学工对接、理实一体”的课程教学 模式为标准,根据“专业认知、专业实训和综合训练与岗位见习和顶岗实习”三 个阶段,规划建设校内实训基地,确保核心课程教学不脱轨、不掉队。 4.通过培养、引进、聘用等途径,重点加强专业带头人、骨干教师和兼职教 师队伍建设,打造一支基本功扎实、技能较强、素质优良、善于创新的“双师型” 教师队伍。 ㈢人才培养模式内涵描述 “梯次构建,分段递进,校岗交替”的人才培养模式体现了职业教育的实践 9 铜仁职业技术学院 药学专业人才培养方案 性、开放性和实用性。 “梯次构建,分段递进”:从专项能力到综合技能的梯次,从校内实训到企 业岗位的交替,从感性认知到顶岗工作的递进,实现专业与岗位对接,专业课内 容与职业标准对接,学历证书与职业证书对接。 “校岗交替”:结合学生的认知规律、校岗协作时间安排的可操作性,实施 岗位能力人才培养,共同组织教学,共同评价学生,突出职业精神、工匠精神、 技术技能、创业就业能力的培养,形成灵活多样的教学组织模式,将学校的教学 活动与企业的岗位紧密结合。依托丰富的药企资源,使学生在未来的工作岗位实 践中提高,实现校岗协作的人才培养。 九、人才培养课程体系建构 ㈠课程体系开发理念 ⒈按照“专业设置与产业需求对接,课程内容与职业标准对接,教学过程与 生产过程对接”的理念,开展校企合作,共同开发课程。 ⒉结合职业资格标准和高等教育教学标准,以高质量完成药品营销、指导患 者合理用药、药物调剂和药学服务等医药相关岗位工作任务为目标。 ⒊构建与岗位能力现实要求与发展需要相适应、突出胜任力培养、引导学习 力和创新力形成的,凸显“分段递进,校岗交替”特色的项目任务型课程体系。 ㈡课程体系开发思路 ⒈建立和完善校企共同开发课程制度,使课程组汇集行业专家、企业骨干和 学校教师; ⒉课程组深入行企业调研并将课程标准提交专业委员会讨论; ⒊岗位能力课程开发要结和行业资格标、教学内容要反映行业发展和企业技 术应用状况; ⒋特色课程开发要依托当地特色资源,体现地方特色,每门课程需开发课标、 教材、资源库等相关内容。 ㈢工作任务与能力分析 行动领域 工作任务 药品购销 1.购进药品 职业能力 1.能签订采购合同;2.能根据进、销、存动态编制采购计划; 10 铜仁职业技术学院 行动领域 药学专业人才培养方案 工作任务 职业能力 3.能整理、分析、归档供应商资料及购进记录; 1.能完成市场预测和营销策划;2.能签订销售合同; 2.销售药品 3.能整理、分析、归档客户资料及销售记录; 4.会应用各种销售促进技巧;5.能运用各种方式解决合同纠纷; 1.保管药品 1.能按药品性质保管药品;2.能正确发药;3.能做好营业场所、仓库的温湿度 记录及调控;4.能运用特殊保管方法保管药品。 药品储运 2.调储药品 1.能按药品储存要求设置药品仓库;2.能合理安排药品配送;3.能协同质量管 理部门做好药品养护工作;4.能组织库存盘点。 1.药品验收 1.能对入库和退回药品进行验收; 2.能做药品验收记录;3.能进行在库药品的外观检查。 1.临床检查能记录质量工作台帐和建立养户档案;2.能进行效期药品的管理 质量监督 (QA) 2.药品养护 3.能分清重点养护的药品类别; 4.能按规定对重点养护的药品进行养护,建立档案。 3.质量管理 1.能组织实施 GSP;2.能分清麻醉药品、精神药医疗用毒性药品、戒毒药品及 其特殊管理要求;3.能对药品质量做出正确判断。 1.检验前准备 1.能解读质量标准、检验标准操作规程;2.能做好试剂、试液、标准品、对照 品、检验设备、容器、工具的调试准备工作。 2.抽样 质量检验 (QC) 1.能解读抽样标准操作规程;2.能填写抽样计划、记录;3.能正确抽取、混匀、 分发、保存样品。 3.检验操作 1.能按检验标准操作规程检测样品;2.能填写样品检验记录; 3.根据质量标准,对检验结果能正确判断。 4.检验结束后管理 1.市场调研 2.目标市场营销 药品营销 3.促销策划 4.人员推销 1.能正确书写检验报告书;2.对检验用仪器、用具进行清洁、维护。 1.书写调研计划、报告的能力;2.把握市场营销规律。 1.正确进行市场细分、目标市场选择、市场定位;2.正确选择营销策略。 1.了解四大促销方式;2.能根据实际设计恰当的促销组合。 1.能介绍产品特点,联系说服客户接受产品;2.与客户保持长期联系,维持老 客户,开发新客户;3.为客户提供优良的售前、售中和售后服务。 1.药品调剂 药品应用与 服务 1.具有处方接收、审查、调配、复核和药品发放能力。 1.药品说明书释义能力;2.能陈述临床常用药物的药理作用、临床用途、用法 2.用药咨询与指导 用量、不良反应、注意事项、药物间相互作用;3.能陈述常见疾病的典型症状、 病因、治疗原则、常用药物的配伍及使用注意事项。 ㈣职业行动领域分析 序号 行 业 领域 行 业 领域 描 述 1 药品营销 编写调研计划、方案,开展市场调研;确定药品销售方式、方向;联系客户、洽 谈产品价格、数量,签定合同;养护药品、发放药品、运输药品。 11 铜仁职业技术学院 药学专业人才培养方案 1.购进 :资 质审 核→ 考察 →业务 洽谈 → 签订 购进 合同 →执行 合同 → 评价 2.目标 市场 →沟通 → 业务 洽谈 →销售 合同 → 执行 →评价 2 购进 及销 售药 品 3 药品 储运 4 药品 质量 管理 5 调配 处方 6 药品应用与服务 开展处方调配工作;指导临床合理用药;解答用药疑难问题。 7 常用制剂生产 根据生产指令按规定程序领取并核对原辅料,严格按照工艺规程及 SOP 进行称 量、配料、粉碎、过筛、制粒、干燥、整粒、压片、包衣、胶囊填充、洗瓶、过 滤、灌装、灭菌、灯检、包装生产,认真填写岗位记录及生产记录,生产结束后 安装 SOP 进行清场并申请 QA 验收。 8 质量监督(QA) 编写、审核生产管理文件;对制剂生产现场各环节进行监督检查;评价审核药品 的质量;整理药品批生产记录。 9 质量检验(QC) 制定物料、产品质量标准和检验标准操作程;对原辅料、成品、半成品、工艺用 水等进行检验,填写检验记录、台帐,出具检验报告书等;负责检验用仪器、试 剂、试液、标准品的管理。 入库 → 出库 →复核 → 运输 及管 理 药品 验收 → 药品 检验 →养护 → 药品 质量 管理 收方 → 审核 →划价 → 发药 →复核 → 指导 ㈤学习领域转换 典型工作任务 行动领域 学习领域 药品营销 《药品营销技术》 《GSP》 指导患者合理用药 《临床治疗学》 《药理学》 《药学综合知识与技能》 药品氧护 调配 处方 《药物化学》 《药品检测技术》 《药事管理与法规》 1.市场调研 2.目标市场营销 3.促销策划 4.人员推销 5.药品调剂 6.用药咨询与指导 7.药品应用与服务 8.药品 储运 9.药品 质量 管理 10.调配 处方 11.质量监督 12.检验前准备 13.抽样 药品质量控制 14.检验操作 15.检验结束后管理 12 《药物化学》 《药品制剂技术》 《药品检测技术》 铜仁职业技术学院 药学专业人才培养方案 ㈥课程体系建构 ⒈理论课程体系 ⑴基本素质课程:《毛泽东思想与中国特色社会主义理论体系概论》和《思 想道德修养与法律基础》、《计算机应用基础》、《贵州省情》、《大学生职业 生涯规划与就业指导》和《毕业教育》等课程。 ⑵通用能力课程:《无机及分析化学》、《有机化学》、《解剖生理学》、 《微生物学基础》、《生物化学》等课程。 ⑶岗位能力课程:《药事管理与法规》、《药物制剂技术》、《药理学》、 《药物化学》、《药物检测技术》、《临床药物治疗学》和《药学综合知识与技 能》等核心课程。 ⑷拓展能力课程:《药品营销技术》、《高等数学》、《GSP》、《天然药 物化学》和《中成药》,以及 4 门网络课程。 ⒉实践课程体系 ⑴专业实践课程体系 专业实践课程体系,包括的“专业见习”和《顶岗实习》在至少三个不同的 岗位上,全方位培养学生专业实践能力。 ⑵素质教育课程(5 个模块,100 学时,计 5 学分)。 模块一:“五元文化”与“四项主题”教育活动; 模块二:社会实践与专业技术服务活动; 模块三:技能竞赛与创新创业活动; 模块四:文娱与身心发展活动; 模块五:社团活动。 ㈦专业核心课程描述 1.核心课程一:药事管理与法规 课程名称 实施学期 课程类型 药事管理与法规 2 总学时 课程编码 72 (理论+实践)课(√) 13 理论学时 50 07741302 实践学时 22 铜仁职业技术学院 先修课程 教学目标 教学内容 教学重点与难点 药学专业人才培养方案 无机及分析化学、解剖生理 通过本课程,使学生了解现代药学实践中管理活动的基本内容、方法和原理;熟悉 我国药事体制及组织机构;明确药品质量与管理的关系规律;掌握我国药品管理法 规和药师职业道德与行为准则;并培养学生运用药事管理的基本理论和知识,分析 问题和解决问题的能力。 药事管理与法规、药事组织与监督机构、药品注册、生产、经营、使用等管理、特 殊管理药品及中药管理、药品信息管理、知识产权及技术人员管理。 药品及《药品管理法》、药品的注册、生产经营使用管理、特殊药品 教学模式 项目任务驱动 教学组织 学校+企业+基地 教学手段和方法 多媒体教学、现场教学法、案例教学法。 教学资料 课件、视频、校本教材、课程网站 教学考核 平时考核 10%+项目实操考核 20%+阶段性测验考核 20%+期末理论与实操考核 50%。 2.核心课程二:药物制剂技术 课程名称 实施学期 药物制剂技术 4 总学时 课程编码 72 理论学时 42 07741303 实践学时 30 课程类型 (理论+实践)课(√) 先修课程 制药基础、解剖生理。 教学目标 通过本课程,使学生了解现代药学实践中管理活动的基本内容、方法和原理; 熟悉我国药事体制及组织机构;明确药品质量与管理的关系规律;掌握我国药品管 理法规和药师职业道德与行为准则;并培养学生运用药事管理的基本理论和知识, 分析问题和解决问题的能力。 教学内容 制剂和剂型的定义,并掌握液体制剂、固体制剂的特点和适用范围,掌握片剂、 胶囊剂、注射剂等剂型的制备方法和检验事项等知识和技能。 教学重点与难点 药品及《药品管理法》、药品的注册、生产经营使用管理、特殊药品 教学模式 项目任务驱动 教学组织 学校+企业+基地 教学手段和方法 教学资料 多媒体教学、现场教学法、案例教学法。 课件、视频、校本教材、课程网站 14 铜仁职业技术学院 教学考核 药学专业人才培养方案 平时考核 10%+项目实操考核 20%+阶段性测验考核 20%+期末理论与实操考核 50%。 3.核心课程三:药理学 课程名称 实施学期 药理学 3 总学时 课程编码 108 理论学时 课程类型 (理论+实践)课(√) 先修课程 解剖生理、生物化学、微生物学基础。 60 07741301 实践学时 48 1.使学生具有将药物应用知识应用于药品经营与管理及指导临床合理用药的能力 教学目标 教学内容 教学重点与难点 2.为学生学习相关知识和提高职业技能、增强继续学习和适应职业变化的能力奠定 基础 药理学的基本概念,药物与机体之间的关系;药效学和药动学的概念、研究内容和 相关的知识;各大系统药物的药理作用、药理特点、不良反应和注意事项等知识和 技能。 化学治疗药物的抗生素、神经系统的镇痛及解热镇痛药、内脏系统的心血管类。 教学模式 项目任务驱动 教学组织 学校+企业+基地 教学手段和方法 多媒体教学、现场教学法、案例教学法。 教学资料 参考书等学习材料、课件、视频、课程网站。 教学考核 提问 10%+教学实习 30%+任务成绩 30%+理论测试 30%。 4 核心课程四:药物化学 课程名称 实施学期 药物化学 3 总学时 课程编码 72 课程类型 (理论+实践)课(√) 先修课程 有机化学;无机化学;分析化学 理论学时 54 07731207 实践学时 18 1.使学生具有将药物应用知识应用于药品经营与管理及指导临床合理用药的能力 教学目标 2.为学生学习相关知识和提高职业技能、增强继续学习和适应职业变化的能力奠定 基础 15 铜仁职业技术学院 教学内容 教学重点与难点 药学专业人才培养方案 药物结构与药理活性和理化性质之间的关系;外周神经系统药物、中枢系统药物、 肾上腺素能系统能药物、胆碱能系统能药物、抗生素、抗病毒药物、抗肿瘤药物、 甾体药物和维生素等药物的发展和分类以及代表药物的化学结构、理化性质、制备 方法和临床用途等知识和技能。 抗生素、 心血管药物、麻醉药。 教学模式 项目任务驱动 教学组织 学校+企业+基地 教学手段和方法 多媒体教学、现场教学法、案例教学法。 教学资料 参考书等学习材料、课件、视频、课程网站。 教学考核 提问 10%+教学实习 30%+任务成绩 30%+理论测试 30%。 5.核心课程五:药物检测技术 课程名称 实施学期 药物检测技术 2 总学时 课程类型 (理论+实践)课(√) 先修课程 制药基础、解剖生理。 教学目标 教学内容 教学重点与难点 72 理论学时 50 07741304 实践学时 22 通过本课程,使学生了解现代制剂和剂型的基本内容、方法和原理;熟悉液体 制剂、固体制剂的特点和知识;明确片剂、胶囊剂、注射剂等剂型的制备方法和检 验事项等知识和技能;并培养学生运用药物制剂的基本理论和知识,分析问题和解 决问题的能力。 制剂和剂型的定义,并掌握液体制剂、固体制剂的特点和适用范围,掌握片剂、胶 囊剂、注射剂等剂型的制备方法和检验事项等知识和技能。 药品及《药品管理法》、药品的注册、生产经营使用管理、特殊药品 教学模式 项目任务驱动 教学组织 学校+企业+基地 教学手段和方法 课程编码 多媒体教学、现场教学法、案例教学法。 教学资料 课件、视频、校本教材、课程网站 教学考核 平时考核 10%+项目实操考核 20%+阶段性测验考核 20%+期末理论与实操考核 50%。 6.核心课程六:临床药物治疗学 16 铜仁职业技术学院 课程名称 实施学期 药学专业人才培养方案 临床药物治疗学 4 总学时 07741311 课程编码 48 理论学时 36 实践学时 12 课程类型 (理论+实践)课(√) 先修课程 药物化学、药理学; 教学目标 通过本课程,使学生了解现代药学实践中药品生产、检验、流通、管理和使用 活动的基本内容、方法和原理,并培养学生运用药学的综合知识和技能,分析问题 和解决问题的能力。 教学内容 药物治疗学、化学治疗学、呼吸、消化、中枢、循环系统疾病 教学重点与难点 化学治疗学、中枢、循环系统疾病; 教学模式 项目任务驱动 教学组织 学校+企业+基地 教学手段和方法 多媒体教学、现场教学法、案例教学法。 教学资料 课件、视频、校本教材、课程网站 教学考核 平时考核 10%+项目实操考核 20%+阶段性测验考核 20%+期末理论与实操考核 50%。 7.核心课程七:药学综合知识与技能 课程名称 实施学期 药学综合知识与技能 4 总学时 07741312 课程编码 48 理论学时 36 实践学时 12 课程类型 (理论+实践)课(√) 先修课程 药事管理与法规、药物化学、药理学、药物制剂技术、药品质量检验技术; 教学目标 通过本课程,使学生了解现代药学实践中药品生产、检验、流通、管理和使用 活动的基本内容、方法和原理,并培养学生运用药学的综合知识和技能,分析问题 和解决问题的能力。 教学内容 药剂学知识、药物化学结构、药品检验、药生产、药品销售 教学重点与难点 药物制剂、药品质量检验、药品经营、药品质量控制、处方分析; 教学模式 项目任务驱动 教学组织 学校+企业+基地 17 铜仁职业技术学院 教学手段和方法 药学专业人才培养方案 多媒体教学、现场教学法、案例教学法。 教学资料 课件、视频、校本教材、课程网站 教学考核 平时考核 10%+项目实操考核 20%+阶段性测验考核 20%+期末理论与实操考核 50%。 十、人才培养教学计划表 18 铜仁职业技术学院 药学专业人才培养方案 表1 药学专业教学安排表 学时数 按学年及学期分配 专业:药学 课程 序 结构 号 学 分 考试/考查 总 学 时 理论 学时 实践 学时 第一学年 第二学年 第三学年 第一 第二 第三 第四 第五 第六 学期 学期 学期 学期 学期 学期 (16 周)(18 周)(18 周)(18 周)(18 周)(18 周) 备注 课程 编码 课程 性质 课程 名称 课程类 型 1 10001101 必修 毛泽东思想与中国特色社会主义理 论体系概论 B 4 考试 72 36 36 2 10001102 必修 思想道德修养与法律基础 B 3 考试 54 34 20 54 线下授课 3 08001201 必修 公共英语(1) B 2 考试 28 24 4 28 线下授课 4 08001203 必修 公共英语(2) B 2 考查 36 32 4 5 11001101 必修 体育与健康Ⅰ B 2 考试 28 4 24 6 11001102 必修 体育与健康Ⅱ B 2 考查 36 4 32 7 基本 8 素质 课程 9 课 10 11001105 必修 体育与健康Ⅲ B 2 考查 36 4 32 11001106 必修 体育与健康Ⅳ B 2 考查 36 4 32 09001106 必修 军事技能训练 C 2 考试 112 0 112 09001123 必修 军事理论 A 2 考试 36 36 36 线上+线下 11 09001130 必修 形势与政策Ⅰ A 1 考查 18 18 18 线下授课 12 09001131 必修 形势与政策Ⅱ A 1 考查 18 18 13 09001132 必修 形势与政策Ⅲ A 1 考查 18 18 14 09001133 必修 形势与政策Ⅳ A 1 考查 18 18 15 09001134 必修 大学语文Ⅰ B 2 考查 26 20 6 26 线下授课 16 09001119 必修 计算机应用基础 B 3 考查 54 26 28 54 线下授课 17 09001118 必修 大学生心理健康教育 A 2 考查 36 36 19 72 线下授课 36 线下授课 28 线下授课 36 线下授课 36 线下授课 36 112 18 线下授课 18 线下授课 18 36 线下授课 线下授课 铜仁职业技术学院 药学专业人才培养方案 18 09001120 必修 创新创业教育 B 2 考查 36 18 19 09001111 必修 大学生职业生涯规划与就业指导 A 2 考查 36 36 20 09001112 必修 贵州省情 A 1 考查 18 18 21 09001122 必修 安全教育Ⅰ A 0.5 考查 4 4 22 09001121 必修 安全教育Ⅱ A 0.5 考查 4 4 4 线上授课 23 10001104 必修 学习方法 A 1 考查 18 18 18 线上授课 24 09001115 必修 创新思维 A 1 考查 18 18 18 线上授课 25 09001116 必修 管理沟通 A 1 考查 18 18 18 线上授课 26 09001104 必修 入学教育 A 1 考查 18 18 18 线下授课 27 09001125 必修 劳动教育 A 1 考查 16 28 09001126 必修 生态文明教育 A 1 考查 16 16 29 09001105 必修 毕业教育 A 1 考查 18 18 47 小计 行业 通用 课程 (专 业基 础 课) 线下授课 线下授课 18 线下授课 4 4 线上授课 4 0 4 4 前4周 16 884 536 348 454 96 必修 无机及分析化学 B 6 考试 96 60 36 2 07731202 必修 有机化学 B 4 考试 72 50 22 3 07741201 选修 解剖生理学 B 4 考查 64 40 24 4 07731205 必修 微生物学基础 B 2 考查 36 24 12 5 07731206 必修 生物化学 B 3 考查 54 36 18 6 12001302 必修 顶岗实习 C 48 考查 960 278 76 58 线下授课 72 线下授课 64 线下授课 36 线下授课 54 线下授课 480 160 线上授课 18 960 1282 210 1072 讲座 讲座 18 07711208 67 36 36 1 小计 岗位 能力 课程 (专 业核 心课 程) 18 108 54 0 线下授课 480 1 07731207 必修 药物化学 B 4 考试 72 54 18 2 07741302 必修 药事管理与法规 B 4 考试 72 50 22 3 07741303 必修 药物制剂技术 B 4 考查 72 42 30 4 07741301 必修 药理学 B 6 考试 108 60 48 108 线下授课 5 07741304 必修 药物检测技术 B 4 考试 72 42 30 72 线下授课 20 72 480 480 线下授课 72 线下授课 72 线下授课 铜仁职业技术学院 药学专业人才培养方案 6 07741311 必修 临床药物治疗学 B 3 考试 48 36 12 48 线下授课 7 07741312 必修 药学综合知识与技能 B 3 考试 48 36 12 48 线下授课 28 小计 492 320 172 72 252 168 1 07741409 必修 药品营销技术 B 3 考查 72 48 24 2 07741410 选修 高等数学 B 2 考查 36 36 0 3 07741411 选修 GSP B 2 考查 24 16 8 24 线下授课 4 07741202 必修 天然药物化学 B 3 考试 48 40 8 48 线下授课 5 07741413 选修 中成药 B 3 考查 48 28 20 48 线下授课 6 07741405 必修 网络课程 1(美育)-药学 B 1 考查 18 18 0 课程 7 07741406 必修 网络课程 2(职业生涯规划)-药学 B 1 考查 18 18 0 8 07741407 必修 网络课程 3(职场心理)-药学 B 1 考查 18 18 0 9 07741408 必修 网络课程 4(职业生涯提升)-药学 B 1 考查 18 18 0 300 240 60 18 54 90 138 2958 1306 1652 632 512 472 364 26 28 25 26 能力 拓展 小计 17 学分总计 159 课时总计 2958 周学时总计 课程门数:50 72 线下授课 36 线下授课 18 线上授课 18 线上授课 18 线上授课 18 线上授课 480 498 共计 50 门。其中必修课 46 门,148 学分;选修课 4 门,学分 11 分。 21 铜仁职业技术学院 药学专业人才培养方案 十一、人才培养学时学分结构统计 2020 级药学专业学时学分结构统计表 课程 学分 总学时 理论学时 实践学时 占总学时比率(%) 纯理论课(A) (理论+实践)课(B) 纯实践课(C) 合计 19 90 50 159 330 1556 1072 2958 330 1032 0 1362 0 524 1072 1596 11.2 52.6 36.2 100 理论教学时数:实践教学时数 0.85:1 十二、人才培养教学团队 ㈠结构比例 ⒈双师比例 90 以上%。 ⒉学历结构:专任教师硕士以上学历达 70.6%。 ⒊职称结构:副教授以上职称教师达 43%。 ⒋师生比 1:20。 ⒌兼职教师比例 61.7%。 ㈡教师队伍 药学专业校内专任教师 教师 职称 年龄 学历(学位) 专业(学术)带头人或骨干教师 双师素质教师 李玉龙 副教授 39 研究生/硕士 骨干教师 是 刘玉梅 副教授 37 研究生/硕士 骨干教师 是 宁娜 教授 35 研究生/农学博士 专业带头人/骨干教师 是 梁浩 副教授 31 研究生/博士 刘芸 副教授 33 研究生/硕士 张文旭 讲师 52 本科/学士 是 沈易华 讲师 34 本科/理学学士 是 谭琪明 副教授 33 研究生/硕士 是 是 骨干教师 22 是 铜仁职业技术学院 药学专业人才培养方案 王琳锋 讲师 30 本科/学士 否 裴蕾 副教授 48 本科/学士 是 杨广安 讲师 29 研究生/硕士 是 龙正标 副教授 28 本科/学士 是 先友强 讲师 37 本科/学士 是 任慧婧 副教授 31 硕士研究生/理学 硕士 是 十三、人才培养实训条件 ㈠校内实训环境 建立了资源共享、与地方产业发展同步的,能满足药学专业学生实验实训、职业资 格培训考试及对外专业技能培训的校内制药实训中心。依托国家工程中心、博士后工作 站、铜仁市梵净山中兽药研发工程技术中心等四大高端平台,形成集“教、学、做、研、 训、推、产”为一体的校内实训基地。成为贵州省第一家中兽药产学研基地和铜仁市首 家校企合作企业技术中心,使校内基地成为能育人、能研发、能中试、能生产、能推广、 能培训、能服务的产学研基地和技术服务平台,实现了由专业基础实训→单元实训→模 拟仿真→生产实训的递进式训练,有力支撑了本专业“梯次构建,分段递进,校岗交替” 人才培养要求。 药学专业校内实训基地情况一览表 序号 实验实训室名称 面积(㎡) 工位数(个) 1 模拟药房实训室 160 80 2 化学实验室 1 100 40 3 化学实验室 2 100 40 分离纯化实训室 60 30 4 制剂综合实训室 100 30 5 中药标本实训室 60 30 23 主要设备 全自动胶囊填充机、半自动胶囊填充机、 胶囊抛光机、铝塑泡罩机等。 电热蒸馏水器、滴定仪、电热干燥箱、 电泳仪、自动电位滴定仪、电动离心沉 淀器、快速水分测定仪、紫外分光光度 计等。 单冲压片机、电热恒温干燥箱、多功能 药物测定仪、电动制丸机、薄膜包衣机 药、堆密度测定仪、数显磁力搅拌器、 涡旋振荡器、台式超声波清洗机、小型 喷雾干燥仪、超声波细胞破碎器等。 显微镜、双目显微镜、 生物显微镜、空调、除湿机等。 电热鼓风干燥箱、手动切片机、标本陈 列柜、 空调、除湿机、冰箱等 旋转蒸发器、恒温水浴锅、通风柜、提 取装置、 备注 铜仁职业技术学院 药学专业人才培养方案 电热鼓风干燥箱、真空干燥箱、蒸馏装 置等。 6 7 显微鉴定实训室 70 40 8 药物质量检测实训室 160 80 9 模拟药房实训室 160 80 10 胶囊剂实训室 100 40 11 糖浆剂实训室 200 100 12 水针剂实训室 200 100 13 民族兽药研究所 170 75 14 民族兽药制药厂 1800 200 酸度计、光电比色计 、电热鼓风干燥箱、恒温水浴锅、离心 沉淀器 紫外分光光度计、旋光仪、阿贝折射仪、 电子天平(AL204)、多功能药物测定仪、 智能崩解仪、脆碎度测试仪、笔式酸度 计、高效液相色谱仪等。 空调、电脑、中药调配工具、中药煎煮 机、铁研船、中控投影仪等。 全自动胶囊填充机、半自动胶囊填充机、 胶囊抛光机、铝塑泡罩机等。 理瓶机、四泵式直线灌装机、浆糊贴标 机、旋盖机、无油空压机等。 喷淋洗瓶机、甩水机 拉丝封口机、超声波喷淋洗瓶机、不锈 钢甩水机、浓配罐、稀配罐 钛棒过滤器、微孔薄膜过滤器、安瓿拉 丝封口机、灭菌检漏仪、安瓿印字机、 板框过滤器等。 高效液相色谱仪、紫外可见分光度计、 电子分析天平、旋转蒸发仪、超声波药 品处理机、药物稳定性检测仪、多功能 药物测定仪、三维摆动混合机、紫外可 见分光光度计等。 片剂生产线相关设备、散剂生产线相关 设备。 ㈡校外实训环境 为保证“梯次构建,分段递进,校岗交替”人才培养模式的有效运行,药学专业不 断深化与企业的合作,拓展了一批稳定的校外实训基地,实现了校企共育人才、资源共 享、互惠互利的格局。目前,已开发校外顶岗实习基地 26 家,拓展了湖南怀仁药业有 限公司、贵州梵天民生大药房有限公司和贵州光正制药有限公司 3 家订单办学企业,建 立了校企联合办学的合作机制,开办“和顺班”、“益丰班”。药学专业主要校外实训 基地见下表。 药学专业主要校外实训基地一览表 序号 基地名称 主要业务 基地类型 接纳学 生人数 顶岗实习岗位 1 铜仁市人民医院 制剂室、中药房、西药房 顶岗实习 4~6 医院制剂生产、 处方调配 2 铜仁市第二人民医院 制剂室、中药房、西药房 顶岗实习 4~6 医院制剂生产、 处方调配 24 铜仁职业技术学院 药学专业人才培养方案 3 铜仁市中医院 制剂室、中药房、西药房 顶岗实习 4~6 医院制剂生产、 处方调配 4 铜仁华夏医院 制剂室、中药房、西药房 顶岗实习 4~6 医院制剂生产、 处方调配 5 铜仁袁家寺骨科医院 制剂室、中药房、西药房 顶岗实习 6~8 医院制剂生产、 处方调配 6 江口苗药生物科技有 限公司 植物药材种苗的培育、植 物有效成分提取 顶岗实习 7~10 7 贵州同济堂药业 片剂、胶囊剂、丸剂、注 射剂、糖浆剂等生产营销 顶岗实习/生 产性实训 15~40 8 铜仁市同仁医疗器械 公司 医疗器械营销 顶岗实习 4~6 医疗器械营销 9 贵州光正制药有限责 任公司 片剂、胶囊剂、注射剂等 产品生产营销 顶岗实习/生 产性实训 10~40 制剂生产管理、 质量检测、药品 营销 10 广州市好参来贸易有 限公司 药品批发零售 顶岗实习 20~50 药品营销 11 湖南怀仁药业有限公 司 药品批发零售 20~60 药品营销 12 深圳万泽药业有限公 司 药品批发零售 20~60 药品营销 13 贵州拜特制药有限公 司 片剂、胶囊剂、注射剂、 糖浆剂、颗粒剂等生产营 销 顶岗实习/生 产性实训 10~40 14 贵州德昌祥药业有限 公司 片剂、胶囊剂、注射剂、 颗粒剂等生产营销 顶岗实习/生 产性实训 15~40 15 贵阳一树药业连锁有 限公司 药品批发零售 顶岗实习 20~60 药品营销 16 凯里飞云岭制药有限 责任公司 片剂、胶囊剂、丸剂、注 射剂、糖浆剂等生产营销 顶岗实习/生 产性实训 15~30 制剂生产管理、 质量检测、药品 营销 17 贵州梵天民生大药房 有限公司 药品批发零售 顶岗实习/教 学紧密型合作 企业 20~40 药品营销 药品批发零售 顶岗实习 20~40 药品营销 药品批发零售 顶岗实习 20~40 药品营销 药品批发零售 顶岗实习 20~40 药品营销 18 19 20 湖南益丰大药房医药 连锁有限公司 湖南南方医药有限公 司 广州五千年医药有限 公司 顶岗实习/教 学紧密型合作 企业 顶岗实习/教 学紧密型合作 企业 植物药材种苗 的培育、植物有 效成分提取 制剂生产管理、 质量检测、药品 营销 制剂生产管理、 质量检测、药品 营销 制剂生产管理、 质量检测、药品 营销 21 铜仁中药饮品公司 中药饮片加工 顶岗实习 4~8 中药饮片加工 22 铜仁市益仁大药房 药品批发零售 顶岗实习 20~40 药品营销 23 贵州威门药业 片剂、胶囊剂、丸剂、注 射剂、糖浆剂等生产营销 顶岗实习 15~40 24 贵州德良方药业股份 有限公司 片剂、胶囊剂、丸剂、注 射剂、糖浆剂等生产营销 顶岗实习 15~40 25 制剂生产管理、 质量检测、药品 营销 制剂生产管理、 质量检测、药品 营销 铜仁职业技术学院 药学专业人才培养方案 25 贵州省益仁连锁药业 有限公司 药品批发零售 顶岗实习/教 学紧密型合作 企业 20~40 药品营销 26 广州五千年医药有限 公司 药品批发零售 顶岗实习 20~40 药品营销 十四、人才培养教学资源 ㈠专业资源 序 号 1 2 项 目 行业资源:铜仁质量检测中心、武陵民族科学研究院、铜仁市药监局、铜仁市食品药品检验所、 铜仁市药学会。 企业资源:铜仁梵民生大药房、湖南怀仁药业、贵州光正制药、贵州拜特制药、贵阳德昌祥制 药、贵阳新天制药、贵州一树药业等 31 家合作企业。 3 研究所:铜仁民族医药研究所、贵州省中兽药工程研究中心;兽药研究所;专家工作室等。 4 团队资源:植物药生产技术国家级教学团队;贵州省中兽药创新人才团队等。 5 6 7 8 9 10 图书资源:学校图书馆(专业图书 2 万册);中国医药报、中国医药经济报、中国医学论坛报、 中国新药与临床、今日药学等报刊杂志。 网络资源:数字图书馆资源(中国知网、万芳数据库、超星数据库、贵州数字图书馆等)、国 家食品药品监督管理局网站、中国药典委员会网站。 课题资源:国家级课题、省级课题、市级课题、院级课题、横向课题等 职业技能标准:药物制剂工(高级)技能标准、药物分析工(高级)技能标准、医药商品购销 员(高级)技能标准。 校内实训基地:制药技术实训基地、兽药研究所、中央财政支持的生物制药实训基地、中兽药 工程中心等。 教学场所:多媒体教室:14 间;实训基地实验实训分室 12 间;生产性实训基地 1 个等。 ㈡课程资源 序 号 课程名称 网 1 无机及分析化学 http://mooc1.chaoxing.com/course/204883155.html 2 有机化学 http://mooc1.chaoxing.com/course/204011945.html 3 药物化学 http://mooc1.chaoxing.com/course/204549192.html 4 天然药物化学 http://mooc1.chaoxing.com/course/203912639.html 5 药理学 http://mooc1.chaoxing.com/course/203628149.html 6 药品检测技术 http://mooc1.chaoxing.com/course/203636938.html 7 药物制剂技术 http://mooc1.chaoxing.com/course/204595628.html 8 药品市场营销技术 http://mooc1.chaoxing.com/course/204579295.html 9 临床药物治疗学 http://mooc1.chaoxing.com/course/204236281.html 10 中成药 http://mooc1.chaoxing.com/course/201278842.html 11 GSP http://mooc1.chaoxing.com/course/203863091.html 12 GMP http://mooc1.chaoxing.com/course/204011978.html 26 址 铜仁职业技术学院 药学专业人才培养方案 十五、人才培养制度保障 ㈠校企合作机制 制定和完善《校企联合培养协议》、《校企联合培养有关管理规定》、《校企联合 培养实施方案》等,实现校企联动、互惠双赢。完善《专业管理委员会例会制度》、《专 业副主任聘任办法》等有关制度,确保校企深度合作、人才共育、资源共享。 ㈡课程运行机制 进一步完善《校企专兼职教师共同开发课程管理制度》和《课程建设负责人制度》 等,确保行业、企业专家和技术骨干参与课程建设和课程实施方案的设计。 ㈢专业教学管理机制 顶岗实习管理:依据《铜仁职院学生顶岗实习管理暂行办法》,制订药学专业《顶 岗实习校企共管制度》、《顶岗实习指导教师管理办法》及《顶岗实习学生成绩评定办 法》等,规范“一人一岗、定期寻访、以师带徒、出师定薪”的顶岗实习管理制度。 教学质量监控:依据高素质高技能专门人才成长成才规律,明确各主要教学环节的 质量标准,规范教师的教学行为,在《铜仁职院教学督导委员会工作条例》、《铜仁职 院教师教学质量评估办法(试行)》及《铜仁职院教学事故认定及处理办法》等制度的 基础上,建立专业课程教学实施管理办法和专业教师绩效考核等相关制度,实现专业教 学质量的实时监控。 ㈣专业教师培养及合作教学机制 制定《铜仁职院专兼职教师科研奖励办法》、《铜仁职院专兼职教学团队绩效目标 考核》等制度,实施“专业带头人”、“教学名师”、“武陵学者”培养工程,通过课 程开发、师资培训、教学科研、社会服务等途径,整体提升专兼职教师的教育教学能力, 确保人才培养模式的改革与实施。 ㈤专业人才培养考核机制 完善形成性考核、岗位能力考核和行业职业资格认证等综合考核评价体系,完善《课 程学业成绩考核评价方案》、《专业双证书规定及考核鉴定管理办法》等,发挥行业、 企业在人才培养质量评价中的作用。 十六、人才培养制定依据 本方案制定的依据主要有两个,即人才培养需求调研和国家的相关政策文件,其中 27 铜仁职业技术学院 药学专业人才培养方案 人才培养需求调研是本方案制定的逻辑起点,国家的相关政策文件是本方案制定的政策 依据。 ㈠人才培养需求调研 ⒈医院药学产业发展调研,侧重了解毕业生就业主要去向和人才需求规模。 ⒉药品销售企业职业岗位调研,侧重分析职业岗位典型工作任务,围绕职业岗位所 需的知识、能力和素质,确定专业人才培养目标与规格。 ⒊毕业生就业跟踪调查,侧重了解毕业生就业创业状况和学生对本专业人才培养的 建议,并据此每年修订完善人才培养方案。 ㈡国家的相关政策文件 依据教育部、财政部有关文件要求和精神,确定药学专业人才培养层次、规格,以 及专业改革方向和发展路径。 1.《教育部关于职业院校专业人才培养方案制订与实施工作的指导意见》(教职成 [2019]13 号)。 2.《国家职业教育改革实施方案》(国发[2019]4 号)。 3.《教育部办公厅关于全面推进现代学徒制工作的通知》(教职成厅函[2019]12 号)4.《深化新时代职业教育“双师型”教师队伍建设改革实施方案》(教师[2019]6 号)。 5.《关于在院校实施“学历证书+若干职业技能等级证书”制度试点方案》(教职 成[2019]6 号)。 6.《国务院办公厅关于深化产教融合的若干意见》(教职成[2017]95 号)。 7.《教育部关于深化职业教育教学改革全面提高人才培养质量的若干意见》(教职 成[2015]6 号)。 8.《国家中长期人才发展规划纲要 2010-2020》。 十七、审定意见 ⑴二级学院意见 28 铜仁职业技术学院 药学专业人才培养方案 二级学院负责人签章: 年 月 日 年 月 日 月 日 月 日 月 日 ⑵教学工作部意见 教学工作部签章: ⑶教学工作指导委员会意见 (盖章) 年 ⑷院长办公会意见 (盖章) 年 ⑸党委会意见 (盖章) 年 29 铜仁职业技术学院 药学专业人才培养方案 十八、人才培养方案附件 附件 1:药学专业人才需求调研报告 医药行业在国际上被誉为 21 世纪的“朝阳产业”,是世界经济领域中发展较快的产 业之一。目前,我国的医药事业发展迅速,医药产业的年经济效益增长率已经超过了国 家的经济增长速度。目前,我国共有医药产业近 7000 余家,医药批发企业 2 万多家, 零售企业 38 万多家,医疗机构 30 多万家。随着医药卫生体制改革的不断深入和医药分 家的实行,医药公司和连锁药店随之增多,我国入世后,有更多的跨国公司登陆内地, 医药行业对药学人才的需求将更加迫切。我国正在实施执业药师制度,据目前的统计结 果,我国至少还需要 100 万名执业药师。因此社会对药学人才的需求也在不断增加,药 品生产、检验、经营、流通、使用和营销等领域,都需要大量的药学人才。 近年来,贵州省医药产业成长迅速,产业基础扎实,政府专门制定政策文件,从土 地、资金、人才、市场准入等各个方面进行支持,营造了良好的政策大环境,是贵州省 对外推介的五张名片“酒、烟、茶、药、食品”之一。且医药产业的良性发展,已成为 贵州省推行“大健康”国家战略不可或缺的基础支撑力量。2017 年贵州医药行业实现工 业总产值 381.58 亿元人民币,比上年增长 16.8%。据统计,贵州省目前共有药品生产企 业 175 家,医疗器械生产企业 106 家,形成包括中药民族药、化学药、生物制品、医疗 器械等多元化发展的产品结构体系。已经有 150 家药品生产企业的 500 余条生产线通过 GMP 认证,其中 32 家获得国家高新技术企业认定,28 家企业进入全国中药制药企业 500 强,逐步形成以贵州益佰、百灵、同济堂、信邦、汉方、神奇等龙头骨干医药企业为代 表的现代化产业集群。全省先后建成了乌当、花溪、清镇、修文、息烽、红花岗、龙里、 惠水等 8 个医药工业园区,入住这 8 个医药工业园区的医药企业达到 70 余户,产业集 聚效应逐步显现。贵州省的医药创新能力明显增强,目前全省中药民族药产业领域共建 有省级以上重点实验室、工程技术研究中心、企业技术中心等创新平台和机构 59 个, 科技创新人才团队 19 个,人才基地 9 个。全省有药品独家品种 336 个,具有自主知识 产权的民族药品种 154 个。贵州省在 2017 年出台的《贵州省大健康产业“十三五”发 展规划》中指出了,必须依托现有医药企业、医院和科研院所,推动中医药民族医药振 兴发展,推进益佰医药产业园区、乌当医药产业园等一批产业园区建设,促进苗医药、 生物医药、体外诊断试剂以及高端医疗设备等的发展,打造西部医药研发创新中心和全 30 铜仁职业技术学院 药学专业人才培养方案 国特色医药产业制造基地。 药学专业学生就业岗位能力分析表 就业 领域 就业 岗位 医院药房、 社会药房 药学 服务 制药企业、 医院制剂室 药物 制剂 生产 制药企业、医药公司、 医疗机构药剂科、社会药房 药品 检验 制药企业、医药公司、 社会药房 药品 营销 工作任务 知识要求 能力要求 处方审核、药品 调剂、指导合理 用药 1.掌握药学和临床医学基础知 识和临床疾病诊治基本知识 2.掌握药理学基本知识 3.掌握药品质量管理知识 4.掌握药品调剂和合理用药知 识 5.熟悉药品的法律法规知识 1.具有处方审核的能力 2.具有药品调剂的能力 3.具有指导合理用药的能力 4.具有药品陈列、保管和养护能力 5.具有一定的药房经营管理能力 物料控制、工艺 控制与改进、有 效成分的提取、 中药炮制、设备 操作与维护、制 粒、压片、胶囊 灌装、静脉输液 配制 物料分析检验、 药物生产中间品 的分析、检验、 药物制剂分析检 验、药物生产环 节质控、专业仪 器的使用与维 护、医院和企业 购销药品的质量 检验与验收 1.具备药用化学基础、医学基 础知识、天然药物基础知识 2.掌握常用剂型生产知识 3.掌握药品生产质量管理知识 和安全生产知识 4.熟悉药物制剂设备基本知识 5.熟悉药品法律法规知识 1.具备药用化学基础、医学基 础知识、天然药物基础知识 2.掌握药物分析与检验知识 3.掌握药品质量管理知识 4.熟悉药品法律法规知识 药品采购、招商; 1.具有一定的医药专业基本知 市场调研、药品 识 推广策划、药品 2.掌握药品营销的基本知识 销售、销售信息 3.具有一定的医药企业经营管 反馈、组织营销 理知识 服务;药品入库 4.掌握药品的法律法规知识 验收、药品保管 5.掌握药品保管与养护的基本 与养护、药品出 知识 库 素质要求 1.具有正确的政 治方向;遵纪守 法,爱岗敬业, 诚实守信,勇于 1.具有对物料药质量、用量的分析 创新;具有良好 与控制能力 的思想品德和职 2.具有对工艺稳定性的控制能力与 业道德,具有强 优化改进能力 烈的事业心和高 3.具有对药物成分的提取及设备操 度的社会责任感 作的能力 2.具有良好的心 4.具有药物制备及设备操作的能力 理素质与健全的 5.具有药品包装与设备操作的能力 人格,有较强的 抗挫能力和心理 调适能力 3.具有良好的生 活和卫生习惯, 1.具备取样操作的能力 2.具有对样品进行定性分析的能力 体魄健康、行为 3.具有对样品进行定量分析的能力 文明 4.具有专业仪器的使用和维护能力 4.具有良好的人 文素质;具有较 强的沟通、协调 与组织能力;具 1.具备药品采购和药品招商的能力 有良好的团队精 2.具备市场调研、营销策划与营销 神 树立 5.树立药品质量 执行能力 3.具有及时掌握企业产品基本情 第一的观念和药 品安全意识,具有 况、产品优势和特色的能力 4.具备良好的组织协调能力、沟通 科学的工作态度 和严谨细致的工 能力和应变能力 作作风 5.具备组织营销活动的能力 6.具有药品入库验收的能力 7.具有药品贮存、养护、安全管理 的能力 附件 2:药学专业毕业生跟踪调查报告 为了解药学专业毕业生现状和近年来学院在人才培养方面所做的工作以及存在的 不足,客观评价教学质量,寻求教学改革新方案,配合搞好教改,加强用人单位和毕业 生对学院教育工作的信息反馈,为学校的教学,思想教育和招生,毕业生就业的改革提 供参考意见和建议,对药学专业毕业生的情况进行了调查,统计与分析。 一、调查分析 1.调查方式 本次调查采取向用人单位发放《毕业生追踪调查表》,不记名填写问 卷的方式进行。共发出问卷 260 份,收回 245 份,回收率为 94%,回收问卷全部有效。 31 铜仁职业技术学院 药学专业人才培养方案 2.调查范围 调查问卷完成单位主要是铜仁市、贵阳等贵州省内的各用人单位,包 括各大医院,医药公司,药厂,药品检验所,药物研究所等。 3.调查对象 主要是 2017 届至 2018 届毕业的药学专业的学生。 4.调查内容 调查表依据药学事业的发展对人才素质的要求,围绕毕业生德,智, 体,美等方面素质和社会适应能力以及专业知识技能的发展和提高而设计。内容包括思 想表现,敬业精神,工作态度,专业知识,工作 能力与水平,创新能力,与同事协作 精神,工作业绩 二、调查结果与分析 被调查毕业生基本素质,对药学毕业生基本素质总体评价结果显示,有 163 位毕业 生的思想表现用人单位表示满意,占被调查者的 66.7%,认为比较满意 79 人,占 32.4%。 在敬业精神方面,用人单位表示满意有 161 人,占被调查者的 65.7%,比较满意为 67 人,占 27.5%。毕业生的工作态度得到了用人单位的积极认同。211 位毕业生的工作态 度用人单位表示满意,占 71.6%;42 人为比较满意,占 24。5%。有 154 位毕业生的专业 知识用人单位表示满意,占被调查者的 62.7%;72 人为比较满意,占 28.4% 总体来讲, 4 个指标满意和比较满意率总计超 过 90%,说明学校和用人单位对学生的政治思想教育 成效显着,绝大多数毕业生基本素质良好,思想稳定,工作态度积极,有着良好的敬业 精神和知识技。对药学毕业生能力方面总体评价结果显示,毕业生的工作能力,与同事 协作精神,工作业绩得到了用人单位的认可。说明大多数毕业生工作能力良好,能胜任 本职工作,人际关系和谐,有良好的团队精神,但创新能力较弱,尚有待加强。用人单 位对学校教育的看法部分用人单位对药学毕业生专业知识评价为基本满意,认为专业知 识掌握不够扎实,且不能活学活用,比较死板。对创新能力不是很满意,建议学院应加 强对学生专业知识和创新能力方面的培养,尤其 是创新精神和创新能力的培养。认为 最欠缺的素质 是基本的解决问题的能力,承受压力,克服困难的能力,沟通协调能力。 毕业生的自我评价和期望值与用人单位还存在 较大差距,认清形势,调整心态是当务 之急。眼高手低,不愿从事基层工作,好逸恶劳,不愿去做艰苦工作,不负责任,对待 工作敷衍了事,追求过多的薪酬待遇,志向不明,常怀见异思迁之念的毕业生仍大有 人 在,建议学院应加强思想道德教育。 三、存在问题及原因分析 总的说来,大多数毕业生思想素质高,专业素质好,身体健康,有较强的社会活动 32 铜仁职业技术学院 药学专业人才培养方案 能力,能够利用自身优势,在单位的建设中发挥良好作用,受到用人单位的欢迎和肯定。 但是,反馈信息也提示出,毕业生在以下几方面还存在不足。 1.人际沟通需加强 小少毕业生在技术上是把“好手”,习惯埋头干 活,不善于与人交流。毕业生中 有不少今后要承担主管的职责,遇到具体问题时,面对不同的对象,应能做到因人而异 地进行沟通。用人单位认为实于精神,综合素质和人际沟通是事业成功的保障,而毕业 生则只注重英语水平,计算机运用等自我水平的提高,对社会的发展与管理运作了解不 深,不能深刻地认识到自身素质与岗位要求的差异,这与校园相对封闭,毕业生的价值 观未能与社会相适应有关。 2.实践,动手能力有待提高。 不少毕业生在实际岗位中上手较慢,希望在校期间把理论应用于实践,在实践中升 华理论。学生的实习期不应只限定在毕业前的短短几个月里,而应与医药单位“常来常 往”,“零距离”接触。加强学生思想政治教育,尤其要加强爱国主义教育和职业道德 教育 在用人单位看来,职业道德有时甚至比能力更重要,因此学校应该开设有关职业 道德的课程,使学生更容易融入社会环境中,在社会中做一个有才有德的人才。新疆地 处边远地区,广大农村基层缺医 少药现象仍比较严重,而大中城市相对饱和,医药资 源分布失衡,多数毕业生不愿下基层,很少自愿到乡 镇农村。建议学院要注意加强对 毕业生的正面引导,帮助他们树立正确的人生观,价值观和成才观, 注重培养学生的 进取心,竞争性和耐挫性。对学生 加强服务当地,服务边远地区的思想教育和职业道 德 教育,强化艰苦创业意识。 3.加强学生实践动手及科研能力的培养从调查看出,药学院毕业生实践动手能力较 弱,在一定程度上制约着毕业生的发展。为改进这一现象,应从以下几方面培养学生的 动手能力及科研能力:实践课上注重培养学生的动手能力;组织学有余力的学生参加教 师的科研活动;利用大学生社会实践机会,指导学生进行社会调查及撰写调查报告;组 织学生经常参加校内的学术交流会,讲座等。 4.加强组织管理能力锻炼 加强对学生骨干的培养并充分发挥他们的积极作用。学 校应尽可能给更多的学生创造组织管理的锻炼机会。在专业设置方面,还应补上人际交 往,基础管理这些课程。在课余生活方面,要鼓励和支持团组织,学生社团,学生会开 展丰富多彩,健康向上的第二课堂和社会实践活动,营造浓厚的校园文化氛围。在市场 33 铜仁职业技术学院 药学专业人才培养方案 经济条件下,大学作为培养人才这个特殊“产品”的地方,也需要考虑市场需求问题, 把“买方”请来提要求,提建议,这不仅有利于学生充分利用大学 时光来发展自己, 也有利于学校及时调整培养人才的方向和方式。目前用人单位认为大学生最缺乏的 素 质是实干精神,专业水平和人际沟通能力。而大学生认为自己最缺乏的素质分别是外语 水平,专业 水平和管理能力,外企认为大学生最缺乏的素质是“实干精神”的比例最 高,占 38.9%。显然,在认为大学生最缺乏的素质这一问题上,用人单位和毕业生有不 同的看法。学院应充分考虑用人单位的需求,提高学生的专业水平,加强对学生实干精 神及人际沟通能力的培养,使人才培养的三点充分结合在。 附件 3:药学专业核心课程标准 《药物化学》课程标准 制定时间 制定人 审核人 修订时间 修订人 2017.08 药物化学课程组 李玉龙 2019.08 李玉龙 适用专业:药学 学 时:72 前导课程:《有机化学》,《无机及分析化学》 一、课程定位 (一)课程性质 《药物化学》是研究药物的化学结构、合成方法、稳定性、体内代谢、化学结构与 药效关系、药物的结构改造以及寻找新药的途径和方法的一门科学。 (二)课程设计思路 (1)学习与就业相结合 以工作过程为主线,以药物质检工等岗位为载体设计学习情境,使校内外学习相结 合,提高学生的关键能力,实现专业群与岗位群无缝对接。 (2)理论与实践结合 34 铜仁职业技术学院 药学专业人才培养方案 课程体系以构建职业能力培养为重点,整个教学过程在教室+实训场所进行,实现 教、学、做一体化。 (3)社会服务 在校企结合中优化,创新人才培养模式,让企业分享优质教学资源,在完成教学计 划的同时,完成社会所赋予的职业技能鉴定、业务部门职工培训、技术开发应用推广等 工作。 二、课程目标 (一)知识目标 1、掌握常用药物的名称、化学结构、理化性质和用途。 2、熟悉常用药物的发展概况、结构类型;熟悉重要化学结构类型的构效关系;熟 悉部分典型药物的合成路线;熟悉药物化学的结构与理化性质、化学稳定性、作用特点 之间的关系。 3、了解新药研究、药物新进展、药物体内代谢的基本知识。 (二)能力目标 1、熟练掌握药物化学的基本操作技能,通过药物的性质实验、稳定性试验和合成 实验,培养学生的动手能力以及观察、分析和解决实际问题的能力。 2、学会应用药物的理化性质解决药物的调剂、制剂、分析检验、贮存保管及临床 使用等问题。 (三)素质目标 1.树立“依法鉴定”、“质量第一”的观念。 2.树立“敬业”、“诚信”、“人命关天”的职业道德观念。 3.养成严谨、负责的工作态度。 三、课程内容与要求 表 1 课程内容与要求及学时安排表 序 号 单元 1 第一章绪 论 主要内容 理论 教学 1.药物化学的内容和任务 2.药物化学的近代发展简史 3.药物的质量 4.药物的名称 教学要求 掌握基本概念以及本学科的主要任务及发展 概况 35 学时 2 铜仁职业技术学院 2 第二章药 物的化学 结构和生 物活性 理论 教学 1.药物化学的结构和药效 2.药物的生物转化 3.药物的结构修饰和改造 4.药物的变质反应 5.药物的理化配伍变化和贮 存保管 1.全身麻醉药 3 第 三 章 麻醉药 理论 教学 2.局部麻醉药 4 实践项目 实践 教学 药物化学实验基本技能 5 实践项目 实践 教学 阿司匹林粗品的合成 6 第 四 章 镇静催眠 药、抗癫 痫病药 理论 教学 7 实践项目 实践 教学 8 第 五 章 抗精神失 常药 理论 教学 9 实践项目 实践 教学 10 第 六 章 中枢兴奋 药和改善 脑功能的 药物 理论 教学 1.中枢兴奋药 2.改善大脑功能的药物 11 实践项目 实践 教学 茶叶中咖啡因的提取 12 实践项目 实践 教学 药物的氧化变质实训 1 镇静催眠药 2.抗癫痫药 阿司匹林粗品的精制 1.抗精神失常药 2.抗抑郁药 药物的定性鉴别实训 药学专业人才培养方案 1.掌握药物的基本构效关系 2.掌握药物转化的途径和方式 3.掌握药物变质的因素和相应的配伍、保存措 施 4.了解药物修饰的方法 5.掌握水解反应、自动反应、其他反应的类型 6.了解生物转化与药物活性、生物转化的反应 类型 1.掌握全身麻醉药的定义和分类 2 掌握全身麻醉药的典型药物 1.掌握局部麻醉药的定义和分类 2.了解局部麻醉药的构效关系 3.学会运用局部麻醉药的构性关系 1.使学生在药物化学实验基本操作方面获得 较全面的训练。 2.使重要理论和概念得到验证、巩固充实,并 积极扩大应用范围和寻找新的方法。 3.培养学生具有从事药物化学工作的基本技 能和观察、分析和解决问题的能力。 1.了解局阿司匹林的理化性质 2.掌握阿司匹林合成的方法 3.学会运用初步合成知识 1.掌握苯并二氮杂卓类药物体内代谢;利眠宁 和氯丙嗪合成;苯并二氮杂卓类及吩噻嗪类药 物及其研究进展 2.了解巴比妥类药物构效关系及体内代谢;临 床常用药物:苯巴比妥,戊巴比妥,异戊巴比 妥,司可巴比妥,甲丙氨酯,利眠宁,安定, 去甲羟安定,氯丙嗪醇。 1.了解局阿司匹林的理化性质 2.掌握重结晶的方法 3.学会运用选择恰当的重结晶试剂进行重结 晶 1.掌握三环类、丁酰苯类和苯甲酰胺类抗精神 病药,去甲肾上腺素再摄取抑制剂(NRIs)、 5-羟色胺再摄取抑制剂(SSRIs)和单氧化酶 抑制剂(MAOIs)的构效关系 1.掌握典型药物的构性关系 2.根据结构推测药物的理化性质 3.根据药效推测药物的归属 1.掌握中枢兴奋药的结构类型。掌握咖啡因、 尼可刹米、吡拉西坦的结构、化学名称、理化 性质及用途。 2.熟悉氨茶碱、己酮可可碱和二经丙茶碱、盐 酸多奈哌齐、氢溴酸加兰他敏、利斯的敏的结 构、化学名称和用途。 1.了解局咖啡因的理化性质 2.掌握咖啡因的提取的方法 3.学会运用初步提取方法和知识 1.理解药物结构与氧化变质反应的关系及原 理 2.掌握影响药物氧化变质反应的外界因素。 3.掌握防止药物氧化变质反应的常用方法 36 2 2 2 2 2 2 2 2 2 4 2 铜仁职业技术学院 13 第 七 章 镇痛药 理论 教学 1.吗啡及半合成衍生物 2 合成镇痛药 3.构效关系 14 第 八 章 非甾体抗 炎药 理论 教学 1.解热镇痛药 2.非甾抗炎药 15 第 九 章 抗变态反 应药 理论 教学 1.H1 受体拮抗剂 2.2.H2 受体拮抗剂 3.其他抗变态药物 16 第十章拟 肾上腺素 和抗肾上 腺素 理论 教学 1.拟肾上腺素药 2.抗肾上腺素药 17 第十一章 拟胆碱药 和抗胆碱 药 理论 教学 1.拟胆碱药 2.抗胆碱药 18 十 二 章 抗菌药 理论 教学 19 实践项目 实践 教学 20 第十三章 抗真菌、 病毒药和 抗结核病 药 理论 教学 1.β-内酰胺类抗菌药 2.大环内酯类抗菌药 3.氨基糖苷类抗菌药 4.四环素类抗菌药 5.喹诺酮类抗菌药 6.磺胺类药物及抗菌增效剂 7.其他抗感染药 处方分析 1.抗真菌药 2.抗病毒药 3.抗结核药 药学专业人才培养方案 1.掌握哌啶类镇痛药物构效关系。 2.熟悉吗啡的稳定性、体内代谢;镇痛药研究 进展。典型药物:内啡肽、抗酶解肽、纳洛酮、 蒂巴因、双氢埃托啡、丁啡喃、曲马多、平痛 新。 3.了解临床常用药:吗啡、可待因、福可定、 海洛因、丙烯吗啡、哌替啶、去痛定、芬太尼、 美沙酮、镇痛新、依他佐辛。 1.掌握芳基乙酸类及芳基丙酸类药物构效关 系。 2.熟悉解热镇痛药与非甾体抗炎药体内代谢, 酮洛芬合成;解热镇痛药及非甾体抗炎药物的 研究进展; 3.了解临床常用药物:阿司匹林、赖氨匹林、 扑热息痛、安乃近、保泰松等 1.掌握 H1 受体拮抗剂及 H2 受体拮抗剂的构效关 系;H1 受体拮抗剂研究进展; 2 典型药物:西替立嗪、氯雷他汀、特非那定、 阿斯咪唑;H2 受体拮抗剂研究进展;典型药物: 法莫替丁、罗沙替丁;质子泵抑制剂研究进展。 3.了解 H1 和 H2 受体拮抗剂常用药物: 苯海拉明、 新安替根、安其敏、雷尼替汀。 1.掌握拟肾上腺素药物构效关系。 2 熟悉拟肾上腺素药研究进展;典型药物:沙 丁胺醇、克伦特罗、多巴酚丁胺、伪麻黄素、 去甲麻黄素。 3.了解临床常用药物:肾上腺素、去甲肾上腺 素、多巴胺、去氧肾上腺素、异丙肾上腺素、 喘咳宁、麻黄素 1.了解拟胆碱类药物的性质 2.了解抗胆碱类药物的性质 3.掌握拟胆碱药和抗胆碱药的构效关系 4.了解临床用药硝酸毛果芸香碱、溴新斯的 明、硫酸阿托品、溴丙胺太林、氯化琥珀胆碱、 泮库溴铵 1.掌握半合成青霉素及半合成头孢菌素研究 进展; 2.熟悉β-内酰胺类及四环素类构效关系、稳 定性;氯霉素合成。 3.了解临床常用药物:青霉素 G、非奈西林、 美西林、甲氧西林、苯唑西林、羧苄青霉素、 头孢呋新、3-氨基诺卡霉素、氨曲南、强力霉 素、米诺环素、四环素、新霉素、巴龙霉素、 庆大霉素、卡那霉素、丁胺卡那霉素、麦迪霉 素、乙酰螺旋霉素、氯霉素。 1.能够判断药配伍物的是否发烧反应 2.会根据构性关系判断处方是否合理 3.能够根据所学知识进行实际处方判断药物 配伍是否合理 1.掌握典型抗真菌、抗病毒和抗结核药的构效 关系 2.了解常见抗真菌、抗病毒和抗结核药的名称 和用法 37 2 6 2 2 2 6 4 2 铜仁职业技术学院 21 第十四章 抗心律失 常、抗心 绞痛和抗 心力衰竭 药 理论 教学 1.抗心律失常药 2.抗心绞痛药 3.抗心力衰竭药 22 第十五章 抗高血压 药和利尿 药 理论 教学 1.抗高血压药 2.利尿药 理论 教学 1.羟基戊二酸辅酶 A 还原酶 抑制剂 2.苯氧乙酸类 3.其他 23 24 第十六章 调血脂药 第十七章 维生素 第十八章 理论 教学 理论 25 抗 寄 生 虫 教学 药 26 第十九章 消化系统 药 理论 教学 1.脂溶性维生素 2.水溶性维生素 1.驱肠虫药 2.抗血吸虫药 3.抗疟药 4.抗阿米巴虫和滴虫病药 5.丝虫药 1.抗溃疡药 2.促胃肠动力药 3.止吐药 药学专业人才培养方案 1.抗心律失常药:掌握抗心律失常药物药效关 系;β-受体阻滞剂研究进展;典型药物:阿 替洛尔、倍他洛尔。熟悉钠通道抑制剂研究进 展;典型药物:乙吗噻嗪、普萘洛尔、索他洛 尔、乙胺碘呋酮、溴苄胺。 2.抗心绞痛药:掌握二氢吡啶类钙拮抗剂研究 进展,二氢吡啶类构效关系;典型药物:尼群 地平、尼莫地平。熟悉硝苯吡啶的合成,亚硝 酸酯类研究进展;典型药物:异山梨醇 5-单硝 酸酯。了解临床常用药物:硝酸异山梨酯、尼 卡地平、维拉帕米、地尔硫卓、氟桂嗪、潘生 丁。 3.掌握强心苷类和磷酸二酯酶抑制剂的种类, 了解其主要药物的临床应用。 1.抗高血压药:掌握 ACE 抑制剂研究进展;β -受体阻滞剂研究进展;典型药物:特拉唑嗪、 多沙唑嗪、依那普利、赖诺普利。熟悉利血平 体内代谢。了解临床常用药物:可乐定、甲基 多巴、美加明、六甲溴铵、利血平、胍乙啶、 双肼酞嗪、地巴唑、卡托普利、哌唑嗪。 2.掌握利尿药的结构类型。盐酸甲氯芬酯、氢 氯噻嗪、依他尼酸、呋塞米、螺内酯的结构、 化学名称、理化性质及用途。 1.降血脂药:掌握羟甲戊二酰辅酶 A 还原酶抑 制剂研究进展及苯氧乙酸酯类构效关系。熟悉 氯贝丁酯的合成及苯氧乙酸酯类研究进展,典 型药物丙丁酚。了解临床常用药物:氯丁酯、 非诺贝特、烟酸肌醇酯。 1.掌握活性维生素 D、维生素 B1、维生素 B2、 维生素 C、维生素 B、维生素 D 的稳定性。 2.熟悉维生素 A 异构体,维生素 C 异构体及体 内代谢。 3.了解临床常用药物:维生素 K3、B1、B2、B6 及抗坏血酸。 A、D2、D3、E、 1.了解寄生虫的危害和种类 2.记得住典型药物 3.了解我国的贡献 1.典型药物:西替立嗪、氯雷他汀、特非那定、 阿斯咪唑;H2 受体拮抗剂研究进展;典型药物: 法莫替丁、罗沙替丁;质子泵抑制剂研究进展。 2.典型药物:盐酸甲氧氯普胺、多潘立酮、西 沙必利、莫沙必利的构效关系和临床应用 3.止吐药的分类和应用,典型药物盐酸昂丹司 琼的构效关系 38 2 2 2 2 2 2 铜仁职业技术学院 28 29 第二十章 抗肿瘤药 物 第二十一 章 甾体激素 类药物 药学专业人才培养方案 1.烷化剂 2.抗肿瘤抗代谢药物 3.天然抗肿瘤药物及其他抗 肿瘤药物 理论 教学 1. 甾体激素药物简介 2. 雄激素和蛋白同化激素 3. 雌激素及抗雌激素 4. 孕激素及抗孕激素 5. 肾上腺皮质激素 6. 胰岛素及口服降血糖药 理论 教学 1.掌握皮质激素构效关系及皮质激素研究进 展;典型药物:去炎松、地塞米松、倍他米松。 2.熟悉雄性激素构效关系;典型药物:苯丙酸 诺龙、康复龙;孕激素及相关药物研究进展; 典型药物:安宫黄体酮、18-甲基炔诺酮;抗 雌激素药物:他莫昔芬。 了解甾体药物体内代谢(雌二醇、睾丸素、黄 体酮);临床常用药物:雌二醇、炔雌醇、已 烯雌酚、睾丸素、黄体酮、甲地孕酮、炔诺酮、 可的松、氢化可的松、泼尼松、氢化泼尼松琥 珀酸钠、地塞米松磷酸钠、托瑞米芬。 1.掌握环磷酰胺选择性烷化作用机理。 2.熟悉烷化剂研究进展;抗代谢药进展;典型 药物环磷酰胺、溶癌呤、甲氨蝶呤。 3.了解氟脲嘧啶体内代谢;临床常用药物:溶 肉瘤素,苯丁酸氮芥,噻替哌,卡氮芥,氟脲 嘧啶,卡莫氟,6-巯基嘌呤,氨基蝶呤,天然 抗肿瘤药物。 2 2 2 30 讨论复习 合计 理论 54 实践 18 72 总计学时 四、实施建议 (一)教材的编写及选用 教材: 李玉龙主编,《药物化学》,铜仁职业技术学院校本教材,2019 年第 二版。 主要参考书目 序号 书目名称 主编 出版社 出版时间 1 药物化学 王玮瑛 人民卫生出版社 2009 2 药物化学 郑虎 人民卫生出版社 2004 3 药物化学 尤启东 化学工业出版社 2004 39 铜仁职业技术学院 4 药物化学 药学专业人才培养方案 葛淑兰、张玉 祥 人民卫生出版社 2010 (二)教学建议 1、教学模式 秉承“能力本位,以德为先”的思想,根据高技能人才培养特点,依托校内中央财 政支持的生物制药实训基地和与学校相邻的铜仁地区药检所、铜仁地区技术监督检验 所,将职业岗位工作项目化,具体工作内容任务化,设计了“实岗轮训项目,协作完成 任务“的教、学、做”合一的情境陶冶课程教学模式,让学生在“做中学,学中悟,悟 中强”,使课程教学实现了教学内容职业化,训练环境岗位化,指导教师双师化。 2、教学方法 (1) 讲授法 讲述给药物的结构,性质。采用多媒体、板书、图表交替进行,以促进学生理论知 识的掌握,同时布置主观性作业。 (2)分组讨论法 在校内实训教学活动中,主要采取分组教学法。学生在实训室进行各个制药技能训 练,是学生为主体的教学活动,教师主要进行指导。 (3) 技能竞赛法 在竞赛现场,学生分组扮演质检员进行直观质量检验,教师全程点评,最后评出最 佳质检员,有利于培养学生“质量就是生命”的职业素养。 3、教学手段 (1)多媒体教学 本课程自 2004 年起就已全面采用了多媒体教学。本课程的多媒体课件多数是由本 课程组的教师自行制作,这些课件有效地提高了教学质量,保证了教学效果。 (2)影像教学 参观不到的、实习不到的、看不到的、做不到的,都可以通过影像反映出来,弥补 各方面的不足。 (3)网络教学 利用网络学习平台中的课程录像、教学大纲、教案、课件、教学资料、课程背景、 实际案例、模拟试卷、练习题、教学论坛等,供师生随时交流沟通。这样更有助于加强 40 铜仁职业技术学院 药学专业人才培养方案 教师与学生、课堂与课外的密切沟通,提高教学质量和学生素质。 4、教学情境 依托校内制药厂,药监局两大教学情景,充分发挥教师的主导作用和体现学生的主 体地位,让学生“做中学,学中悟,悟中强” (三)教学基本条件 1、教学团队 本课程组由博士 2 人,硕士 5 人,副教授 3 人组成的教学团队,知 识结构、年龄结构配置合理,教学、科研能力强素质高。 2、校内实训 药物化学实验室。 3、校外实训 药监局实验室。 (四)课程资源的开发与利用 本课程的网络教学资源 (1)多媒体课件、学习指南、习题等教学资源 (2)化学实验室及相关设备与药品 五、教学评价 本课程的考核,突出考核学生的职业能力和职业素养,且与国家职业技能鉴定接轨, 采用平时表现、任务完成、实训报告和技能训练成绩综合评定。 考核要求 知识部分:根据平时作业、课堂提问、理论考试等进行评价。 评分说明:理论考试成绩 60﹪+平时成绩 40%(平时成绩=技能考试成绩 30﹪+作 业成绩、实验报告和考勤 20﹪)。 六、教学项目设计 以案例引导教学法和实训操作为例,比如本课程“盐酸普鲁卡因的构性关系分析和 应用”为引导,老师先引入案例:盐酸普鲁卡因的构性关系分析、理化性质解读、合成 应用和合理配伍的等知识和技能操作。然后学生分组查找资料,展开讨论,接着每个小 组汇报‘盐酸普鲁卡因的构性关系分析、理化性质解读、合成应用和合理配伍的等知识 和技能操作,有哪些启示’,最后教师点评,让学生认识到构性关系、合成、配伍和精 制等方面操作技能,使学生树立牢固的操作技能和必备的理论知识。 41 铜仁职业技术学院 药学专业人才培养方案 附件 4: 药学专业重要教学管理制度 附件 4-1:铜仁职业技术学院药学专业兼职教师管理办法 按照《铜仁职业技术学院兼职教师队伍建设与管理办法》(铜职院行字[2014]29 号)文件精神,为了更好地利用社会优质资源参与人才培养,构建稳定的“专兼结合、 双师结构”的教学团队,实现专兼职教师优势互补,建设高素质的师资队伍,提升药学 专业内涵发展,进一步深化产教融合理念。提升行业企业兼职教师的教学能力,使兼职 教师工作规范化,切实调动和发挥兼职教师的积极性,不断提高教学质量。本专业根据 专业建设和教学需要,特制订本办法。 一、兼职教师任职条件 1.具有良好的政治思想品质和职业道德,身体健康、仪表端庄。 2.具有药学专业专科以上学历,或具有中级以上职称及三年以上企业工作经历人 员。 3.企业从事药品质量检验主要工作或部门的技术骨干。 二、兼职教师教学要求 ⒈兼职教师比例。兼职教师数占专业课与实践指导教师合计数之比不低于 50%,其 中高级职称应占 30%以上。 2.兼职教师原则上授课学时不低于专业课学时的 50%,主要承担专业课程实践部分 教学任务。 3.兼职教师必须参与指导学生教学实习或顶岗实习,每年承担实践教学学时总数不 少于 36 学时。 4.兼职教师每学期必须参加专业教研活动 2 次以上,参与横向课题和教材开发。 三、兼职教师聘用程序 1.教研室提名。根据专业教学计划及新学期教学任务、教师专业技术结构及教学工 作量情况,由教研室于学期结束前确定兼职教师人选。 2.二级学院领导审查。审查时应根据药学专业的教学情况对教研室提名的兼职教师 资格及其聘请的必要性进行审查,审查时兼职教师须提供身份证、工作证、专业技术职 务任职资格证书、任职文件等相关证书(证明)的原件和复印件,同时填写《铜仁职业 42 铜仁职业技术学院 药学专业人才培养方案 技术学院兼职教师登记表》,二级学院领导在《登记表》上签字确认。 3.教学审核。教务工作部根据药学专业教学计划审核兼职教师聘请的必要性,以及 所聘兼职教师的资格、教学工作量等,最后由教学工作部部长签署审核意见。 4.院领导审批。教学工作部审核后,由分管院领导进行审批。 5.签订工作协议。学院与应聘教师签订《兼职教师教学工作协议》,一式两份,聘 期为一年。 6.所聘兼职教师《任务书》《工作协议》由教学工作部备案。 四、兼职教师的管理 1.签订《兼职教师教学工作协议》后,药学专业教研室严格按照教学计划,对兼职 教师提出授课要求。 2.为帮助兼职教师尽快适应我院的教学要求,药学专业教研室主任应积极向兼职教 师提供帮助: ⑴介绍任课专业的发展方向、特色、专业建设情况。 ⑵提供教学计划、教学大纲、教材及其它教学辅助材料。 ⑶明确学院在备课、授课、辅导答疑、作业批改、考试命题、实践教学等各个教学 环节的基本要求和超星学习通的使用要求。 3.每位兼职教师每学期授课不超过两门,以保证教师有足够的备课与教研活动时 间。 4.对兼职教师的教学工作量统计由教务科负责,兼职教师的日常教学工作与教学质 量由药学院考核,结果作为是否续聘的依据。 5.药学院负责兼职教师的学生评教、教师评学工作,其结果将作为是否续聘的依据。 6.兼职教师应遵守《铜仁职业技术学院教学工作规范》,履行相应职责,保证所授 课程的教学质量。 7.兼职教师违约违纪处理: ⑴一旦发现兼职教师有违约行为,药学专业教研室应及时向教务科提出,药学院给 43 铜仁职业技术学院 药学专业人才培养方案 出处理意见并同时以书面形式向人事处、教学工作部反映。 ⑵兼职教师发生教学事故,按学院有关规定处理。 ⑶兼职教师发生下列情况之一,学院可与其即时解除聘约: ①有违反四项基本原则的; ②有违反师德师风行为的; ③连续发生教学事故两次以上的; ④经考查确实不能胜任教学工作的。 8.兼职教师因事、因病需要调、停课,应提前向教研室主任提出申请,药学院领导 签署意见,报教学工作部批准并办理相关手续后方可进行。 9.兼职教师的酬金由药学院根据考核和授课情况,在学期末或课程结束后发放。 五、附则 1.本办法由药学院教务科负责解释。 2.本办法自发布之日起执行。 药学院 2019 年 3 月 1 日 附件 4-2:铜仁职业技术学院药学专业课程负责人管理制度 为了推进药学专业课程建设与改革,规范教学管理,提高课堂教学效果和质量,实 现人才培养目标,特制订药学专业课程负责人制度。 一、实行课程负责人制度的原则 44 铜仁职业技术学院 药学专业人才培养方案 1.方向性原则:实行课程负责人制度要有利于提高教学质量,有利于提高办学效益。 因而,课程负责人制度的各个环节都要把教学质量放在第一位。 2.责权利相结合的原则:药学院对各课程负责人既要放权,又要加强考核。既要打 破过去统得过多的局面,又要防止放任自流现象。 二、课程负责人制度的要求 ⒈凡我院药学专业教研室承担的所有专业课程,原则上都要成立课程组,实施课程 负责人制度。 ⒉实施课程负责人制度要有利于提高教学质量,有利于促进工学结合的教学模式改 革。 ⒊课程负责人只能负责一门课程的建设;专业教师可参与多门课程的建设,但同一 课程无论多少教师,只能建立一个课程组,由同一课程负责人负责管理。 三、课程负责人应具备的条件 ⒈热心教学工作,具有较高的学术造诣和教学水平,有较强的组织管理能力和敬业 精神。 ⒉5 年以上担任该课程或相关课程教学任务,教学效果好;能统筹安排该门课程的 教学,熟悉教学规律及教学方法;对相应课程有扎实的理论基础,了解国内外现状及发 展趋势。 四、课程负责人的职责 ⒈负责组织课程组制定课程建设方案、课程标准、编制学期教学计划。 ⒉主持课程教学改革和教学实践活动。 ⒊主持课程的教材及实训室建设。 ⒋主持申报本课程范围内的教学研究项目和教改基金课题,申报各项教学奖励。 ⒌负责本课程的教学管理和教学检查。 ⒍指导和培养本课程青年教师。 ⒎负责本课程的教学组织、实施。 五、课程负责人的聘任 ⒈课程负责人的选聘工作由药学专业教研室室负责。 45 铜仁职业技术学院 药学专业人才培养方案 ⒉应聘教师向专业教研室提出申请并申述本人应聘条件。 ⒊课程负责人聘期为 3 年,聘期满后可以申请连任。 ⒋聘期未满而需要更换课程负责人,由专业教研室研究后,报系教务科审核,同时 报教务处备案。 六、课程负责人的考核 ⒈课程负责人考核由专业教研室与系教务科共同组织,每年度考核一次。 ⒉课程负责人履行职责的情况与绩效,记入教师档案,对于成绩突出者给予相应绩 效加分,评先选优给予优先。 3.在受聘为课程负责人期间,课程组内若有人出现教学事故,课程负责人应负主要 责任,若课程负责人出现严重教学事故,应终止其课程负责人资格。 七、附则 1.本办法由药学院教务科负责解释。 2.本办法自发布之日起执行。 药学院 2019 年 3 月 1 日 附件 4-3:铜仁职业技术学院药学专业课程考核与成绩评定办法 为规范药学专业课程考核及成绩管理,树立良好的教风和学风,提高学生培养质量, 根据学院教学管理部门有关文件精神,结合药学专业实际,特制订本办法。 一、考核方案 1.所有专业课程均采取形成性考核,最终成绩=平时成绩(占一定的比例)+期末成 46 铜仁职业技术学院 药学专业人才培养方案 绩(占一定的比例),平时成绩由教师在学习通成绩权重设计比例自主生成。 2.项目考核办法,由校内教师与校外兼职教师共同考核,考核学生完成项目的技能 水平、创新能力、完成任务的质量与职业素养,并量化为具体分值。 3.期终考核办法,笔试试题应由各课程任课教师从规定的教学内容中,抽取相应的 知识点构成 A、B 两套笔试题。试卷由可根据药考的题型自行拟定。知识点的分布情况、 难度系数应具有层次性,两套试卷中相同的试题不应超过 30%。具体题型、数量、分值 根据实际情况决定。学期课程任务结束后安排统一考试,严格执行教考分离。 二、相关奖惩办法 1.学生课程总成绩 60 分以上,方能取得学分。 2.学生课程考核不及格,须随下一年级补考。 3.学生各科平均成绩在 80 分以上、单科成绩 75 分以上者才有资格获评优秀、申请 奖学金。 三、其他 本制度自公布之日起实施,由药学院教务科负责解释。 药学院 2019 年 3 月 1 日 附件 4-4:铜仁职业技术学院学生实习管理办法(修订) 第一章 总则 第一条 为规范和加强学生实习管理工作,维护学生、学院及实习单位的合法权益, 提高技术技能人才培养质量,增强学生社会责任感、创新精神和实践能力,更好地服务 地方经济社会发展需要,根据国家教育部、财政部、人力资源社会保障部、安全监管总 局和中国保监会颁布的《职业学校学生实习管理规定》(教职成〔2016〕3 号),结合 我院实际修订本办法。 第二条 本办法所指实习是指全日制在校学生按照专业培养目标要求和人才培养方 案安排,由学院安排或批准到企(事)业等单位(以下简称实习单位)进行专业技能培 养的实践性教育教学活动,包括认识实习、跟岗实习和顶岗实习等。 第三条 学生实习是实现职业教育培养目标,增强学生综合能力的基本环节,是教 育教学的核心部分,应科学组织、依法实施,遵循学生成长规律和职业能力形成规律, 47 铜仁职业技术学院 药学专业人才培养方案 保护学生合法权益;应坚持理论与实践相结合,强化校企协同育人,将职业精神养成教 育贯穿学生实习全过程,促进职业技能与职业精神高度融合,服务学生全面发展,提高 技术技能人才培养质量和就业创业能力。 第二章 组织管理 第四条 学院成立学生实习管理工作委员会,由分管教学副院长任主任,实验实训 中心、教学工作部、学生工作部、招生就业部、对外合作部主要负责人及二级学院院长 为成员,负责实习工作的规划、协调和组织管理。 学生实习管理工作委员会下设办公室在实验实训中心,负责学生实习的统筹管理工 作。由实验实训中心主任兼任主任,教学工作部长、学生工作部长兼任副主任,工作人 员由实验实训中心、教学工作部、学生工作部相关人员组成。 第五条 二级学院成立实习工作组,由院长任组长,副院长任副组长,教务科长、 学生科长、专业教研室主任、实习指导教师、辅导员(班主任)、实习单位指导教师等 为成员。负责实习工作的具体组织、实施和全过程管理,院长是第一责任人。 二级学院每年 12 月底前,负责按要求向实验实训中心、学生工作部、教学工作部 提供下一年度需实习的学生名单和统计表。 第六条 学院组织对新建的实习基地进行资质、诚信、管理水平、实习岗位和内容、 工作时间、工作环境、生活环境以及健康保障、安全防护等方面考察并形成书面报告, 确保选择合法经营、管理规范、实习设备完备和符合安全生产法律法规要求的实习单位。 第七条 二级学院根据专业人才培养方案的目标要求,选择与学生所学专业对口或 相近的岗位安排实习,与实习单位共同制订实习计划(包括实习目的、任务、要求、时 间安排、岗位等),明确实习目标、实习任务、必要的实习准备、考核标准和办法,编 制学生实习手册;开展对学生实习阶段的学习目标、任务和考核标准的培训。 学生在顶岗实习的人数不超过实习单位在岗职工总数的 10%,在具体岗位顶岗实习 的学生人数应不高于同类岗位在岗职工总人数的 20%,顶岗实习时间不得少于 6 个月。 第八条 自行选择顶岗实习单位,须经学生本人申请、家长同意,二级学院严格审 核,并签订《安全承诺书》。 对认识实习由二级学院统一安排,学生不得自行选择。 任何单位或个人不得干预二级学院实习计划的正常安排和实施,不得强制二级学院 安排学生到指定单位实习。 第九条 二级学院对学生实习应统一组织、规范管理,努力做到集中安排顶岗实习 48 铜仁职业技术学院 药学专业人才培养方案 活动;应与实习单位选派经验丰富、业务素质好、责任心强、安全防范意识高的实习指 导教师和专门人员全程指导、共同管理学生实习;应与实习单位合作,探索工学交替、 多学期、分段式等多种形式的实践性教学改革。 第十条 学院制订学生实习工作管理办法和安全管理规定,对实习工作和实习过程 进行监管。根据岗位工作性质,为实习学生购买相应的实习责任保险,预防实习期间可 能发生的人身意外伤害等事故。 第十一条 二级学院做好实习学生职业道德、安全纪律、事故应急等方面的教育, 明确校外实习期间学生的行为规范和安全守则,努力提高学生自我防护意识和能力,确 保学生校外实习的安全稳定。 第十二条 实习单位要确立安全第一的原则,对实习学生进行安全防护知识、岗位 操作规程教育和培训并进行考核。未经教育培训和未通过考核的学生不得参加实习。 第十三条 实习单位要严格遵守国家有关法律法规,严格执行国家及地方安全生产 和职业卫生有关规定,健全安全生产规章制度和操作规程及生产安全责任制,配备必要 的安全保障器材和劳动防护用品,为学生提供良好的实习条件和安全健康的实习环境, 保障学生实习期间的人身安全和健康。 第十四条 学生在实习期间受到人身伤害,属于实习责任保险赔付范围的,由承保 保险公司按保险合同赔付标准进行赔付;不属于保险赔付范围或者超出保险赔付额度的 部分,由实习单位、学院及学生按照实习协议的约定承担责任。 第十五条 学生参加跟岗实习、顶岗实习前,二级学院(代表学院)、实习单位、 学生签署《实习协议》。实习单位有特殊要求且经学院法律顾问认可,可另签协议。未 按规定签订实习协议的学生,不得安排实习。 第十六条 未满 18 周岁的学生参加跟岗实习、顶岗实习,须提交监护人签字的《知 情同意书》,否则不予安排实习。 学生自行选择的顶岗实习,在实习前须将《实习协议》、监护人签字的《知情同意 书》和实习单位的《安全承诺书》提交二级学院。 第十七条 二级学院和实习单位要依法保障实习学生的权利,不得安排、接收一年 级在校学生顶岗实习,不得安排未满 16 周岁的学生跟岗实习、顶岗实习,不得安排未 成年学生从事《未成年工特殊保护规定》中禁忌从事的劳动,不得安排实习的女学生从 事《女职工劳动保护特别规定》中禁忌从事的劳动,不得安排学生到酒吧、夜总会、歌 厅、洗浴中心等营业性娱乐场所实习,不得通过中介机构或有偿代理组织、安排和管理 49 铜仁职业技术学院 药学专业人才培养方案 学生实习工作。 第十八条 除相关专业和实习岗位有特殊要求外,在学生跟岗实习、顶岗实习期间, 实习单位应遵守国家对工作时间和休息休假的规定,并不得安排学生从事高空、井下、 放射性、有毒、易燃易爆以及其他具有较高安全风险的实习,不得安排学生在法定节假 日实习,不得安排学生加班和上夜班。 第十九条 接收学生顶岗实习的单位,应参考本单位相同岗位的报酬标准和顶岗实 习学生的工作量、工作强度、工作时间等因素,合理确定顶岗实习报酬,并按实习协议 以货币形式及时、足额支付学生。 第二十条 学院和实习单位不得向学生收取实习押金、顶岗实习报酬提成、管理费 或者其他形式的实习费用,不得扣押学生的居民身份证,不得要求学生提供担保或者以 其他名义收取学生财物。 第二十一条 二级学院要与实习单位相配合,建立学生实习信息通报制度,在学生 实习全过程中,加强安全生产、职业道德、职业精神等方面的教育。 第二十二条 二级学院组织学生到外地实习,一般应安排学生统一住宿;具备条件 的实习单位应为实习学生提供统一住宿。二级学院和实习单位要建立实习学生住宿制度 和请销假制度。学生申请在统一安排的宿舍以外住宿的,须经学生监护人签字同意,并 经二级学院院长批准。 第二十三条 学生赴国(境)外实习,须了解实习单位、实习环境和内容等,或实 习前派人实地考察。赴国(境)外实习要选派指导教师全程参与,并做好实习期间的管 理和相关服务工作。 第二十四条 二级学院要建立辅导员(班主任)和校内指导教师联系实习生及实习 单位制度,加强对校外顶岗实习过程的管理、监控和巡回检查,及时掌握学生实习情况, 处理实习中出现的有关问题,并做好检查记录;要加强对实习学生思想政治教育和职业 道德教育,避免出现随意性,坚决杜绝学生校外实习放任自流现象。 第二十五条 实习单位负责分配学生顶岗实习岗位,落实技术(管理)人员或能工 巧匠为学生顶岗实习的兼职指导教师。学院加大对兼职指导教师的培训力度,切实做好 学生顶岗实习的指导、教育和管理工作。 第二十六条 对违反本规定组织学生实习的二级学院,由学院责令其改正。拒不改 正或因工作失误造成重大事故的,追究二级学院院长和其他相关责任人。 第二十七条 对违反本规定相关条款和违反实习协议的实习单位,二级学院根据情 50 铜仁职业技术学院 药学专业人才培养方案 况调整实习安排,并根据实习协议要求实习单位承担相关责任。 第三章 工作职责 第二十八条 实验实训中心工作职责: 1.建立学院学生实习管理制度; 2.组织管理和统筹协调全院学生实习工作; 3.对全院学生实习管理工作监控并检查工作的开展情况; 4.预算学生实习教学经费,审核学生实习经费的使用情况。 5.收集全院学生实习工作信息,进行统计分析并提出改进工作建议。 第二十九条 教学工作部工作职责: 1.指导各专业人才培养方案及实习计划的制订; 2.指导学生实习过程的有关表册及相关管理制度的制订; 3.指导学生实习成绩的评定。 4.评选表彰每年的优秀实习学生。 第三十条 学生工作部工作职责: 1.协助做好学生实习管理; 2.预算全院学生实习保险费,为实习学生购买保险。 第三十一条 计划财务部工作职责: 1.审核和支付相关部门办理的学生实习保险费; 2.审核和支付相关部门报销的与学生实习有关的差旅费、实习指导费。 第三十二条 招生就业部工作职责 1.提供历年接收学生就业人数多的企业和单位; 2.为学生实习提供信息服务和就业牵线搭桥。 第三十三条 对外合作部工作职责: 1.提供学生实习的校企合作单位; 2.组织对新建的实习实训基地进行考察并撰写评估报告。 第三十四条 校内实习指导教师工作职责: 1.对学生实习期间的组织管理、业务指导和日常巡视,定期检查并向所在学院报告 学生实习情况,及时处理实习中出现的有关问题,并做好记录; 2.督促学生完成实习日记、周记和阶段性实习总结,指导学生撰写实习报告和做好 检查评价工作,填写学生顶岗实习学院指导教师工作记录表; 51 铜仁职业技术学院 药学专业人才培养方案 3.汇总学生实习成绩及考核表,撰写实习指导总结,评价实习效果。 第三十五条 实习单位兼职指导教师工作职责: 1.依据学院制定的学生实习方案(包括实习目的与要求、时间安排、实习内容与任 务、实习方法与步骤、实习纪律、实习总结与考核等),结合学生顶岗实习岗位,做好 实习准备工作和组织实施; 2.落实学院和实习单位共同制订的实习计划,指导学生完成顶岗实习任务及技能训 练,做好学生的安全教育工作; 3.对学生顶岗实习期间进行考勤、考核、实习成绩评定等。 第四章 考核评价 第三十六条 学生在实习期间接受学院和实习单位的双重管理,实行以实习单位为 主、学院为辅的考核制度,二级学院和实习单位双方共同完成对学生的考核与评价。二 级学院会同实习单位,根据学生实习岗位职责要求制订具体考核方式和标准,并实施考 核工作。 第三十七条 学生实习成绩考核评定: 1.实习单位兼职指导教师对学生的考核占 60%,考核学生表现情况,填写《学生顶 岗实习考核表(实习单位用表)》签字确认并加盖单位公章。校内指导教师对学生顶岗 实习过程检查及实习报告进行评价占 40%,对学生顶岗实习过程检查情况和实习报告及 时进行统计、检查、批改,给出成绩,填写《学生顶岗实习考核表(学校用表)》签字 确认并加盖二级学院公章。 2.采取考查方式,分为优秀(90-100 分)、良好(80-89 分)、中等(70-79 分)、 及格(60-69 分)、不及格(59 分及以下)5 个等级,由实习单位和校内指导教师根据 学生在实习过程中的表现、实习报告等评定。 3.学生未经允许不得擅自调换实习单位;有特殊情况确需调换的,由学生本人提出 申请,实习单位签署意见,二级学院批准后方可离开原实习单位。未经允许擅自调换实 习单位的,离岗后的一切安全责任由学生自负,且顶岗实习成绩评定为不及格。 4.学生因违反实习单位纪律而被辞退的,顶岗实习成绩评定为不及格。 5.顶岗实习成绩考核为不及格的学生不予毕业。 第三十八条 二级学院会同实习单位,对违反规章制度、实习纪律以及实习协议的 学生进行批评教育;情节严重的,经双方研究后,由二级学院给予纪律处分;给实习单 位造成财产损失的,应依规予以赔偿。 52 铜仁职业技术学院 药学专业人才培养方案 第三十九条 学生实习材料(实习协议、实习计划、学生实习报告、学生实习考核 结果、实习日记、实习检查记录及实习总结等),二级学院须立卷归档。 第五章 附则 第四十条 本办法未尽事宜,由学生实习管理工作委员会协调解决。 第四十一条 本办法自发布之日起实施。 53 铜仁职业技术学院 药学专业人才培养方案 54 铜仁职业技术学院 附件 5 药学专业人才培养方案 铜仁职业技术学院药学院药学专业教学评价标准 专业教学评价标准是开展专业教学质量评价的依据。本专业教学评价标准是依据专 业人才培养目标,基于“梯次构建,分段递进,校岗交替”人才培养模式的要求,借鉴 国家精品课程建设及其教学评价标准,结合行业评价、企业评价和学校评价的特点特制 订本专业教学评价标准。 一、专业教学评价的主体及评价内容 1.学校教师课程评价 学校教师课程评价,包括教务部门对课程及教学团队的总体评价、专业教研室对课 程教学内容组织及运行评价、教师对学生学习过程及效果评价、学生对教师的教学效果 评价。具体评价内容见表 1-1。 表 1-1 教师课程评价主体及评价内容 序号 评价主体 1 教务部门 2 专业教研室 3 教师 4 学生 评价内容 课程及教学团队评价,包括:课程设置、教学组织与安排、课程组人员结构、教学方法与手 段、教学条件、校企合作、教学效果等。 课程教学内容组织及运行评价,包括:课程标准、课程教学实施方案、教材编写及选用、课 程教学单元设计、授课计划、教学评价及考核、教学资源库建设、教学总结等。 学生学习过程及效果评价,包括:学习态度、作业完成情况、技能训练、课程考试等。 教师教学效果评价,包括:师德师风、教学水平、教学内容、教学方法、教学组织安排、教 学满意度等。 2.行业资格评价 鼓励学生参加高级药物制剂工和医药商品购销员资格考试。 3.用人单位综合评价 完成 12 个月用人单位实习考核。分为合格、一般、优良评价等次。 55 铜仁职业技术学院 药学专业人才培养方案附件 用人单位综合评价,包括顶岗(教学)实习单位对学生顶岗(教学)实习期间表现的评价和用人单位对毕业生满意度的评价。具 体评价内容见表 1-2。 表 1-2 用人单位评价主体及评价内容 序号 评价主体 评价内容 1 顶岗(教学)实习单位 顶岗(教学)实习学生评价,包括:学习态度、职业素养、实习任务完成情况、毕业设计等。 2 就业单位 毕业生满意度评价,包括:职业素养、知识技能、岗位胜任力、创新能力等。 二、专业教学评价的指标、分值及权重 ㈠专业课程评价 1.教务部门对专业课程评价(100 分) 教务部门对专业课程评价指标,参照国家精品课程高职评审指标(2010)执行。评审指标、标准、分值及权重、具体见表 2-1。 表 2-1 教务部门对专业课程评价指标 评价等级 序号 1 2 一级指标 二级指标 主要观测点 课程定位 性质与作用 课程设计 理念与思路 内容选取 针对性和适用 课程设置 10 分 教学内容 25 分 评审标准 专业课程体系符合高技能人才培养目标和专业相 关技术领域职业岗位(群)的任职要求;本课程 对学生职业能力培养和职业素养养成起主要支撑 或明显促进作用,且与前、后续课程衔接得当。 以职业能力培养为重点,与行业企业合作进行基 于工作过程的课程开发与设计,充分体现职业性、 实践性和开放性的要求。 根据行业企业发展需要和完成职业岗位实际工作 56 分值 4 6 10 A B C D E 1.0 0.8 0.6 0.4 0.2 铜仁职业技术学院 药学专业人才培养方案附件 评价等级 序号 一级指标 二级指标 主要观测点 性 评审标准 分值 任务所需要的知识、能力、素质要求,选取教学 内容,并为学生可持续发展奠定良好的基础。 遵循学生职业能力培养的基本规律,以真实工作 任务及其工作过程为依据整合、序化教学内容, 内容组织 组织与安排 科学设计学习性工作任务,教、学、做结合,理 10 论与实践一体化,实训、实习等教学环节设计合 理。 用先进、适用教材,与行业企业合作编写工学结 表现形式 教材及相关资 合特色教材,课件、案例、习题、实训实习项目、 料 学习指南等教学相关资料齐全,符合课程设计要 5 求,满足网络课程教学需要。 重视学生在校学习与实际工作的一致性,有针对 教学设计 教学模式 性地采取工学交替、任务驱动、项目导向、课堂 8 与实习地点一体化等行动导向的教学模式。 教学方法与手 3 用 段 25 分 4 教学方法 教学方法的运 教学队伍 20 分 教学手段 信息技术的应 用 网络教学环 网络教学资源 境 和硬件环境 主讲教师 师德、能力与水 平 根据课程内容和学生特点,灵活运用案例分析、 分组讨论、角色扮演、启发引导等教学方法,引 6 导学生积极思考、乐于实践,提高教、学效果。 运用现代教育技术和虚拟现实技术,建立虚拟产 房等仿真教学环境,优化教学过程,提高教学质 6 量和效率,取得实效。 网络教学资源丰富,架构合理,硬件环境能够支 撑网络课程的正常运行,并能有效共享。 5 师德高尚、治学严谨;执教能力强,教学效果好, 参与和承担教育研究或教学改革项目,成果显著; 10 57 A B C D E 1.0 0.8 0.6 0.4 0.2 铜仁职业技术学院 药学专业人才培养方案附件 评价等级 序号 一级指标 二级指标 主要观测点 评审标准 分值 A B C D E 1.0 0.8 0.6 0.4 0.2 与企业联系密切,参与校企合作或相关专业技术 服务项目,成效明显,并在行业企业有一定影响。 5 6 教学队伍结 构 双师结构、专兼 职比例 专任教师中"双师"素质教师和有企业经历的教师 比例、专业教师中来自行业企业的兼职教师比例 符合课程性质和教学实施的要求;行业企业兼职 教师承担有适当比例的课程教学任务,特别是主 要的实践教学任务。 校内实训条 件 设备与环境 实训基地由行业企业与学校共同参与建设,能够 满足课程生产性实训或仿真实训的需要,设备、 设施利用率高。 校外实习环 境 建设与利用 教学评价 专家、督导及学 生评价 时间条件 10 分 教学效果 10 分 社会评价 7 社会认可度 与校内实训基地统筹规划,布点合理,功能明确, 为课程的实践教学提供真实的工程环境,能够满 足学生了解企业实际、体验企业文化的需要。 校外专家、行业企业专家、校内督导及学生评价 结果优良。 学生实际动手能力强,实训、实习产品能够体现 应用价值;课程对应或相关的职业资格证书或专 业技能水平证书获取率高,相应技能竞赛获奖率 高。 10 6 4 5 5 特色与创新 50 学校对精品课程建设的政策支持与措施 50 加分项 2.教研室对专业教师课程教学评价(100 分) 教研室对专业教师课程教学评价指标包括:课程标准、课程教学实施方案、教材编写及选用、课程教学单元设计、授课计划、教 学评价及考核、教学资源库建设、教学总结等。具体指标分值及权重见表 2-2。 58 铜仁职业技术学院 药学专业人才培养方案附件 表 2-2 教研室专业课程评价 评价等级 序号 1 2 3 4 评价指标 课程标准 教学单元 设计 课程教学 实施方案 教材编写 及选用 评价标准 分值 设计理念和思路与专业人才培养目标一致;学习情境设计,突出职业性和应用性;教学内容选取以 职业岗位知识、能力、素养为依据,以工作任务/项目及其工作过程/流程为依据整合序化。 教学设计紧贴职业岗位需求,具有前沿性,先进性;理论知识以适用、够用为度;技能训练,注重 理论与实践紧密结合,融入学生创新意识培养。 课程团队专兼结合;教学内容的组织与选取符合课程目标;教学模式体现工学结合;教学实施以学 生学习力培养为主,教师引导为辅;考核评价采用形成性考核,注重过程评价。 课程教材优先选择高职高专规划教材,岗位能力课程编写项目任务型校本教材;有针对性、适用性 的参考书目;教材内容每年根据教学目标更新。 A B C D E 1.0 0.8 0.6 0.4 0.2 25 20 15 10 5 授课计划 理论教学学时不高于课程总学时的 50%;岗位课程,兼职教师授课比例不低于 50%;单项技能训练 校内实训基地完成,综合实训校外实训基地完成;教学进度符合专业人才培养运行特点。 10 6 教学评价 及考核 教案(电子课件)书写(制作)规范;作业(课业)布置难易程度合理,批改规范;实验(实训) 学生独立完成率高;学生学习过程记录完整;按计划完成教学任务的情况;课程考核命题合理,突 出考核重点、技能操作规范、成绩评定公平。 10 7 教学资源 库建设 岗位能力课程有课程网站,教学案例、试题库、课业库齐全,每年对网站内容有更新;有相关的学 习网站、标准、图书资源等。 5 8 课程教学 总结 教学内容是否符合培养目标;教学模式是否体现工学结合;教学方法是否激发学生的学习兴趣;教 学效果是否达到预期目标;教学中存在什么问题,应如何改进。 5 3.教师对专业课程教学考核评价(100 分) 教师对专业课程教学考核评价指标主要包括:学生学习态度、作业完成情况、理论考试、技能考核等。具体指标、分值及权重见表 2-3。 59 铜仁职业技术学院 药学专业人才培养方案附件 表 2-3 教师专业课程教学考核评价指标 序 评价 号 指标 1 2 3 分 评价标准 值 过 程 到课率高、自学能力强;课堂表现活跃,参与度高;遵守课堂 考核 纪律,服从管理及引导;保质保量按时提交作业、实训报告。 理 论 考试 技 能 考核 评价等级 A B C D E 1.0 0.8 0.6 0.4 0.2 30 考试课程采用试题库命题、闭卷考试、教考分离的方式,侧重 考核应用性知识;考查课程采用项目设计考试,侧重知识的应 35 用程度。 采用课业 PPT 汇报、口试、面试、实际操作的方式,具有较强 的知识的实际应用能力及技能操作能力;现场操作由学生分组 35 进行,面试由个人单独进行。 4.学生对教师课程教学评价(100 分) 学生对教师课程教学评价指标主要包括:师德师风、教学水平、教学内容、 教学组织、教学方法、教学满意度。其指标、分值、权重见表 2-4。 表 2-4 学生专业课程教学评价指标 序 号 评价指标 1 师德师风 2 教学水平 分 评价标准 值 教态自然、教风朴素、情绪饱满;尊重学生,平等待 生、责任心强。 执教能力强、授课熟练、顺畅,教学目标明确,重点 难点突出,注重学生能力的提升。 评价等级 A B C D E 1.0 0.8 0.6 0.4 0.2 10 20 教学内容丰富、知识覆盖面广,包括职业岗位所需要 3 教学内容 的知识、能力、素质,以真实工作任务及其工作过程 20 为依据整合、序化教学内容。 教案、课件等资料准备充分;科学设计学习性工作任 4 教学组织 务,教、学、做结合,理论与实践一体化,实训、实 20 习等教学环节设计合理。 教学方法生动灵活,因材施教;采取参与式、直观性、 5 教学方法 案例等综合教法;结合网络、多媒体、软件等现代化 10 技术。 6 教学满意度 课堂气氛活跃、能激发学习兴趣;多数学生完成学习 任务,有不同收获;所学知识,技能的应用性强。 20 ㈡专业资格评价(100 分) 专业资格评价指标包括行业职业资格、计算机等级、英语等级考试合格率、 等级进行评价。具体指标、分值、权重见表 2-5。 60 铜仁职业技术学院 药学专业人才培养方案附件 表 2-5 专业资格评价 评价等级 序号 评价指标 评价标准 1 职业资格证 2 英语能力等级 3 计算机等级 分值 职业资格证书 1 个过关率达 85%。 英语能力等级证书 1 个, 院级考试达 100%、 国家级考试等级不限。 计算机等级证书 1 个,院级考试达 100%、 国家级考试等级不限。 A B C D E 1.0 0.8 0.6 0.4 0.2 50 25 25 ㈢用人单位综合评价 1.顶岗(教学)实习单位对学生综合评价(100 分) 顶岗(教学)实习单位对学生实习表现评价指标,包括学习态度、职业素养、 任务完成情况等。具体指标、分值及权重见下表 2-6。 表 2-6 顶岗(教学)实习单位对学生综合评价 序号 评价指标 1 学习态度 2 职业素养 3 分 评价标准 值 学习态度端正,服从实习的安排,听从教师(师傅) 的指导,无擅自离岗现象。 爱岗敬业、恪守职业道德,遵守单位规章制度、吃苦 耐劳,团队合作意识强。 任务完成情 按要求完成实习项目以及顶岗任务;有实习日志,实 况 习总结;能解决一定的生产实际问题。 评价等级 A B C D E 1.0 0.8 0.6 0.4 0.2 30 30 40 2.用人单位对毕业生综合评价(100 分) 用人单位对毕业生综合评价指标,包括职业素养、知识技能、岗位胜任力、 创新能力等。具体分值及权重见下表 2-7。 表 2-7 用人单位对毕业生综合评价 序 号 评价指标 分 评价标准 值 爱岗敬业,忠于职守,恪守职业道德,遵守单位规章制度, 1 职业素养 2 知识技能 具有从事职业岗位所需要的基本知识和基本技能。 30 3 岗位胜任力 能适应岗位工作环境,完成岗位工作任务。 30 4 创新能力 服从管理,吃苦耐劳,乐于奉献,团队合作意识强。 具备一定的创造、创新能力,具有自主学习、不断探索的 的意识,持续发展潜力。 三、专业教学评价的方式 1.行业资格认证 61 20 20 评价等级 A B C D E 1.0 0.8 0.6 0.4 0.2 铜仁职业技术学院 药学专业人才培养方案附件 ⑴职业资格考试:鼓励学生参加职业资格考试,取得 1 个以上合格证。 ⑵技能鉴定、技能竞赛:学生参加技能鉴定或市级以上技能竞赛一、二等奖 获得者,可免考相应课程科目。 2.学校课程考核评价 ⑴理论知识考试:采取开卷、闭卷、笔试、口试考试,PPT 制作汇报考试。 ⑵技能考核:包括单项技能考核、教学实习考核、顶岗实习、毕业论文设计。 采取现场操作、笔试、口试,PPT 制作汇报考试。 3.用人单位调查评价 采取问卷调查、实地调研、专家座谈、电话访谈等方式,由用人单位对顶岗(教 学)实习学生和毕业生进行业务能力考核和满意度测评。 四、专业教学评价的组织 专业成立考核评价小组,由专业带头人任组长,制定出专业课程评价考核方案, 经学校教学管理部门审核,专业教研室组织实施,由各课程组具体落实。 五、专业教学评价的要求 1.由学校教学管理部门负责专业教学评价考核的管理和指导。 2.专业教学评价方案由专业制定,经学校教学管理部门审核,专业教研室组织实施。 3.专业教学评价考核的时间由教学管理部门统筹安排,教学准备检查在学期 初,教学过程评价在上课期间,教学效果的考核评价安排在期末。学生对教师课 程教学评价,每学期至少开展两次。 4.教师对专业课程教学评价为形成性考核,要突出职业能力,注重知识的应 用性和实用性。 5.专业资格评价应按照行业部门及有关规定执行。 6.用人单位对毕业生满意度的评价,调查样本数不少于毕业生就业单位总数的 70%。 7.专业教学评价本着公平、公正、公开的原则,对评价结果有异议的由学校 教学管理部门负责核实。 药学院 2019 年 6 月 62

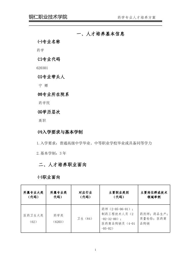
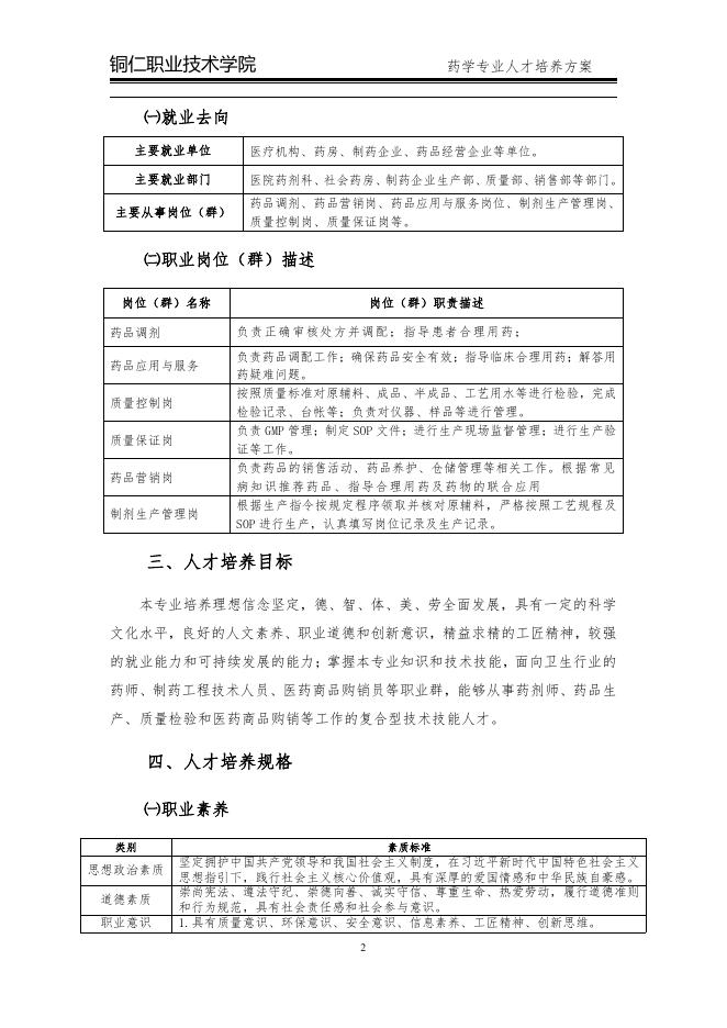
2020级药学专业人才培养方案.pdf




