建筑工程技术专业人才培养方案.pdf
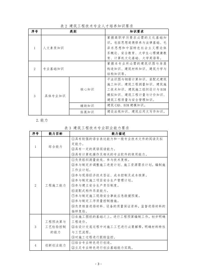
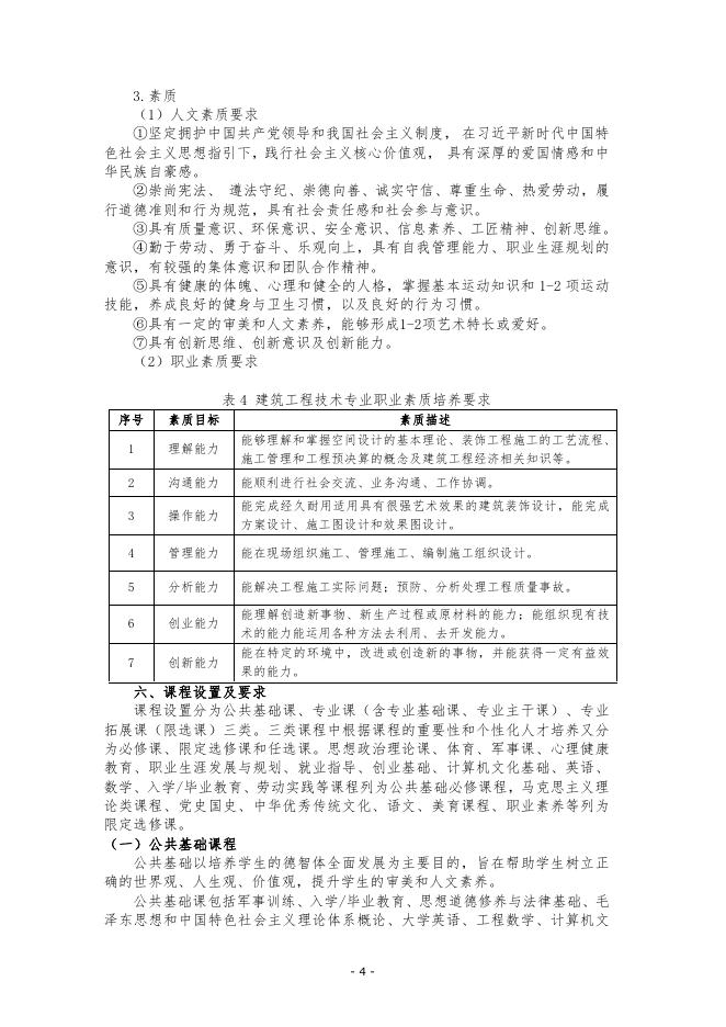
高等职业教育 建筑工程技术专业 人才培养方案 专业代码:440301(原专业代码:540301) 制 定 人:*** 审 定 人:*** 编制时间:2020 年 4 月 修订时间:2021 年 5 月 目 录 一、专业名称及代码 ....................................................................................................................... - 1 二、入学要求 ................................................................................................................................... - 1 三、修业年限 ................................................................................................................................... - 1 四、职业面向 ................................................................................................................................... - 1 五、培养目标与培养规格 ............................................................................................................... - 2 六、课程设置及要求 ....................................................................................................................... - 4 七、教学进程总体安排 ................................................................................................................. - 15 八、实施保障 ................................................................................................................................. - 16 九、毕业要求 ................................................................................................................................. - 20 十、附录 ..........................................................................................................................................- 22 - 高等职业教育 建筑工程技术专业人才培养方案 (2020 级) 一、专业名称及代码 1.专业名称:建筑工程技术专业 2.专业代码:440301(原专业代码:540301) 二、入学要求 普通高中毕业生、三校(中专、技校、职高) 毕业生或具有同等学力者 三、修业年限 三年 四、职业面向 本专业人才培养具有建筑施工企业生产一线施工员、质量员、安全员、材 料员、造价员等岗位能力和专业技能,并能在建筑施工企业、监理公司、招投 标公司、建筑事业单位、工程检测公司、工程咨询公司、设计单位等从事技术 及管理工作的高素质复合型技术技能人才。适应的岗位群是:施工员、装配式 建筑施工员、质量员、安全员、材料员、测量员、资料员、预算员、BIM 建模 师、技术负责人、项目经理、公司经理。其中 9 个初始岗位,3 个发展岗位。 表 1 建筑工程技术专业职业面向 所属专业 大类 土木建筑 大类 所属 专业类 土建 施工类 对应 行业 建筑 行业 土木建筑 大类 土建 施工类 建筑 行业 土木建筑 大类 土建 施工类 建筑 行业 土木建筑 大类 土建 施工类 建筑 行业 土木建筑 大类 土建 施工类 建筑 行业 主要职业类别 施工员 装配式建筑施工 员 主要岗位类别 (或技术领域) 职业资格证书 或职业技能 等级证书 从事施工组织策划、 施工技术与管理,以 “1+X”职业技 及施工进度、成本、 能等级证书、 质量和安全控制等 施工员证 工作。 在装配式建筑施工 过程中从事构件安 装、进度控制和项目 现场协调的人员。 “1+X”职业技 能等级证书、 施工员证 质量员 从事施工质量策划、 “1+X”职业技 过程控制、检查、监 能等级证书、 督、验收等工作。 质量员证 安全员 从事施工安全策划、 检查、监督等工作。 材料员 -1- “1+X”职业技 能等级证书、 安全员证 从 事 施 工 材 料 计 “1+X”职业技 划 、 采 购 、 检 查 、 能等级证书、 统计 、核算 等工 作 。 材料员证 土木建筑 大类 土木建筑 大类 土木建筑 大类 土木建筑 大类 土建 施工类 土建 施工类 土建 施工类 土建 施工类 建筑 行业 建筑 行业 建筑 行业 建筑 行业 测量员 从事施工控制网的 建立 、测绘 地形 图 、 “1+X”职业技 施 工 测 量 、 竣 工 测 能等级证书、 量、安全监测、变 测量员证 形观 测等 工作。 资料员 从 事 施 工 信 息 资 料 “1+X”职业技 的收集、整理、保管、 能等级证书、 归档、移交等工作。 资料员证 预算员 在建筑工程施工现 场,从事价格信息 收集、工程预算、 工程联系单计量、 工程成本分析、工 程进度报表编制、 工程竣工决(结) 算等 工作 。 “1+X”职业技 能等级证书、 预算员证 BIM 建模师 建筑信息模型的建 立,建筑信息模型 的分析,建筑信息 模型 的应 用。 “1+X”职业技 能等级证书 (初级) “1+X”职业技 能等级证书 (中级) 土木建筑 大类 土建 施工类 建筑 行业 技术负责人 对施工中出现的工 程质量问题、环境 问题及职业健康安 全问题,同各相应 岗位的管理人员及 时处 理解 决。 土木建筑 大类 土建 施工类 建筑 行业 项目经理 工程项目管理 一、二级建造师 土木建筑 大类 土建 施工类 建筑 行业 公司经理 工程项目管理 一级建造师 五、培养目标与培养规格 (一)培养目标 全面贯彻党的教育方针,坚持立德树人、匠心传承贯穿始终,在虚实耦合 的教学情境中,提升学生施工管理的规范性、准确度、创新性等方面。促进学 生在德、智、体、美、劳诸多方面全面发展。培养思想政治坚定、德技并修、 全面发展,具有一定的科学文化水平、良好的职业道德和工匠精神、掌握建筑 工程技术专业必备的基础理论和专门知识、职业素质等专业技术技能,具备认 知能力、合作能力、创新能力、职业能力等支撑终身发展、适应时代要求的关 键能力,具有较强的就业创业能力,面向 XXX 经济区,培养涉及设计、施工、 概预算、测量等领域,能够从事施工员、预算员、装配式施工员、测量员等工 作的高素质复合型技术技能人才。 (二)培养规格 1.知识 -2- 表 2 建筑工程技术专业人才培养知识要求 序号 1 2 3 类别 知识要求 人文素质知识 掌握高职学历要求必需的文化基础知 识,包括思想道德修养与法律基础、毛 泽东思想和中国特色社会主义理论体 系概论、安全教育、大学生心理健康教 育、计算机文化基础、大学英语等。 专业基础知识 掌握本专业所必需的建筑识图与房屋 构造知识、建筑材料知识、建筑力学与 结构知识等。 核心知识 平法识图与钢筋计算知识、装配式建筑 施工知识、建筑工程测量知识、建筑施 工技术知识、建筑施工组织设计与 BIM 模拟知识、建筑工程计量与计价知识、 建筑工程质量与安全管理知识。 辅助知识 建筑 CAD、BIM 建模知识。 拓展知识 建设法规知识、建筑应用文写作知识。 具体专业知识 2.能力 表 3 建筑工程技术专业职业能力要求 序号 能力目标 能力描述 综合能力 ①具有较强的语言表达能力和一般专业技术文件的阅读及拟 定能力。 ②具有一定的英语阅读能力。 ③具有计算机操作及相关的专业软件的使用能力。 工程施工能力 ①负责组织测量放线、参与技术复核。 ②参与制定并调整施工进度计划、施工资源需求计划,编制施 工作业计划。 ③参与现场经济技术签证、成本控制及成本核算。 ④参与制定施工项目安全生产管理计划。 ⑤参与建立安全生产责任制度。 ⑥装配式构件吊装能力。 ⑦参与制定施工现场安全事故应急救援预案。 ⑧参与制定工序质量控制措施。 ⑨负责核查进场材料、设备的质量保证资料,监督进场材料的 抽样复验。 3 工程预决算与 工艺检验控制 的能力 ①在施工图纸的基础之上,进行工程预算编制工作,初步明确 工程造价。 ②在设计交底过程中对施工工艺进行必要解释,明确材料特性 与工艺流程。 ③对施工过程进行跟踪监控。 4 创新创业能力 ①结合专业特色进行创造。 ②立足专业特色进行创业基础能力实践。 1 2 -3- 3.素质 (1)人文素质要求 ①坚定拥护中国共产党领导和我国社会主义制度, 在习近平新时代中国特 色社会主义思想指引下,践行社会主义核心价值观, 具有深厚的爱国情感和中 华民族自豪感。 ②崇尚宪法、 遵法守纪、崇德向善、诚实守信、尊重生命、热爱劳动,履 行道德准则和行为规范,具有社会责任感和社会参与意识。 ③具有质量意识、环保意识、安全意识、信息素养、工匠精神、创新思维。 ④勤于劳动、勇于奋斗、乐观向上,具有自我管理能力、职业生涯规划的 意识,有较强的集体意识和团队合作精神。 ⑤具有健康的体魄、心理和健全的人格,掌握基本运动知识和 1-2 项运动 技能,养成良好的健身与卫生习惯,以及良好的行为习惯。 ⑥具有一定的审美和人文素养,能够形成1-2项艺术特长或爱好。 ⑦具有创新思维、创新意识及创新能力。 (2)职业素质要求 表 4 建筑工程技术专业职业素质培养要求 序号 素质目标 素质描述 1 理解能力 能够理解和掌握空间设计的基本理论、装饰工程施工的工艺流程、 施工管理和工程预决算的概念及建筑工程经济相关知识等。 2 沟通能力 能顺利进行社会交流、业务沟通、工作协调。 3 操作能力 能完成经久耐用适用具有很强艺术效果的建筑装饰设计,能完成 方案设计、施工图设计和效果图设计。 4 管理能力 能在现场组织施工、管理施工、编制施工组织设计。 5 分析能力 能解决工程施工实际问题;预防、分析处理工程质量事故。 6 创业能力 能理解创造新事物、新生产过程或原材料的能力;能组织现有技 术的能力能运用各种方法去利用、去开发能力。 7 创新能力 能在特定的环境中,改进或创造新的事物,并能获得一定有益效 果的能力。 六、课程设置及要求 课程设置分为公共基础课、专业课(含专业基础课、专业主干课)、专业 拓展课(限选课)三类。三类课程中根据课程的重要性和个性化人才培养又分 为必修课、限定选修课和任选课。思想政治理论课、体育、军事课、心理健康 教育、职业生涯发展与规划、就业指导、创业基础、计算机文化基础、英语、 数学、入学/毕业教育、劳动实践等课程列为公共基础必修课程,马克思主义理 论类课程、党史国史、中华优秀传统文化、语文、美育课程、职业素养等列为 限定选修课。 (一)公共基础课程 公共基础以培养学生的德智体全面发展为主要目的,旨在帮助学生树立正 确的世界观、人生观、价值观,提升学生的审美和人文素养。 公共基础课包括军事训练、入学/毕业教育、思想道德修养与法律基础、毛 泽东思想和中国特色社会主义理论体系概论、大学英语、工程数学、计算机文 -4- 化基础、职业生涯发展与规划、就业指导、大学生心理健康教育、体育与健康、 形势与政策、安全教育、计算机操作实习、创新创业基础。 表 5 建筑工程技术专业公共基础课说明表 序 号 1 2 3 4 课程 编码 10200070 10200080 10200050 09200150 09200160 09200170 09200180 课程 名称 思想道德修养 与法律基础 毛泽东思想和 中国特色社会 主义理论体系 概论 形势与政策 体育与健康 Ⅰ、Ⅱ、Ⅲ、 Ⅳ 类 别 教学内容和教学目标 教学 方式 考核 方式 与要 求 必 修 ①了解社会主义道德教育和 法制教育的基本理念。 ②通过学习能增强自身的社 会主义法制观念,提高思想 道德素质。 ③解决成长成才过程中遇到 的实际问题。 混合 式教 学 考查 必 修 ①了解中国共产党把马克思 主义基本原理与中国实际相 结合的历史进程和马克思主 义中国化的重大理论成果。 ②系统掌握毛泽东思想、邓 小平理论和“三个代表”重 要思想和科学 发展观基本原理,坚定在党 的领导下走中国特色社会主 义道路的理想信念。 ③增强社会主义法制观念, 提高思想道德素质,解决成 长成才过程中遇到的实际问 题。 混合 式教 学 考查 必 修 ①能够及时了解党和国家的 路线、方针、政策。 ②坚定社会主义理想信念, 积极学习各种科学文化知 识,掌握建设祖国的本领。 混合 式教 学 考查 必 修 ①提高对身体和健康的认 识,掌握有关身体健康的基 本知识和科学健身的方法。 ②提高自我保健意识,增强 体质,促进身体健康,养成 良好的体育锻炼习惯,保持 良好的心态。 ③掌握某一体育运动项目的 基础知识、基本技术、基本 技能,能把这一体育项目作 混合 式教 学 考试 -5- 为终身锻炼的手段。 ④增强体质健康和心理健 康、增强社会适应能力。 5 6 7 8 9 09200300 10200060 09200100 09200110 09200120 军事理论 大学生心理健 康教育 职业生涯发展 与规划 就业指导 创新创业基础 必 修 ①了解掌握军事基础知识, 增强国防观念、国家安全意 识和忧患危机意识。 ②弘扬爱国主义精神、传承 红色基因、提高学生综合国 防素质。 混合 式教 学 考查 必 修 ①明确心理健康的标准及意 义,了解大学阶段人的心理 发展特征及异常表现,掌握 自我调适的基本知识。 ②掌握自我探索技能,心理 混合 调适技能及心理发展技能。 式教 ③正确认识自己、接纳自己, 学 在遇到心理问题时能够进行 自我调适或寻求帮助,积极 探索适合自己并适应社会的 生活状态。 考查 必 修 ①合理规划个人职业生涯, 在学习中不断提高职业能力 和生涯管理能力,全面提升 大学生的综合竞争力。 ②掌握职业生涯发展的基本 理论和方法。 混合 式教 学 考查 必 修 ①提供就业政策、求职技巧、 就业信息等方面的指导,帮 助各专业学生了解我国、当 混合 地的就业形势、就业政策。 式教 ②切实提高学生就业竞争 学 力,为大学生顺利就业、适 应社会及树立创业意识提供 必要的指导。 考查 必 修 ①开展创业活动所需要的基 本知识,包括创业的基本概 念、基本原理、基本方法和 相关理论。 ②激发学生的创业意识,提 高学生的社会责任感、创新 精神和创业能力,促进学生 创业就业和全面发展。 考查 -6- 混合 式教 学 10 11 09200020 09200270 计算机文化基 础 大学英语 必 修 ①能熟练完成汉字录入、编 辑、排版等工作任务。 ②能熟练制作出工作中需要 的电子表格、图表,并进行 数据处理和格式设置。 ③能按工作需要制作出精美 的演示文稿。 理实 一体 化+混 合式 教学 考查 必 修 ①掌握一定的英语基础知识 和技能,具有一定的听、说、 读、写、译的能力。 混合 ②培养学生自主学习能力、 式教 与人沟通协作能力、批判性 学 思维能力,开阔国际视野, 提高文化素养,增强民族自 信。 考试 (二)专业技能课程 1. 专业基础课 专业基础课为专业课学习奠定必要的基础课程,是掌握专业知识技能必修 的课程。 表 6 建筑工程技术专业基础课说明表 序 号 1 课程 编码 07210010 课程 名称 建筑材料与检 测 类 别 教学内容和教学目标 必 修 ①掌握常用建筑材料,包括 无机胶凝材料及其制品,有 机胶凝材料及其制品,建筑 钢材等的基本知识。 ②掌握建筑材料常规试验的 基本方法。 ③能合理选择和使用建筑材 料及制品,了解建筑材料发 展的新动向。 教学 方式 理实 一体 化+混 合式 教学 考核 方式 与要 求 考查 2. 专业核心课 专业核心课是面向建筑工程技术专业管理岗位(群),结合岗位能力要求, 建立建筑工程技术专业核心课程。以平法识图与钢筋计算、装配式钢结构建筑 施工技术、建筑施工技术、建筑施工组织设计与 BIM 模拟、建筑工程计量与计 价、建筑工程测量、建筑工程质量与安全管理为专业核心课程,培养学生岗位 核心能力。 -7- 表 7 建筑工程技术专业主干课说明表 序 号 1 2 3 课程 编码 07210130 07210140 07210150 课程 名称 平法识图与 钢筋计算 装配式钢结 构建筑施工 技术 建筑施工技 术 教学内容和教学目标 教学 方式 考核 方式 与要 求 必 修 ①了解钢筋混凝土框架结构、框 架剪力墙结构的受力特点,明确 各类构件(梁、板、柱、基础、 剪力墙等)的配筋种类及作用, 明确各类构件的一般构造要求 及抗震构造要求。 ②掌握结构施工图的识读知识、 方法及识读要点,能结合图集读 懂一套完整的结构施工图纸。 理实 一体 化+ 混合 式教 学 考试 必 修 ①了解装配式钢结构的形式与 组成。掌握装配式钢结构施工图 的识读及图纸会审要点同时掌 握施工方案的编制。掌握钢构件 预检的作用和目的,熟练掌握钢 构件焊接验收质量标准。钢构件 外形及尺寸验收标准。 ②掌握钢柱、钢梁精准吊装流程 及注意事项,掌握钢柱、钢梁吊 装工序要点,掌握吊装过程安全 文明施工及规范操作;掌握高强 螺栓连接、焊接的类型及性能, 能够看懂各构件和连接形式;熟 悉高强螺栓连接、焊接的工序质 量控制要点、验收标准及方法, 掌握钢框架焊接的基本知识;熟 悉涂装施工的相关内容。 ③熟悉钢框架安装信息化施工 管理的主要内容,掌握安装进度 管理的流程、原则,熟练掌握计 划调整的原则。 理实 一体 化+ 混合 式教 学 考试 必 修 ①能识读建筑施工图纸,能组织 图纸会审,并会填写会审记录; 能编制刚性基础、桩基础、筏板 基础工程施工方案;能编制砖混 结构、框架结构、框剪结构主体 工程施工方案。 ②会正确搭设、拆除脚手架;能 进行安全交底、技术交底;能确 定砖混结构、框架结构、框剪结 构施工质量关键控制点并进行 理实 一体 化+ 混合 式教 学 考试 类 别 -8- 质量控制;会利用有关公式进行 钢筋加工过程中的下料、弯曲等 工艺计算。 ③能组织安全文明施工;能进行 防水工程施工技术应用、组织管 理和质量控制;能进行装饰、装 修工程的技术应用、生产组织和 质量控制;能运用所学知识解决 施工现场的一般技术问题。 4 5 6 7 07210200 07210210 07210130 07210220 建筑施工组 织设计与 BIM 模拟 建筑工程计 量与计价 建筑工程测 量 建筑工程质 量与安全管 理 必 修 ①施工组织设计概论、建筑施工 流水作业的基本原理及其应用、 网络计划基本知识及网络的绘 制、计算及优化、单位工程施工 组织设计的编制、施工总组织设 计的编制、施工项目管理基本知 识。 ②对建筑 BIM 模型进行审核,采 用 BIM 技术进行项目管理,在 BIM5D 软件中方案模拟模块导入 任务,按分区划分流水段后与相 应任务项关联,进行模拟。 理实 一体 化+ 混合 式教 学 考试 必 修 ①掌握概(预)算的编制原则和 方法。 ②能根据本地区现行定额及有 关规定编制一般建筑工程施工 图预算,确定工程造价。 理实 一体 化+ 混合 式教 学 考试 必 修 ①学习工程测量基本知识、掌握 常用测量仪器的基本操作、检验 与校正方法,了解建筑工程测量 的基本原理。 ②初步掌握水准测量、建筑场地 上地形测量的方法,能进行施工 定位、放线、抄平等常见测量工 作,会阅读、使用地形图。 理实 一体 化+ 混合 式教 学 考试 必 修 ①学习建筑工程质量与安全管 理的基本知识、基本要求及事故 处理方法。 ②熟悉安全生产与管理基本知 混合 识;熟悉建筑工程施工操作安全 式教 技术;熟悉建筑施工临时用电安 学 全技术。 ③掌握建筑施工安全管理基本 要求;掌握施工现场安全检查、 整改与事故处理;掌握建筑施工 考试 -9- 机械操作安全技术。 ④能进行建筑施工安全资料管 理,会编制安全组织设计、进行 建筑工程施工安全教育培训。 (三)专业核心课程描述 表 8 《平法识图与钢筋计算》课程描述 课程名称 学时 平法识图与钢筋计算 52 学分 3 讲授学时 48 开设学期 第 2 学期 实训学时 4 典型工作任务 描述 选取建筑技术实训中心的实训项目为载体,按照由简单到复杂的顺 序,安排了框架梁、次梁、板、柱、剪力墙、楼梯、基础工程等 18 学习项目。每个学习情景按基本构件或工作过程独立设置,教学内 容以学习型工作任务形式体现。 学习目标及能 力考核要求 掌握建筑工程基本构件的平法识图方法;掌握钢筋构造形式;掌握 钢筋下料计算。 课程内容 教学方法和建 议 项目考评方式 项目 1 钢筋平法通用知识 项目 2 独立基础识图与钢筋计算 项目 3 条形基础识图与钢筋计算 项目 4 筏形基础识图与钢筋计算 项目 5 柱构件识图与钢筋计算 项目 6 梁构件识图与钢筋计算 项目 7 板构件识图与钢筋计算 项目 8 剪力墙识图与钢筋计算 项目 9 楼梯识图与钢筋计算 以典型项目为载体,以工作过程为导向,选取典型框架结构项目、 框剪结构项目为载体,划分独立基础等 8 个学习项目;设置独立基 础钢筋计算等 16 个学习任务。采用案例教学、任务教学、现场教 学、互动教学、实验实训、课堂讨论、学做合一等多种教学手段相 结合来组织教学,并设计好各专项能力训练方法与步骤,并根据项 目需要及时组织学生到工地及实训场实习。 过程评价和结果评价相结合。学生平时的考勤、作业占 20%,项目 考核占 60%,理论知识考核占 20%。 表 9 《装配式钢结构建筑施工技术》课程描述 课程名称 学时 装配式钢结构建筑施工技术 52 学分 3 讲授学时 48 开设学期 第 3 学期 实训学时 4 典型工作任务 描述 选取莲花城保障性住房的装配式钢结构项目为载体,按照多高层装 配式钢结构基础施工、框架精准施工、墙板精密施工及内装部品精 致施工等四个教学模块。每个教学模块按工作过程独立设置,教学 内容以学习型工作任务形式体现。 学习目标及能 力考核要求 了解装配式钢结构的形式与组成;掌握装配式钢结构施工图的识读 及图纸会审要点同时掌握施工方案的编制;熟悉构件进场与检验; 掌握钢柱、钢梁的吊装施工及钢结构的连接施工,熟悉涂装施工的 相关内容;熟练掌握装配式钢框架安装信息管理。 - 10 - 课程内容 教学方法和建 议 项目考评方式 模块一 多高层钢结构基础施工 项目 1:施工准备 1-1 场地平整及规划 1-2 放线定位 项目 2:基础施工 2-1 土方开挖 2-2 独立基础施工 2-3 桩基施工 项目 3:信息管理—基础施工信息管理 模块二 多高层钢框架施工 项目 1:施工准备 1-1 钢框架图纸会审 1-2 钢构件拼装模拟 1-3 钢构件进场与检验 参赛内容 项目 2:安装施工 2-1 钢柱吊装施工 2-2 钢梁吊装施工 2-3 钢框架连接施工 2-4 钢框架涂装施工 项目 3:信息管理—钢框架安装信息管理 模块三 多高层钢结构墙板施工 项目 1:施工准备 1-1 墙板图纸会审 1-2 墙板拼装模拟 1-3 墙板进场与检验 项目 2:安装施工 2-1 外挂墙板拼装施工 2-2 内隔墙安装施工 2-3 桁架叠合板施工 项目 3:信息管理—墙板安装信息管理 模块四: 多高层钢结构内装部品施工 项目 1:施工准备 1-2 内装部品图纸会审 2-1 部品部件进场与检验 项目 2:安装施工 2-1 集成厨房施工 2-2 集成卫浴施工 项目 3: 信息管理—内装部品信息管理 以莲花城保障性住房的装配式钢结构项目为载体,以工作过程为导 向,划分 4 个学习模块。采用项目化教学、分组教学仿真教学、互 动教学、学做一体等多种教学手段相结合来组织教学,并设计好各 专项能力训练方法与步骤,并根据项目需要及时组织学生到工地及 实训场实习。 过程评价和结果评价相结合。学生学习参与度占 20%,理论掌握度 占 30%,实践熟练度占 30%,岗位适应度占 20%,同时关注学生个体 成长度。 - 11 - 表 10 《建筑施工技术》课程描述 课程名称 学时 建筑施工技术 78 典型工作任务 描述 学习目标及能 力考核要求 课程内容 教学方法和建 议 项目考评方式 学分 4.5 讲授学时 72 开设学期 第 3 学期 实训学时 6 土方工程量的计算;土方工程的机械化施工;土方填筑与压实;地 基处理方案;浅基础施工;深基坑施工;桩基础施工;材料机具准 备;基坑开挖与回填压实;浅基础施工;桩基础施工;地基处理; 脚手架设计与搭设;模板设计与施工;钢筋加工与安装;混凝土制 备与施工;砌体工程施工。 能够制定基坑开挖与回填压实的施工方案;能编制浅基础施工方 案;能编制桩基础施工方案;能编制地基处理方案;能够掌握脚手 架工程、钢筋工程、模板工程、混凝土工程、砌体工程施工方法及 操作技能施工方法及操作技能;能够根据现场条件合理选择施工方 案和施工工艺;能对施工质量和施工安全进行监控。 项目一 土方工程:以某高层或者小高层项目的土方工程为载体, 介绍土方工程量计算、土方工程施工机械与施工方法、深基坑施工 技术。 项目二 以多个典型的多层(不同形式的浅基础)、高层项目(桩 基础以及地基处理后在做浅基础)的基础工程为载体,介绍地基与 基础工程施工的施工方法与安全技术以及质量控制。 项目三 钢筋混凝土结构工程:材料机具准备、脚手架设计与搭设、 模板设计与施工、钢筋加工与安装、混凝土制备与施工。 项目四 砌体结构工程:材料机具准备;砖砌体工程施工;砌块砌 体工程施工;砌筑工程冬雨期施工。 采用案例教学、任务教学、现场教学、互动教学、实验实训、课堂 讨论、学做合一等多种教学手段相结合来组织教学,并设计好各专 项能力训练方法与步骤,并根据项目需要及时组织学生到工地及实 训场实习。 过程评价和结果评价相结合。学生平时的考勤、作业占 20%,项目 考核占 60%,理论知识考核占 20%。 表 11 《建筑工程测量》课程描述 课程名称 学时 建筑工程测量 65 典型工作任务 描述 学习目标及能 力考核要求 学分 3.5 讲授学时 51 开设学期 第 3 学期 实训学时 14 水准路线的观测与内业计算;角度测量与距离测量;导线控制网的 布设、观测与内业计算工作;建筑场地平整测量;建筑物定位放线 工作;编制施工测量方案。 能熟练操作水准仪、经纬仪、全站仪;能进行水准路线的观测与内 业计算;能进行角度测量与距离测量;能进行导线控制网的布设、 观测与内业计算工作;能进行建筑场地平整测量;能进行建筑物定 位放线工作;能根据工程特征编制施工测量方案。 - 12 - 课程内容 教学方法和建 议 项目考评方式 项目一测量学基本知识: 掌握工程测量的基本概念、任务与作用;理解水准面、大地水准面、 独立平面直角坐标系、绝对高程、相对高程和高差的概念;了解测 量工作的组织原则和程序及本课程的学习方法。 项目二高程控制测量: 通过完成线路的高程控制测量(等外水准测量),使学生在老师的 引导下,了解高程测量的原理,仪器及测量方法以及三、四等水准 测量的观测方法。并能自己总结在测量中产生的误差及克服方法。 从而达到相应的能力要求。 项目三平面控制测量: 通过完成线路的平面控制测量,使学生在老师的引导下,掌握全站 仪测回法测角及测距的功能,并掌握导线测量的外业工作和内业工 作。从而达到相应的能力要求。 项目四建筑施工测量 通过对建筑场地进行方格网的布设、标高测量、建筑基础(桩基承 台)施工放样、建筑物轴线投测、标高传递工作,使学生掌握建筑 施工测量所需要的基本测量工作,以达到相应的能力要求。 以典型项目为载体,采用任务教学、现场教学、互动教学、课堂讨 论、学做合一等多种教学手段相结合来组织教学,并设计好各专项 能力训练方法与步骤,并根据项目需要及时组织学生到工地及实训 场实习。 过程评价和结果评价相结合。学生平时的考勤、作业占 20%,项目 考核占 60%,理论知识考核占 20%。 表 12 《建筑施工组织设计与 BIM 模拟》课程描述 课程名称 学时 建筑施工组织设计与 BIM 模拟 78 典型工作任务 描述 学习目标及能 力考核要求 课程内容 学分 4.5 讲授学时 74 开设学期 第 4 学期 实训学时 4 施工准备工作、工程概况和施工特点分析、施工部署与施工方案的选 定、施工进度计划编制、资源供应与施工准备工作计划的编制、施工 平面图设计、主要技术组织措施与项目风险管理。 能够掌握施工准备的工作内容;能够编制单位工程施工组织进度计 划,能根据现场条件进行施工部署,能合理选择施工方案和施工方法; 能合理确定施工平面布置。 项目一 施工准备工作: 调查研究与收集资料、技术资料准备、施工现场准备、资源准备、季 节施工准备。 项目二 工程概况和施工特点分析: 工程概况与施工特点分析;工程概况的编写。 项目三 施工部署与施工方案的选定:施工部署;基础工程施工方案; 主体工程施工方案;屋面工程施工方案;装饰工程施工方案。 项目四 施工进度计划编制: 横道进度计划技术;网络计划技术;施工总进度计划的编制;单位工 程进度计划的编制。 项目五 资源供应与施工准备工作计划的编制: 劳动力供应计划编制;材料供应计划编制;机械供应计划编制;施工 准备工作计划的编制。 项目六 施工平面图设计: 施工平面图布置原则;单位工程施工平面图绘制;施工总平面图绘制。 项目七 主要技术组织措施与项目风险管理: - 13 - 教学方法和建 议 项目考评方式 主要技术组织措施;项目风险管理;技术经济指标的计算与分析。 以典型项目为载体,以工作过程为导向,选取典型框架结构项目、多 层砖混结构项目为载体,划分施工准备工作、工程概况和施工特点分 析、施工部署与施工方案的选定、施工进度计划编制、资源供应与施 工准备工作计划的编制、施工平面图设计、主要技术组织措施与项目 风险管理七个学习项目;资料收集、技术、施工现场准备、工程概况 与施工特点分析、工程概况的编写、施工部署、基础工程施工方案、 主体工程施工方案、屋面工程施工方案、装饰工程施工方案、横道进 度计划技术、网络计划技术、施工总进度计划的编制、单位工程进度 计划的编制、单位工程施工平面图绘制、施工总平面图绘制等 26 个 学习任务。采用案例教学、任务教学、现场教学、互动教学、实验实 训、课堂讨论、学做合一等多种教学手段相结合来组织教学,并设计 好各专项能力训练方法与步骤,并根据项目需要及时组织学生到施工 现场及施工企业学习。 过程评价和结果评价相结合。学生平时的考勤,作业(体现为职业素 养)占 10%;过程考核占 60%;理论知识考核占 30%。 表 13 课程名称 学时 65 典型工作任务描述 学习目标及能力考 核要求 课程内容 教学方法和建议 项目考评方式 建筑工程计量与计价 开设学期 第 4 学期 学分 3.5 讲授学时 61 实训学时 4 框架结构建筑工程计量、套价;框架结构装饰装修工程计量、计价; 框架结构建筑工程与装饰装修工程预算。 熟练掌握建筑工程计量与计价方法及规律;熟练掌握装饰装修工程 计量与计价方法及规律。整个施工图预算的方法和步骤。 项目一 以框架结构为例学习建筑工程部分计量与计价的步骤和方 法。 项目二 以框架结构为例学习装饰装修工程部分计量与计价的步骤 和方法。 项目三 以某一工程为实训项目完成该工程的建筑工程和装饰装修 工程的计量与计价。 将课程分解为框架结构建筑工程、框架结构装饰装修工程、某实例 工程建筑与装饰装修工程等 3 个学习情景,每个情景分解为任务和 实训项目,分别采用案例教学法、引导法、演示法、项目教学法、 操作指导的手段进行教学,并根据项目需要组织学生到正在施工的 工地见习。 过程评价和结果评价相结合。学生平时的考勤、作业占 20%,项目考 核占 60%,理论知识考核占 20%。 表 14 课程名称 学时 52 典型工作任务 描述 学习目标及能 力考核要求 《建筑工程计量与计价》核心课程描述 《建筑工程质量与安全管理》课程描述 建筑工程质量与安全管理 开设学期 第 4 学期 学分 3 讲授学时 50 实训学时 2 选取建筑技术实训中心的实训项目为载体,按照由简单到复杂的顺序, 安排了地基基础工程、主体结构工程、装饰装修工程、屋面工程等 18 个学习项目。每个学习情景按基本构件或工作过程独立设置,教学内 容以学习型工作任务形式体现,并依据实际建筑工程中分项工程的施 工工艺流程安排,重点掌握项目的施工质量控制、质量检验和安全管 理等主要环节。 掌握建筑工程质量控制的内容、顺序及检测和验收要点;能根据建筑 工程质量控制相关规范开展质量检测与验收工作;能对施工质量和施 工安全进行监控。能独立编制施工组织设计(施工方案)中的各项安 - 14 - 课程内容 教学方法和建 议 项目考评方式 全技术措施,并能进行安全技术交底; 项目 1 材料与构配件质量控制 项目 2 土方工程 项目 3 地基及基础处理工程 项目 4 桩基工程 项目 5 地下防水工程 项目 6 钢筋工程 项目 7 模板工程 项目 8 混凝土工程 项目 9 砌体工程 项目 10 屋面工程 项目 11 门窗工程 项目 12 抹灰工程 项目 13 饰面工程 项目 14 楼地面工程 项目 15 建筑节能工程 项目 16 施工过程安全技术管理 项目 17 施工机械安全管理 项目 18 施工用电与防火安全管理 以典型项目为载体,以工作过程为导向,选取典型框架结构项目、多 层砖混结构项目、预应力混凝土构件、以单层工业厂房项目为载体, 划分土方工程等 18 个学习项目;设置土方开挖工程质量控制与检验等 62 个学习任务。采用案例教学、任务教学、现场教学、互动教学、实 验实训、课堂讨论、学做合一等多种教学手段相结合来组织教学,并 设计好各专项能力训练方法与步骤,并根据项目需要及时组织学生到 工地及实训场实习。 过程评价和结果评价相结合。学生平时的考勤,作业占 10%;过程考核 占 60%;理论知识考核占 30%。 七、教学进程总体安排 (一)教学时间安排 本专业总周数为 120 周。其中,理论教学共 57 周,实训教学共 54 周,复 习考试共 3 周,机动共 6 周。教学安排可根据具体情况经教务科研处审批后作 适当调整。 表 15 建筑工程技术专业教学时间安排表 内容 周数 学年、学期 理论教学 实训教学 (含理实一体教学) 复习 考试 机动 合计 第一 学年 1 12 4 0 4 20 2 13 6 1 0 20 第二 学年 3 13 6 1 0 20 4 13 6 1 0 20 第三 学年 5 6 14 0 0 20 6 0 18 0 2 20 57 54 3 6 120 合计 - 15 - (二)学时、学分分配 本专业教学总学时为 159 学时。其中理论教学 1267 学时,占 45%;实践教 学 1534 学时,占 55%。公共基础课 807 学时,占 28.8%;选修课 310 学时,占 11.1%。 表 16 建筑工程技术专业课程学时、学分分配表 学时 课 程 性 质 学 分 占专 业总 学分 比例 (%) 40 专业基础课 限 选 课 任 选 课 课 内 实 践 学 时 实 训 课 学 时 小 计 占专 业总 学时 比例 (%) 合 计 学时 25.16 807 415 14.82 80 312 392 14.00 3 1.89 63 35 1.25 4 24 28 1.00 专业核心课 92 57.86 1450 404 14.42 38 1008 1046 37.34 专业拓展课 4 2.52 75 67 2.39 8 0 8 0.29 小计 142 87.43 2431 921+36 34.17 130 1344 1474 52.63 公共限选课 1 0.63 20 20 0.71 0 0 0 0 专业限选课 15 9.43 270 210 7.50 12 48 60 2.14 小计 16 10.06 290 230 8.21 12 48 60 2.14 公共任选课 2 1.26 40 40 1.43 0 0 0 0 专业任选课 2 1.26 40 40 1.43 0 0 0 0 小计 4 2.52 80 80 2.86 0 0 0 0 159 100 2801 1267 45 142 1392 1534 55 课程类别 专 业 课 实践教学 占专 业总 学时 比例 (%) 公共基础课 必 修 课 理论教学 第二课堂 合计 八、实施保障 (一)师资队伍 1.队伍结构 学生数与本专业专任教师数比例不高于 25 :1,双师素质教师占专业教师 比例一般不低于 60%,专任教师队伍要考虑职称、年龄,形成合理的梯队结构。 2.专任教师 专任教师应具有高校教师资格、本专业领域有关证书和本专业职业资格或 技能等级证书;有理想信念、有道德情操、有扎实学识、有仁爱之心;具有土 木工程等相关专业本科及以上学历; 具有扎实的本专业相关理论功底和实践能 力;具有较强信息化教学能力,能够开展课程教学改革和科学研究;有每 5 年 累计不少于 6 个月的企业实践经历。 3.专业带头人 - 16 - 专业负责人能够较好地把握国内外建筑行业、专业发展,能广泛联系行业 企业,了解行业企业对本专业人才的需求实际,教学设计、专业研究能力强, 组 织开展教科研工作能力强,在本区域或本领域具有一定的专业影响力。 4.兼职教师 兼职教师主要从本专业相关的行业企业聘任,具备良好的思想政治素质、 职业道德和工匠精神,具有扎实的专业知识和丰富的实际工作经验,具有中级 及以上相关专业职称,能承担专业课程教学、实习实训指导和学生职业发展规 划指导等教学任务。 (二)教学设施 1.教室要求:BIM 智慧实训室、公共教室、多媒体教室、校企合作工作室 等,完全满足理论教学和理实一体化教学要求。 2.校内实训资源 具有校企实景教学工场、校企合作工作室、工程结构实训中心、XX 建筑学 院实训中心、工程管理实训基地、建筑施工实训基地和工程材料检测中心等实 训中心,下设 34 个实验实训室。 3.校外实训资源 表 17 序号 1 基地名称 XXX 建工集团 建筑工程技术专业校外实训条件列表 地点 XX 省区内各地 实习规模(人) 100 人 功 能 工程见习、 跟岗实习、 顶岗实习 工程见习、 跟岗实习、 顶岗实习 XXX 工程项目 XX 省区内各地 50 人 2 管理股份有限 公司 (三)教学资源 打造了“虚拟平台、实操工场、拓展空间、教材手册”全方位组合的立体 化、信息化、智能化“虚实+”教学资源。 1.教材选用基本要求 按照国家规定选用优质和规划教材, 禁止不合格的教材进入课堂。 学校 建立专业教师、行业专家和教研人员等参与的教材选用机构,完善教材选用制 度,经过规范程序择优选用教材。 2.图书文献配备基本要求 图书文献配备能满足人才培养、专业建设、教科研等工作的需要,方便师 生查询、借阅,专业教师联合编制活页式手册等。专业类图书文献主要包括: 行业政策法规资料、有关职业标、图集,有关建筑装配式、钢结构等新技术相 关的各类图书等。 3.数字教学资源配置基本要求 建设、配备与本专业有关的音视频素材、教学课件、数字化教学案例库、 自主设计交互练习教学系统、虚拟仿真软件、VR 平台及 AR 识图系统、数字教 材等专业教学资源库,应种类丰富、形式多样、使用便捷、动态更新,能满足 教学要求。 - 17 - (四)教学方法 采用校企“双主体”方式实施课程教学,不同类型的课程,采用“学校主 导、企业辅助”“企业主导、学校辅助”“校企共同”等不同的方式实施教学。 使学生具备职业基本素质和较强的职业岗位能力。考虑培养对象的特点和教学 组织工作的可操作性,创新工学结合、产教融合、分段培养、项目教学、模块 化教学等多元化人才培养模式;采用线上线下相结合教学、企业真实生产环境 的情景教学、分组辅导研修等灵活多样的教学方式,以满足学生多层次、多类 型、个性化的学习需求。主要采用 PBL 任务驱动、案例教学、角色沉浸式、项 目沉浸式、岗位沉浸式、思维沉浸式、合作探究式等教学方式。 (五)学习评价 根据不同课程特点和要求,可以采取面试、书面作业、技能测试、课程实 践作业、社会实践、实习报告、问卷调查、访谈、个人或小组汇报等多种方式 进行,将学习过程考查和学生能力评价结合起来,理论与实践一体化评价。考 核主体为校内专任教师、学生、企业指导教师和企业专家。课程最终成绩依据 课程岗位和授课方式,结合施工员岗位标准、《全国建筑职业技能竞赛标准》、 “1+X”职业技能等级证书考核要求制定学习评价要素,并通过网络教学平台、 虚拟仿真教学平台和活页式任务手册评价表实现学习数据全程实时采集,分析 学生学习行为与成效,关注学生德智体美劳全面发展和学习增量,进行综合评 价及增值评价,如下表所示。 表 18 专业主干和拓展课程考核与评价标准 评价结构 过 程 性 评 价 80 分 维度一: 学习参与 度 (20%) 维度二: 理论掌握 度(30%) 评价要素 评价工具 评价方法 评价主体 占比 课前:活动完成 情况、考勤 教学平台 在线记录+签 到 教学平台 5% 课中:活跃度、 团队活动参与 度、场地 7S 完 成度 活页式任务 手册+教学 平台 选人+抢答+讨 论+PBL 小组活 动+装配工匠 评选 学校老师 10% 课后:任务完成 度、1+X 考证、 竞赛等拓展活 动参与度 活页式任务 手册+教学 平台 在线测试+考 证报名培训+ 竞赛报名培训 +拓展任务 学校老师+ 产业导师 5% 理论知识点 1 教学平台+ 互动小程序 在线测试+互 动比拼 教学平台 10% 理论知识点 2 施工方案文 本 方 案 评 价 +PBL 小组互评 教学平台+ 学校老师+ 学生 5% 理论知识点 3 活页式任务 手册 检测记录对比 学校老师 5% - 18 - 虚拟仿真平 台 模拟过关 虚拟仿真 平台 10% 活页式任务 手册 PBL 小组互评+ 学校老师点评 +产业导师生 产性点评 学校老师+ 产业导师+ 学生 20% 实践操作合理 性、熟练度 活页式任务 手册 PBL 小组互评+ 学校老师点评 +产业导师生 产性点评 学校老师+ 产业导师+ 学生 10% 各个任务完成 后岗位适应程 度综合评价 智慧工地虚 拟实践系统 +方案交底 任务单 智慧工地岗位 工作模拟+实 际项目方案 BIM 交底制作 智慧工地 虚拟平台 +产业导师 20% 知识掌握提升 度(虚拟仿真掌 活页式任务 握准确度 A,实 手册+虚拟 操成绩准确度 仿真平台 B,准确度提升 比 P=B/A*100%) PBL 小组互评+ 学校老师点评 +产业导师生 产性点评 虚拟仿真 平台+学校 老师+产业 导师+学生 / 拓展应用持续 度 (学生在考证 通 过 率 C1、 创 新 创 业率 C2、 竞 赛 获奖 率 C3 方面的提升) 活页式任务 手册 考证通过率+ 竞赛获奖率+ 创新转化率 学校老师+ 产业导师 / 活页式任务 手册 PBL 小组互评+ 学校老师点评 +产业导师生 产性点评 学校老师+ 产业导师+ 学生 / 理论知识点 4 操作规范度、准 确度 维度三: 实践熟练 度(30%) 结 果 评 价 20 分 增 值 评 价 维度四: 岗位适应 度 (20%) 维度五: 个体成长 度 行为习惯规范 度 (相较于课程 开始,学生在安 全准备、操作规 范、工完场清的 提升) (六)质量管理 1.成立了教育教学管理与质量监控体系 依托学院建立的质量监控体系,设立以系部督导小组为主要监控载体,形 成教师与学生、企业与学院共同参与理论教学过程、实践教学环节、顶岗实习 - 19 - 的质量监控动态管理。同时系部通过用人单位对毕业生进行跟踪调查及信息反 馈,从而建立“系部督导监控、学生评教监控、社会评价监控”的三方面质量 监控管理机制。 2.加强质量管理制度建设 建立开放的,内、外部教学质量评价主体共同参与的专业教学质量评价体 系。将毕业生就业率、就业质量、企业满意度、创业成效等作为衡量人才培养 质量的重要指标,实现学校、行业企业、社会组织共同参与的质量评价机制。 形成人才培养质量年度报告发布长效机制,不断完善专业人才培养的质量监测 体系。 3.实践教学基地的质量检测 建立一套具有高职高专特色的教学质量评价制度如:听课制度、督导制度、 检查制度、评教和评学制度等,基本做到有法可依。制定《学生实习管理及评 价制度》,主要包括:“学生实习安全管理”“实习指导教师安全管理”目标 责任书、学生实习指导书、学生实习鉴定表、实习工作记录表等考核标准和实 施细则。通过与社会组织的校企合作,能够及时得到毕业生的就业率、就业质 量、企业满意度、创业成效等相关的资料,以利于教学的改革与发展。 4.开展专业与课程建设质量评估工作 按照“需求导向、自我保证、多元诊断、重在改进”的方针,在相关部门 的指导下,遵循“8 字螺旋,双擎驱动”的原则,开展专业与课程质量诊断与 改进及评估工作。不断更新调整专业与课程建设目标和标准,强化实施过程, 完善课程考核标准和内容,评估专业建设目标成效,引导专业与时俱进,满足 社会行业需求,形成良好的专业与课程建设质量评估体系。 九、毕业要求 (一)专业技术技能相关要求 1.知识标准 (1)掌握必备的思想政治理论、科学文化基础知识和中华优秀传统文化知 识。 (2)熟悉与本专业相关的法律法规以及环境保护、安全消防等知识。 (3)掌握投影、建筑识图与绘图、建筑材料应用与检测、建筑构造、建筑 结构的基本理论与知识。 (4)掌握建筑施工测量、装配式安装施工、建筑施工技术、建筑施工组织 与管理、建筑工程质鼠检验、建筑施工安全与技术资料管理、建筑工程计量与 计价、工程招投标与合同管理方面的知识。 (5)掌握建筑信息化技术和计算机操作方面的知识。 (6)了解土建专业主要工种的工艺与操作知识。 (7)了解建筑水电设备及智能建筑等相关专业的基本知识。 (8)熟悉建筑新技术、新材料、新工艺、新设备方面的基本知识。 2.能力标准 (1)具有探究学习、终身学习、分析问题和解决问题的能力。 (2)具有良好的语言、文字表达能力和沟通能力。 (3)能熟练识读土建专业施工图,能准确领会图纸的技术信息,能绘制土 建工程竣工图和施工洽商图纸,能识读设备专业的主要施工图。 (4)能对常用建筑材料进行选择、进场验收、保管与应用,能进行建筑材 料的常规检测。 - 20 - (5)能应用测量仪器熟练地进行施工测量与建筑变形观测。 (6)能编制建筑工程常规分部分项工程施工方案并进行施工交底,能参与 编制常见单位工程施工组织设计。 (7)能按照建筑工程进度、质量、安全、造价、环保和职业健康的要求科 学组织施工和有效指导施工作业,并处理施工中的一般技术问题。 (8)能对建筑工程进行施工质量和施工安全检查与监控。 (9)能配合完成装配式各个构件安装施工操作。 (10)能正确实施并处理施工中的建筑构造问题。 (11)能对施工中的结构问题作出基本判断和定性分析,能处理一般的结 构构造问题。 (12)能根据建筑工程实际 收集、整理、编制、保管 和移交 工程技术资 料。 (13)能编制建筑工程量清单报价,能参与施工成本控制及竣工结算,能 参与工程招投标。 (14)能应用 BIM 等信息化技术、计算机及相关软件完成岗位工作。 (15)能进行 1-2 个土建主要工种的基本操作。 3.素质标准 (1)坚定拥护中国共产党领导和我国社会主义制度,在习近平新时代中国 特色社会主义思想指引下,践行社会主义核心价值观,具有深厚的爱国情感和 中华民族自豪感。 (2)崇尚宪法、遵法守纪、崇德向善、诚实守信、尊重生命、热爱劳动, 履行道德准则和行为规范,具有社会责任感和社会参与意识。 (3)具有质撮意识、环保意识、安全意识、信息素养、工匠精神、创新思 维。 (4)勇于奋斗、乐观向上,具有自我管理能力、职业生涯规划的意识,有 较强的集体意识和团队合作精神。 (5)具有健康的体魄、心理和健全的人格,掌握基本运动知识和 1-2 项运 动技能,养成良好的健身与卫生习惯,以及良好的行为习惯。 (6)具有一定的审美和人文素养,能够形成 1-2 项艺术特长或爱好。 (二)学分要求 本专业毕业学分不少于 159 学分,其中,必修课学分 59 学分,专业选修课 不少于 14 学分,公共选修课不少于 3 学分,第二课堂学分不少于 6 学分(按学 校相关规定)。 (三)职业资格证书要求 本专业须至少获以下职业资格证书之一。 表 19 建筑工程技术专业职业资格证书 序 证书名称 颁证单位 等级 号 “1+X”职业技能等级 1 各证书评价组织 初级 证书 住 房 和 城 乡建 设 领 域 XX 住 房 和 城 乡 建 设 2 专 业 技 术 管理 人 员 职 员级 厅 业培训合格证书 - 21 - 十、附录 (一)理论(含理实一体化)教学进程安排 表 20 建筑工程技术专业理论(含理实一体化)教学进程表 课 程 性 质 课程 类别 序 号 公共基 础课 课程编码 课程名称 总 学 时 理论 面授 课 内 实 践 网 络 学 习 自 主 学 习 考试 / 考查 学分 第一学年 第二学年 第三学年 1 2 3 4 5 6 12 13 13 13 6 0 √ √ 10200010 思想道德修养与法律基础 (含实践教学 0.5 学分) 52 46 6 考查 3 2 10200020 毛泽东思想与中国特色社会 主义理论体系概论(含实践 教学 0.5 学分) 72 62 10 考查 4 3 10200050 形势与政策 48 48 0 考查 1 √ √ √ √ 4 09200160 体育与健康 108 54 54 考试 6 2 2 2 2 5 09200300 军事理论 36 考查 2 √ 6 10200060 心理健康教育 32 28 4 考查 2 7 09200100 职业生涯发展与规划 20 20 0 考查 1 8 09200110 就业指导 20 20 0 考查 1 9 09200120 创业基础 32 28 4 考查 2 1 01 09200020 计算机文化基础 39 37 2 考查 2 09200270 英语 48 48 0 考试 2.5 4 09200050 安全教育 24 24 0 考查 1.5 √ 1 必 修 课 按学年、学期教学进程安排 (教学周数/周学时) 学时 11 2 36 - 22 - 4 6 2 2 2 2 3 √ √ √ 课 程 性 质 按学年、学期教学进程安排 (教学周数/周学时) 学时 课程 类别 序 号 课程编码 课程名称 小计 专 业 课 总 学 时 理论 面授 课 内 实 践 531 415 80 39 35 4 39 35 4 网 络 学 习 36 自 主 学 习 考试 / 考查 学分 28 第一学年 第二学年 第三学年 1 2 3 4 5 6 12 13 13 13 6 0 12 13 4 4 专 业 基 1 专 业 核 心 课 1 07210130 建筑工程测量 65 51 14 考试 3.5 2 07210230 平法识图与钢筋计算 52 48 4 考试 3 3 07210140 装配式钢结构建筑施工技术 52 48 4 考试 3 4 4 07210150 建筑施工技术 78 72 6 考试 4.5 6 5 07210200 建筑施工组织设计与 BIM 模 拟 78 74 4 考试 4.5 6 6 07210210 建筑工程计量与计价 65 61 4 考试 3.5 5 7 07210220 建筑工程质量与安全管理 52 50 2 考试 3 4 小计 442 404 38 专 业 拓 07210010 建筑材料与检测 考查 2 3 2 3 2 小计 25 5 4 4 15 1 07210050 招投标与合同管理 36 32 4 考查 2 2 07210060 地基与基础 39 35 4 考查 2 3 小计 75 67 8 4 3 专业课小计 556 506 50 31 - 23 - 15 6 7 18 6 15 6 课 程 性 质 课程 类别 序 号 课程编码 课程名称 公共限 选课(5 门选 1 门) 理论 面授 网 络 学 习 921 130 36 20 0 考查 第一学年 第二学年 第三学年 1 2 3 4 5 6 12 13 13 13 6 0 12 20 22 19 6 1 √ √ √ 学分 1 09200200 工程数学 2 07220113 中华历史文化选讲 20 20 0 考查 1 √ √ √ 3 07220112 应用文写作 20 20 0 考查 1 √ √ √ 4 07220114 中外建筑赏析 20 20 0 考查 1 √ √ √ 5 07220115 建筑美学与作品欣赏 20 20 0 考查 1 √ √ √ 20 20 0 小计 专业限 选课(6 门选 4 门) 总 学 时 自 主 学 习 考试 / 考查 课 内 实 践 108 7 20 必修课合计 限 选 课 按学年、学期教学进程安排 (教学周数/周学时) 学时 59 1 1 07210132 建筑识图与房屋构造 72 68 4 考试 4 6 2 07210012 建筑力学与结构 72 72 0 考试 4 6 3 07210013 建筑 CAD 39 35 4 考查 2 3 4 07210050 BIM 建模 39 35 4 考查 2 3 5 07250180 建设工程监理概论 20 考查 1 6 07250111 土木工程概论 20 考查 1 小计 222 210 12 12 12 6 限选课合计 242 230 12 13 12 6 - 24 - 课 程 性 质 按学年、学期教学进程安排 (教学周数/周学时) 学时 课程 类别 公共任 选课(至 少选 2 任 门) 选 课 专业任 选课(4 门选 2 门) 序 号 课程编码 课程名称 学校统一开设的课堂类、网 络类课程 小计 总 学 时 理论 面授 课 内 实 践 网 络 学 习 20 40 自 主 学 习 考试 / 考查 考查 40 0 学分 1 第一学年 第二学年 第三学年 1 2 3 4 5 6 12 13 13 13 6 0 √ √ 2 1 07210110 建筑设备 20 考查 1 √ √ √ 2 07210017 建设法规 20 考查 1 √ √ √ 3 07250065 房地产开发与经营 20 考查 1 √ √ √ 4 07250062 道路工程施工 20 考查 1 √ √ √ 小计 40 40 0 2 任选课合计 80 80 0 4 总计 140 9 1231 142 其他统计 - 25 - 36 76 24 26 22 19 6 课程门数 10 11 10 8 2 1 考试门数 4 2 4 4 0 0 考查门数 6 9 6 4 2 1 (二)实训教学进程安排 表 21 建筑工程技术专业实训教学进程表 序号 实训类型 课程编码 实训课程名称 典型实训项目 学时 学分 按学年、学期教学进程安排 (教学周数) 第一学年 第二学年 第三学年 1 3 5 2 4 6 考 核 方 式 1 09200040 入学教育 24 1.5 1 考 查 2 09200070 军事技能(军训) 112 2 2 考 查 09200350 劳动实践 32 2 8学 时 8学 时 8学 时 8学 时 4 09200290 社会实践 120 5 1 1 1 1 5 09200060 毕业教育 24 1.5 07218810 建筑工程见习 12 0.5 0.5 考 查 07218010 建筑材料与检测实训 常用建筑材料的性能检测 12 0.5 0.5 考 查 07218110 建筑 CAD 实训 某建筑 CAD 施工图绘制 24 1.5 1 考 查 9 07218050 BIM 建模实训 某建筑 BIM 模型的建立 24 1.5 1 考 查 10 07218210 平法识图与钢筋计算实训 绘制某建筑梁、板、柱的配 筋图及钢筋计算 48 3 2 考 查 07218140 装配式钢结构建筑施工技 术实训 钢柱、钢梁安装施工 24 1.5 3 6 公共实训 专业认知实训 7 8 11 专业基本 技能实训 专业专项能力实 训 - 26 - 考 查 考 查 1 1 1 考 查 考 查 校园路网测量 48 3.5 2 考 查 建筑施工实训 砌筑工程、钢筋工程施工 48 4.5 2 考 查 07218200 建筑施工组织设计与 BIM 模拟实训 编制某建筑施工进度计划、 场地布置 48 4.5 2 考 查 15 07218210 建筑工程计量计价实训 某建筑工程清单计价 48 3.5 2 考 查 16 07218180 建筑工程资料整编实训 某建筑工程资料归档及整 理 24 1.5 1 考 查 17 07218820 测量放样实训 测量放样 24 1.5 1 考 查 毕业设计 BIM 建模、清单计价、施工 组织、建筑识图与平法识图 的综合训练 96 6 4 考 查 07218860 跟岗实习 在校内老师和企业导师的 指导下参与实际项目的工 作 192 12 8 考 查 07218880 顶岗实习 408 25.5 1392 83 12 07218130 建筑工程测量实训 13 07218150 14 18 19 07218830 专业综合能力实 训 20 21 独立参与实际项目的工作 17 技能鉴定 合计 - 27 - 4 6 6 6 14 18 考 查 (三)变更审批表 表 22 专业(方向) 名称 专业人才培养方案变更审批表 建筑工程技术 使用年级 2020 级 专业人才培养方案变更内容 变更事项 变更依据 专业代码由原 540301 变更为 440301 《教育部关于印发〈职业教育专业目录(2021 年)〉的通知》(教职成〔2021〕2 号) 专业负责人意见: 系(部)负责人意见: 签字: 签字: 年 月 系(部)盖章: 日 年 月 日 年 月 日 年 月 日 教务科研处审核意见: 签字: 部门盖章: 主管教学工作副校长审核意见: 签字: 注:变更事项是对变更内容及变更后人才培养方案变化情况的说明。 - 28 -

建筑工程技术专业人才培养方案.pdf




