秦岭文库(kunmingchi.com)你想要的内容这里独有!

2018地理信息科技进步奖获奖名单.pdf

爱不会停留。15 页 377.733 KB下载文档
2018地理信息科技进步奖获奖名单.pdf2018地理信息科技进步奖获奖名单.pdf2018地理信息科技进步奖获奖名单.pdf2018地理信息科技进步奖获奖名单.pdf2018地理信息科技进步奖获奖名单.pdf2018地理信息科技进步奖获奖名单.pdf
当前文档共15页 下载后继续阅读

2018地理信息科技进步奖获奖名单.pdf

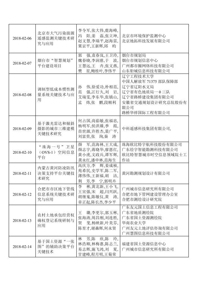
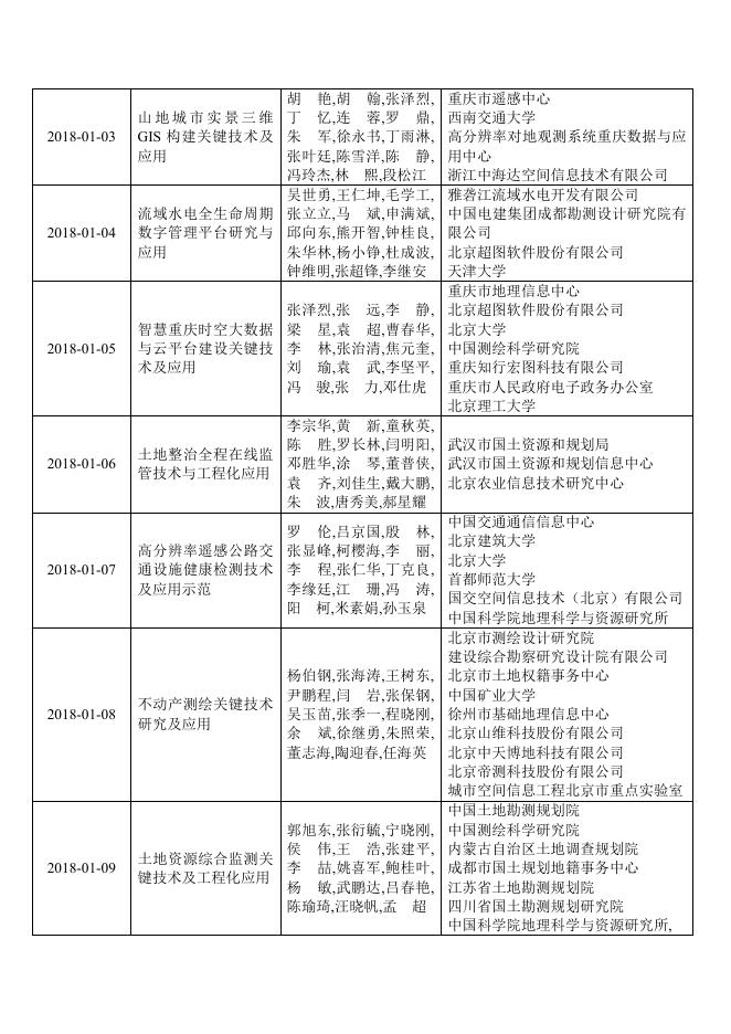
2018 地理信息科技进步奖获奖名单 特等奖 序号 2018-00-01 2018-00-02 项目名称 主要完成人 刘耀林,何建华,刘殿锋, 龚 健,刘艳芳,焦利民, 大数据辅助多规合一 孔雪松,李江风,赵 翔, 关键技术与应用 江 平,程 雄,王好峰, 张 琰,刘 以,张 扬 王芙蓉,崔 蓓,孙玉婷, 诸敏秋,吴掠桅,郑晓华, 黄 宇,殷 勇,何 流, 甄 峰,周 卫,赵伟伟, 智慧城市“多规合一” 吴 政,张 成,王亚平, 空间信息融合与智能 吴 伟,尹向军,高奋生, 决策支持关键技术 王树魁,沈 洁,毛燕翎, 林小虎,黎云飞,周良才, 林 洋,秦 萧,席广亮, 曹 阳,迟有忠,孙超俊 主要完成单位 武汉大学 中国地质大学(武汉) 南京市城市规划编制研究中心 武大吉奥信息技术有限公司 中国测绘科学研究院 南京市规划局 南京大学 南京师范大学 易时代新图软件公司 一等奖 2018-01-01 2018-01-02 陈蓓蓓,宫辉力,李小娟, 区域地面沉降多尺度 叶 超,潘 云,朱 琳, 首都师范大学 多场耦合模式与应用 罗 勇,雷坤超,张有全, 北京市水文地质工程地质大队 示范 周超凡,高明亮,赵文吉, 周德民,王彦兵 华南农业大学 中国农业科学院农业资源与农业区划 研究所 北京市农林科学院 浙江大学 胡月明,史 舟,吴文斌, 大连理工大学 潘瑜春,陈志奎,张 瑞, 广东省土地开发整治中心 耕地质量天空地立体 卢 瑛,李 波,王广兴, 广西壮族自治区国土资源厅土地整理 化监测关键技术 谭正喜,宁晓锋,薛洪栓, 中心 叶宗达,牛建中,莫建兵 山西省土地整理中心 青海省土地统征整理中心 四川省土地统征整理事务中心 重庆市农村土地整治中心 广东友元国土信息工程有限公司 广州慧图信息科技有限公司 胡 艳,胡 翰,张泽烈, 丁 忆,连 蓉,罗 鼎, 朱 军,徐永书,丁雨淋, 张叶廷,陈雪洋,陈 静, 冯玲杰,林 熙,段松江 吴世勇,王仁坤,毛学工, 张立立,马 斌,申满斌, 邱向东,熊开智,钟桂良, 朱华林,杨小铮,杜成波, 钟维明,张超锋,李继安 2018-01-03 山地城市实景三维 GIS 构建关键技术及 应用 2018-01-04 流域水电全生命周期 数字管理平台研究与 应用 2018-01-05 张泽烈,张 远,李 静, 智慧重庆时空大数据 梁 星,袁 超,曹春华, 与云平台建设关键技 李 林,张治清,焦元奎, 术及应用 刘 瑜,袁 武,李坚平, 冯 骏,张 力,邓仕虎 2018-01-06 2018-01-07 2018-01-08 2018-01-09 重庆市遥感中心 西南交通大学 高分辨率对地观测系统重庆数据与应 用中心 浙江中海达空间信息技术有限公司 雅砻江流域水电开发有限公司 中国电建集团成都勘测设计研究院有 限公司 北京超图软件股份有限公司 天津大学 重庆市地理信息中心 北京超图软件股份有限公司 北京大学 中国测绘科学研究院 重庆知行宏图科技有限公司 重庆市人民政府电子政务办公室 北京理工大学 李宗华,黄 新,童秋英, 陈 胜,罗长林,闫明阳, 武汉市国土资源和规划局 土地整治全程在线监 邓胜华,涂 琴,董普侠, 武汉市国土资源和规划信息中心 管技术与工程化应用 袁 齐,刘佳生,戴大鹏, 北京农业信息技术研究中心 朱 波,唐秀美,郝星耀 中国交通通信信息中心 罗 伦,吕京国,殷 林, 北京建筑大学 高分辨率遥感公路交 张显峰,柯樱海,李 丽, 北京大学 通设施健康检测技术 李 程,张仁华,丁克良, 首都师范大学 及应用示范 李缘廷,江 珊,冯 涛, 国交空间信息技术(北京)有限公司 阳 柯,米素娟,孙玉泉 中国科学院地理科学与资源研究所 北京市测绘设计研究院 建设综合勘察研究设计院有限公司 杨伯钢,张海涛,王树东, 北京市土地权籍事务中心 尹鹏程,闫 岩,张保钢, 中国矿业大学 不动产测绘关键技术 吴玉苗,张季一,程晓刚, 徐州市基础地理信息中心 研究及应用 余 斌,徐继勇,朱照荣, 北京山维科技股份有限公司 董志海,陶迎春,任海英 北京中天博地科技有限公司 北京帝测科技股份有限公司 城市空间信息工程北京市重点实验室 中国土地勘测规划院 郭旭东,张衍毓,宁晓刚, 中国测绘科学研究院 侯 伟,王 浩,张建平, 内蒙古自治区土地调查规划院 土地资源综合监测关 李 喆,姚喜军,鲍桂叶, 成都市国土规划地籍事务中心 键技术及工程化应用 杨 敏,武鹏达,吕春艳, 江苏省土地勘测规划院 陈瑜琦,汪晓帆,孟 超 四川省国土勘测规划研究院 中国科学院地理科学与资源研究所, 2018-01-10 2018-01-11 2018-01-12 2018-01-13 2018-01-14 2018-01-15 2018-01-16 陈云浩,宫阿都,岳建伟, 马泽忠,张孝成,涂建军, 农村集体建设用地数 彭 程,胡 勇,崔言辉, 字化监管技术研究 孙 灏,李 京,吴 灿, 张传伟,关 茜,刘纯波 王 涛,宫辉力,李小娟, 多源时空数据快速可 赵 荣,孙永华,孙立坚, 视化关键技术与地学 石丽红,骆成凤,钟若飞, 应用 王彦兵,杨灿坤 温宗勇,蔡 彩,刘俊兰, 面向城市总体规划的 刘 光,陶迎春,董 明, 城市体检评估体系与 戴 俭,陈艳艳,贾光军, 关键技术研究及应用 燕 彦,熊 文,关 丽, 邢晓娟,张翼然,谢文瑄 田 黄 智慧武汉时空信息云 高 平台建设 徐 孟 北京师范大学 重庆市国土资源和房屋勘测规划院 西南大学 北京农业信息技术研究中心 中国矿业大学(北京) 中国科学院遥感与数字地球研究所 首都师范大学 中国测绘科学研究院 北京市测绘设计研究院 北京工业大学 城市空间信息工程北京市重点实验室 燕,李宗华,彭明军, 新,赵中元,潘琛玲, 武汉市国土资源和规划局 山,周海燕,罗 琼, 武汉市国土资源和规划信息中心 寅,邹长江,姚春晖, 成,陈 思,樊 玮 邬 伦,倪绍文,金典琦, 城市建筑废弃物智能 黄 勤,曾广鸿,龚春城, 监管系统关键技术研 张 勇,高 寒,谢森辉, 究与应用 董 凯,肖一文,焦道振, 沈堪海,张年德,蔡立明 深圳数研锦瀚智慧科技有限公司 深圳市城市公共安全技术研究院 深圳市住房和建设局 北京数研信息技术公司 深圳市航通北斗信息技术公司 北京航天控制仪器研究所 广州城市信息研究所有限公司 金华国际科技城开发公司 中国科学院成都山地灾害与环境研究 北京大学 贺兴容,李洪助,张星海, 基于大数据和三维仿 冯权龙,李旭旭,龚奕宇, 真的输电通道智能风 国网四川省电力公司电力科学研究院 段升超,郁金宝,尹德君, 险预警技术研究与应 北京国遥新天地信息技术有限公司 叶有名,王旭东,范松海, 用, 马小敏,王亚强,吉堂书 重庆知行宏图科技有限公司 邓仕虎,邵知宇,李 胜, 重庆大学 敖良根,赵 渝,柴宏祥, 海绵城市雨水模型研 重庆市地理信息中心 王小勇,颜文涛,苏晓杰, 究与 Uwater 平台构建 重庆市市政设计研究院 冯琳耀,朱俊丰,吕 波, 同济大学 刘晓飞,谭易双,向其权 洛阳杰图软件有限公司 2018-01-17 2018-01-18 2018-01-19 邱卫云,鲁 威,何战海, 基于云架构的时空一 许成涛,鲁 伟,朱庆东, 江苏省交通通信信息中心 体化交通地理信息共 孙 妍,江 峰,刘昱君, 江苏省基础地理信息中心 享服务平台建设与应 李福洪,王会娜,夏 翔, 北京超图软件股份有限公司 用 魏戈兵,罗 晨,汪 凯 湖北省国土资源厅信息中心 陈安怀,陆世东,刘红卫, 湖北省国土资源研究院 潘朋威,涂美义,慎 昀, 武汉蚁图时空科技有限公司 湖北省智慧国土构建 陈翠芳,金 群,颜 宇, 福建特力惠信息科技股份有限公司 与应用 余艳平,程 普,彭丹丹, 杭州今奥信息科技股份有限公司 王思维,张 捷,黄 卫 武汉光谷信息技术股份有限公司 苍穹数码技术股份有限公司 葛 莹,王 冲,肖胜昌, 云 GIS 支持下的复杂 张 杰,杨林波 ,艾斯卡 中国电建集团昆明勘测设计研究院有 地形地区风电工程地 尔·阿不力米提,陈刚锐, 限公司 理设计关键技术与应 张云杰,周靖斐,梁礼绘, 河海大学 用 鲍 倩,吴弦骏,赵慧慧, 闻 平,李彦威 二等奖 2018-02-01 2018-02-02 2018-02-03 2018-02-04 2018-02-05 杨玉坤,李学军,郑丰收, 城市井盖监控预警数 潘良波,周 文,王志勇, 正元地理信息有限责任公司 字化管理平台 胡 杰,徐世聪,李国柱, 牛传清,王 巍,王 磊 上海华测导航技术股份有限公司 何 伟,贺成成,王明常, 基于北斗的工程机械 吉林大学 袁德宝,张显云,马 铭, 高精度 GNSS 终端研 中国矿业大学(北京) 张伦宁,梁 霄,陈好宏, 发及产业化 贵州大学矿业学院 赵 路,沈 磊,李早玲 甘肃交通职业技术学院 国家海洋环境监测中心 刘长安,王 衍,李晓鹏, 海南省海洋监测预报中心 海洋四维立体监测技 周 涛,廖国祥,孔 飞, 滨州贝壳堤岛与湿地国家级自然保护 术研究与应用 王茂领,马军生,许道艳, 区管理局 洪海凌,刘玉安,王同行 北京国遥新天地信息技术有限公司天 津海景科技有限公司 北京市测绘设计研究院 刘博文,杨伯钢,朱空军, 面向地理国情监测外 广东满天星云信息技术有限公司 王 淼,刘合良,杨旭东, 业调绘系统关键技术 广州中海达卫星导航技术股份有限公 姜军毅,黄迎春,骆红伟, 研究与应用 司 秦 飞,豆桂芳,龚 芸 城市空间信息工程北京市重点实验室 高苏新,王 迪,韦飞飞, 空间大数据分析及可 肖洛斌,张 明,周 伟, 视化关键技术研究与 苏州云联智慧信息技术应用有限公司 郭红君,郭俏琳,钱丽丝, 应用 陈 菡,王 凯,董 京 2018-02-06 李令军,张大伟,鹿海峰, 北京市大气污染面源 冯 阳,姜 磊,张立坤, 北京市环境保护监测中心 遥感监测关键技术研 赵文慧,李瑞平,赵海雷, 北京地拓科技发展有限公司 究与应用 粟京平,王新辉,邱 昀 2018-02-07 郭 强,袁春岚,王卫玲, 烟台市“智慧规划” 魏春晓,李润慈,于 波, 平台建设项目 王慧远,王 卉,张文燕, 樊 星,鲍桂叶,李伟平 2018-02-08 2018-02-09 2018-02-10 2018-02-11 2018-02-12 2018-02-13 2018-02-14 烟台市规划局 烟台市规划信息中心 广州都市圈网络科技有限公司 山东钜城信息科技有限公司 辽宁工程技术大学 中国人解放军 71375 部队保障部 孙 伟,徐爱功,朴相范, 辽宁省辽阳水文局 调制型低成本惯性测 范 强,冮行久,刘 岩, 辽宁省有色地质局一 0 三队 量系统关键技术与应 艾瑞雯,李东华,张镇山, 辽宁省路桥建设集团有限公司 用 孟 炜,张 鹏,段顺利 安徽省交通规划设计研究总院股份有 限公司 路桥华祥国际工程有限公司 何占国,尚茹敏,张福忠, 基于激光雷达和倾斜 杨明军,侯洪臻,季 霞, 摄影的城市三维建模 中科遥感科技集团有限公司, 苗世源,许胜杰,裴广平, 关键技术研究 刘富贵,张 珣,秦 涛 颜 军,范海林,王大成, 珠海欧比特宇航科技股份有限公司 “珠海一号”卫星 颜志宇,蒋晓华,廖恩红, 广东绘宇智能勘测科技有限公司 (OVS-1)空间信息 黄小虎,文政兵,谭军辉, 欧比特智慧城市时空信息领域院士工 平台 龚永红,潘申林,范海生 作站 高庆方,李 辉,姜成桢, 内蒙古黄河防凌防汛 苑希民,史学军,陈二军, 决策支持平台关键技 黄河勘测规划设计有限公司 薄伟伟,王新福,胡 洁, 术研究 荆 芳,李 宁,郭明卉 李 彬,黄北新,王小飞, 合肥市市区地下管线 广州城市信息研究所有限公司 王宣强,宋 超,闫兴跃, 信息系统关键技术研 合肥市地下管网建设管理办公室 胡继嵬,陈敏仪,黄 涛, 究与应用 合肥市测绘设计研究院 章正起,陈长杰,李少平 广东友元国土信息工程有限公司 王 璐,李更尔,郭玉彬, 广东省地质测绘院 农村土地承包经营权 张海涛,周昌刚,刘连胜, 广东省国土资源测绘院 确权登记系统研制与 贺 斐,杨映新,叶美芬, 华南农业大学 应用 陈育才,谢森辉,何永贤 广州友元土地评估咨询有限公司 广州慧图信息科技有限公司 林 芳,陈 欣,陈 玲, 基于国土资源“一张 林浩顺,林梅惠,陈志兰, 福建省国土资源信息中心 图”的辅助决策平台 易志辉,施飞鸿,刘 夏, 广州城市信息研究所有限公司 关键技术 甘建峰,程月明,王菊荣 2018-02-15 2018-02-16 2018-02-17 2018-02-18 2018-02-19 2018-02-20 2018-02-21 2018-02-22 2018-02-23 2018-02-24 吴 建,陈永锋,高昭良, 城市智慧排水管控平 翁 俊,黄 磊,柯毅峰, 福州市勘测院, 台关键技术研究 黄登峰,汪艳霞,林亦林, 黄凌泓,陈 骁,陈 伟 国家测绘地理信息局测绘标准化研究 张 坤,邓国庆,朱海红, 所 空间基准与卫星导航 刘小强,翟清斌,赵 鑫, 国家基础地理信息中心 定位应用标准化研究 陈 明,段怡红,郭玉芳, 中国测绘科学研究院 马聪丽,王小华,李 霖 武汉大学 侯庆明,程 祥,杨伯钢, 基于多源数据的三维 周 庆,李 兵,吕 扬, 北京市测绘设计研究院 建模关键技术及多时 秦李斌,张海涛,王 鑫, 城市空间信息工程北京市重点实验室 态示范应用 肖 潇,李 雷,左 琛 郑学东,汪朝辉,胡承芳, 空间大数据框架下的 肖 潇,徐 坚,李 喆, 水利智能化信息管理 长江水利委员会长江科学院 韩贤权,程学军,赵登忠, 关键技术与应用 张 穗,李国忠,赵保成 鲁 轩,吴 东,钱 滨, 基于深度学习的无人 韩双立,周文涛,刘 玄, 国网天津市电力公司检修公司 机全周期输电智能巡 郗来迎,佘换林,陈振辉,, 天津市万贸科技有限公司 检平台应用 金 岩,姜明席,李学刚 国信司南(北京)地理信息技术有限 朱 武,赵 云,张 景, 基于地理信息的鼓浪 公司 吴 婷,蔡松荣,许礼林, 屿申遗监测预警系统 中国文化遗产研究院 王 明,陈 田,孙运豪, 建设 厦门市鼓浪屿-万石山风景名胜区管 张应乾,李春霞,陈 伟 理委员会 唐 华,丁 华,杨正清, 南京市国土资源信息中心 不动产登记信息共享 汪 洋,谢正栋,项 辉, 北京世纪安图数码科技发展有限责任 服务云平台关键技术 周海洋,潘 进,吴 佳, 公司 研究与应用 王 晶,周瑞东,吴 迪 南京市不动产登记中心 宋 杨,钟燕飞,陈 鹏, 城市典型要素的低空 曾凡洋,赵 济,高志国, 广州市城市规划勘测设计研究院 遥感智能化监测分析 刘 洋,欧佳斌,程晓晖, 武汉大学 关键技术研究与应用 吕鹏远,陈 飞,王天应 任 斌,潘 飞,王利光, CW-10 无 人 机 ,1:500 任旗胜,游 玺,薛万唱, 成都纵横大鹏无人机科技有限公司 免像控航测系统 王 进,冯巧慧,刘述超, 武汉讯图科技有限公 王 新,张 峻,豆 兰 朱丽春,夏天倚,彭,,勃, FAST 工 程 基准 网 测 张立朝,夏治国,郑束蕾, 河南绘聚测绘有限公司 量中的关键技术 李志恒,翟学兵,李,,玫, 中国科学院国家天文台 王红闯,邓申雄,骆亚波 2018-02-25 2018-02-26 2018-02-27 2018-02-28 2018-02-29 2018-02-30 2018-02-31 2018-02-32 2018-02-33 2018-02-34 于晓飞,袁慧香,王杨刚, 基于 GIS 的全国找矿 王春女,李永胜,郭少丰, 突破勘查信息系统研 中国地质调查局发展研究中心 公凡影,路玉林,杜泽忠, 究 吕 鑫,杜轶伦,孙海瑞 张志华,朱祥山,刘建英, 地下综合管廊数据采 张九宴,傅希琰,邵成立, 集与信息化关键技术 青岛市勘察测绘研究院 黄 鹏,宫 宁,张凤义, 研究及应用 赵 鹏,于 浩,邵珍珍 陈仲明,周海荣,张福浩, 基于地理空间大数据 浙江浣江传媒集团有限公司 毛红卫,吴天飞,阮伯虎, 的市(县)域经济运 中国测绘科学研究院 寿哲男,张镠亮,俞伟柯, 行监测系统 浙江非线信息科技有限公司 寿祝欢,吴铭宇,徐 欢 基于光纤光栅传感技 李卫海,廖海山,罗 静, 广东地下管网工程勘测公司 术的电力隧道变形监 熊 刚,谭耀华,陈丽佳, 华南理工大学土木与交通学院 测关键技术研究与应 卞佳音,焦道振,胡孔亮, 广州供电局有限公司输电管理所 用 郑志豪,贺志勇,丁 凯 项志勇,张乙志,骆 骐, 面向复杂地貌的农村 胡正伟,蔡志刚,胡传文, 土地承包经营权数据 浙江省第一测绘院, 方秋生,朱小勇,钱荣荣, 平台关键技术 张强强,鲁凯翔,杨子健 丁 峰,潘 鹏,邹世英, 基于互联网的环境影 王龙飞,赵 越,李艳楠, 环境保护部环境工程评估中心 响评价 GIS 服务平台 左文浩,陈 飞,易爱华, 北京捷泰天域信息技术有限公司, 伯 鑫,邢可佳,胡笑浒 佛山市测绘地理信息研究院 王礼江,康停军,花向红, 武汉大学 基于“一张图”的历 陈汭新,岳国森,丁孝兵, 佛山市禅城区发展规划和统计局 史建筑信息化管理关 区迅敏,王 彬,王泽彬, 广州市拓比信息科技有限公司 键技术研究及应用 熊剑飞,林子洋,熊立林 上海岩土工程勘察设计研究院有限公 司 喻文承,黄晓春,茅明睿, 基于语义分析的城乡 吴运超,程 辉,荣毅龙, 北京市城市规划设计研究院 规划社会感知研究与 何更喜,杨 松,何 闽, 北京城垣数字科技有限责任公司 应用 王海洋,李晓烨,崔 鹤 林良彬,陈泽鹏,钟远军, 省级测绘行业联动监 万宝林,吉绪发,王丹丹, 广东省国土资源技术中心 管服务平台研发与应 黎 雷,任 娟,谢慧波, 广东南方数码科技股份有限公司 用 辛 烜,刘素茹,李 凯 王文成,魏晓亮,门宏伟, 海量管线数据优化处 北京国遥新天地信息技术有限公司 于 源,尹中旭,王春生, 理的关键技术与应用 承德市住房和城乡建设局 柳 蛟 2018-02-35 基于倾斜摄影的贵州 社会治理应用研究 2018-02-36 苏州市吴中供水有限 公司供水保障智能管 理系统 2018-02-37 矿业城市隐伏地质灾 害遥感筛查技术方法 创新及应用 2018-02-38 油气管网安全监管关 键技术研发与应用 2018-02-39 高精度多视角相机在 地籍测量中的关键技 术 2018-02-40 基于空间感知的智慧 林业综合应用平台技 术研究 2018-02-41 基于多级网格的地理 空间数据库联动更新 及服务体系研究 2018-02-42 省级基础测绘海量数 据快速更新关键技术 研究及应用 2018-02-43 江苏省水利普查空间 信息处理技术体系构 建与应用 2018-02-44 智慧常州空间大数据 共享平台的关键技术 研究与应用示范 2018-02-45 智慧社区综合信息服 务平台关键技术及实 践 朱光兴,李绍俊,赵振刚, 张 浩,卢 俊,杨宇青, 冷继全,刘哲延,谢艳玲, 马继承,李 忠,廖 斌 李春鹤,徐 浩,李新华, 颜愉愉,吴 佳,李子原, 谭德龙,陈益锋,姚 男, 吴建福,袁晓栋 卢小平,于海洋,邓学锋, 卢, 遥,杨 杰,许传阳, 于吉涛,薛华柱,程 钢, 汪宝存,李晓飞,邓安健, 卢建青,徐和平,杜乐谊, 李 柏,陈三强,叶 茂, 卢 刚,吴 珂,张巧英, 杨 燕,刘云波,柴祥君 徐 鹏,翟津生,林春浩, 程鹏飞,韦 勇,刘仕成, 张俊琳,宋婉婷,吴浩锋, 李宝林 拓 飞,胡俊勇,高 啸, 周 亦,吕国梁,刘云鹤, 齐海波,胡凤伟,武 娟, 苏 蕾,冯 伟,王 晶 柳翠明,杨友生,李 奇, 梁睿中,胡昌华,陈可蕴, 伍锡锈,龙奇勇,王三军, 周光建,杨 勇,杜顺季 魏国忠,张 省,丁仕军, 尹 斌,李 通,汤玉兵, 张 衡,梁丽霞,吴晓明, 冯义楷,陈建忠,杜 维 林秀玉,耿建萍,耿 俊, 施红怡,张 鹏,廖 磊, 李娇娇,武华松,陈金美, 潘九宝,时 斐,钱 敏 李 青,刘全海,潘伯鸣, 冉慧敏,叶金富,朱 虹, 陈 凯,位明露,罗 迪, 章莉萍,郭云嫣,王重天 陈良超,柯 苇,唐相桢, 谢征海,薛 梅,王 游, 彭国川,袁 轶,何兴富, 王俊勇,何 波,胡小奇 贵州省第一测绘院 北京超图软件股份有限公司 贵阳市网格化服务管理指挥调度中心 苏州吴中供水有限公司 上海积成慧集信息技术有限公司 河南理工大学 河南四维大成遥感技术有限公司 河南省测绘工程院 广州市昱安信息技术有限公司 浙江省测绘大队 浙江省安全生产监督管理局 浙江省安全生产科学研究院 广州市红鹏直升机遥感科技有限公司 榆林市绿化委员会办公室 陕西天润科技股份有限公司 北京中色测绘院有限公司 广州市城市规划勘测设计研究院 广州南沙开发区国土资源和规划局 山东省国土测绘院 北京吉威时代软件股份有限公司 国家海洋局第一海洋研究所 北京四维远见信息技术有限公司 江苏省基础地理信息中心 江苏省水利厅 常州市测绘院 常州市规划局 常州市城乡规划公共服务与技术保障 中心 重庆市勘测院 重庆数字城市科技有限公司 渝中区石油路街道办事处 杜艳华,尤静静,刘 阳, 李爱辉,那程程,吕忠刚, 毛春旭,赵光磊,边晓雨, 邢春阳,郝智坚,吕寿山 李宝伟,刘小东,王 全, 王 丹,杜世杨,范 典, 朱戈文,张 勇,黄朝锋, 姜 浩,徐 浩,颜愉愉 黄晓春,何莲娜,程 辉, 吴兰若,崔真真,孙道胜, 赵 赫,王浩然,高 娜, 周志强,王 蓓,倪梦瑶 马泽忠,李玉华,杨庆媛, 王 锐,李爱迪,胡 勇, 吕 煊,刘 燕,章 明, 席 菁 孙久虎,梁玉才,杨 博, 高浠舰,李 浩,潘 俊, 姚金明,刘玉华,皮英冬, 高东琦,仲 佳,石 娜 张子玉,孙共明,孙守勤, 黄 涛,胡继嵬,陈敏仪, 王列升,戴继波,王洪翔, 孔令利,徐建生,高红梅 孙 薇,彭子凤,刘江涛, 唐岭军,李晶仪,倪 明, 梁 铭,陈 伟,董学辉, 江 鹢,陈美云,袁靖峰 张泽烈,朱俊丰,张邦平, 邓仕虎,马 彬,魏 涛, 李 历,李 论,王 渔, 刘洪波,杨选伦,于 捷 王国歌,宋海娟,茹长歌, 刘兆莹,朱孟想,王海涛, 李星心,柴世界,刘 凯, 邢承会,黄玉玲,朱书杰 2018-02-46 三维激光点云处理技 术研发与应用 2018-02-47 深圳市深水光明水务 有限公司供水业务管 理系统项目 2018-02-48 城乡规划公共设施优 化布置及选址模型建 设与应用 2018-02-49 国土资源基础地理信 息快速获取与更新关 键技术研究 2018-02-50 全域土地督察遥感监 测关键技术研究与应 用 2018-02-51 潍坊市规划管理信息 平台研发及应用关键 技术 2018-02-52 基于时空大数据的城 市规划创新与实践 2018-02-53 重庆市风险管理信息 化关键技术研发与应 用 2018-02-54 新乡市建设用地节约 集约利用评价基础研 究 2018-02-55 连续运行基准站网网 何书镜,杜仲进,连镇华, 络 RTK 高程测量技术 福建省测绘院 刘艳春,张 帆,吴晓琴 规范 2018-02-56 孙 丹,刘 丹,梁 鹏, 省级不动产登记信息 雷 雪,谢云霆,李 江, 管理平台关键技术研 余艳平,吴雄一,余 海, 究与应用 凌海锋,杜正伟,范 曾 辽宁宏图创展测绘勘察有限公司 深圳市深水光明水务有限公司 上海积成慧集信息技术有限公司 北京市城市规划设计研究院 北京城垣数字科技有限责任公司 北京大学城市与环境学院 中国科学院地理科学与资源研究所 重庆市国土资源和房屋勘测规划院 西南大学 重庆欣荣土地房屋勘测技术研究所 山东省国土测绘院 武汉大学 广州城市信息研究所有限公司 潍坊市规划编制研究中心 深圳市规划国土房产信息中心 重庆知行宏图科技有限公司 重庆市地理信息中心 重庆市人民政府应急管理办公室 河南省中纬测绘规划信息工程有限公 司 湖北省国土资源厅 湖北省国土资源研究院 湖北省国土资源厅信息中心 武大吉奥信息技术有限公司 范昆飞,许超钤,方丹娜, 孔 建,彭 海,马晓东, 张 良,覃泽兆,陈泉余, 谢 意,侯祥意,高 睿 朱晓伟,王 森,魏 卿, 王明鹏,程 涛,刘书斌, 胡 杨,杨文栋,李德强, 崔 莹,栗正刚,彭 斌 刘学山,汪志强,张小冬, 袁怀月,徐 斌,张照举, 万 晟,潘传鹏,陈世坤, 施 涛,周 达,吴 超 张荣华,聂 倩,陈立波, 柳 婷,许建宣,廖 佳, 张 伟,张苗亚,包 颖, 吴亚文,王芬旗,郑小梅 杨 光,柳翠明,王 磊, 刘 敏,林 鸿,钟 颖, 吴志栩,徐声馨,吴子为, 林坤财,李 想,文衍宁 彭明军,朱 军,邵世维, 王 恒,王京晶,肖立霞, 李庚勤,刘 辉,陈 伟, 逯 琳,潘 灏,万 敏 张志华,綦春峰,张九宴, 陈宗强,赵 维,胡振彪, 赵云华,王海银,黄 蓉, 李 丹,侯安业,杜 鹏 黄 健,王 勇,谢 飞, 陈 皓,刘许清,宋小虎, 林 立,沈 蕾,周秀华, 胡 磊,杨 洁,钟 金 2018-02-57 南宁市北斗位置综合 服务系统 2018-02-58 省级不动产登记存量 数据汇交监管及海量 数据管理技术研究与 应用 2018-02-59 智慧电厂——三维仿 真与动态监测平台 2018-02-60 城市三维建模与平台 建设关键技术及应用 2018-02-61 基于倾斜摄影的城市 新型快速测绘技术体 系研究 2018-02-62 武汉市三维移动系统 建设及应用 2018-02-63 青岛西海岸新区社会 治理信息化关键技术 研究与应用 2018-02-64 地理信息在江苏司法 一体化管理中的应用 与实现 2018-02-65 轨道交通结构安全自 谢 动监测与预警关键技 夏 术研究 熊 2018-02-66 2018-02-67 南宁市国土测绘地理信息中心 武汉大学 山东省不动产登记中心 山东金田勘察设计有限公司 中交远洲交通科技集团有限公司 临沂市国土资源局 中冶集团武汉勘察研究院有限公司 清远蓄能发电有限公司 宁波市测绘设计研究院 宁波市阿拉图数字科技中心 广州市城市规划勘测设计研究院 武汉市国土资源和规划信息中心 青岛市勘察测绘研究院 青岛市西海岸基础地理信息中心有限 公司 江苏省测绘工程院 江苏省司法厅 意,陈绪军,邹汉林, 敏,陈 振,余 华, 北京奥腾岩石科技有限公司 峰,董秀峰 高志国,林 鸿,陈 鹏, 空间信息移动激光测 曾凡洋,王 峰,欧海平, 量系统工程关键技术 广州市城市规划勘测设计研究院 王叙泉,杨友生,梁子震, 研究及应用 邓洁茹,吴凯华,李 奇 面向全域空间管控的 金贤锋,李 静,余 颖, “多规合一”一张蓝 张少佳,金 伟,王馨怡, 重庆市地理信息中心 图编制关键技术与应 李碧香,杜龙江,熊 伟, 用 徐永书,王 ,姝,姜紫薇 2018-02-68 2018-02-69 唐 谦,岳文朝,王璐烽, 城市基础地理信息调 刘友芹,王长虹,许 杰, 查与建库关键技术及 仵君侠,吴延朋,马昌部, 工程应用 陈 春,岳春杰,李方起 徐红波,许大璐,余建军, 众包政务地理信息检 赵建雪,彭 瑞,吕 靓, 查关键技术研究与应 葛银杰,刘 群,朱校娟, 用 黄新君 2018-02-70 高原土地数据集成管 理与分析挖掘关键技 术及应用 2018-02-71 新型数字公路云服务 公路养护信息管理技 术研究 2018-02-72 全生命周期的省级不 动产登记信息管理关 键技术及应用 2018-02-73 基于多源遥感信息的 土地利用综合监管平 台建设与应用 2018-02-74 智慧城市政务地理信 息资源协同更新关键 技术与应用 2018-02-75 基于工作流引擎和 Web,Service 技术的国 家应急测绘保障能力 建设项目管理系统研 发 2018-02-76 2018-02-77 中勘天成(北京)科技有限公司 中国地质大学(武汉) 重庆工业职业技术学院 浙江省地理信息中心 青海省国土规划研究院 青海省基础地理信息中心 王 岩,祝茂良,孟苏菊, 华南农业大学 王 璐,郭泰圣,许长军, 中国地质大学(北京) 胡月明,周 伟,陈 岷, 青海大学 文国仓,李 云,张 伟 广州友元土地评估咨询有限公司 青海友元空间信息技术有限公司 张肃军,王天武,吕凯元, 甘肃省兰州公路管理局 胡永立,王 栋,杨永平, 中交宇科(北京)空间信息技术有限 孟庆昕,费 昀,刘士宽, 公司 何颖杰,胡 珂,王 盟 张永红,张 进,叶 立, 宁夏回族自治区不动产登记事务中心 王 震,张建宁,刘慧丽, 武大吉奥信息技术有限公司 张 凡,凌海锋,张冰玢, 苍穹数码技术股份有限公司 徐佳楠,陶 倩,庞 伟 蒋星祥,刘振华,雷 帆, 湖南省国土资源规划院 肖 莉,潘灼坤,潘异宇, 湖南省国土资源信息中心 陈飞香,曹 里,阙兆凡, 华南农业大学 魏继德 广州友元土地评估咨询有限公司 李东阳,吴 斌,邓 轶, 吴志宜,张忠胜,张 剑, 浙江省地理信息中心 方俊杰,司文才,洪 胜, 张 宇,王晓辉,郭 睿 王中祥,朱 杰,张蓉晖, 武 昊,王晶晶,谭喜成, 许礼林,刘 磊,于海龙, 宋 昊,王俊伟,何子豪 国家基础地理信息中心 国信司南(北京)地理信息技术有限 公司 武汉大学 万 军,刘 宏,潘贤亮, 全潮水文测验资料整 赵建虎,万立健,施卫星, 上海达华测绘有限公司 编系统研制 张自强,苗林浩,张建良, 武汉大学测绘学院 王朝金,袁士彬,汪 俊 林 鸿,刘 洋,王天应, 多技术融合的地空协 秦亮军,肖炜枝,王叙泉, 同基础测绘新模式研 广州市城市规划勘测设计研究院 傅咏冬,王 鹏,余 锐, 究 祁 芳,肖海威,汪雅男 2018-02-78 2018-02-79 2018-02-80 2018-02-81 2018-02-82 2018-02-83 2018-02-84 2018-02-85 2018-02-86 2018-02-87 徐秀云,陈 向,刘宝梅, 古城遗址保护信息资 董全杰,翟 检,闫学东, 源共享服务平台研究 马建军,张红英,孔德翊, 与应用 胡 冬,梁 东,尹 岚 城市地下管线规划与 翁 俊,陈 伟,陈 骁, 竣工辅助审查系统及 林亦林,韩建威,黄登峰, 二三维管线数据库联 汪艳霞,黄 磊,陈旭日, 动更新 吴小龙,王建东,黄凌泓 赖巧萍,章益新,朱晓伟, 省级土地在线核查平 邵 虹,张文信,李资华, 台 饶四强,江 明,周 浩, 刘晓红,安红蕾,赵春玲 北京威特空间科技有限公司 宁夏回族自治区文物保护中心 福州市勘测院 北京新兴科遥信息技术有限公司 广东省国土资源测绘院 刘小丁,赵耀龙,李更尔, 华南师范大学 珠江口湾区地理国情 朱紫阳,张海涛,李少英, 广州大学 重点专题监测关键技 史文中,王红梅,吴志峰, 香港理工大学 术研究与应用 洪 伟,陈育才,王 琎 华南农业大学 广东省地质测绘院 刘云峰,杨晓锋,徐培罡, 土地督察信息化应用 李 杰,王惠杰,吴静阳, 国家测绘地理信息局第一航测遥感院 平台 施建辉,李发红,康 晶, 底玲晓,李英杰,崔宁波 朱 江,徐文中,谭吉福, 基于多终端协同作业 苏望发,安 娜,王 琳, 的土地利用现状调查 苍穹数码技术股份有限公司 吴成模,,武东海,熊 伟, 系统 熊 健,董金霞,汤梦霞 范占永,甄宗坤,蔡东健, 三维激光点云处理技 叶 宝,胡 维,陈 猛, 术研究及在农村地籍 苏州工业园区测绘地理信息有限公司 孙钰科,张永超,周旺辉, 调查中的应用 葛坤龙,吴志勤,吴 栋 熊 伟,陈常松,王久辉, 国家测绘地理信息局测绘发展研究中 新时期测绘地理信息 马萌萌,陈 熙,孙 靖, 心 公共服务模式改革研 薛 超,赵 燕,刘 芳, 国家测绘地理信息局职业技能鉴定指 究 桂德竹 导中心 高文化,李生岩,雷宇斌, 数字湘西州县一体化 郭双仁,莫秀玉,唐芝青, 湘西土家族苗族自治州国土资源局 地理信息公共服务云 王兰蓉,杨利娟,刘 专, 湖南省第二测绘院 平台 李 洋,唐先龙,高子让 上海迪士尼园区基于 尹玉廷,赵 峰,陈 燕, 三维 GIS 的物联网市 贾 蓉,汪旻琦,孙才国, 上海市测绘院 政管理关键技术与应 赵万为,张 冕,刘庆华, 用 张寒晖,郑晓兴,李 瑾 2018-02-88 2018-02-89 2018-02-90 2018-02-91 2018-02-92 2018-02-93 2018-02-94 2018-02-95 2018-02-96 2018-02-97 2018-02-98 吴颖斌,吴 勇,徐启恒, 城乡一体化土地调查 林灼仁,黄 敏,郭 帆, 关键技术研究及示范 谢 刚,朱少君,刘志荣, 应用 何嘉珈,叶绍球,汪淑霞 李谦益,方嘉志,李平利, 基于云服务的管道完 任小林,杨卫涛,孙作勇, 整性智能管道管理平 常 禹,李 城,蔡 翊, 台 赵淑媛,吴军荣,孔宗贤 毛炜青,夏兰芳,吴张峰, 基于门址信息的 POI 刘一宁,王 伟,王守芬, 融合方法的研究 王 聪,曹 智,曹 维, 李 海,王 璐 邓国庆,刘小强,解修平, 国家基本比例尺地图 郭玉芳,吕玉霞,段怡红, -地形图和正射影像 马聪丽,张 静,宋耀东, 地图系列标准制定 殷小庆 杨堂堂,欧海平,林 鸿, 广 州 2000 坐 标 系 建 喻永平,黄少华,秦亮军, 立技术研究与应用 吴云孙,黎树禧,丘广新, 林寅燊,余锐,王天应,王 丘小春,杨翼飞,周文胜, 基于北斗短报文和区 刘 波,姚茂华,钟新颖, 域差分的广西卫星导 梁小龙,张亚君,唐 丹, 航定位服务系统 陈香萍,高 川,周聪林 张季一,李 钢,尹鹏程, 基于几何代数的三维 刘友志,史志凤,于金羽, 地籍空间数据模型研 臧永宜,夏保军,孙 宇, 究 崔 崇 徐雯佳,刘庆民,田 力, 河北省卫星遥感海洋 李 勇,王文斌,许志辉, 环境业务化监测关键 杨 斌,韩 笑,周智勇, 技术研究与应用 支瑞荣,葛超英 文学虎,马炅妤,唐 精准扶贫地理信息动 张志强,李 平,刘 态管理平台 周启,卢文渊 东莞市国土资源局 东莞市测绘院 武大吉奥信息技术有限公司 广东广量测绘信息技术有限公司 陕西省天然气股份有限公司 西安煤航信息产业有限公司 上海市测绘院 国家测绘地理信息局测绘标准化研究 所 广州市国土资源和规划委员会 广州市城市规划勘测设计研究院 广西壮族自治区基础地理信息中心 重庆九洲星熠导航设备有限公司 中国矿业大学 新沂市国土资源局 徐州市基础地理信息中心 河北水文工程地质勘察院 涛, 国家测绘地理信息局第三地理信息制 立, 图院 陈龙,许国,阮明,王长海, 面向城市“智慧景区” 蒋诗贤,龙慧萍,王素霞, 地理信息综合服务平 南宁市勘察测绘地理信息院 陈 香,邓冠民,李永新, 台的研究与应用 刘刚治,吴爱群,黄智华 黄向阳,许新华,徐亚军, 南通市城市照明综合 金伟民,奚春华,袁 伶, 南通市测绘院有限公司 管理平台建设 朱以洲,陈海荣,齐志飞, 南通市城市照明管理处 姚 益,许 亚,顾新艳 2018-02-99 2018-02-100 2018-02-101 2018-02-102 2018-02-103 2018-02-104 2018-02-105 2018-02-106 2018-02-107 向泽君,陈良超,梁建国, 航测图库一体化生产 重庆市勘测院 胡开全,周智勇,马 红, 系统关键技术研究与 重庆市地理国情监测工程技术研究中 刘昌振,张 燕,魏世轩, 应用 心 张俊前,王 快,沈高钰 赵俊三,王彦东,谷 苗, 基于北斗的四级联网 赵 科,杨社锋,曾洪云, 协同国土资源执法监 昆明云金地科技有限公司 周 豹,江新飞,李 峰, 察监管平台 江伟军,刘华林,李鑫,姜 曹永锋,杨成兵,王忠燕, 多业务协同服务下国 汤 科,陈三梅,朱 伟, 济宁市国土资源局 土资源空间信息平台 满孝文,殷齐鲁,刘淳君, 北京数慧时空信息技术有限公司 的研究与应用 许 斐,胡静静 基于云计算的输电线 张中青,刘韶林,孙永亮, 国网河南省电力公司 路空天地协同监测与 张伟剑,蒋 炜,高 峰, 国网河南省电力公司信息通信公司 智能诊断系统及应用 刘伯宇,何 熹,阴 皓, 河南恩湃高科集团有限公司 项目 段正杰,高力辉,赵 亮 北京天恒昕业科技发展有限公司 马贺平,张绍良,陶卫峰, 典型城市碳核查监测 储美华,侯湖平,李会军, 上海盛图遥感工程技术有限公司 点网络布控 赵细元,张美琴,谢骏驰, 中国矿业大学环境与测绘学院 康森森,郭 威,岳做启 陈晓宁,杨新海,张元栋, 地下管线探测技术与 田怀启,尚晓鹏,吴满意, 国家测绘地理信息局第一地形测量队 数据自动化处理研究 杨尚帅,曹 南,霍学理, 李旭洋,周 磊,蒋好忱 程宝银,王建辉,徐亦鹏, 古建筑数字化保护关 陆建华,陈 伟,吕志才, 苏州市测绘院有限责任公司 键技术研究与工程化 王 敏,陈思怡,胡大贺, 苏州市文物保护管理所 应用 王 斌,刘 闯,王建宇 朱必亮,田茂义,刘炳琪, 基于轻便移动测量装 蒋文明,石 波,李国玉, 江苏速度信息科技股份有限公司 备的地籍测量关键技 李 俊,刘如飞,侯海龙, 青岛秀山移动测量有限公司 术研究 冯建亮,孙海峰,毛 辉 罗飞扬,陈 奎,马晓东, 南宁市国土资源电子 周 磊,张芸芸,宾志勇, 南宁市国土测绘地理信息中心 政务综合云平台 吴 俊,梁正鑫,陈珝玥, 梁 战,罗顺宁,唐 嘉 2018-02-108 多模式新型地图集一 倪文辉,周 启,杜清运, 国家测绘地理信息局第三地理信息制 体化编制关键技术研 李维庆,任 福,翁 敏, 图院 究 任东宇,梁 磊,鲁月新 武汉大学 2018-02-109 郭 亮,黄 晔,粟梽桐, 陆海一体化可量测智 杨卫军,何华贵,张鹏程, 慧海事辅助决策平台 广州市城市规划勘测设计研究院 梁智浩,梁飞龙,林慧敏, 徐志杰,陈 飞,王天应 2018-02-110 2018-02-111 王春宁,周 峰,薛山顺, 地质专业文献资源知 单昌昊,张 静,吕鹏飞, 识服务关键技术研究 朱月琴,王海华,刘国,宋 与应用示范 韦 剑,丁群安,陈小红 冯意刚,尹长林,张鸿辉, 面向“多规融合”的 黄军林,曾山山,刘 耿, 智能规划关键技术与 何锡顺,曾钰洁,陈 伟, 应用 崔海波 中国地质图书馆 中国地质调查局发展研究中心 北京大学地球与空间科学学院 长沙市规划信息服务中心

相关文章