秦岭文库(kunmingchi.com)你想要的内容这里独有!

2014年第4期(总第144期)

゛Need10 页 160 KB
2014年第4期(总第144期)2014年第4期(总第144期)2014年第4期(总第144期)2014年第4期(总第144期)2014年第4期(总第144期)

2014年第4期(总第144期)

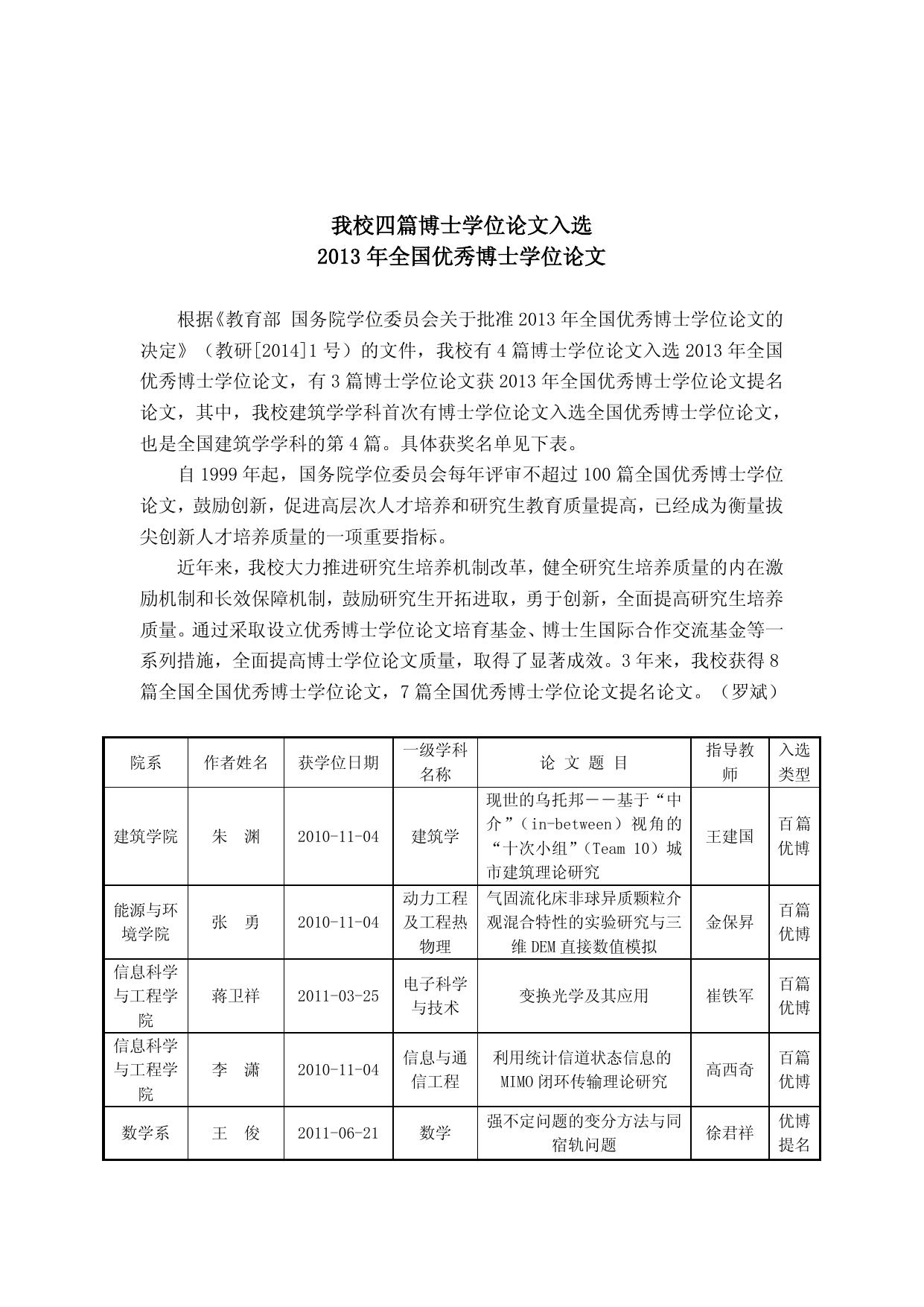
研究生院工作简报 2014 年第 4 期(总第 144 期) 主编:东南大学研究生院 时间:2014 年 4 月 16 日 (025)83613851 地址:逸夫建筑馆二楼 gsdis1@seu.edu.cn 电 话:(025)83792485 传 真 : E-mail: 本期内容 我校四篇博士学位论文入选 2013 年全国优秀博士学位论文……………………1 坚持阳光招生和科学选拔,顺利完成硕士生复试录取工作……………………2 优化工作流程、规范管理系统 ——2013 年在职人员攻读硕士学位研究生招生工作总结………………………3 我校完成江苏高校优势学科建设工程二期项目申报遴选工作……………………6 我校举行研究生党支部书记系列培训………………………………………………6 我校举办第十一届研究生轻运动会…………………………………………………7 集成电路学院研究生开展主题党日活动……………………………………………7 我校四篇博士学位论文入选 2013 年全国优秀博士学位论文 根据《教育部 国务院学位委员会关于批准 2013 年全国优秀博士学位论文的 决定》(教研[2014]1 号)的文件,我校有 4 篇博士学位论文入选 2013 年全国 优秀博士学位论文,有 3 篇博士学位论文获 2013 年全国优秀博士学位论文提名 论文,其中,我校建筑学学科首次有博士学位论文入选全国优秀博士学位论文, 也是全国建筑学学科的第 4 篇。具体获奖名单见下表。 自 1999 年起,国务院学位委员会每年评审不超过 100 篇全国优秀博士学位 论文,鼓励创新,促进高层次人才培养和研究生教育质量提高,已经成为衡量拔 尖创新人才培养质量的一项重要指标。 近年来,我校大力推进研究生培养机制改革,健全研究生培养质量的内在激 励机制和长效保障机制,鼓励研究生开拓进取,勇于创新,全面提高研究生培养 质量。通过采取设立优秀博士学位论文培育基金、博士生国际合作交流基金等一 系列措施,全面提高博士学位论文质量,取得了显著成效。3 年来,我校获得 8 篇全国全国优秀博士学位论文,7 篇全国优秀博士学位论文提名论文。(罗斌) 院系 建筑学院 作者姓名 朱 渊 一级学科 名称 论 文 题 目 指导教 师 入选 类型 2010-11-04 建筑学 现世的乌托邦--基于“中 介”(in-between)视角的 “十次小组”(Team 10)城 市建筑理论研究 王建国 百篇 优博 气固流化床非球异质颗粒介 观混合特性的实验研究与三 维 DEM 直接数值模拟 金保昇 百篇 优博 获学位日期 能源与环 境学院 张 勇 2010-11-04 动力工程 及工程热 物理 信息科学 与工程学 院 蒋卫祥 2011-03-25 电子科学 与技术 变换光学及其应用 崔铁军 百篇 优博 信息科学 与工程学 院 李 潇 2010-11-04 信息与通 信工程 利用统计信道状态信息的 MIMO 闭环传输理论研究 高西奇 百篇 优博 数学系 王 俊 2011-06-21 数学 强不定问题的变分方法与同 宿轨问题 徐君祥 优博 提名 经济管理 学院 医学院 李守伟 2011-06-21 管理科学 与工程 基于复杂网络的银行间传染 风险及其演化模型研究 何建敏 优博 提名 柏 2011-06-21 临床医学 遗忘型轻度认知障碍患者多 模态磁共振成像研究 张志珺 优博 提名 峰 坚持阳光招生和科学选拔,顺利完成硕士生复试录取工作 根据《教育部关于做好 2014 年全国硕士研究生招生录取工作的通知》,东南 大学认真贯彻落实教育改革发展纲要要求,总结近年来学校研究生招生录取工作 的经验教训,周密部署、精心组织,严明招生纪律,坚持科学选拔,加强监督管 理,推进信息公开,确保招生录取工作平稳有序,公平公正。 一、全校高度重视,严明招生纪律 教育部文件下达后,我校高度重视,层层传达,严明纪律,加强规范。学校 研究生招生工作领导小组及时召开会议,充分领会文件精神,并对全校研究生招 生录取工作做了总体部署,提出了基本要求。 复试前,主管校长主持召开了全校各硕士生招生院、系负责人会议,准确传 达教育部文件精神,要求各院、系高度重视复试录取工作,严格按照《东南大学 硕士研究生复试录取工作办法》和院、系复试工作细则规范操作;认真选聘和培 训参加复试工作的教师和管理人员,严明招生纪律,加强责任意识,提高业务能 力。 研招办专门组织召开了各院、系研究生秘书复试工作培训会,布置复试笔试 科目命题工作,详细解读学校复试录取办法和相关政策规定,并对整个复试过程 中的关键节点和细节做了重点强调。 二、规范复试程序,加强监督管理 各院、系严格按照学校统一格式模板制定本院、系复试工作细则,包括院、 系各专业复试线、复试形式和要求、复试成绩和综合成绩权重、拟录取原则以及 复试阶段具体安排等。复试细则和名单必须经学校研招办审核通过后统一向考生 公布。 各院、系复试笔试科目由研究生院统一安排命题、审核、印制、分装和保管, 在各院、系笔试开始前半小时派专人到研招办领取。监考要求与初试时一致。考 试结束后按要求密封试卷,相关老师集中评卷,统一核分登分,确保公平公正, 准确无误。 今年我校硕士生复试时间相对集中安排在 3 月 21 日-25 日,研招办汇总各 院、系复试各环节安排,将研究生院工作人员分成了六个巡视小组,分别对 30 多个招生单位的复试情况进行巡查,并做了详细的巡视记录。同时,纪委监察处 还安排专人抽查了相关院、系的复试组织工作,公布了举报投诉电话和邮箱,接 受考生及社会监督。 三、注重素质考查,坚持科学选拔 研究生复试录取工作要树立科学的人才选拔理念,坚持能力与知识考核并重, 着力加强对考生创新能力和专业素养的考查;注重考生一贯表现;要充分发挥和 规范导师群体在复试选拔中的作用 ,不断提高人才选拔质量。 部分院、系通知考生报到时自带 U 盘,拷贝专业英文文献(由院、系统一提 供影响因子大于 3.0 的英文研究论文),要求考生面试时用自己制作的 PPT 口头 报告及回答问题。这种方式既可以对考生的英语应用能力(包括听力、口语、专 业英语等)进行测试,也可以考查考生的专业基础和能力。 建筑学院一贯重视对考生设计表现能力的测试,在初试六小时手绘快图设计 的基础上,复试时采用机考,让考生在同一机房的电脑上用统一的绘图软件进行 命题设计,对考生设计能力的考查更为全面。 四、推进信息公开,坚持阳光招生 教育部要求各招生单位大力推进招生录取信息公开,确保规范透明,增强公 信力。 研招办在复试前,网上公布学校的复试基本要求、复试录取工作办法、调剂 原则和程序;复试后统一公布经审核通过的拟录取信息。各院、系在复试前,网 上公布复试工作细则、复试名单及初试成绩排名;复试后公布复试成绩和综合成 绩及排名。 各院、系在复试前将所有复试考生统一集中,由负责人向考生介绍本院、系 学科情况、导师情况等,宣布并解读复试办法、程序和注意事项,确保考生所了 解到的信息的一致性。 2014 年我校根据教育部下达的招生计划和考生的初试成绩,按 1:1.2 左右 的复试比例,共有 4000 余名考生取得参加了复试,目前学校硕士生复试录取工 作已基本顺利完成。(宛 敏) 优化工作流程、规范管理系统 ——2013 年在职人员攻读硕士学位研究生招生工作总结 2013 年我校招收在职人员攻读硕士学位的类别有工程硕士、法律硕士、公 共管理硕士、公共卫生硕士、风景园林硕士、艺术硕士、高级管理人员工商管理 硕士共七大类。招生工作从去年六月份发布招生简章开始,经过考生网上报名、 现场确认、全国联考、下达成绩,到我校划定复试分数线、组织复试、进行录取, 至今年二月份我校录取数据上报完成,发放录取通知书,2013 年在职人员攻读 硕士学位研究生招生工作已顺利圆满完成 一、坚持以人为本,提供优质服务 从发布招生简章至录取完成发放录取通知书,始终坚持以人为本,从考生角 度着想,尽可能为考生提供最优质的服务。 在制定 2013 年招收在职人员攻读硕士学位招生简章时,想着如果我是考生, 怎样看简章会更加清楚?在此基础上将原来所有类别罗列在一个招生简章内的 模式,修改为每个类别的招生具体事宜用附件的形式一一列出,修改后的招生简 章更加清楚明了,方便考生查看相关报考信息。 按报考流程及时间节点在研招网发布相关信息,提醒考生按时按要求完成。 发布招生简章时告知网报流程;现场确认前告知时间、地点及所需材料;考试前 发布考点安排公告;复试前公布复试工作通知及各院系复试安排表;拟录取完成 后上网公示录取名单;发放录取通知书时公布快递单号供考生查询。 从 2013 年起,EMBA 招生均要求在网上完成,从考生网报至最终录取全部在 联考平台进行。为了更好地为院、系和考生服务,我们专门制作了适用于 EMBA 考生的报考流程,并现场指导考生如何进行网上报名?如何进行学历认证?尽可 能给考生提供帮助。 二、调整报考模式,优化工作流程 在职人员攻读硕士学位招生工作我校一直是采用一段制的模式进行,在考生 参加全国联考的同时,不管考生是否达到分数线,必须参加我校的复试(专业课 笔试和综合面试)。这种模式从时间上看,一次就将初试和复试工作完成,但从 院、系和考生的角度出发并不合适,院、系增加了繁重的复试工作(大部分复试 人员后期都得淘汰),考生初试时必须来南京,而且得同时准备初试和笔试,不 仅分散考生的精力而且所有异地考生必须来回奔波。 2013 年我们将在职人员攻读硕士学位招生工作改为两段制进行,第一阶段 考生只需要按报考类别参加全国联考(可按考生所在地自由选择考试地点),等 联考成绩公布后,根据国家文件划定我校各类别复试分数线,上线考生参加第二 阶段复试(专业课笔试和综合面试),复试通过进行录取。两段制的招生工作改 革使招生流程更合理,工作更规范,得到了相关院、系的认可和赞同。 三、规范管理系统、提高工作效率 我们坚持在招生流程的每个关键点,都召开招生秘书会议,统一部署,明确 要求,对下一阶段的工作做好安排。同时在我校的研究生招生管理信息系统中开 发增加了在职招生模块,国家联考成绩下达后,将考生数据导入信息系统,从划 定复试分数线、院、系确定复试专业课情况及录入复试成绩、院系进行拟录取、 至研招办审核录取名单、打印录取通知书、导出上报录取数据,全部通过信息系 统完成,不仅规范了复试流程,同时减轻各招生秘书的工作量,工作效率和准确 率都得到提高。 四、细致充分准备、做好考务工作 我校承担报考东南大学、南京大学、南京航空航天大学的工程硕士考生全国 联考科目 GCT 的考务工作。首先认真学习国务院学位办、教育部学位中心和江苏 省学位办的相关考务工作文件,领会文件精神,熟悉整个考务工作流程。坚持高 标准、严要求做好考务工作。从考场安排、选聘监考人员、召开考务协调会、设 备和考务材料准备、考务培训到网上信息发布,各项工作有序安排,顺利进行。 由于准备充分、安排有序、工作细致,我校的考务工作顺利。我们的工作得到了 国务院学位办、江苏省学位办的充分肯定,在 2013 年非全日制攻读硕士学位各 考点考务工作评比中,我校是江苏省唯一一所获考务工作集体奖项的单位,朱晓 红老师被评为 2013 年非全日制攻读硕士学位考务工作先进个人。 五、工作中的不足之处 回顾一年的招生工作,虽然招生任务圆满完成,但仍有不足之处,例如:在 现场确认工作中,流程图可以进一步简化;为方便考生进行学历认证,需准备一 台电脑和打印机专门用于考生进行学历查询和打印认证报告;考务工作中发现入 场验证系统反映较慢,明年要将考生入场时间适当提前。(朱晓红) 附:2013 年各类别招生数据 2013 年各类别招生数据 学位类别 报名 实考 人数 人数 工程硕士 (全国联 考 GCT) 1037 722 法律硕士 256 152 公共管理 硕士 141 82 公共卫生 硕士 103 66 分数线 GCT 总分≥198、单科≥30 (总分超 20 分,限一门单 科最多降 2 分) 总分≥185,英语≥40 调剂分数线:总分≥195 英语≥45 总分≥138,英语≥37 调剂分数线:总分≥140 英语≥40 总分≥145,英语≥40 调剂分数线:总分≥145 英语≥40 上线 人数 调剂 人数 上线 录取 调剂 录取 录取 总数 530 2 493 2 495 63 43 59 41 100 61 4 54 3 57 51 51 51 风景园林 硕士 80 49 GCT 总分≥192、单科≥30 (总分超 20 分,限一门单 科最多降 2 分) 27 艺术硕士 107 62 总分≥80 调剂分数线:总分≥80 44 215 186 161 161 51 45 37 37 工程硕士 (软件工 程自主招 生) 高级管理 人员工商 管理硕士 总 计 1990 1364 776 18 1 50 42 915 18 1 47 43 962 我校完成江苏高校优势学科建设工程二期项目申报遴选工作 根据“江苏高校优势学科建设工程”管理协调小组办公室《关于开展江苏高 校优势学科建设工程二期项目申报遴选工作的通知》(苏学科办[2014]1 号)文 件精神,我校按照申报学科范围认真组织相关学科进行申报,填写《江苏高校优 势学科建设工程二期项目申报书》和《江苏高校优势学科建设工程二期项目申报 简表》;学校进行审核并提出意见后,填写《江苏高校优势学科建设工程二期项 目申报汇总表》。我校于 2014 年 3 月 23 日将相关材料报送省管理协调小组办公 室。 根据文件规定的申报学科范围,我校有 14 个学科进行申报,包括江苏高校 优势学科建设工程一期项目 11 个立项学科(包含 14 个一级学科):电子科学与 技术、信息与通信工程、控制科学与工程、计算机科学与技术、建筑学、土木工 程、交通运输工程、生物医学工程、医学技术、新材料及其应用(主要依托学科: 材料科学与工程、机械工程、化学工程与技术)、新能源发电与利用(主要依托 学科:动力工程及工程热物理、电气工程);新增在 2012 年第三轮全国学科评估 中排名位于前 10%的 3 个学科:艺术学理论、城乡规划学、风景园林学。(何正 球) 我校举行研究生党支部书记系列培训 4 月 9 日下午,由党委研工部主办,校军事教研室李有祥副教授主讲的“国 泰雄狮醒,发展谋共赢——由习主席欧洲之行,谈新型大国关系”的形势与政策 讲座在群贤楼三楼报告厅进行,全校 330 多名研究生党支部书记、支部委员等党 员骨干聆听了讲座。 李有祥副教授以“今日甲午非昔比”为契入点,引入当今中国所取得的巨大 成就,全面梳理了中美、中法、中德、中俄、中日等大国关系,进一步阐述了和 平与发展仍是当今世界的主题,中国在处理大国关系中谋求共赢,谱写新的篇章 的外交准则。讲座结束后,研究生党员干部纷纷表示,作为一名合格的研究生党 员干部应随时关注国内外政治形势,增强高度的政治敏感性,应具有将个人发展 与国家繁荣高度结合起来,实现中华民族伟大复兴的使命感。 本次讲座是我校研究生党支部书记培训系列讲座之一,该系列讲座开设了理 论热点、形势与政策、党务知识等主题。提升党支部骨干的思想理论修养,开拓 其思路,增强其综合素质是我校全面加强“学习型、服务型、创新型”的研究生 党支部建设的有力举措。(奚社新) 我校举办第十一届研究生轻运动会 4 月 11 日下午,由研究生院、党委研究生工作部、体育系联合主办的第十 一届研究生轻运动会在四牌楼校区田径场隆重开幕。校党委刘波副书记、体育系、 校党委办公室、保卫处、后勤管理处等职能部门领导及部分院系党委副书记、研 究生辅导员等出席了开幕式,各院、系运动员在院(系)旗下集中列队参加了仪 式。开幕仪式由研究生院常务副院长兼党委研工部部长金保昇教授主持。 校党委刘波副书记致开幕辞,她指出:研究生轻运动会已成为在校研究生的 体育盛会,本届有近 1600 名研究生报名参赛。她对冒雨参加开幕式的研究生运 动员们表示了由衷地感谢,同时她希望研究生运动员们既要发扬团结拼搏精神, 更要享受运动所带来的快乐。 开幕仪式结束后,轻运动会的各项比赛正式开始,经过一天半的角逐,能源 与环境学院获团体第一,物理系、土木工程学院、生命科学研究院、医学院、信 息科学与工程学院、化学化工学院、电气工程学院分别获团体第二至第八名。(奚 社新) 集成电路学院研究生开展主题党日活动  共筑东大梦,毅行青春路 3 月8 日下午集成电路学院13 级三班开展了以“共筑东大梦,毅行青春路” 为主题的党日活动,组织支部同学赴无锡市博物院进行参观。在博物馆讲解员的 带领下,同学们先后参观了“肩负民族复兴希望的无锡人馆”、“徐悲鸿艺术展 馆”和“集成电路体验馆”三个展厅。 在“肩负民族复兴的无锡人”馆中,同学们目睹了在风雷激荡的革命斗争和 波澜壮阔的社会主义建设中,无数无锡籍仁人志士肩负起了民族复兴的历史使命, 用青春和热血抒写了中华民族的壮丽诗篇。艺术精品永远会让人觉得百看不厌 ——“徐悲鸿艺术纪念馆”古朴而典雅的装潢和几十幅艺术作品所传递出的文艺 气息,足以令到场的每一位同学感到无时无刻不被这种文化氛围所环绕。“集成 电路体验馆”普及集成电路技术知识,培养科技兴趣,展示IC 技术产业发展历 程。同学们体验环幕影院、裸眼3D 技术、三维立体、幻影成像、互动感应等高 科技,激发了学习兴趣。 此次活动中有革命历史、艺术展、科技体验,不但能够一饱眼福,更能学习 到许多知识。在参观过程中,特别是集成电路体验馆中,很多同学都表示“原来 芯片还可以这样用”,激发了同学们对专业的兴趣和热情。 通过参观无锡博物院、革命馆和科技馆,让同学们感受祖国文化的源远流长, 学习革命前辈们的艰苦奋斗精神以及了解当代科技力量对生活、社会的影响,激 励青年学生秉承校训“止于至善”克服当下学习困难,努力拼搏实现自己的理想 和为实现“中国梦”、“东大梦”的远大抱负贡献一份自己的力量。  学习两会聚焦中国梦,传承理想谱写复兴曲 3月14日, 集成电路学院13级二班党支部在致知堂教室开展了以“学习两会 聚焦中国梦,传承理想谱写复兴曲”为主题的党日活动,支部全体党员同学参加 了此次活动。 阳春三月,一年一度的“两会”在人民大会堂如期召开,作为国家政治生活 的重要组成部分,两会吸引了社会各界的目光。“两会”就是全国人民代表大会 和全国政治协商会议,被称为“中国人民不可能不知道的两会”。2013年是全面 贯彻落实中共十八大精神的开局之年,在本届政府施政一年之际,围绕全面深化 改革又做出了哪些新的安排和举措是这次两会备受关注的热点。作为新世纪的大 学生,关注国家政治生活,了解国家方针政策,是每个大学生义不容辞的义务和 责任。 本次活动共分三个部分:首先,支部宣传委员就全国政协十二届二次会议召 开的相关情况做简单介绍,并选取了部分热点提案做成PPT 的形式与同学们进 行了学习和讨论;随后,支部组织委员就十二届全国人大二次会议召开的相关情 况做简单介绍,并围绕李克强总理所作的政府工作报告,从网络上选取了十大热 点内容做成PPT 进行了详细解读。最后,全体支部成员一同观看了李克强总理3 月13日上午在人民大会堂回答中外记者提问的视频。 通过此次活动,同学们认真的学习和讨论两会精神,更加深入地了解国情、 解读国家方针政策,努力做到在思想和行动上与党中央保持高度一致。同学们表 示,关注“两会”、学习“两会”精神,对大学生提高社会责任感,树立积极向 上、全面发展的人生观和价值观具有重要意义,今后他们将更加主动的关注时事 政治和社会热点,更加积极的参与社会实践,努力提高政治素养,为全面深化改 革和中华民族的伟大复兴的中国梦贡献自己的一份力量。(李波供稿)

相关文章