佐证材料1:开题报告书.pdf
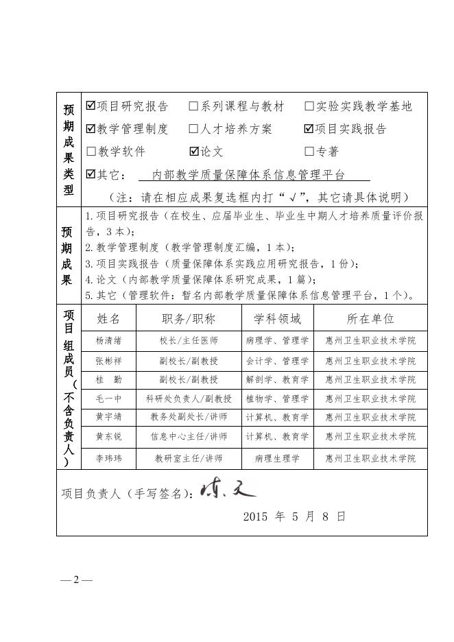
项目编号 1 1 0 0 广东省高等职业教育教学改革项目 开题报告书 基于构建高职院校自我质量监控新常态 项目名称: 的内部教学质量保障体系建设与实践 项目负责人: 项目承担学校: 陈 文 惠州卫生职业技术学院 项目参与单位: 邮政编码: 516025 通讯地址: 广东省惠州市惠城区惠南大道 69 号 负责人电话: 0752-2366733 负责人手机: 13532107989 负责人传真: 0752-2352415 负责人电子邮箱: chenwen99168@126.com 广东省教育厅 制 —1— 预 期 成 果 类 型 预 期 成 果 项目研究报告 □系列课程与教材 □实验实践教学基地 教学管理制度 □人才培养方案 项目实践报告 □教学软件 论文 □专著 其它: 内部教学质量保障体系信息管理平台 (注:请在相应成果复选框内打“√”,其它请具体说明) 1.项目研究报告(在校生、应届毕业生、毕业生中期人才培养质量评价报 告,3 本) ; 2.教学管理制度(教学管理制度汇编,1 本) ; 3.项目实践报告(质量保障体系实践应用研究报告,1 份) ; 4.论文(内部教学质量保障体系研究成果,1 篇); 5.其它(管理软件:暂名内部教学质量保障体系信息管理平台,1 个)。 项 目 组 成 员 ( 不 含 负 责 人 ) 姓名 职务/职称 学科领域 所在单位 杨清绪 校长/主任医师 病理学、管理学 惠州卫生职业技术学院 张彬祥 副校长/副教授 会计学、管理学 惠州卫生职业技术学院 桂 副校长/副教授 解剖学、教育学 惠州卫生职业技术学院 毛一中 科研处负责人/副教授 植物学、管理学 惠州卫生职业技术学院 黄宇靖 教务处副处长/讲师 计算机、教育学 惠州卫生职业技术学院 黄东锐 信息中心主任/讲师 计算机、教育学 惠州卫生职业技术学院 李玮玮 教研室主任/讲师 病理生理学 惠州卫生职业技术学院 勤 项目负责人(手写签名): 2015 年 5 月 8 日 —2— 项目 姓名 开题 专家 孙师家 组名 单 职称/职 务 学科领域 正高级/ 副校长 天 然 药 物 广东省食品药品职业学院 学 13725276198 邹锦慧 教授/ 科研处长 基础医学 唐省三 教授/护理 临床医学 学院院长 广东省食品药品职业学院 13434134526 薛晓萍 教授/信息 信息工程 学院院长 惠州经济职业技术学院 13528066186 朱梦照 副教授/科 护理学 研处负责人 惠州卫生职业技术学院 13502574207 所在单位及联系方式 肇庆医学高等专科学校 13679570431 本项目基于以质量为核心的全面质量管理观,依据系统科 学和管理科学的基本原理进行设计,旨在构建以“全员参与、 全程监控、全面评价”为基础,以“内部教学质量保障体系信 息管理平台”为载体,以“系统化、信息化、常态化”为特色 项目 开题 专家 组意 见 的卫生类高职院校内部教学质量保障体系,研究思路清晰,方 案可行。但内部教学质量保障体系建设是一项系统工程,需要 汇聚多方力量,从上至下,协同推进实施,方能见成效。此外, 如果引入第三方质量评价,以及建设信息平台,估计还需争取 更多的经费支持,或者滚动建设。 专家组一致意见:同意开题。 专家组长签章: 年 月 日 —3— 学 校 教 改 管 理 部 门 意 见 盖章 年 月 日 省教 育行 政部 门意 见 盖章 年 注:表格不够可另附纸。 —4— 月 日

佐证材料1:开题报告书.pdf


