佐证材料十:校企联合研制药学专业部分课程标准.pdf
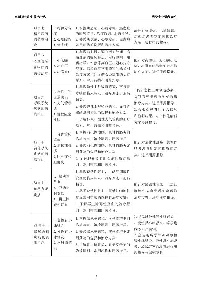
惠州卫生职业技术学院 教学单元 项目一 临床药物 治疗学的 研究内容 药学专业课程标准 教学内容 临床药物治 疗学与相关 学科的关系 与任务 项目二 药物治疗 的基本过 程及其原 则 教学要求 1.掌握临床药物治疗学的概念和研 究内容;2.熟悉药学服务与合理用 药的定义和内涵。3.了解药物的治 疗过程、药物治疗学的发展以及与 相关学科的关系。 职业能 用药安全 力与教 学内容 标准 1.能说 明临 床药物 治疗 学 的概念和研究内容; 2.能 简述 药学 服务与 合理 用药的定义和内涵。 1.掌握药物治疗的 5 个原则, 5 个 1.能说出药物治疗的 5 个原 1.药物治疗 基本步骤,制订调整药物治疗方案 则,5 个基本步骤,制订调 的基本过程 的一般原则与方法。指导患者用药 整药 物治 疗方案 的一 般原 2.药品选择 的基本内容。 则与方法。 的基本原则 2.熟悉患者依从性和处方书写规 2.药物处方的书写规则。指 导患者用药的基本内容。 则。 项目三 职业能力 1.药品不良 1.掌握药物不良反应和药源性疾病 反应 的定义、类型、原因、临床特点、 1.能 判 断 ADR 类 型 , 报 告 2.药源性疾 防治原则; ADR; 病 2.熟悉 ADR 因果关系的评定依据和 2.能简述 ADR 防治原则;正 3.用药错误 评价方法; 确认识 ADR 与药物治疗的关 4.药品质量 3.了解 ADR 监测与报告方法。常见 系。 缺陷 药源性疾病 1.药物信息 项目四 咨询服务 用药教育 2.用药指导 与咨询 3.疾病管理 与健康宣教 1.掌握循证医学的理念、实践方法 1.学会酒精、镇痛药、镇咳 和步骤; 药等滥用的预防及教育。 2.熟悉循证医学证据的类型和级 2.会对 公众 进行健 康生 活 别;药物信息的来源和检索方法; 方式的教育。 3.了解循证医学的发展以及循证医 3.能独立开展用药咨询,提 学证据的评价方法。 高患者依从性。 1.掌握特殊人群用药的基本原则和 1.妊娠期和 慎用的药物; 项目五 哺乳期妇女 2.熟悉特殊人群生理特点对药动学 特殊人群 用药 和药效学的影响,熟悉妊娠期用药 用药 2.小儿用药 分类; 能说 出特 殊人群 用药 的基 本原则和慎用的药物,指导 特殊人群合理用药。 3.了解小儿剂量计算方法。 1.掌握癫痫、抑郁症和焦虑症的临 床特点、治疗原则,用药指导。 项目六 神经系统 1.脑血管病 疾病的药 2.癫痫 物治疗 2.熟悉癫痫、抑郁症和焦虑症常用 能针对癫痫、抑郁症、焦虑 药物的选择和治疗方案; 症患者制定药物治疗方案, 3.了解脑血管病、阿尔兹海默病和 进行用药指导。 精神分裂症等疾病的治疗原则、常 用药物和用药指导。 2 惠州卫生职业技术学院 药学专业课程标准 项目七 1.精神分裂 1.掌握焦虑症、心境障碍、焦虑症 精神疾病 症 的临床特点、治疗原则,用药指导。 的药物治 2.心境障碍 2.熟悉焦虑症、心境障碍、焦虑症 疗 3.焦虑症 常用药物的选择和治疗方案。 焦虑 症患 者制定 药物 治疗 方案,进行用药指导。 1.掌握高血压、冠心病心绞痛、高 项目八 心血管系 1.心绞痛 统疾病的 2.高血压 药物治疗 能针对焦虑症、心境障碍、 3.高脂血症 脂血症的临床特点、治疗原则,用 药指导。2.熟悉高血压、冠心病心 绞痛、高脂血症常用药物的选择和 治疗方案;3.了解心力衰竭的治疗 能针对高血压、冠心病心绞 痛、高脂血症患者制定药物 治疗方案,进行用药指导。 原则、常用药物和用药指导。 1.掌握急性上呼吸道感染、支气管 1.急性上呼 项目九 吸道感染 呼吸系统 2.支气管哮 疾病的药 喘 物治疗 哮喘的临床特点、治疗原则、用药 指导。 2.熟悉急性上呼吸道感染、支气管 3.慢性阻塞 哮喘常用药物的选择和治疗方案; 性肺 3.了解肺炎、慢性支气管炎的治疗 原则、常用药物和用药指导。 项目十 消化系统 疾病的药 物治疗 1.胃食管反 1.掌握消化性溃疡、急性胃肠炎的 流病 临床特点、治疗原则、用药指导; 2.消化性溃 2.熟悉消化性溃疡、急性胃肠炎常 疡 用药物的选择和治疗方案; 3.胆石症和 3.了解胆囊炎和胆石症的治疗原 胆囊炎 1 能针急性上呼吸道感染、 支气 管哮 喘患者 制定 药物 治疗方案,进行用药指导。 2.会根 据患 者的个 人信 息 和检测结果,对个体化给药 方案提出建议。 能针对消化性溃疡、急性胃 肠炎 患者 制定药 物治 疗方 案,进行用药指导。 则、常用药物和用药指导。 1.掌握缺铁性贫血、巨幼红细胞性 1. 缺铁性 项目十一 贫血 血液系统 2. 巨幼细 疾病 胞贫血 贫血的临床特点、治疗原则、用药 指导。 能针对缺铁性贫血、巨幼红 2.熟悉缺铁性贫血、巨幼红细胞性 细胞 性贫 血患者 制定 药物 3. 再生障 贫血常用药物的选择和治疗方案; 治疗方案,进行用药指导。 碍性贫血 3.了解再生障碍性贫血的治疗原 则、常用药物和用药指导。 1.急性肾小 1.掌握泌尿道感染、前列腺增生的 项目十二 球肾炎 临床特点、治疗原则、用药指导。 泌尿系统 2.慢性肾小 2.熟悉泌尿道感染、前列腺增生常 疾病的药 球肾炎 用药物的选择和治疗方案; 物治疗 3.泌尿道感 3.了解肾小球肾炎、肾病综合征的 染 治疗原则、常用药物和用药指导。 3 1.能说出急性肾小球肾炎 、慢性肾小球肾炎、泌尿道 感染治疗药物。 2.会运 用所 学知识 对 急性 肾小球肾炎、慢性肾小球肾 炎、泌尿道感染患者进行用 药指导与健康教育。 惠州卫生职业技术学院 药学专业课程标准 1.甲状腺功 项目十三 能亢进 内分泌代 2.甲状腺功 谢性疾病 能减退 的药物 1.掌握糖尿病、甲状腺机能亢进症 的临床特点、治疗原则、用药指导; 2.熟悉糖尿病、甲状腺机能亢进症 常用药物的选择和治疗方案; 3.糖尿病 4.骨质疏松 3.了解骨质疏松症、痛风的治疗原 5.痛风 则、常用药物和用药指导。 能针对糖尿病、甲状腺机能 亢进 症患 者制定 药物 治疗 方案,进行用药指导。 1.病毒性肝 炎 1.掌握病毒性肝炎、单纯性疱疹的 项目十四 2.获得性免 临床特点、治疗原则、用药指导; 病毒感染 疫缺陷综合 2.熟悉糖尿病、甲状腺机能亢进症 性疾病的 征 常用药物的选择和治疗方案; 药物治疗 3.带状疱疹 3.了解病毒性肝炎、单纯性疱疹的 4.单纯性疱 疹 能针对病毒性肝炎、单纯性 疱疹 患者 制定药 物治 疗方 案,进行用药指导。 治疗原则、常用药物和用药指导。 1.抗菌药物 的不良反应 项目十五 及防治 1.掌握抗菌药临床应用原则;抗菌 抗菌药物 2.抗菌药物 药不良反应及防治; 的合理应 应用的基本 2.熟悉常见耐药菌及其预防对策; 用 原则 3.了解细菌耐药性及耐药机制。 能按 照抗 菌药应 用原 则使 用抗菌药,防治不良反应、 预防细菌耐药性。 3.抗菌药物 的联合应用 教学 序号 课程内容 学时 1 临床药物治疗学的研究内容与任务 2 2 药物治疗的基本过程及其原则 2 3 用药安全 2 4 用药咨询与健康教育 2 5 特殊人群用药 4 6 神经系统疾病的药物治疗 6 7 精神疾病的药物治疗 4 8 心血管系统疾病的药物治疗 6 9 呼吸系统疾病的药物治疗 4 组织 4 惠州卫生职业技术学院 药学专业课程标准 10 消化系统疾病的药物治疗 2 11 血液系统疾病 2 12 泌尿系统疾病的药物治疗 4 13 内分泌代谢性疾病的药物 4 14 病毒感染性疾病的药物治疗 4 15 抗菌药物的合理应用 6 总计 54 1.模拟药房实验,学生互换药师及患者角色,由代教老师适当引导,规定实 验内容,对每组学生的表现情况进行点评并给予相应评分,寓教于乐,既可以让 学生提前熟悉自己所从事工作的基本流程,激发学生的工作热情,培养学生的工 作责任感,可以让学生在最轻松的学习环境中收获最满意的学习效果。 教学方 法与手 段 2.教学过程中注重典型案例的分析,目的是提高学生自学、判断和决策的能 力。典型案例可以起到引导和激发学生的作用。 3.基于问题的学习教学模式和方法,即以问题为基础,学生为中心,教师为 指导的小组讨论及自学教学模式,通过在教学过程中启发学生回答一系列问题, 并时刻理解问题的实际意义。 4.授课过程中对疾病治疗共性和个性进行归纳总结,熟悉药物应用共性、区 别治疗过程中的个性,将大幅度减轻学生学习负担。 为了有效评价课程教学效果,客观评价学生对课程理论知识的掌握情况和灵 活运用理论知识解决实际问题的能力,以及学生职业技能水平和职业素质,我们 在考核方式和考核内容上进行了改革。采取理论考试和实践技能考核相结合,平 考核与 评价 时评价和期末评价相结合,校内评价和校外评价相结合的办法。 考试成绩=平时成绩(10%)+实践技能(50%)+期末成绩(40%) 平时成绩为课堂出勤态度、作业完成情况、实验参与度等。 实践技能为完成各项工作任务的平均成绩,每项工作任务均有考核细则及评 分标准。期末成绩为期末理论知识与实践知识的笔试成绩。 5 惠州卫生职业技术学院 教学单元 药学专业课程标准 教学内容 教学要求 职业能力 1.药学服 1.掌握药学服务的定义、服务的对 1.熟知 药学 服务的 重要 人 象以及工作内容。 群。 2.熟悉药学服务的产生背景。 2.会运 用所 学知识 开展 药 学服务工作。 务的概念 项目一 和产生背 认识药学 景 服务 2.药学服 3.掌握我国药学服务的发展现状及 务的发展 药学服务的工作模式。 现状 4.熟悉国外的药学服务发展现状。 3.知晓 现今 药学服 务的 工 作模式。 1.掌握药学服务道德规范的基本内 容;药学服务道德范畴的内容;药 学技术人员礼仪要求。 2.熟悉药学服务道德的概念、基本 职业能 项目二 1.药学服 药师在药 务的道德 学服务工 和礼仪 作中必备 2.药学服 的职业素 质 1.能熟 记药 学服务 道德 规 范及 药学 服务道 德范 畴的 内容。 原则;药学服务道德规范的概念、 2.会熟 练运 用药学 服务 的 特点。 基本礼仪。 3.了解服务礼仪的概念、特征、原 3.能够 应用 药学服 务中 的 务中的沟 则;药学服务礼仪的作用和意义。 沟通 方法 和技巧 解决 一些 通 4.掌握药学服务中的沟通技巧;处 力与教 理投诉及纠纷的解决方法。 学内容 5.熟悉沟通的目的和内容;药历的 标准 书写内容及格式。 实际问题。 4.会进行药历的书写,为患 者一 个能 够全程 掌握 用药 情况的记录。 6.了解沟通的意义及药历的作用。 1.熟练 掌握 获取药 学信 息 项目三 药学信息 服务 1. 掌 握 药 学 信 息 的 来 源 和 获 取 途 的方法。 径。 2.学会 运用 多种途 径收 集 1.药学信 2.熟悉药学信息的含义。 药学信息,能够对所收集的 息 3.掌握药学信息服务的概念、具体 药学信息进行整理、分析和 2.药学信 工作内容。 运用。 息服务 4.熟悉药学信息服务的方式和质量 3.熟练 掌握 药学信 息服 务 评价标准。 的工作方式。 5.了解药学信息服务的发展方向。 4.学会药学信息服务,会运 用药学信息进行服务。 1.掌握健康的概念及影响健康的因 1.学会酒精、镇痛药、镇咳 1.健康教 素;精神活性物质滥用的危害;用 药等滥用的预防、识别及教 项目四 育与用药 药依从性的概念及意义。 育。 用药咨询 咨询 2.熟悉患者、公众的用药咨询内容 2.会对 公众 进行健 康生 活 与健康教 2.用药依 及咨询服务。 方式的教育。 育 从性和用 3.了解护士、医生的用药咨询内容。 3.能独立开展用药咨询,能 药指导 4.掌握用药依从性的概念、药物服 教育 患者 ,提高 患者 依从 用的适宜时间、各种剂型的正确使 性。 2 惠州卫生职业技术学院 药学专业课程标准 1.能进 行药 品规格 与剂 量 1.药学计 项目五 算 药品基础 2.药品说 知识 明书 1.掌握药品规格与剂量单位换算; 单位之间的换算,滴速的计 滴速的计算和几种浓度的概念;简 算。 单的稀释、混合等相关浓度计算。 2.会进行简单的稀释、混合 2.熟悉几种浓度之间的换算关系; 等相关浓度计算;几种浓度 抗生素及维生素剂量单位换算。 之间的换算。 3.了解等渗浓度计算;肠外营养的 3.会进 行抗 生素及 维生 素 能量配比计算。 质量单位的换算。 4.掌握药品说明书的概念;药品说 4.能进 行药 品说明 书的 正 明书的内容及格式。 确解读。 5.熟悉药品说明书中的术语要求。 5.会根 据药 品说明 书的 内 6.了解药品说明书的作用和意义。 容,向患者提供合理的用药 指导及用药咨询服务。 1.掌握药物体外相互作用的概念与 1. 体外药 项目六 物相互作 药物相互 用 作用及配 2. 体内药 伍禁忌 物相互作 用 分类。 2.熟悉常见注射剂配伍变化的预防 方法。 3. 了 解 常 见 注 射 剂 变 化 发 生 的 原 因。 4.掌握药动学、药效学方面的相互 作用。 5.熟悉药物合用引起的不良反应。 项目七 药物经济 药物经济 学概述与 学 应用 1.能发 现和 预防临 床常 见 的注射剂配伍变化。 2.会分 析配 伍禁忌 发生 的 原因。 3.能运 用药 动学和 药效 学 方面 的相 互作用 知识 进行 基本的合理用药分析。 4.会开展处方审核工作,纠 正临 床一 些不合 理配 伍现 象。 1.掌握药物经济学的概念与意义。 1.能掌 握药 物经济 学的 作 2. 熟 悉 药 物 经 济 学 的 两 个 基 本 要 用与评价方法。 素。 2.会运 用药 物经济 学评 价 3.了解药物经济学的评价方法。 方法制订合理用药方案。 1. 掌 握 药 品 不 良 反 应 的 概 念 和 分 类;常见药品不良反应的临床表现。 2.熟悉药品不良反应的影响因素与 1. 药品不 预防原则及因果关系评定。 良反应概 3.了解药品不良反应因果关系评定 项目八 述 依据的方法。 药品不良 2. 药品不 4.掌握药品不良反应监测的目的与 反应与药 良反应监 意义,药品不良反应报告的范围; 源性疾病 测报告与 药源性疾病的概念及影响因素。 药源性疾 5.熟悉药品不良反应报告系统与程 病 序;常见的药源性疾病。 6.了解药源性疾病的分类、诊断与 治疗;药物警戒的概念与主要工作 内容。 1.能综合分析临床信息,辨 别常见的药品不良反应,能 对常 见的 药品不 良反 应进 行分类及进行关联性评价。 2.会初 步分 析药品 不良 反 应发生的原因,指导患者预 防常见的药品不良反应。 3.能正确规范填写“药品不 良反应/事件报表”;按照 药品 不良 反应报 告流 程进 行 ADR 上报;初步判断哪些 疾病是药源性疾病。 4.会初 步分 析药源 性疾 病 发生的原因,对患者进行用 药指导;初步利用药物警戒 3 惠州卫生职业技术学院 药学专业课程标准 1.掌握治疗药物监测的概念、意义, 何种情况下需要做治疗药物监测。 项目九 1. 治疗药 治疗药物 物监测 监测与个 2. 个体化 体化给药 给药 2.熟悉临床需要进行血药浓度监测 的药物,TDM 实施的方法与步骤。 3.了解治疗药物监测常用药物浓度 测定方法。 特殊人群 用药 2.能初 步根 据测定 结果 对 检测结果做简单的解读。 3.会根 据患 者的个 人信 息 和检测结果,对个体化给药 方案提出建议。 1. 儿童的 1.掌握对儿童、老年人、妊娠期和 1.熟练 掌握 对儿童 、老 年 用药 哺乳期妇女、肝肾功能不全患者、 人、妊娠期和哺乳期妇女、 驾驶员、运动员开展合理用药指导 肝肾 功能 不全患 者开展 合 的基本原则和要求,提高药物治疗 理用药指导,提高用药依从 效果。 性的方法和实施步骤。 妇女的用 2.熟悉儿童、老年、妊娠期和哺乳 2.学会儿童、老年人用药剂 药 期妇女慎用药物品种及产生的不良 量的不同换算方法。 2. 老年人 项目十 1.能进行 TDM 的基本操作。 的用药 3. 妊娠期 和哺乳期 反应。 1.能熟 练掌 握辨别 处方 的 1.掌握处方的含义、种类、意义和 类别;能熟练阅读处方和常 常用缩写词。 用缩写词中文含义的技能。 2. 医院药 2.熟悉处方制度中处方权与调剂资 2.会应 用处 方制度 中的 相 房的药学 格的规定、处方书写的规定、处方 关规 定来 分析判 断不 合格 服务 限量的规定、特殊管理药品用量的 处方及处方存在的问题。 3. 静脉用 规定、电子处方的管理和处方保存 3.能熟 练掌 握中西 药处 方 的规定。 调配的各项操作技术;能看 3.了解处方的结构和处方的规格。 懂中西药处方,具有处方审 1. 处方认 知 项目十一 医院药品 调剂的药 学服务 药调配中 心的药学 服务 核、调配、核对、发药及用 药指导的各种专业技能。 1.掌握门店药品陈列的基本原则和 方法。 1. 药品陈 2.熟悉门店药品陈列的基本要求和 项目十二 列 技巧。 社会药店 2. 药品贮 3.掌握影响药品质量的因素及常见 的药学服 存和养护 药品养护的相关要求与方法。 务 3. 药品的 4.熟悉药品贮存工作的基本流程。 零售 5.了解常见药品养护设备。 6.掌握处方药品的质量控制要求。 7.熟悉药品零售的基本流程。 4 1.会运 用药 品陈列 的基 本 原则 与方 法进行 药品 的陈 列。 2.能 进 行 POP 广 告 牌 的 制 作。 3.会根 据药 品贮存 的基 本 流程完成药品的贮存工作。 4.能发 现影 响药品 的质 量 因素 并能 及时提 出解 决问 题的办法,能对不同品种的 常见药品进行合理的养护。 惠州卫生职业技术学院 药学专业课程标准 1.掌握人体正常体温范围;发热的 概念;治疗原则和常用药物;用药 项目十三 常见病症 的自我药 疗 1. 发热 指导与健康教育。 1.能说出常用发热、头痛、 2. 头痛 2.掌握头痛、咳嗽、消化不良的药 咳嗽、消化不良治疗药物。 3. 咳嗽 物治疗原则,治疗药物的选用。 2.会运用所学知识对发热、 4. 消 化 不 3.熟悉发热、头痛、咳嗽、消化不 头痛、咳嗽、消化不良患者 良 良的病因、临床症状。 进行用药指导与健康教育。 4.了解发热、头痛、咳嗽、消化不 良的分型。 1. 缺 铁 性 1.掌握缺铁性贫血、支气管哮喘、 1.熟练掌握缺铁性贫血、支 高血压、高脂血症、糖尿病、消化 气管哮喘、高血压、高脂血 性溃疡、骨质疏松症、帕金森病等 症、糖尿病、消化性溃疡、 3. 高 血 压 常见疾病的治疗原则、治疗药物、 骨质疏松症、帕金森病等常 4. 高 脂 血 合理使用与健康教育。 见疾病的问病荐药方法。 症 2.熟悉缺铁性贫血、支气管哮喘、 2.能够 运用 所学知 识对 缺 5. 糖 尿 病 高血压、高脂血症、糖尿病、消化 铁性贫血、支气管哮喘、高 性溃疡、骨质疏松症、帕金森病等 血压、高脂血症、糖尿病、 常见疾病的症状及病因。 消化性溃疡、骨质疏松症等 3.了解缺铁性贫血、支气管哮喘等 常见 疾病 患者进 行正 确的 常见疾病的分型。 用药指导。 贫血 2. 支 气 管 哮喘 项目十四 常见疾病 的用药指 导 6. 消 化 性 溃疡 7. 骨 质 疏 松症 序号 课程内容 学时 1 认识药学服务 2 2 药师在药学服务工作中必备的职业素质 2 3 药学信息服务 6 4 用药咨询与健康教育 4 5 药品基础知识 4 6 药物相互作用及配伍禁忌 4 7 药物经济学 2 8 药品不良反应与药源性疾病 2 9 治疗药物监测与个体化给药 2 教学 组织 5 惠州卫生职业技术学院 药学专业课程标准 10 特殊人群用药 4 11 医院药品调剂的药学服务 6 12 社会药店的药学服务 6 13 常见病症的自我药疗 6 14 常见疾病的用药指导 4 总计 54 1.本课程实践性较强,要采用“做、教、学、评”四位一体的教学模式,通 过实训实践,培养学生实践操作能力。 2.教学过程应突出学生主体,多采用“任务驱动”、“问题引导”等方法, 以工作任务引领提高学生学习兴趣,拓宽学生思路,培养学生学习能力。 3.教学过程中,通过“情景模拟”创设工作情景,从工作任务着手,学会完 教学方 法与手 段 成任务的方法和手段,让学生知道“做什么”“怎么做”,使学生明白教学的目 的,并为之而努力,完成知识的正迁移。紧密结合职业技能证书的考证,加强考 证的实操项目的训练,使学生掌握一个岗位的操作,提高学生的综合职业能力。 4.教学过程中,要重视本专业领域新技术、新工艺、新设备发展趋势,贴近 岗位实际为学生提供职业生涯发展的空间,努力培养学生参与社会实践的创新精 神和职业能力。 5.过程中教师应积极引导学生提升职业素养,提高职业道德和行为规范。 为了有效评价课程教学效果,客观评价学生对课程理论知识的掌握情况和灵 活运用理论知识解决实际问题的能力,以及学生职业技能水平和职业素质,我们 在考核方式和考核内容上进行了改革。采取理论考试和实践技能考核相结合,平 考核与 评价 时评价和期末评价相结合,校内评价和校外评价相结合的办法。 考试成绩=平时成绩(10%)+实践技能(50%)+期末成绩(40%) 平时成绩为课堂出勤态度、作业完成情况、实验参与度等。 实践技能为完成各项工作任务的平均成绩,每项工作任务均有考核细则及评 分标准。期末成绩为期末理论知识与实践知识的笔试成绩。 6

佐证材料十:校企联合研制药学专业部分课程标准.pdf




