工程测量技术专业人才培养方案.pdf
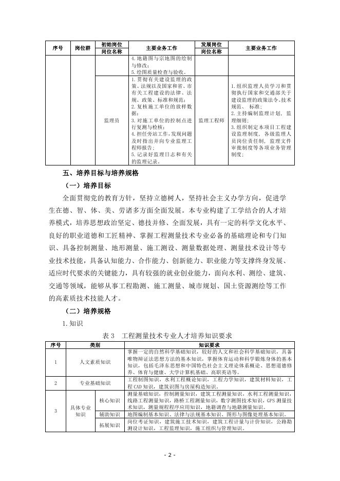
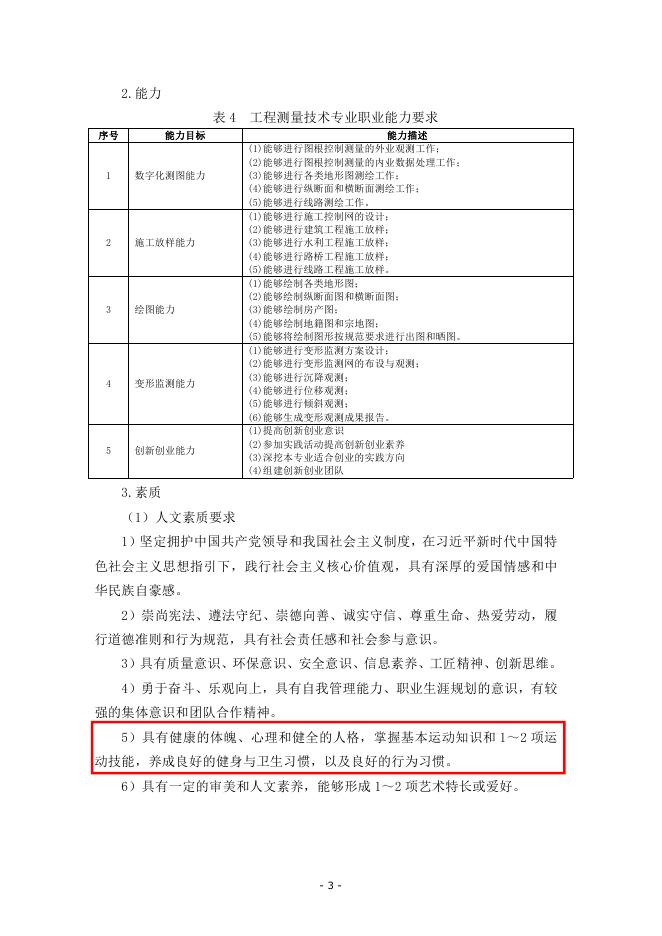
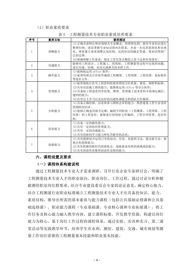
高等职业教育人才培养方案 工程测量技术 专业代码:420301(原专业代码:520301) 制定人:*** 审定人:*** 编制时间:2020 年 5 月 修订时间:2021 年 4 月 目 录 一、专业名称及代码............................................................................... - 1 二、入学要求............................................................................................- 1 三、修业年限............................................................................................- 1 四、职业面向............................................................................................- 1 五、培养目标与培养规格....................................................................... - 2 六、课程设置及要求............................................................................... - 4 七、教学进程总体安排......................................................................... - 19 八、实施保障..........................................................................................- 26 九、毕业要求..........................................................................................- 29 十、附录..................................................................................................- 31 - 高等职业教育 工程测量技术专业人才培养方案 一、专业名称及代码 1.专业名称:工程测量技术; 2.专业代码:620301。 二、入学要求 高中阶段教育毕业生或具有同等学力者。 三、修业年限 3 年。 四、职业面向 毕业生主要面向水利、测绘、建筑、交通、冶金、资源等行业就业和自主 创业,从事地形测量、控制测量、工程测量和 GNSS 测量等工种岗位工作。 适应的岗位群是:测绘职业岗位群;主要职业岗位有 4 个初始岗位,3 个 发展岗位。 表1 工程测量技术专业职业面向 所属专 业大类 所属专 业类 对应行业 主要职业类别 资源环 境与安 全 测绘地 理信息 工程技术与设计服 务 工程测量工程技术 人员 表2 序号 1 岗位群 测绘职 业岗位 群 初始岗位 岗位名称 工程测量员 地理信息采 集员 不动产测绘 员 绘图员 主要岗位类别 (或技术领域) 控制测量、工程测 量、工程变形监测、 线路与桥隧测量、 地下管线测量、资 源勘探测量 职业资格证书 工程测量员 不动产测绘员 地理信息采集员 工程测量技术专业面向岗位 主要业务工作 发展岗位 岗位名称 1.测量仪器的检验和校正; 2.测量项目技术设计书编 写; 3.工程放样的组织与实施; 4.控制网的布设与测量; 5.地籍调查与地籍测量的 测量工程师 组织与实施; 6.变形测量的组织与实施; 7.数字化测图的组织与实 施; 8.测量资料的收集与整理。 1.各类地形图的绘制与修 改; 2.纵断面图和横断面图的 绘图工程师 绘制与修改; 3.房产图的绘制与修改; -1- 主要业务工作 1.主持项目部门的管理工 作; 2.领导技术中心协助和配 合其他部门完成单位发展 目标; 3.领导部门完成质量技术 指导、检查和验收目标; 4.组织制定重要项目的技 术路线,组织审核重要技术 文件,组织指导解决测绘过 程中的重大技术问题; 图纸审查、绘图项目的审 批、项目组织与实施 序号 初始岗位 岗位名称 岗位群 主要业务工作 4.地籍图与宗地图的绘制 与修改; 5.绘图质量检查与验收。 1.贯彻有关建设监理的政 策、法规以及国家和省、市 有关工程建设的法律、法 规、政策、标准和规范; 2.复核施工单位的放样数 据; 3.对施工单位的控制点进 行复测与检核; 4.担任旁站工作,发现问题 及时指出并向专业监理工 程师报告; 5.记录好监理日志和有关 的监理记录。 监理员 发展岗位 岗位名称 主要业务工作 监理工程师 1.组织监理人员学习和贯 彻执行国家和交通部关于 建设监理的政策法令、技术 规范、 标准; 2.主持编制监理计划, 监 理细则; 3.组织制定本项目工程建 设监理制度, 各级监理人 员岗位责任制, 监理文件 审批制度等各项业务管理 制度; 五、培养目标与培养规格 (一)培养目标 全面贯彻党的教育方针,坚持立德树人,坚持社会主义办学方向,促进学 生在德、智、体、美、劳诸多方面全面发展。本专业构建了工学结合的人才培 养模式,培养思想政治坚定、德技并修、全面发展,具有一定的科学文化水平、 良好的职业道德和工匠精神、掌握工程测量技术专业必备的基础理论和专门知 识、具备控制测量、地形测量、施工测设、测量数据处理、测量技术设计等专 业技术技能,具备认知能力、合作能力、创新能力、职业能力等支撑终身发展、 适应时代要求的关键能力,具有较强的就业创业能力,面向水利、测绘、建筑、 交通等领域,能够从事工程勘测、施工测量、城市规划、国土资源测绘等工作 的高素质技术技能人才。 (二)培养规格 1.知识 表3 序号 类别 1 人文素质知识 2 专业基础知识 核心知识 3 具体专业 知识 辅助知识 拓展知识 工程测量技术专业人才培养知识要求 知识要求 掌握一定的自然科学基础知识,较好的人文和社会科学基础知识,具备 唯物辩证法思想方法的基本知识,掌握体育运动和科学锻炼身体的基本 知识,包括毛泽东思想和中国特色社会主义理论体系概论、思想道德修 养、体育与健康、大学计算机基础、高职英语等。 工程制图知识,水利工程概论知识,工程力学知识,建筑材料知识,工 程 CAD 知识,建筑识图与房屋构造知识。 测量基础知识,控制测量知识,建筑工程测量知识,水利工程测量知识, 线路工程测量知识,路桥工程测量知识,数字测图技术知识,GPS 测量技 术知识,测量规程程序应用知识,地籍调查与地籍测量知识。 地图编制基本知识、法律与法规基本知识、图形与图像处理基本知识。 岗位考证知识,建筑施工技术知识,建筑工程计量与计价知识,公路勘 测设计知识,工程监理知识,施工组织与管理知识。 -2- 2.能力 表4 序号 能力目标 1 数字化测图能力 2 施工放样能力 3 绘图能力 4 变形监测能力 5 创新创业能力 工程测量技术专业职业能力要求 能力描述 (1)能够进行图根控制测量的外业观测工作; (2)能够进行图根控制测量的内业数据处理工作; (3)能够进行各类地形图测绘工作; (4)能够进行纵断面和横断面测绘工作; (5)能够进行线路测绘工作。 (1)能够进行施工控制网的设计; (2)能够进行建筑工程施工放样; (3)能够进行水利工程施工放样; (4)能够进行路桥工程施工放样; (5)能够进行线路工程施工放样。 (1)能够绘制各类地形图; (2)能够绘制纵断面图和横断面图; (3)能够绘制房产图; (4)能够绘制地籍图和宗地图; (5)能够将绘制图形按规范要求进行出图和晒图。 (1)能够进行变形监测方案设计; (2)能够进行变形监测网的布设与观测; (3)能够进行沉降观测; (4)能够进行位移观测; (5)能够进行倾斜观测; (6)能够生成变形观测成果报告。 (1)提高创新创业意识 (2)参加实践活动提高创新创业素养 (3)深挖本专业适合创业的实践方向 (4)组建创新创业团队 3.素质 (1)人文素质要求 1)坚定拥护中国共产党领导和我国社会主义制度,在习近平新时代中国特 色社会主义思想指引下,践行社会主义核心价值观,具有深厚的爱国情感和中 华民族自豪感。 2)崇尚宪法、遵法守纪、崇德向善、诚实守信、尊重生命、热爱劳动,履 行道德准则和行为规范,具有社会责任感和社会参与意识。 3)具有质量意识、环保意识、安全意识、信息素养、工匠精神、创新思维。 4)勇于奋斗、乐观向上,具有自我管理能力、职业生涯规划的意识,有较 强的集体意识和团队合作精神。 5)具有健康的体魄、心理和健全的人格,掌握基本运动知识和 1~2 项运 动技能,养成良好的健身与卫生习惯,以及良好的行为习惯。 6)具有一定的审美和人文素养,能够形成 1~2 项艺术特长或爱好。 -3- (2)职业素质要求 表5 序号 素质目标 1 理解能力 2 沟通能力 3 操作能力 4 管理能力 5 分析能力 6 创业能力 7 创新能力 工程测量技术专业职业素质培养要求 素质描述 (1)正确全面辨认和识别相关专业概念、原理和法则,能对专业知识进行 整理归纳,进而掌握专业知识的内在联系,并进一步达到系统化和具体 化,重新建立或者调整认知结构,达到知识的融会贯通,使知识得到广 泛的迁移; (2)准确理解工作要求,保证工作任务完整的上传下达和有效落实。 能够对工程设计、工程施工、招投标、工程测量等过程中出现的问题, 进行沟通、协调,从而完成相关的本职工作。 (1)能熟练运用 office 软件; (2)能利用相关计价软件编制工程概算、工程预算、工程结算,投标报价 等造价文件。 (1)能贯彻执行有关工程资料收集管理的方针政策、规范、规程和标准; (2)具有识读施工图的能力,能熟练运用 office 等办公软件; (3)具备按工程进度同步收集、整理、管理施工技术资料并按规定编目、 建档的能力; (4)具有自主学习以及良好的沟通协调能力和团队合作精神。 (1)具备正确绘制、识读和参与图纸会审的能力,熟悉建筑工程专业各阶 段图纸的识读。 (2)能够正确选用相关定额,编制不同阶段(工程概算、工程预算、工程 结算)的工程造价,能够进行招投标文件编制、工程合同管理、造价控 制。 (1)具备一定的融资能力; (2)具有一定的组织管理能力; (3)具有一定的沟通能力; (4)具有创新的学习能力和吃苦耐劳的品质; (1)具有能够综合运用已有的知识、信息、技能和方法,提出新方法、新 观点的思维能力; (2)具有把握创新时代的新机会、迎接就业局势的新挑战的能力; (3)具有创造性思维和创造性设想的能力。 六、课程设置及要求 (一)课程体系构建说明 通过工程测量技术专业人才需求调研,召开行业企业专家研讨会,明确了 工程测量技术专业人才的职业面向、职业岗位、工作过程,通过讨论分析和根 据测绘职业岗位群要求,结合专业建设委员会专家的论证意见,确定核心能力, 结合工程测量行业职业标准确立工程测量技术专业人才应具备的知识、能力、 素质结构,推导出所需的基本素质与能力课程(包括公共基础必修课和公共基 础选修课)、职业能力课程(专业基础课、专业核心课和专业拓展课),将工 作任务及核心能力融入教学内容,建立课程标准,开发教学资源,构建以岗位 能力为核心,基于岗位工作过程的课程体系。通过实验、实训和实习、第二课 堂活动等实践教学环节,培养学生在水利、测绘、建筑、交通、城市规划等测 量工作岗位需要的工程测量基本技能和职业基本技能。 -4- 表6 岗位 群 测 绘 岗 位 群 岗 位 工作任务 测 量 员 1.测量仪器的检验 和校正; 2.测量项目技术设 计书编写; 3.工程放样的组织 与实施; 4.控制网的布设与 测量; 5.地籍调查与地籍 测量的组织与实 施; 6.变形测量的组织 与实施; 7.数字化测图的组 织与实施; 8.测量资料的收集 与整理。 绘 图 员 1.各类地形图的绘 制与修改; 2.纵断面图和横断 面图的绘制与修 改; 3.房产图的绘制与 修改; 4.地籍图与宗地图 的绘制与修改; 5.绘图质量检查与 验收。 监 理 员 1.贯彻有关建设监 理的政策、法规以 及国家和省、市有 关工程建设的法 律、法规、政策、 标准和规范; 2.复核施工单位的 放样数据; 3.对施工单位的控 制点进行复测与检 核; 4.担任旁站工作, 发现问题及时指出 并向专业监理工程 师报告; 5.记录好监理日志 和有关的监理记 录。 工程测量技术专业课程体系构建 所需知识和素质 知识 技能 素质 岗位能力 1.控制网布设、观 测与内业处理能 力; 2.数字化测图能 力; 3.各类工程施工放 样能力; 4.变形监测的设 计、组织和实施能 力; 5.测量资料整编能 力; 6. 组织、协调、沟 通能力; 7.常规测量仪器的 检核、校正能力; 8.测量项目设计任 务书和总结报告的 编写能力。 1.各类地形图的绘 制、修改和检核能 力; 2.纵断面图和横断 面图的绘制、修改 和检核能力; 3.房地产图、地籍 图和宗地图的绘 制、修改和检核能 力; 4.各类图形的出图 和晒图能力。 5.绘图资料整编能 力。 1.协调、配合和人 际交往能力; 2.测量数据检核能 力; 3.合同、信息管理 能力; 4.工作表达能力; 5.监理报告编写能 力。 -5- 1. 人 文 社会科 学知识 2. 工 程 测量知 识 数字化 测图、 施工放 样、 变形监 测、工程 识图 1. 人 文 社会科 学知识 2. 工 程 测量知 识 3、工程 绘图 数字化 测图技 能 1、绘 图 技能 1. 人 文 社会科 学知识 2.工程 测量知 识 3、施工 组织与 管理 1、数字 化测图 2、变形 监测 3、工程 施工放 样 课程设置 团队协 作和安 全操作 团结合 作 爱岗敬 业 吃苦耐 劳 严谨务 实 精益求 精 测量学、控 制 测 量 、 GNSS 测量、 地籍测量、 数字测图、 工程测量、 道路勘测 认真、严 谨、求 实、细致 的工作 作风 测量学、控 制 测 量 、 GNSS 测量、 地籍测量、 数字测图、 工程测量、 地理信息系 统 团队协 作和安 全操作 《测量学》、 《控制测 量》、《GNSS 测量》《地 籍测量》 《数 字测图》 《工 程测量》 《施 工组织与管 理》 备 注 (二)典型工作任务分解与专业核心课程职业能力分解 表7 工作领域 工程测量技术专业典型工作任务与专业核心课程职业能力分解 典型工作任 务 水利行业测 绘 大坝变形观 测、大坝规 划地形图测 绘、水利工 程施工测量 国土测绘行 业 国家基本比 例尺地图测 绘、地图编 制 建筑行业 建筑施工测 量、工程规 划地形图测 绘、工程变 形观测 岗位能力要求 1.控制网布设、观测与内业处理能力; 2. 数字化测图能力; 3.各类工程施工放样能力; 4.变形监测的设计、组织和实施能力; 5.测量资料整编能力; 6. 组织、协调、沟通能力; 7.常规测量仪器的检核、校正能力; 8.测量项目设计任务书和总结报告的编写能力。 1.各类地形图的绘制、修改和检核能力; 2.纵断面图和横断面图的绘制、修改和检核能力; 3.房地产图、地籍图和宗地图的绘制、修改和检 核能力; 4.各类图形的出图和晒图能力。 5.绘图资料整编能力。 1.控制网布设、观测与内业处理能力; 2.各类工程施工放样能力; 3.变形监测的设计、组织和实施能力; 4.测量资料整编能力; 5.常规测量仪器的检核、校正能力; 6.测量项目设计任务书和总结报告的编写能力。 支撑课程 考证考级 要求 测量学 控制测量 GNSS 测量 数字测图 工程测量 施工组织与 管理 中级测量员 测量学 控制测量 GNSS 测量 地籍测量 数字测图 中级测量员 测量学 控制测量 GNSS 测量 地籍测量 数字测图 工程测量 施工组织与 管理 中级测量员 (三)专业核心课程描述 表8 《测量学》课程描述 课程名称 测量学 开设学期 第 1、2 学期 学时 96 学分 5.5 讲授学时 66 实训学时 30 典型工作任 闭合水准路线的测量与计算;闭合导线的测量与计算;1:500 地形图测绘 务描述 通过本课程的学习,使学生掌握测量的基本知识、基本方法和基本技能;理解测量误差的 学习目标及 内容;掌握常规测量仪器的使用方法;掌握水准路线的观测和计算方法;掌握水平角测量 能力考核要 方法、水平距离测量方法;掌握导线观测和计算方法;掌握大比例尺地形图的测绘;掌握 求 地形图在工程上的应用。 项目 1:水准测量 认识水准仪;水准外业测量;水准测量成果计算;水准仪的检验和校正。 项目 2:角度测量 认识经纬仪;测量水平角、竖直角;经纬仪的检验校正。 项目 3:距离测量和直线定向 距离丈量;视距测量;起始边磁方位角测量、方位角推算;地面直角坐标计算 项目 4:全站仪测量 课程内容 坐标测量;坐标放样;面积测量;对边测量;悬高测量。 项目 5:小区域控制测量 导线布设、外业观测、导线点坐标计算;四等水准测量及内业成果处理 项目 6:大比例尺地形图的测绘 认识地物、地貌;地形图图式;地物地貌的表示;数字测图的外业和内业 项目 7:地形图的应用。 地形图在工程建设中的应用;数字地形图的应用。 以地形图测绘工程为载体,将课程分解为项目水准测量、角度测量、距离测量和直线定向、 全站仪测量、小区域控制测量、大比例尺地形图测绘和地形图的应用 7 个项目。结合典型地 教学方法和 形图测绘项目,用具体任务进行实训。在教学中建议以地形图测绘项目为载体,通过理论联 建议 系实际,教做学一体化的教学模式,用具体的任务训练学生的工程测量技能;课程考核主 要以项目为载体,采取学生自评、小组互评以及教师评价相结合,过程考核和目标考核相结 -6- 合的多形式、多层次考核方式。 项目考评方 式 理论知识考核占 50%;项目考核占 40%;学生平时的考勤占 10%。 表9 《控制测量学》课程描述 课程名称 控制测量学 开设学期 第 3 学期 学时 52 学分 3 讲授学时 42 实训学时 10 典型工作任 (1)精密导线控制测量;(2)精密高程控制测量 务描述 (1)知识目标:了解控制测量学的任务及其作用,控制网的分类及其建立方法,控制网布设 的基本原则,精密仪器的使用方法,以及平面和高程控制测量的外业、内业数据处理方法等。 (2)能力目标:具有正确操作精密测量仪器的能力;具有使用精密仪器进行控制测量外业观 学习目标及 测、记录和数据处理的能力;具有平面控制测量和高程控制测量平差计算的能力;具有精密 能力考核要 仪器检验和校正的初步能力;具有采用一定的观测方法清除或减少测量误差的能力。 求 (3)素质目标:具有遵纪守法、遵守测量规范、诚实守信、艰苦奋斗精神、团队精神、协作 精神、吃苦耐劳精神、效率意识、经济意识。爱岗敬业、责任心强、严谨求是、竞争意识、 质量意识、安全意识。 (1)控制测量的基本知识;(2)平面控制测量的选点、造标和埋设;(3)精密测角仪器的 检验及其校正;(4)高精度水平角测量;(5)高斯投影的基本知识 课程内容 (6)精密高程测量;(7)平面控制测量概算;(8)条件平差在平面控制测量中的应用;(9) 间接观测平差在平面控制测量中的应用。 在教学中建议以控制网布设项目为载体,通过理论联系实际,教做学一体化的教学模式, 教学方法和 用具体的任务训练学生的控制测量技能;课程考核主要以项目为载体,采取学生自评、小组 建议 互评以及教师评价相结合,过程考核和目标考核相结合的多形式、多层次考核方式。 项目考评方 理论知识考核占 50%;项目考核占 40%;学生平时的考勤占 10%。 式 表 10 《数字测图技术》课程描述 课程名称 数字测图技术 开设学期 第 5 学期 学时 44 学分 2.5 讲授学时 32 实训学时 12 典型工作任 (1)全站仪数学测图;(2)RTK GPS 数字测图 务描述 (1)知识目标:内容是以大比例尺地面数字测图和地图数字化为主线,从数字测图系统、计 算机地图绘图基础、大比例尺数字测图的野外数据采集和成图方法、地形图的数字化等方面 阐述了数字测图的基本原理和作业方法,同时介绍了数字地形图的应用、数字测图软件应用等 学习目标及 知识。 能力考核要 (2)能力目标:具有大比例尺数字测图的野外数据采集能力;具有内业用绘图软件进行数据 求 处理和成图能力;具有数字地形图的应用能力; (3)素质目标:具有遵纪守法、遵守测量规范、诚实守信、艰苦奋斗精神、团队精神、协作 精神、吃苦耐劳精神、效率意识、经济意识。爱岗敬业、责任心强、严谨求是、竞争意识、 质量意识、安全意识。 (1)数字测图基本知识;(2)数字测图的基本方法;(3)数字测图系统;(4)计算机地 图绘制基础测量的基本知识;(5)数字测图的野外数据采集;(6)数字测图应用软件;(7) 课程内容 大比例尺数字地形图成图方法;(8)数字地形图的应用 (9)航空摄影测量及遥感成图简介 在教学中建议以地形图测绘项目为载体,通过理论联系实际,教做学一体化的教学模式, 教学方法和 用具体的任务训练学生的工程测量技能;课程考核主要以项目为载体,采取学生自评、小组 建议 互评以及教师评价相结合,过程考核和目标考核相结合的多形式、多层次考核方式。 项目考评方 理论知识考核占 20%;项目考核占 70%;学生平时的考勤占 10%。 式 -7- 表 11 《GNSS 测量技术》课程描述 课程名称 GPS 测量技术 开设学期 第 5 学期 学时 44 学分 2.5 讲授学时 32 实训学时 10 典型工作任 (1)GPS 静态控制测量;(2)RTK GPS 测量 务描述 (1)知识目标:了解 GPS 的建立过程和组成概况;坐标系统和时间系统; GPS 卫星的星历 和坐标计算;电磁波传播和 GPS 卫星的信号; GPS 定位原理; GPS 测量的误差分析; GPS 控制网的设计、作业计划、观测和数据处理的方法及要求; GPS 的应用领域; GPS 工程项目 学习目标及 实训的方法和要求; GPS 控制测量工程项目设计的方法和要求。 能力考核要 (2)能力目标: 具有正确操作 GPS 仪器的能力;具有 GPS 控制网的设计、作业计划能力; 求 具有 GPS 外业数据采集和内业数据处理能力。 (3)素质目标:具有遵纪守法、遵守测量规范、诚实守信、艰苦奋斗精神、团队精神、协作 精神、吃苦耐劳精神、效率意识、经济意识。爱岗敬业、责任心强、严谨求是、竞争意识、 质量意识、安全意识。 (1)GPS 测量概论(2)GPS 定位的坐标系统与时间系统(3)卫星运动与 GPS 卫星的坐标计 课程内容 算(4) GPS 卫星的坐标计算(5)GPS 定位原理(6)GPS 误差分析(7)GPS 施测与数据处 理(8)GPS 测量技术的应用 在教学中建议以 GPS 静态测量和动态测量项目为载体,通过理论联系实际,教做学一体化的 教学方法和 教学模式,用具体的任务训练学生的 GPS 测量技能;课程考核主要以项目为载体,采取学生 建议 自评、小组互评以及教师评价相结合,过程考核和目标考核相结合的多形式、多层次考核方 式。 项目考评方 理论知识考核占 20%;项目考核占 70%;学生平时的考勤占 10%。 式 表 12 《工程测量技术》课程描述 课程名称 工程测量技术 开设学期 第 3 学期 学时 65 学分 3.5 讲授学时 47 实训学时 18 典型工作任 (1)建筑施工平面控制测量、高程控制测量(2)建筑物施工放线(3)水工建筑物施工放线 务描述 (4)渠道工程测量 (1)知识目标:了解建筑物施工放线的基本知识、掌握施工测设的基本工作,掌握工业与民 用建筑物施工测量方法与要求,掌握管道施工测量的基本方法与要求,掌握建筑物变形监测 的方法与要求,了解竣工测量的基本方法。了解水利工程测量的基本知识,掌握水工建筑物 施工控制测量、水工建筑物施工放线、水库测量和大坝变形观测。 (2)能力目标:具有角度测设、距离测设、高程测设、坡度测设的能力;具有工业厂房施工 学习目标及 放线的能力;具有民用建筑物施工放线的能力;具有管道施工放线能力;具有建筑物变形监 能力考核要 测能力;具有工程竣工测量的能力。具有水工物施工控制测量能力;具有水工建筑物施工放 求 线的能力;具用水库淹没线放线的能力;具有库容计算的能力;具有工程竣工测量能力;具 有渠道工程施工测量能力;具有隧洞工程施工测量能力;具有大坝变形监测和数据处理的能 力。 (3)素质目标:具有遵纪守法、遵守测量规范、诚实守信、艰苦奋斗精神、团队精神、协作 精神、吃苦耐劳精神、效率意识、经济意识。爱岗敬业、责任心强、严谨求是、竞争意识、 质量意识、安全意识。 (1)施工测量的基本知识(2)施工控制测量(3)民用建筑施工放线(4)管道工程施工放 线(5)工业厂房施工放线(6)工程竣工测量(7)建筑物变形监测 课程内容 (8)工程竣工测量(9)水工建筑物变形监测((10)土坝施工测量(11)混凝土施工测量 (12)闸门施工测量(13)隧洞工程施工测量(14)渠道工程施工测量 在教学中建议以建筑物放线项目为载体,通过理论联系实际,教做学一体化的教学模式, 教学方法和 用具体的任务训练学生的工程测量技能;课程考核主要以项目为载体,采取学生自评、小组 建议 互评以及教师评价相结合,过程考核和目标考核相结合的多形式、多层次考核方式。 项目考评方 理论知识考核占 20%;项目考核占 70%;学生平时的考勤占 10%。 式 -8- 表 13 《工程变形测量》课程描述 课程名称 工程变形测量 开设学期 第 4 学期 学时 56 学分 3 讲授学时 44 实训学时 12 典型工作任 (1)建筑物沉降观测;(2)建筑物的水平位移观测 (3)建筑物的倾斜观测 务描述 (4)建筑物的裂缝观测 (1)知识目标: 1.掌握变形监测方案的技术设计书的编写规范及要求 2.掌握变形监测控制网的建立方法 3.掌握工程建筑物变形监测的方法及要求 4.掌握基坑工程变形监测的方法及要求 5.掌握道路工程变形监测的方法及要求 6.掌握水利工程变形监测的方法及要求 7.掌握变形监测的数据处理及分析的方法。 (2)能力目标: 学习目标及 1.能根据具体工程变形体的特点,编写变形监测技术设计书 能力考核要 2.能进行变形监测控制网的布设、观测及数据处理 求 3.能进行工程建筑物变形监测及资料整理、分析 4.能进行基坑工程变形监测及资料整理、分析 5.能进行道路工程变形监测及资料整理、分析 6.能进行水利工程变形监测及资料整理、分析 (3)素质目标: 1.具备与团队进行沟通协作的能力 2.具备吃苦耐劳,拼搏争先的能力 3.具备使用和判断肢体语言的能力 4.具备应对紧急突发状况的能力 1.变形监测控制网的建立 2.工程建筑物变形监测 3.基坑工程变形监测 课程内容 4.道路工程变形监测 5.隧道工程变形监测 6.变形监测数据处理与分析 在教学中建议以建筑物放线项目为载体,通过理论联系实际,教做学一体化的教学模式, 教学方法和 用具体的任务训练学生的工程测量技能;课程考核主要以项目为载体,采取学生自评、小组 建议 互评以及教师评价相结合,过程考核和目标考核相结合的多形式、多层次考核方式。 项目考评方 理论知识考核占 20%;项目考核占 70%;学生平时的考勤占 10%。 式 (四)课程设置说明 课程设置分为公共基础课、专业课(含专业基础课、专业主干课)、专业 拓展课(限选课)三类。三类课程中根据课程的重要性和个性化人才培养又分 为必修课、限定选修课和任选课。思想政治理论课、体育、军事课、心理健康 教育、职业生涯发展与规划、就业指导、创业基础、计算机文化基础、英语、 数学、入学/毕业教育、劳动实践等课程列为公共基础必修课程,马克思主义理 论类课程、党史国史、中华优秀传统文化、语文、美育课程、职业素养等列为 限定选修课。 1.公共基础课 公共基础以培养学生的人文素质为主要目的,旨在帮助学生树立正确的人 生观、良好的道德修养、心理品质、文明习惯和职业素养,提升学生的未来就 -9- 业和创新发展。 表 14 序号 1 2 课程编码 课程名称 工程测量技术专业公共基础课说明表 类别 10200070 思想道德 与法治 必修 10200080 毛泽东思 想和中国 特色社会 主义理论 体系概论 必修 教学内容和教学目标 教学内容:《思想道德与法治》是大学生 上大学后开设的第一门思想政治理论课, 本课程的主要目的是:综合运用马克思主 义的基本立场、观点和方法,以思想政治 教育、道德教育和法治教育为基本内容, 也是帮助大学生确立正确的世界观、人生 观、价值观的重要课程。本课程以习近平 新时代中国特色社会主义思想为指导,以 引导大学生努力成为担当民族复兴大任 的时代新人为着眼点,从新时代对青年大 学生的新要求切入,以人生选择,理想信 念,精神状态,价值理念,道德觉悟,法 治素养为基本线索展开,以提升大学生思 想道德素质和法治素养为目标,教育和激 励大学生有理想,有本领,有担当,勇做 时代的弄潮儿,在实现中国梦的生动实践 中放飞青春梦想,在为人民利益的不懈奋 斗中书写人生华章。 教学目标: 通过学习本课程内容,能够 综合运用马克思主义的基本立场、观点和 方法,树立正确的人生观、价值观、道德 观和法制观;能够将理论与实际相结合, 对所面临的实际问题予以科学、理性的回 答;能够牢固树立社会主义核心价值观, 并具备思想道德素质和法律素质。学习本 课程,有助于大学生领悟人生真谛,坚定 理想信念,践行社会主义核心价值观,做 新时代的忠诚爱国者和改革创新的生力 军;有助于大学生形成正确的道德认知, 积极投身道德实践,做到明大德、守公德、 严私德;有助于大学生全面把握社会主义 法律的本质、运行和体系,理解中国特色 社会主义法治体系和法治道路的精髓,增 进法治意识,养成法治思维,更好行使法 律权利、履行法律义务,做到尊法学法守 法用法,成长为自觉担当民族复兴大任的 时代新人。 教学内容:《毛泽东思想和中国特色社会 主义理论体系概论》是我国高校本专科生 必修的一门思想政治理论课核心课程。本 课程以马克思主义中国化为主线,集中阐 述马克思主义中国化理论成果的主要内 容、精神实质、历史地位和指导意义;以 马克思主义中国化最新理论成果——习 近平新时代中国特色社会主义思想为重 点,全面解读党在新时代的基本理论、基 本路线、基本方略。培养学生理论思考的 习惯,提高理论思维能力, 引导学生做 一个清醒的人、有信仰的人、智慧的人、 务实的人,促进学生进一步增强以实际行 动为中国特色社会主义事业和中国梦做 贡献的主动性和自觉性。 - 10 - 教学 方式 考核方式 与要求 混合 式教 学 考查 混合 式教 学 考查 序号 课程编码 课程名称 类别 3 10200050 形势与政 策 必修 4 09200150 09200160 09200170 09200180 体育与健 康Ⅰ、Ⅱ、 III、IV 必修 5 09200300 军事理论 必修 教学内容和教学目标 教学目标:使学生了解中国共产党把马克 思主义基本原理与中国实际相结合的历 史进程和反映马克思主义中国化两次历 史性飞跃的重大理论成果特别是中国特 色社会主义理论体系这一最新理论成果, 帮助学生系统掌握毛泽东思想和中国特 色社会主义理论体系的基本原理,懂得只 有社会主义才能救中国,才能发展中国的 道理,自觉以发展着的马克思主义指导实 践,培养运用马克思主义的立场、观点和 方法分析和解决问题的能力,树立马克思 主义的世界观、历史观、人生观、价值观, 坚定在党的领导下走中国特色社会主义 道路的理想信念。 教学内容:形势与政策教育是高校思想政 治理论课的重要组成部分, 是高等学校 思想政治理论课的必修课,是一公共基础 课,是对学生进行形势与政策教育的主渠 道和主阵地,在大学生思想政治教育中担 负着重要使命,基本任务是通过适时地进 行形势政策、世界政治经济与国际关系基 本知识的教育,帮助学生开阔视野,及时 了解和正确对待国内外重大时事,使大学 生在改革开放的环境下有坚定的立场、有 较强的分析能力和适应能力。 教学目标:通过本课程的学习不断提高学 生思想水平、政治觉悟、道德品质、文化 素养,让学生成为德才兼备、全面发展的 人才。正确认识世界和中国发展大势,正 确认识中国特色和国际比较,正确认识时 代责任和历史使命,正确认识远大抱负和 脚踏实地,培养德才兼备、全面发展的中 国特色社会主义合格建设者和接班人。 教学内容:本课程结合本专业就业的实践 情况和特点要求,以“终身体育,健康第 一”为指导,以“提升职业能力”为核心, 学习篮球、足球、(排球)气排球、羽毛 球、网球、乒乓球、定向运动、武术、健 美操等。 教学目标:通过本课程学习,让学生了解 和掌握基本的体育与健康知识、掌握运动 技能,增强体适能;通过体育活动改善心 理状态,促进心理健康。培养运动兴趣和 爱好,形成坚持科学锻炼的良好习惯;掌 握 2—3 项运动技能和基本练习方法。培 养学生顽强意志、吃苦耐劳、勇于拼搏、 不懈努力的精神;培养学生团队精神,养 成良好的团队精神和团队意识。 教学内容:本课程主要学习国防概述、国 防法规、国防建设、武装力量、国防动员、 国家安全形势、国际战略形势、中国古代 军事思想、当代中国军事思想、新军事革 命、信息化战争、信息化作战平台等。 教学目标:通过本课程学习,让学生了解 掌握军事基础知识,增强国防观念、国家 安全意识和忧患危机意识,弘扬爱国主义 - 11 - 教学 方式 考核方式 与要求 混合 式教 学 考查 混合 式教 学 考试 混合 式教 学 考查 序号 课程编码 课程名称 10200060 大学生心 理健康教 育 7 09200100 职业生涯 发展与规 划 8 09200110 就业指导 6 类别 必修 必修 必修 教学内容和教学目标 精神、传承红色基因、提高学生综合国防 素质。 教学内容:以专题式教学开展,根据大学 生的发展特点共设置了 10 个专题的教学 内容: 1.身心和谐、健康之本; 2.学会 适应、成才之道; 3.完善自我、健心之始; 4. 优化个性、健康基础; 5.人际和谐、友 善之举; 6.恋爱婚姻、幸福之舟; 7.化为 情困、平衡之径; 8.应对挫折、减压之策; 9. 珍爱生命、幸福之源; 10.择业求职、 职场之门。 教学目标:通过课程教学,使学生在知识、 技能和自我认知三个层面达到以下目标。 1.知识层面 通过本课程的教学,使学生了解心理学的 有关理论和基本概念,明确心理健康的标 准及意义,了解大学阶段人的心理发展特 征及异常表现,掌握自我调适的基本知 识。 2.技能层面 通过本课程的教学,使学生掌握自我探索 技能,心理调适技能及心理发展技能。如 学习发展技能、环境适应技能、压力管理 技能、沟通技能、问题解决技能、自我管 理技能、人际交往技能和生涯规划技能 等。 3.自我认知层面 通过本课程的教学,使学生树立心理健康 发展的自主意识,了解自身的心理特点和 性格特征,能够对自己的身体条件、心理 状况、行为能力等进行客观评价,正确认 识自己、接纳自己,在遇到心理问题时能 够进行自我调适或寻求帮助,积极探索适 合自己并适应社会的生活状态。 教学内容:本课程根据各学科专业特点, 引导大学专科学生树立科学的职业生涯 规划理念,了解、掌握职业生涯规划的方 法和内容,开展自我探索和职业环境探 索,合理规划个人职业生涯,在学习中不 断提高职业能力和生涯管理能力,全面提 升大学生的综合竞争力。 教学目标:引导学生掌握职业生涯发展的 基本理论和方法,促使大学生理性规划自 身发展,在学习过程中自觉提高就业能力 和生涯管理能力,有效促进大学生求职择 业与自主创业。 教学内容:《就业指导》课程的教学任务 是为学生提供就业政策、求职技巧、就业 信息等方面的指导,帮助各专业学生了解 我国、当地的就业形势、就业政策,根据 自身的条件、特点、职业目标、职业方向、 社会需求等情况,选择适当的职业;对学 生进行职业适应、就业权益、劳动法规、 创业等教育,帮助学生树立正确的世界 观、人生观、价值观,充分发挥自己的才 能,实现自己的人生价值和社会价值,促 - 12 - 教学 方式 考核方式 与要求 混合 式教 学 考查 混合 式教 学 考查 混合 式教 学 考查 序号 课程编码 课程名称 类别 9 09200120 创新创业 基础 必修 10 09200020 计算机文 化基础 必修 11 09200270 09200280 大学英语 Ⅰ、Ⅱ 必修 教学内容和教学目标 教学 方式 使学生顺利就业、创业。 教学目标: 通过建立以课堂教学为主, 个性化就业创业指导为辅,理论和实践课 程交替进行的教学模式,切实提高学生就 业竞争力,为大学生顺利就业、适应社会 及树立创业意识提供必要的指导。通过课 程的学习,使学生了解国家就业方针政 策,树立正确的择业就业和职业道德观 念,锻造良好的心理素质,掌握求职的技 巧和礼仪及树立创业意识。 教学内容:开展创业活动所需要的基本知 识,包括创业的基本概念、基本原理、基 本方法和相关理论,涉及创业者、创业团 队、创业机会、创业资源、创业计划、政 策法规、新企业开办与管理,以及社会创 业的理论和方法。系统培养学生整合创业 资源、设计创业计划以及创办和管理企业 的综合素质,重点培养学生识别创业机 会、防范创业风险、适时采取行动的创业 能力。培养学生善于思考、敏于发现、敢 混合 为人先的创新意识,挑战自我、承受挫折、 式教 坚持不懈的意志品质,遵纪守法、诚实守 学 信、善于合作的职业操守,以及创造价值、 服务国家、服务人民的社会责任感。 教学目标:通过创新创业基础课程,使学 生掌握创业的基础知识和基本理论,熟悉 创业的基本流程和基本方法,了解创业的 法律法规和相关政策,激发学生的创业意 识,提高学生的社会责任感、创新精神和 创业能力,促进学生创业就业和全面发 展。 教学内容:本课程主要学习计算机的发 展、软硬件系统组成等基础知识,要求学 生熟练掌握 OFFICE 软件的使用技巧,了 解多媒体、数据库、计算机网络以及系统 安装、网络连接设置,电子邮件收发发, 文件上传下载等基本应用技术。 理实 教学目标:通过本课程学习,能掌握 一体 Windows 基本操作;能熟练完成汉字录入、 化+混 编辑、排版等工作任务;能熟练制作出工 合式 作中需要的电子表格、图表,并进行数据 教学 处理和格式设置;能按工作需要制作出精 美的演示文稿,培养工匠精神和敬业精 神;了解当前各行业对员工计算机应用基 本能力的要求,以及计算机应用领域的前 沿知识。 教学内容:本课程以大学生的校园生活主 题为线索,结合专业要求,选择学生日常 生活、学习活动、未来岗位中常有的交际 活动作为“典型工作任务”,这些任务整 混合 合了所需的语言知识和技能,融合了部分 式教 专业要求,同时也反映了中国传统文化和 学 社会主义核心价值观的元素。通过任务的 完成,既进行语言知识的学习和语言技能 的训练,又兼顾职业素养、交际能力、文 化素质、道德品质的培养。 - 13 - 考核方式 与要求 考查 考查 考试 序号 12 课程编码 09200200 课程名称 类别 工程数学 必修 教学内容和教学目标 教学目标:通过本课程学习,能掌握一定 的英语基础知识和技能,具有一定的听、 说、读、写、译的能力,从而能借助词典 阅读和翻译相关专业英语业务资料,在涉 外交际的日常活动和业务活动中进行简 单的口头和书面交流,为职业发展和可持 续发展打下基础。同时培养学生自主学习 能力、与人沟通协作能力、批判性思维能 力,开拓国际视野,提高文化素养,增强 民族自信。 教学内容:结合专业要求,复习巩固高中 的三角函数、反三角函数、解三角形、基 本初等函数(特别是对数函数)、数学建 模简介、微积分、概率与数理统计初步。 根据需要有所侧重和选择。 教学目标:掌握一些常用的数学工具的使 用,培养学生具有比较熟练的基本运算能 力、自学能力、用于探索实际问题的能力、 利用所学解决现实生活中的统计问题的 能力。为学生学习后继的专业课程和今后 的实际工作提供数学基础的知识和方法。 教学 方式 考核方式 与要求 混合 式教 学 考查 2.专业基础课 专业基础课包括工程制图、建筑材料、工程 CAD、建筑识图与房屋构造等 课程。 表 15 序号 1 2 课程编码 01288010 01288040 课程名称 工程制图 建筑材料 工程测量技术专业基础课说明表 类别 教学内容和教学目标 必修 教学内容:工程制图标准、投影原理和制 图基本知识。 教学目标:掌握三视图的识读能力,培养 学生识读工程图纸能力和绘制技能。 必修 教学内容:常用建筑材料的特点及其制 品,建筑材料试验的的基本方法。 教学目标:掌握常用建筑材料的基本知 识,能合理选择建筑材料及其制品。 3 01288020 工程 CAD 必修 4 01243150 建筑识图 与房屋构 造 必修 教学内容:CAD 软件的基本功能;CAD 绘 图软件的基本操作。 教学目标:能使用 CAD 绘图软件进行简单 的工程设计,能根据 cad 电子图形进行工 程量的计算。 教学内容:建筑制图国家标准、投影原理 和建筑制图的基础知识。 教学目标:掌握建筑施工图、结构施工图 的识读能力和绘制技能,并具有对一般建 筑结构施工图的识读能力,培养学生绘 图、识图能力。 - 14 - 教学 方式 理实 一体 化+混 合式 教学 理实 一体 化+混 合式 教学 理实 一体 化+混 合式 教学 混合 式教 学 考核方式 与要求 考试 考查 考查 考查 3.专业核心课 专业核心课是面向测绘岗位群岗位(群),结合行业岗位要求,建立工程 测量技术专业核心课程。以测量学、工程测量技术、数字测图技术、控制测量、 工程变形测量等为重要课程,培养学生测绘岗位核心的能力。 表 16 序号 1 2 3 课程编码 01251010 01251020 01251050 01251270 课程名称 测量学 控制测量 学 工程测量 技术 类别 必修 必修 必修 工程测量技术专业核心课说明表 教学内容和教学目标 教学内容:测量基本知识基本方法;测量 误差的内容;常规测量仪器的使用方法; 水准路线的观测和计算;水平角测量方 法;水平距离的测量;大比例尺地形图测 绘;地形图在工程上的应用。 教学目标:使学生掌握测量的基本知识、 基本方法和基本技能;理解测量误差的内 容;掌握常规测量仪器的使用方法;掌握 水准路线的观测和计算方法;掌握水平角 测量方法、水平距离测量方法;掌握导线 观测和计算方法;掌握大比例尺地形图的 测绘;掌握地形图在工程上的应用。 教学内容:控制测量学的任务与作用;控 制网的分类及建立方法;控制网的布设原 则;精密仪器的使用方法;平面和高程控 制测量的外业、内业数据处理; 教学目标:解控制测量学的任务及其作 用,控制网的分类及其建立方法,控制网 布设的基本原则,精密仪器的使用方法, 以及平面和高程控制测量的外业、内业数 据处理方法等。 教学内容:建筑物施工放线的基本知识、 水利工程测量的基本知识;施工测设的基 本工作,工业与民用建筑物施工测量方法 与要求,管道施工测量的基本方法与要 求,建筑物变形监测的方法与要求;竣工 测量的基本方法。水工建筑物施工控制测 量、水工建筑物施工放线、水库测量和大 坝变形观测。渠道工程施工测量、隧洞工 程施工测量、大坝变形监测和数据处理 教学目标:建筑物施工放线的基本知识、 水利工程测量的基本知识,掌握施工测设 的基本工作,掌握工业与民用建筑物施工 测量方法与要求,掌握管道施工测量的基 本方法与要求,掌握建筑物变形监测的方 法与要求,了解竣工测量的基本方法。具 有角度测设、距离测设、高程测设、坡度 测设的能力;具有工业厂房施工放线、民 用建筑物施工放线、管道施工放线、建筑 物变形监测、工程竣工测量的能力。掌握 水工建筑物施工控制测量、水工建筑物施 工放线、水库测量和大坝变形观测。具有 水工物施工控制测量、水工建筑物施工放 线的能力、水库淹没线放线、库容计算、 工程竣工测量、渠道工程施工测量、隧洞 工程施工测量、大坝变形监测和数据处理 的能力 - 15 - 教学 方式 考核方式 与要求 理实 一体 化+混 合式 教学 考试 理实 一体 化+混 合式 教学 考试 理实 一体 化+混 合式 教学 考试 序号 课程编码 课程名称 类别 4 01251180 数字测图 技术 必修 5 0125126 GNSS 测 量 技术 必修 6 01251170 工程变形 测量 必修 教学内容和教学目标 教学 方式 教学内容:数字测图系统组成、计算机地 理实 图绘图基础、大比例尺数字测图的野外数 一体 据采集和成图方法、地形图的数字化 化+混 教学目标:具有大比例尺数字测图的野外 合式 数据采集、内业用绘图软件进行数据处理 教学 和成图、具有数字地形图的应用能力。 教学内容:GPS 的建立过程和组成概况; 坐标系统和时间系统; GPS 卫星的星历和 坐标计算;电磁波传播和 GPS 卫星的信号; GPS 定位原理;GPS 测量的误差分析;GPS 理实 控制网的设计、作业计划、观测和数据处 一体 理的方法及要求; GPS 的应用领域; GPS 化+混 工程项目实训的方法和要求; GPS 控制测 合式 量工程项目设计的方法和要求。 教学 教学目标: 具有正确操作 GPS 仪器、GPS 控制网的设计、作业计划能力;具有 GPS 外业数据采集和内业数据处理能力。 理实 教学内容:工程变形监测技术的基本知 一体 识、基本方法。 化+混 教学目标:掌握各种工程的沉降监测、水 合式 平位移监测的测量方法。 教学 考核方式 与要求 考试 考试 考试 4.专业实训环节 专业实训环节是面向测绘职业岗位(群),结合岗位要求,设立工程测量 技术专业实训环节,培养学生动手实践能力。 表 17 序号 1 2 3 4 5 课程编码 课程名称 01241650 建筑识图 与房屋构 造实训 01288660 工 程 CAD 实训 01251650 全站仪实 训 01251780 01251610 计算器编 程实训 地形测量 实训 工程测量技术专业实训环节课程说明 教学 方式 考核方式 与要求 现场 指导+ 实际 操作 过程考核 成果考核 现场 指导+ 实际 操作 过程考核 成果考核 现场 指导+ 实际 操作 过程考核 成果考核 必修 教学内容:编写实际测量项目的程序。 教学目标:掌握计算器编程方法、常用测 量计算方法的程序编写 现场 指导+ 实际 操作 过程考核 成果考核 必修 教学内容:图根控制网的布设、外业观测、 现场 数据处理,全站仪数据采集,CASS 地形图 指导+ 绘制。 实际 教学目标:掌握地形测量控制、全站仪地 操作 形数据采集的方法。 过程考核 成果考核 类别 必修 必修 必修 教学内容和教学目标 教学内容:对建筑、结构、水电施工图的 识读进行训练。 教学目标:了解建筑施工图的主要内容, 了解施工图绘制和表达的方法,培养学生 识读专业图的能力。 教学内容:抄绘一整套实际工程图纸。 教学目标:进一步加强学生熟练应用 CAD 软件的能力,为后面的专业课程学习奠定 基础。 教学内容:全站仪项目创建、坐标测量、 水平角测量、悬高测量、对边测量、数据 采集; 教学目标:加强熟悉全站仪的基本操作和 使用方法,为学生后面的毕业综合实践奠 定基础。 - 16 - 6 01251680 控制测量 实习 7 01251300 工程施工 测量实训 01251720 公路勘测 设计课程 设计 01251120 测量平差 实训 10 01251140 GNSS 测量 实训 必修 11 01251770 工程变形 测量实训 必修 12 01288610 毕业设计 必修 8 9 13 01288630 毕业综合 实践 必修 必修 必修 必修 必修 教学内容:导线控制网精密测量、GNSS 静态控制测量、控制测量数据处理。 教学目标:掌握导线控制网测量、GNSS 静态控制测量的方法。 教学内容:房屋轴线测设、圆曲线测设的 方法、渠道测量、土石方计算方法 教学目标:掌握房屋轴线测设、圆曲线测 设的方法、渠道测量、土石方计算方法。 教学内容:公路选线 、公路纵坡和弯道 设计、公路横截面设计和土方计算的方 法。 教学目标:通过具体项目的公路选线 、 公路纵坡和弯道设计、公路横截面设计和 土方计算的方法,锻炼学生掌握课程基本 内容的熟练程度。 教学内容:三角网、导线网软件数据的录 入和网形的优化处理;水准网的平差处 理。 教学目标:通过实际控制网的数据处理过 程,使学生加深对常用平差软件操作的熟 练程度。 教学内容:GNSS 静态测量方法;RTK 基站 设置;RTK 流动站设置;网络 CORS 的设置。 教学目标:掌握 GNSS 不同测量模式的实 际测量方法。 教学内容:建筑物沉降观测;水平位移观 测;变形控制网的布设; 教学目标:掌握建筑水平位移变形观测和 沉降变形的方法。 教学内容:通过实际工程测量项目编写测 量技术设计书。 教学目标:掌握测量项目技术设计书的编 写与方案实施。 教学内容:学生到企业实际工作岗位顶岗 实习。 教学目标:使学生对所学的专业知识有一 次较为全面、综合应用的机会,从而培养 学生综合分析和解决问题的能力、组织管 理和社交能力,培养学生独立工作的能 力,为学生将来正式走上工作岗位,顺利 完成所承担的任务奠定基础。 现场 指导+ 实际 操作 现场 指导+ 实际 操作 过程考核 成果考核 过程考核 成果考核 现场 指导+ 实际 操作 过程考核 成果考核 现场 指导+ 实际 操作 过程考核 成果考核 现场 指导+ 实际 操作 现场 指导+ 实际 操作 现场 指导+ 实际 操作 线上 指导+ 现场 巡视+ 实际 操作 过程考核 成果考核 过程考核 成果考核 过程考核 成果考核 过程考核 成果考核 企业考核 5.专业拓展课 专业拓展课程是按照学院专业人才培养方案指导性意见的文件精神,根据 工程测量技术专业的职业素养要求,依据专业企业调研,本专业对摄影测量、 施工组织、地理信息技术等方面日益增加的需求,建立了工程测量技术专业拓 展课,并将辅修方向课程纳入其中。由摄影测量与遥感、建筑施工技术与组织、 地理信息系统、计算器测量编程等课程构成专业拓展课。 表 18 工程测量技术专业拓展课说明表 序号 课程编码 课程名称 类别 教学内容和教学目标 1 01251290 摄影测量 与遥感 必修 教学内容:摄影测量基本原理、摄影测量 数据处理方法、正射影像图的生成方法; - 17 - 教学 方式 混合 式教 考核方式 与要求 理论和实 践相结合 序号 课程编码 课程名称 2 02217390 建筑施工 技术与组 织 3 01251070 地理信息 系统 01251320 计算器测 量编程 4 5 01251250 地籍与房 产测量 类别 必修 必修 必修 必修 6 01241020 建筑工程 计量与计 价 限选 7 01251090 公路勘测 设计 限选 8 01288150 建筑工程 监理实务 限选 教学内容和教学目标 倾斜摄影测量数据的处理、常用摄影测量 软件的使用;卫星遥感数据的处理。 教学目标:掌握摄影测量的基本原理;掌 握摄影测量系统制作 4D 产品的流程。 教学内容:土石方工程、地基处理工程、 基础工程、砌筑工程、混凝土工程等的施 工组织、流水施工原理、网络计划技术、 施工组织总设计、单位施工组织与设计等 教学目标:掌握流水施工基本原理、多种 组织安排方式;掌握多种网络计划技术; 掌握单位工程施工组织设计的编排;初步 掌握施工招投标、建筑工程合同管理的重 要环节; 教学内容:地理信息系统的基本概念与结 构、空间数据结构的类型、数据处理的方 法和空间分析;ARCGIS 软件的使用方法; 教学目标:掌握 GIS 基本概念;GIS 的数 据结构;GIS 数据的采集与处理方法 教学内容:编程计算器的基本功能、程序 的录入和保存、水准测量程序编写;三角 高程测量程序编写;交会定点程序的编写 等; 教学目标:掌握编程计算器的基本使用方 法;具有编写常规测量程学的能力 教学内容:土地权属调查、土地利用现状 调查、土地等级调查概述、房产调查、地 籍控制测量、界址点测量、地籍图的测绘、 土地面积量算;变更地籍调查与测量等 教学目标:掌握地籍与房产测量的基本理 论、技术、方法并能进行各种地籍图测量 的初步能力,了解地籍与房产测量的新技 术、新理论、新方法 教学内容:建筑工程定额原理及定额的应 用,建筑安装工程费用组成,建筑工程量 的计算,工程量清单的编制、工程量清单 计价,工程价款结算与竣工决算方法。 教学目标:掌握建筑工程定额原理及定额 的应用,掌握建筑安装工程费用组成,掌 握建筑工程量的计算,掌握工程量清单的 编制、工程量清单计价,掌握工程价款结 算与竣工决算方法 教学内容:道路运输的特点与作用;道路 的分类、公路与城市道路的分类与技术分 级;公路勘测设计程序;道路勘测设计依 据。 教学目标:正确理解和运用道路设计的技 术标准;在一般地形条件下,能进行道路 平、纵、横断面的设计; 教学内容:相关法律法规和制度、工程监 理企业制度、建设工程目标控制和风险管 理知识。 教学目标: 了解建设工程监理监相关法 规,熟悉建设工程理论,掌握建设工程监 理基本概念、方法。 - 18 - 教学 方式 学 考核方式 与要求 混合 式教 学 理论与实 践相结合 混合 式教 学 理论与实 践相结合 混合 式教 学 理论与实 践相结合 混合 式教 学 理论与实 践相结合 混合 式教 学 理论与实 践相结合 混合 式教 学 理论与实 践相结合 混合 式教 学 理论与实 践相结合 序号 课程编码 9 课程名称 Excel 在 测绘工程 中的应用 01252140 类别 教学内容和教学目标 教学 方式 考核方式 与要求 限选 教学内容:常用函数的使用;利用 Excel 制作测量观测记录表;利用 Excel 编写水 准测量内业计算公式;利用 Excel 进行导 线内业计算;利用 Excel 进行交会测量计 算;利用 Excel 进行变形监测数据处理; 教学目标:掌握 Excel 表格绘制;能运用 Excel 编写常用 的测量记录内业处 理表 格;掌握利用 Excel 进行角度单位转换 混合 式教 学 理论与实 践相结合 6.第二课堂 第二课堂按照学院相关规定执行。 七、教学进程总体安排 (一)教学时间安排 本专业总周数为 120 周。其中,理论教学共 63 周,实训教学共 46 周,复 习考试共 5 周,机动共 6 周。教学安排可根据具体情况经教务科研处审批后作 适当调整。 表 19 内容 周数 学年、学期 工程测量技术专业教学时间安排表 理论教学 (含理实一体教学) 实训教学 复习考试 机动 合计 11 13 13 14 11 0 62 4 6 6 5 8 18 47 1 1 1 1 1 0 5 4 0 0 0 0 2 6 20 20 20 20 20 20 120 1 2 3 4 5 6 第一学年 第二学年 第三学年 合计 (二)学时、学分分配 本专业教学总学时为 2888 学时。其中理论教学 1308 学时,占 45%;实践 教学 1580 学时,占 55%。公共基础课 845 学时,占 29%;选修课 300 学时,占 10%。 表 20 工程测量技术专业课程学时、学分分配表 课时 课 程 性 质 必 修 课 限 选 课程类别 公共基础课 专业基础课 专 业 专业核心课 课 专业拓展课 小计 公共限选课 专业限选课 学分 39.5 11.5 72.5 13 136.5 1 11 占专业 总学分 比例 (%) 24.92 7.26 45.74 8.2 86.12 0.63 6.94 合计 845 203 1301 239 2588 20 200 理论教学 占专业 总学时 学时 比例 (%) 387 13.4 117 4.05 309 10.7 231 8 1044 36.15 20 0.69 164 5.68 - 19 - 实践教学 课内 实践 学时 实训 课学 时 146 62 104 8 320 0 36 312 24 888 1224 0 0 小计 458 86 992 8 1544 0 36 占专业 总学时 比例 (%) 15.86 2.98 34.35 0.28 53.47 0 1.25 课 任 选 课 小计 公共任选课 专业任选课 小计 第二课堂 合计 12 2 2 4 6 158.5 7.57 1.26 1.26 2.52 3.8 100 220 40 40 80 184 40 40 80 6.37 1.39 1.39 2.78 36 0 0 0 0 0 0 0 36 0 0 0 1.25 0 0 0 2888 1308 45 356 1224 1580 55 - 20 - (三)理论(含理实一体化)教学进程安排 表 21 课 程 性 质 工程测量技术专业理论(含理实一体化)教学进程表 学时 课程类别 必 修 课 序 号 课程编码 课程名称 1 10200070 2 10200080 3 思想道德修养与法律基础 毛泽东思想和中国特色社会主义理 论体系概论 形势与政策 10200050 09200150/ 09200160/ 体育与健康Ⅰ、Ⅱ、III、IV 09200170/ 09200180 09200300 军事理论 10200060 大学生心理健康教育 09200100 职业生涯发展与规划 09200110 就业指导 09200120 创新创业基础 09200050 安全教育 09200020 计算机文化基础 09200270/ 大学英语ⅠⅡ 09200280 公共基础课小计 01288010 工程制图 01288040 建筑材料 01288020 工程 CAD 01243150 建筑识图与房屋构造 小计 01251010/ 测量学(上、下) 01251020 01251050 控制测量学 01251270 工程测量技术 4 公共基础课 5 6 7 8 9 10 11 12 专 业 课 专业 基础 课 专业 核心 课 1 2 3 4 1 2 3 按学年、学期教学进行安排 (教学周数、周学时) 第一学年 第二学年 第三学年 1 2 3 4 5 6 14 14 13 13 11 0 4 考试/ 考查 学分 8 考查 3 62 10 考查 4 48 48 0 考查 1 √ √ √ √ 108 0 108 考试 5.5 2 2 2 2 36 32 20 20 32 24 39 0 32 20 20 32 24 19 0 0 0 0 0 0 20 考查 考查 考查 考查 考查 考查 考查 2 2 1 1 2 1.5 2 √ √ √ 3 48 48 0 考试 2.5 2 2 533 44 44 39 56 179 351 24 30 19 48 117 146 20 14 20 8 62 0 考试 考查 考查 考查 0 27.5 2.5 2.5 2 3 10 10 4 4 96 66 30 考试 5.5 52 65 42 47 - 21 - 10 18 考试 考试 3 3.5 总学 时 理论 面授 课内 实践 54 46 72 网络 学习 自主 学习 36 36 0 0 0 4 √ √ 2 2 1 2 √ √ √ √ 13 4 3 0 0 8 3 4 7 0 0 0 0 4 4 4 5 课 程 性 质 学时 课程类别 专业 拓展 课 限 选 课 任 选 序 号 课程编码 4 5 6 7 01295020 01251180 01251260 01251170 1 2 2 3 4 公共限选课 (至少选 1 门) 1 2 3 4 5 专业限选课 (7 门选 5 门) 1 2 3 4 5 6 7 公共任选课 (至少选 2 课程名称 测量平差 数字测图技术 GNSS 测量技术 工程变形测量 小计 01251290 摄影测量与遥感 02217390 建筑施工技术与组织 01251070 地理信息系统 01251320 计算器测量编程 01251250 地籍与房产测量 小计 专业课小计 必修课合计 01296010 公文写作 09200420 中华历史文化选讲 01291080 大学生水文化教育 01291040 中外智能建筑赏析 01291010 建筑美学与作品赏析 小计 09200200 工程数学 01241020 建筑工程计量与计价 01251090 公路勘测设计 01288150 建筑工程监理实务 01252140 Excel 在测绘工程中的应用 测绘工程管理与法规 01251150 测量规程程序应用 小计 限选课合计 学校统一开设的课堂类、网络类课 程 总学 时 理论 面授 课内 实践 56 44 44 56 413 52 65 56 22 44 239 831 1364 20 20 20 20 20 20 33 56 56 33 22 30 30 200 220 46 32 32 44 309 52 57 56 22 44 231 657 1008 20 20 20 20 20 20 33 40 48 27 16 30 30 164 184 10 12 12 12 104 20 20 0 - 22 - 网络 学习 自主 学习 0 0 8 174 320 0 0 0 0 0 0 0 16 8 6 6 0 0 36 0 0 0 36 36 0 8 0 考试/ 考查 考试 考试 考试 考试 0 考查 考查 考试 考查 考查 0 0 0 考查 考查 考查 考查 考查 学分 考查 考查 考查 考查 考查 考查 考查 0 0 3 2.5 2.5 3 23 3 3.5 3 1 2.5 13 46 73.5 1 1 1 1 1 1 2 3 3 2 1 0 0 11 12 考查 1 按学年、学期教学进行安排 (教学周数、周学时) 第一学年 第二学年 第三学年 1 2 3 4 5 6 14 14 13 13 11 0 4 4 4 4 4 4 9 8 8 0 4 5 4 2 4 0 0 9 4 6 0 12 11 18 12 14 0 22 24 22 15 14 0 √ √ √ √ √ √ √ √ √ √ √ √ √ √ √ 2 3 4 4 3 2 3 3 0 0 √ √ 0 0 8 8 5 7 0 0 学时 课 程 性 质 课程类别 课 门) 专业任选课 (至少选 2 门) 序 号 课程编码 1 2 3 4 5 01288050 01293010 01295040 01298010 01211300 课程名称 小计 水利工程概论 工程资料编制与管理 测绘英语 职业资格基础培训 物联网技术概述 小计 任选课合计 合计 总学 时 理论 面授 课内 实践 40 20 20 20 20 20 40 80 1664 40 20 20 20 20 20 40 80 1272 0 0 0 0 0 0 0 0 0 356 36 课程门数 考试门数 考查门数 其他统计 - 23 - 网络 学习 自主 学习 考试/ 考查 考查 考查 考查 考查 考查 考查 0 0 0 学分 2 1 1 1 1 1 2 4 89.5 47 16 31 按学年、学期教学进行安排 (教学周数、周学时) 第一学年 第二学年 第三学年 1 2 3 4 5 6 14 14 13 13 11 0 25 12 4 8 24 9 3 6 √ √ √ √ √ √ √ √ √ √ √ √ √ √ √ √ √ √ 22 8 3 5 23 9 4 5 21 9 2 7 0 0 0 0 (四)实训教学进程安排 表 22 序 号 实训类型 1 2 课程编号 实训课程名称 工程测量技术专业实训教学进程表 典型实训项目 学时 学分 按学年、学期教学进行安排 (教学周数) 第一学年 第二学年 第三学年 1 2 3 4 5 6 1 2 8学 8学 8 学时 8 学时 时 时 1 1 1 1 1 1 09200040 09200070 新生入学教育 军事训练 24 112 1.5 2 09200350 劳动素养 32 2 09200290 09200060 社会实践 毕业教育 120 24 5 1.5 0128860 工程 CAD 实训 24 1.5 1 7 01251610 地形测量实训 48 2.5 2 8 01211770 全站仪实训 48 2.5 2 9 01251680 控制测量实习 48 2.5 2 10 01251300 工程施工测量实训 48 2.5 2 01251700 摄影测量与遥感实训 24 1.5 1 12 01252630 测量平差实训 24 1.5 1 13 01251710 地理信息系统实训 24 1.5 1 14 01251770 工程变形测量实训 24 1.5 1 15 01251780 计算器编程实训 24 1.5 3 公共实训 4 5 6 11 专业基本 技能实训 专业专项 能力实训 项目 1:理论技能实训 项目 2:绘图技能实训 项目 1:地形测量控制 项目 2:全站仪地形数 据采集 项目 1:角度测量 项目 2:坐标测量 项目 3: 坐标放样 项目 4:悬高测量 项目 5 面积测量 项目 1:导线控制网测量 项目 2:GPS 静态控 制测量 项目 1:房屋轴线测设 项目 2:圆曲线测设; 项目 3:渠道测量;项目 4:土石方计算 项目 1:航拍照片三维建模;项目 2:三维实 景模型的修改;项目 3:正射影像的生成;项 目 4:DLG 生成 项目 1:水准网平差与精度分析;项目 2:三 角网平差与精度分析 项目 1:卫星影像的地理配准;项目二:校园 规划效果图制作 项目 1:建筑物沉降观测;项目 2:建筑物的 水平位移观测;项目 3:建筑物的倾斜观测; 项目 4:4 建筑物的裂缝观测 项目 1:计算器编程方法 项目 2:常用测量计 算方法的程序编写 - 24 - 考核方式 单项考核 单项考核 过程考核 过程考核 单项考核 过程考核 成果考核 过程考核 成果考核 过程考核 成果考核 过程考核 成果考核 过程考核 成果考核 过程考核 成果考核 过程考核 成果考核 过程考核 成果考核 过程考核 成果考核 1 过程考核 成果考核 序 号 实训类型 课程编号 实训课程名称 16 01251600 GNSS 测量实训 17 01251720 公路勘测设计课程设 计 01288610 毕业设计 01288630 毕业综合实践 18 19 专业综合 能力实训 典型实训项目 项目 1:RTK 数据采集 项目 2:RTK 坐标放样 项目 3:静态观测数据处理 项目 1:公路选线 项目 2:公路纵坡和弯道设 计 项目 3:公路横截面设计和土方计算 项目 1:某工程的施工测量设计 项目 2:大比 例数字测图实训 专业技能综合训练、企业顶岗实训 合计 - 25 - 学时 学分 48 2.5 24 1.5 96 5.5 408 22.5 1224 63 按学年、学期教学进行安排 (教学周数) 第一学年 第二学年 第三学年 1 2 3 4 5 6 2 1 4 17 4 6 6 5 8 18 考核方式 过程考核 成果考核 过程考核 成果考核 过程考核 成果考核 企业考核 成果考核 八、实施保障 (一)师资队伍 1.队伍结构 学生数与本专业专任教师数比例不高于 25:1,双师素质教师占专业教师比例不低 于 60%,专任教师队伍要考虑职称、年龄,形成合理的梯队结构。 2.专任教师 专任教师具有高校教师;有理想信念、有道德情操、有扎实学识、有仁爱之心; 具有测绘科学与技术相关专业本科以上学历;具有扎实的本专业相关理论功底和实践 能力;具有较强信息化教学能力,能够开展课程教学改革和科学研究; 3.专业带头人 具有副高及以上职称,能较好地把握国内外行业、专业发展,能广泛联系行业企 业,了解行业企业对本专业人才的需求实际,教学设计、专业研究能力强,能组织开 展教改科研工作,在本区域有一定的专业影响力。 4.兼职教师 兼职教师从本专业相关的行业企业聘任,具备良好的思想政治素质、职业道德和 工匠精神,具有扎实的专业知识和丰富的实际工作经验,具有高级以上工程测量专业 职称,能承担专业课程教学、实习实训指导和学生职业发展规划指导等教学任务。 (二)教学设施 1.教室要求:学校设有本班教室(配备有多媒体设施)、公共教室、多媒体教室 等,完全满足理论教学和理实一体化教学要求。 2.校内实训资源 表 23 实训类别 (适用课程) 工程测量技术专业校内实训资源列表 实训项目 实训室名称 主要设备名称及台套基本 配置 计算机 100 台 路由器 10 个 教师监控电脑 1 台 网络版 CAD 成图软件 工程 CAD 实训 项目 1:理论技能实训 项目 2:绘图技能实训 计算机辅助设计室 全站仪实训 项目 1:角度测量 项目 2:坐标测量 项目 3:坐标放样 项目 4:悬高测量 项目 5 面积测量 全站仪实训一体化教室 全站仪 30 台套 控制测量实习 项目 1:导线控制网测量 项目 2:GNSS 静态控制测量 测量仪器室 全站仪 30 台套 水准仪 50 台套 GNSS 接收机 30 台套 工程施工测量实训 项目 1:房屋轴线测设 项目 2:圆曲线测设;项目 3:渠道测量;项目 4:土 石方计算 测量仪器室 全站仪 30 台套 水准仪 50 台套 GNSS 接收机 30 台套 - 26 - 实训类别 (适用课程) 摄影测量与遥感实训 测量平差实训 地理信息系统实训 工程变形测量实训 实训室名称 主要设备名称及台套基本 配置 大数据地理信息处理实训 中心 高性能计算机 40 台 Cass 成图软件一套 ContextCapture 软件 50 套 大数据地理信息处理实训 中心 计算机 40 台 教师监控计算机 1 台 平差易软件 40 套 实训项目 项目 1:航拍照片三维建 模; 项目 2:三维实景模型的修 改; 项目 3:正射影像的生成; 项目 4:DLG 生成 项目 1:水准网平差与精度 分析; 项目 2:三角网平差与精度 分析 项目 1:卫星影像的地理配 准; 大数据地理信息处理实训 项目二:校园规划效果图制 中心 作 项目 1:建筑物沉降观测; 项目 2:建筑物的水平位移 观测;项目 3:建筑物的倾 水工实训场 斜观测;项目 4:4 建筑物 的裂缝观测 计算机 40 台 教师监控计算机 1 台 ARCGIS 软件 40 套 大坝变形观测墩 10 个 GNSS 静态观测接收机 30 台 套 精密水准仪 20 台套 2”全站仪 6 台套 3.校外实训资源 表 24 序号 1 2 3 4 工程测量技术专业校外实训条件列表 基地名称 *****瀚维智测科技有限公司 *****水利电力勘测设计研究院 *****仙湖水库管理所 *****尺度测绘地理信息有限公司 地点 ***** ***** ***** ***** 实习规模(人) 10 10 90 10 功 能 跟岗实习 跟岗实习 见习 跟岗实习 (三)教学资源 能满足学生专业学习、教师专业教学研究和教学实施。按照国家规定选用优质教 材,建立专业教师、行业专家和教研人员等参与的教材选用机构,经过规范程序择优 选用教材。 图书馆专业文献能满足人才培养、专业建设、教学科研等工作需要,方便师生查 询、借阅。主要的专业文献有:行业政策法规、工程测量和工程施工职业标准、操作 规范,工程测量实务案例图书及学术期刊等。 学院建设有超星学习资源平台,配备有本专业有关的音视频素材、多媒体教学课 件、虚拟仿真动画、专业教学资源种类丰富、形式多样,使用便捷。 (四)教学方法 根据测量工作的特点,除了传授必要的理论知识外,更突出实践练习,把学生培 养成既有理论知识,又有实践能力的技术技能型测量人才。理论学习和实践练习尽量 同步进行,有时可以先实践后理论,如 GNSS 静态测量,可以先进行选点和采集数据实 训,把采集的数据作为后续教学的资料,在后续教学中可以一边进行理论教学,一边 对已采集的数据进行处理练习,通过练习来对理论进一步理解深化,从而提高学生的 - 27 - 学习效果。综合运用情景式教学、启发式教学、讨论式教学等教学方法。教学内容形 象化、信息化、可视化,教学例子尽量采用学生看得见的校内地形、地物。把各类仪 器的使用制作成模拟软件,在计算机上模拟仪器的操作,熟悉仪器的各项功能和注意 事项,然后再用仪器实际操作,这样既可以熟悉掌握仪器的使用,又可以避免因操作 不当造成仪器损坏,提高仪器使用寿命。教学中多运用反向思维,尽量少讲“我们应 该怎么做”,而是多讲“不这样做会怎么样”。如静态测量的控制点选点,应该一部 分点是理想的观测点,一部分是不理想的观测点,让学生通过后续数据处理实验的效 果来检验选点不理想时的后果,这样学生对控制点选点就有更深刻的认识了。 (五)教学评价 建立有效的教学评价机制,提高教师素质水平和提高教育教学效果,引导教师按 教育教学规律办事。在教学评价中既有工作数量、工作质量等指标,又有工作方法、 工作态度、工作成效等指标,形成“态度、能力、实效”三维一体的评价机制,在运 用定量方法开展评价的同时,采用一些定性方法,如座谈、问卷调查、个别访谈等。 (六)质量管理 1.成立了教育教学管理与质量监控体系 系部负责日常教学检查,教务处负责对日常教育检查的监督与指导,对教育检查 的结果向学校教学指导委员会汇报。并按学校教学指导委员会的要求,组织好每学期 的期初、期中、期末教学质量全面检查。 2.加强质量管理制度建设 由学院督导室制定听课制度并监督执行,系部应按照规定组织听课,并将听课情 况交督导室备案。 教学团队按学院要求组织团队活动,进行有组织的集体备课,并做好活动记录, 交由系部检查,学院抽查。 3.实践教学基地的质量检测 学院成立实践基地领导小组,领导小组下设办公室,负责实践基地建设的具体组 织管理和日常事务。 系部成立工作小组,负责实践教学基地各项建设工作,制定实践教学方案,落实 具体任务;制定实践教学基地的教学计划、教材建设及管理,审定教学大纲,监督教 学过程,制定考核办法;组织开展本专业各类实践教学课程,把握学生见习、实习的 总体水平和实践教学计划实施进度。 4.开展专业与课程建设质量评估工作 课程建设体现“特色化”:根据学校特色,结合当地社会经济建设和行业发展需 - 28 - 要,走差异化和特色化的发展路线,打造具有特色的课程体系,在质量评价标准中把 色作为衡量标准。 课程建设“创新化”:课程教学内容根据行业发展的最新动态实时调整和更新。 满足具有“创新型、复合型应用型”人才培养的需要。 课程建设“严格化”:学院和系部对课程建设提出明确要求,取消“清考”制度, 坚持“严”字当头。 课程考核“多元化”:改变传统单一的考核方式,扩大考核主体参与面和参与度。 把课程建设相关的各项指标纳入考核指标体系。 九、毕业要求 (一)专业技术技能相关要求 1.知识标准 (1)具备人文、社会科学、自然科学等公共基础知识; (2)掌握经济学、管理学和人力资源管理的基本理论和基本知识; (3)熟悉财务管理、信息技术及法学等学科相关知识; (4)熟悉与人力资源管理有关的方针政策和法规; (5)了解人力资源管理理论前沿和发展动态; (6)掌握创新创业基础理论知识。 2.能力标准 (1)掌握一门外语,具备较强的听、说、读、写能力; (2)熟练掌握计算机操作,具备文献检索、资料查询、人力资源管理应用软件操 作技能; (3)具有较强的语言与文字表达、人际沟通、组织协调的基本能力; (4)具有一定的人力资源管理实际问题的分析、解决能力; (5)掌握数据采集、数据分析、报告撰写等初步科研能力; (6)具有创新创业的基本能力; (7)具有一定的国际交流、竞争和合作的基本能力。 3.素质标准 (1)思想政治觉悟高,具有强烈的社会责任感,诚信友善、爱国敬业; (2)热爱本专业,具有良好的职业道德、人文科学和专业素养; (3)具备健康的体格,达到国家规定的大学生体育合格标准和军事训练合格标准; (4)具备良好的自我认知、情绪管控素质,具备健全的人格。 - 29 - (二)学分要求 本专业毕业学分不少于 158.5 学分,其中,必修课学分 136.5 学分,专业选修课 不少于 13 学分,公共选修课不少于 3 学分,第二课堂学分不少于 6 学分(按学校相关 规定)。 (三)英语、计算机能力要求 能进行一般英语会话和阅读,能利用计算机完成专业辅助工作。 (四)职业资格证书要求 本专业须至少获以下职业资格证书之一。 表 25 序号 1 2 3 4 工程测量技术专业职业资格证书 证书名称 **建设企事业单位专业管理人员岗位 证书(施工员) **建设企事业单位专业管理人员岗位 证书(资料员) 中华人民共和国职业资格证书(工程测 量员) 无人机驾驶证 颁证单位 等级 **住房和城乡建设厅岗位培训办公室 中级 **住房和城乡建设厅岗位培训办公室 中级 国家测绘地理信息局职业技能鉴定指 导中心 **优云智翔航空科技有限公司 - 30 - 中级 中级 十、附录 变更审批表 表 16 专业(方向) 名称 专业人才培养方案变更审批表 工程测量技术 使用年级 2020 级 专业人才培养方案变更内容 变更事项 变更依据 专业代码由原 520301 变更为 420301 《教育部关于印发<职业教育专业目录(2021 年)>的通知》(教职成〔2021〕2 号) 专业负责人意见: 系(部)负责人意见: 签字: 签字: 年 月 系(部)盖章: 日 年 月 日 月 日 教务科研处审核意见: 签字: 部门盖章: 年 主管教学工作副校长审核意见: 签字: - 31 - 年 注:变更事项是对变更内容及变更后人才培养方案变化情况的说明。 - 32 - 月 日

工程测量技术专业人才培养方案.pdf




