项目研究报告.pdf
目录 一、研究概述......................................................................................................................................................1 二、研究的意义 .................................................................................................................................................2 三、研究目标与研究内容...............................................................................................................................2 (一)研究目标 ........................................................................................................................................2 (二)研究内容 ........................................................................................................................................2 四、研究方法和手段 ........................................................................................................................................3 (一)研究对象 ........................................................................................................................................3 (二)研究方法 ........................................................................................................................................3 (三)研究进程 ........................................................................................................................................4 五、研究结果与分析 ........................................................................................................................................7 (一)结果 .................................................................................................................................................7 (二)分析 .............................................................................................................................................. 10 六、研究成果和成果社会反响 .................................................................................................................. 13 (一)论文 .............................................................................................................................................. 13 (二)教学资料 ..................................................................................................................................... 13 (三)项目组成员及授课班级学生获奖情况 .............................................................................. 13 七、建议............................................................................................................................................................ 14 八、有待继续研究的问题............................................................................................................................ 14 2018 年广东省高职教育教学改革研究与实践项目 (项目编号:GDJG2019351) 基于评判性思维理念的护理工作情景“教学项目”开发与实施 ——以《急危重症护理学》课程为例 研究报告 惠州卫生职业技术学院 课题组 执笔人:邓新但 一、研究概述 批判性思维(critical thinking,CT)是一种独特的思维方式,是人类思想独 立和观念创新的重要前提,是人类文明进步的重要条件。早在 1989 年就被美国护理 联盟(NLN)列为合格护士的鉴定标准项目;也是英国、加拿大等国家护理教育质量 的评价标准之一。围绕如何培养学生批判性思维能力这一课题,教育学界存在着诸 多探索和论争,其中包括采用何种课程模式、采取何种教学模式等。本研究结合护 理特定的背景知识,尝试以思维可视化工具——八大思维图示法为抓手,将批判性 思维训练和学科教学结合,使批判性思维的培养更加具体化和现实化。研究根据临 床实际编制情景模拟案例, 并随机抽取 2020 级高职护理专业 2 个班,分为实验组 (51 人)及对照组(52 人) 。试验组采用结合八大思维图示法的批判性思维训练要点与 护理情景教学结合进行项目教学,对照组采用常规的情景模拟教学。实验前后分别 运用评判性思维能力测量表(CTDI-CV)进行评定。实验后实验组除了在评判思维的自 信心、求知欲外,其余各维度分值与总分均高于干预前得分(P<0.05) ;在分析能 力、系统化能力、认知成熟度等各项分值与总分均高于对照组(P<0.05) 。说明融 合八大思维图示法的情景模拟教学可有效提升高职护生的评判性思维,近 2 年获得 全国现场救护技能大赛团队奖 1 项,个人奖 4 项,广东省职业院校技能大赛教学能 力比赛二等奖 1 项,大学生创新创业铜奖 1 项。 1 二、研究的意义 1.《全国护理事业发展规划(2016-2020)》中指出:加强护教协同工作,强化 临床实践教学环节,提高护理人才培养质量。可见,临床实践教学是人才培养的关 键环节,而培养评判性思维能力在临床实践教学环节中占据着举足轻重的地位,良 好的评判性思维能力能够明显促进护理专业学生临床能力的提升。因此,就护理实 践教育加以研究,可为今后更好地开展合理、规范的护理教育实践工作提供参考。 2.现阶段,传统课堂授课方式(LBL)和应试教育在高职教育体制中仍较为普遍, 学习者多习惯于被动接受知识,少有提问题及质疑老师的观点,思维模式较为固定。 虽然,目前评判性思维的培养虽被引起重视,但还未全面实施,很多研究对不同层 次的护生进行评判性思维的调查研究,而对于教学方法与高职护生评判性思维的相 关性研究较少。因此,就基于评判性思维理念,设置情景模拟教学的应用及实施进 行研究,为高职护生评判性思维的教学研究提供参考。 3.目前国内临床情景案例教学在本科院校应用较多,高职院校开展不足,教学 中存在与临床实践相对脱节,不能紧跟临床实践的快速发展。依据高职护理专业人 才培养与就业方向定位来分析“岗位能力”结构,以真实工作过程为导向,遵循能 力培养与教学项目设定的内在要求,通过对“岗位能力”结构与教学项目设定的关 联性解析设定出于“岗位能力”对应的若干个教学项目加以实施。致力于研发具有 临床应用价值、有效提高学生评判性思维能力,适用于高职护理层次的教学项目、 情景案例,为高职护生临床护理实践、危重症护理培训提供教学资源参考。 三、研究目标与研究内容 (一)研究目标 1.以真实的临床工作任务为载体,设计临床情景案例组织项目教学,锻炼学生 的护理技能,缩小课堂教学与临床实际的差距,培养临床思维评判能力和综合处理 问题的能力,为学生临床应变能力的培养提供实用的教学功能。 2.初步评价应用临床情景案例和模拟实训的教学效果,探讨基于评判性思维理 念的护理工作情景案例教学项目在《危重症护理学》实训中的可行性和有效性。 (二)研究内容 本研究分两部分 2 第一部分 护理工作情景“教学项目”的拟定 在课程设计中本着以真实工作过程为导向,评判性思维培养为主线,以急诊急 救的护理工作过程为依据设立急救项目,设置学习情境,编写案例。 第二部分:护理工作情景“教学项目”的实施 根据选择本校 2020 级护理专业 2 个班级学生,分为实验组及对照组。实验组采 用编制的“教学项目”临床情景案例开展危重症护理实训,对照组按照常规的带教 方法进行教学。评价教学实施效果。 四、研究方法和手段 (一)研究对象 1.针对高护理专业《急危重症护理学》课程,拟定护理工作情景“教学项目”。 2.教学实施对象:在本校全国高考统招入学的2020级护理专科8个班中随机抽取 2个班的学生,入学后第二学年。 (二)研究方法 本研究在第一部分:护理工作情景“教学项目”的拟定中主要采用文献回顾法、 头脑风暴法、现场专家咨询法等研究方式。第二部分:护理工作情景“教学项目” 的实施中主要采用类实验研究的方式。具体措施及路线如下: 3 (三)研究进程 本课题组成员经过多次酝酿,确定了研究论题,明晰了研究思路,制定了可行 的工作方案,将各项工作落实到每一个成员,坚持分工合作的原则,以确保课题按 计划和要求如期完成。本课题在研究的过程中,始终认真接受学校科研处的监督和 指导。 我们的研究大致分三步,具体实施步骤如下: 1.研究准备阶段(2018 年 6 月—2019 年 8 月) 成立课题组。2018 年 6 月,我们初步确定把“基于评判性思维理念的护理工作 情景‘教学项目’开发与实施——以《急危重症护理学》课程为例”作为研究方向。 在我校科研处的精心指导下,课题申报得到了广东省教育厅批复,同意立项。课题 由邓新但主持,组成成员有王艺艺、吴慧、王小丽、潘长玲、黄淑萍、曾妤平、高 娟、江霞。 搜集相关信息。为了研究工作的全面开展,课题主持人带领课题组成员广泛搜 集、筛选、分析、整理有关文献资料。 组织理论学习。课题组全体成员学习有关文献理论、了解研究动态,制订课题 研究计划,讨论并确定课题研究的实施方案及具体分工。 建立课题研究会议制度。确定每个阶段开一次课题研究专题会,学习相关理论、 文献,总结汇总研究情况,对课题过程中出现的问题,加以分析,制定对策,确定 下一步研究重点。 正是有了以上的工作背景,才促使我们本课题的申报,正是有了以上的工作实 践,才使我们本课题研究的现实价值进一步突显。这一阶段的主要任务是做研究前 的准备工作,一是组织课题组成员学习相关的理论知识,确立课题研究的理论支持; 二是与学校附属医院及惠州市中心人民医院ICU联系,收集课题资料;三是确定具体 的课题活动方案。 2.研究实施阶段(2019 年 9 月—2021 年 9 月) (1)确定评价工具 1)评价模拟教学设计及病例编制过程:模拟教学设计量表(SDS):采用中文版 Jeffries模拟教学设计量表。量表包含20个条目,主要从学目标与信息、辅助与支 持学生、问题解决、反馈与引导性反思、仿真性等五个方面进行评价。 4 2)评价模拟实施效果:①评判性思维评价采用彭美慈等翻译和修订的批判性思 维能力测量表。该量表适用于我国护理专业学生,具有良好的信度和效度,在本课 程开始之前和结束1个月进行量表测试。②考试成绩:期末对两组同时进行闭卷理论 考试及护理技能考试。 (2)调查、分析、编制教学项目 在课程设计中本着以真实工作过程为导向,评判性思维培养为主线,以急诊急 救的护理工作过程为依据设立急救项目,设置学习情境,编写案例: 1)采用现代化信息技术手段,广泛收集和查阅国内外有关的研究文献;收集整 理国家和省有关管理部门关于临床危重症医疗或护理相关的文件,在此基础上构建 教学项目、临床情景案例的框架。 2)梳理危重症护理特点及内容,护生需掌握的知识、技能、临床思维能力和综 合能力的教学目标,案例素材来源于临床上真实的典型案例,根据学生情况、教学 大纲和教学目标进行合理剪辑,按时间顺序编排不同场景的案例信息,设置评判性 思维问题。 3)将编写的案例提交临床护理专家审阅,保证科学性和严谨性,最终形成难度 适宜、符合学习需求的基本案例。与普通案例相比,编写的案例还具备以下特征。 ①进展性:突出案例情境的动态发展变化,反应临床工作实际问题;②系统性:从 单一案例关联到同一项目的相关疾病、技能及素质;将疾病与人、环境有机结合; ③以评判性思维问题为主。 (3)教学的实施、评价 1)研究对象 采用整群便利抽样法,选择本校全国高考统招入学的2020级护理专业2个班级学 生,分为实验组及对照组。 2.实施方案 鉴于思维可视化工具——八大思维图示法中的每一种图都对应着一个具体的思 维技能,在思维训练方面具有较强的易用性和精准性。故在情景教学中结合思维可 视化工具八大思维图示法进行开展,具体如下: (1)实验组:采用编制的情景模拟案例教学:①建立模拟病房:根据急危重护 理学及临床实际情况设置一定的场景,配备全套监护及抢救设备,病床上摆放综合 5 模拟人。利用示教反示教系统实时录制操作场景。②分期技能训练:根据病例设计, 在技能培训室选择性复习氧疗、心肺复苏、心电监护、气管插管等操作技术。③教 学行为的实施:将学生分为不同的小组,每小组中6~8人,并做好角色分工,要求 学生在课堂教学中承担不同的角色任务。具体教学实施过程见表1。 表 1 八大思维图示法的批判性思维训练要点与护理情景教学结合实施过程 教学过程 八大思维图示法 思维图 批判性思维训练要点 护理情景教学应用 思维技能 课前线上平台发布案例资料, 并做出以下 提问:根据案例,患者目前存在什么问题? 您认为该要想成功抢救该患者,关键的是什 能够说明联想产生的依据, 么? 圆圈图 风暴和联 解释筛选的理由。 想 要求学生结合案例情境,对联想到的抢救关 支持头脑 筛 键点进行逆向筛选,保留3-5个最有价值的 选 操 作 课 要 前 点 关键点。 根据课前的分组,由各小组长组织本小组人 能够说明支撑描述的依据; 用来描述 员根据同学们联想到的抢救关键点,筛选出 气泡图 围绕问题作出选择,并阐明 或想象 的影响抢救结果的5个共性问题,最终确定 理由。 该抢救的关键点,并作图说明依据。 根据各小组最终确定的5个最关键的抢救点 双气泡图 进行比较 能够对给出的异同进行解 及依据,比较彼此间异同,找出两个比较对 和对比 释;依据图示作出选择。 象间最本质的相同点和不同点,以明晰抢救 时关键问题的注意事项。 制定 表示事件 能够对步骤间的先后顺序 操作 流程图 之间的顺 进行审查;对流程的完整性 流程 序关系 进行审查。 跟据凝练的抢救操作的关键点,结合案例情 境,能够对抢救过程进行恰当的步骤分解, 制定出最适合解决当前案例情境问题的流 程图。 依据课前创设的情景,以及各小组制定的抢 救方案,进行模拟演练。根据各组实际抢救 操作情况,对各组抢救的情况进行审查,通 模 拟 能够采用多种分类方式,对 过不同角度分析,列举出导致抢救结果的表 树形图 表示分类 分类标准的一致性及分类 现好的一类情况,以及存在的不足(需要改 结果的合理性进行审查。 善)的一类问题。如设备是否完备、使用是 演 否数量,配合是否密切,流程是否合理等, 课 练、 中 最终找出实际抢救时最影响抢救结果的问 讨 题所在。 论 反 思 复流程图 表示因果 关系 根据分析模拟演练时好的与不足的方面,分 能够对因果关系进行审查。析列举导致该情况的原因以及该情况带来 的影响。 表示整体 能够对每一种拆分方式给 根据前面说列举好的及不足的方面,制定出 括号图 与部分关 出合理的解释,对部分之和 要想该患者抢救成功,其各组成部分的关系 系 能否构成整体进行审查。 图。 6 知 课 识 后 拓 结合生活中及所学的医学知识,思考还有哪 桥形图 表示类比 关系 些疾病或情形与此次上课的情况相类似。请 能够对类比关系进行解释。 选出最“神似”的进行类比关系列举。并上传 展 作业。 (2)对照组:采用传统情景教学模式进行教学行为的实施,课前学生分组, 安排预习内容,明确学习目标,学生根据下发的工作任务查阅相关知识资料并在组 内交流讨论,制订护理工作方案和流程,在教师的召集下共同选择确定最优的工作 方案。根据学习内容设计与临床一致的 3.结题验收阶段(2021年10月—2022年4月) 项目组整理资料,总结经验,构建理论体系和实施方案,发表论文,形成终期 研究报告,课题申报结题。 五、研究结果与分析 (一)结果 1.护生评判性思维比较 (1)两组护生干预前评判性思维得分比较:结果表明,两组间各维度及总分差 异均无统计学意义(P>0.05),见表2。 表2 两组护生干预前评判性思维得分的比较( ±S,分) 系统化能 评判思维 力 的自信心 34.8±3.9 35.9±4.2 36.3±5.3 43.6±4.9 35.6±4.0 261.1±11.8 36.3±3.7 35.1±4.2 35.2±4.9 35.4±5.6 43.3±4.5 36.2±4.4 259.9±12.5 0.980 0.922 0.376 0.779 0.838 0.327 0.724 0.501 P>0.05 P>0.05 P>0.05 P>0.05 P>0.05 P>0.05 P>0.05 P>0.05 组别 例数 寻求真相 开放思想 分析能力 实验组 51 39.3±4.9 35.6±4.0 对照组 52 38.4±4.4 t p 求知欲 认知成熟 度 总分 (2) 两组护生干预后评判性思维得分比较:干预后实验组护生在寻求真相、 开放思想、评判思维的自信心、求知欲等各项分值与对照组差异无统计学意义(P >0.05),但在分析能力、系统化能力、认知成熟度等各项分值与总分均高于对照组, 差异有统计学意义(P<0.05),见表3。 7 表3 两组护生干预后评判性思维得分的比较( ±S,分) 系统化能 评判思维 力 的自信心 41.3±3.8 42.9±4.8 38.8±5.1 45.4±3.8 39.3±4.6 288.6±13.5 38.4±4.7 37.8±4.2 36.3±4.0 36.4±4.9 45.0±4.1 37.2±5.0 271.3±12.7 1.856 0.655 4.437 7.573 1.927 0.514 2.219 6.696 P>0.05 P>0.05 P<0.05 P<0.05 P>0.05 P>0.05 P<0.05 P<0.05 组别 例数 寻求真相 开放思想 分析能力 实验组 51 41.9±4.5 39.0±4.6 对照组 52 40.2±4.8 t p 求知欲 认知成熟 度 总分 (3)对照组护生干预前后评判性思维得分比较:干预后对照组班护生在寻求真 相、系统化能力、评判思维的自信心、求知欲、认知成熟度等各项分值与干预前差 异无统计学意义(P>0.05),但在开放思想、分析能力等各项分值与总分均高于干 预前,差异有统计学意义(P<0.05),见表4。 表4 对照组干预前后护生评判性思维得分的比较( ±S,分) 系统化能 评判思维 力 的自信心 35.1±4.2 35.2±4.9 35.4±5.6 43.3±4.5 36.2±4.4 259.9±12.5 38.4±4.7 37.8±4.2 36.3±4.0 36.4±4.9 45.0±4.1 37.2±5.0 271.3±12.7 1.993 2.532 3.278 1.254 0.969 2.014 1.083 4.613 P>0.05 P<0.05 P<0.05 P>0.05 P>0.05 P>0.05 P>0.05 P<0.05 组别 例数 寻求真相 开放思想 分析能力 干预前 52 38.4±4.4 36.3±3.7 干预后 52 40.2±4.8 t p 求知欲 认知成熟 度 总分 (4)实验组护生干预前后评判性思维得分比较:干预后实验组护生除了在评判 思维的自信心、求知欲外,在寻求真相、开放思想、分析能力、系统化能力、认知 成熟度等各项分值与总分均高于干预前,差异有统计学意义(P<0.05) ,见表5。 表5 实验组干预前后护生评判性思维得分的比较( ±S,分) 系统化能 评判思维 力 的自信心 34.8±3.9 35.9±4.2 36.3±5.3 43.6±4.9 35.6±4.0 261.1±11.8 39.0±4.6 41.3±3.8 42.9±4.8 38.8±5.1 45.4±3.8 39.3±4.6 288.6±13.5 2.791 3.983 8.525 7.838 1.942 2.073 4.335 10.95 P<0.05 P<0.05 P<0.05 P<0.05 P>0.05 P>0.05 P<0.05 P<0.05 组别 例数 寻求真相 开放思想 分析能力 干预前 51 39.3±4.9 35.6±4.0 干预后 51 41.9±4.5 t p 求知欲 认知成熟 度 总分 2.两组护生考核成绩比较 课程结束后,两组护生理论考试成绩无统计学意义(P>0.05),护理操作技能成 绩实验组高于对照组,差异具有统计学意义(P<0.05),见表6。 8 表6 干预后两组考试成绩的比较( ±S,分) 组别 例数(人) 理论知识 护理操作 实验组 51 91.3±10.4 89.6±9.4 对照组 52 88.6±11.5 82.8±10.5 t 1.250 3.464 p P>0.05 P<0.05 3.两组护生对于模拟教学的评价 在实验结束后,两组护生对于本次模拟教学设计的各条目认同度均较高;实验 组对每一条目持“同意”或“完全同意”意见的总数是976人次,占95.7%,对照组 为992人次,占95.4%,见表7、表8。 表7 实验组学生对于模拟教学的评价(人) 维度 条目 完全 不同 不确 同意 意 定 同意 完全 同意 目标与 课前提供足够的信息指导和鼓励我参与 0 0 0 3 48 信息 教学目标明确清晰 0 0 0 6 45 模拟教学中提供清晰充足的信息,以帮助我解决问题 0 0 0 15 36 模拟活动时,有足够的信息提供给我 0 0 1 12 38 教学案例提供线索恰当合适,并能促进理解 0 0 0 10 41 模拟实训中能得到适时的支持和帮助 0 0 1 12 38 我需要帮助时,老师能及时发现 0 0 2 14 35 在模拟教学时我感受到了老师的支持 0 0 0 11 40 在整个学习过程中,我感受到了各方面的支持 0 1 3 16 31 这次模拟教学能促进我们解决问题的能力 0 0 0 10 41 我在模拟教学活动中被鼓励去发现解决问题的所有可能方法 0 0 2 9 40 这次模拟教学根据我的知识、技能水平而设计 0 0 2 17 32 模拟教学提供我机会去优化评估和照护能力 0 0 1 11 39 模拟实训给我机会为病人制定护理目标 0 0 3 20 28 引导性 反馈具有结构性和组织性 0 0 0 3 48 反馈 模拟教学结束时,反馈及时 0 0 0 5 46 反馈时允许我分析自己的表现 0 0 0 2 49 0 0 0 8 43 这次模拟教学模仿了真实的环境 0 2 14 18 17 现实生活中的事件、环境及其他变量应用到模拟教学中 0 1 11 21 18 支持 解决 问题 模拟教学结束后,有机会从老师那里得到反馈,使自己知识水平 上升一个层次 仿真性 9 表8 对照组学生对于模拟教学的评价(人) 维度 条目 完全 不同 不确 同意 意 定 同意 完全 同意 目标与 课前提供足够的信息指导和鼓励我参与 0 0 1 6 45 信息 教学目标明确清晰 0 0 0 12 40 模拟教学中提供清晰充足的信息,以帮助我解决问题 0 0 1 17 34 模拟活动时,有足够的信息提供给我 0 0 1 13 38 教学案例提供线索恰当合适,并能促进理解 0 0 2 17 33 模拟实训中能得到适时的支持和帮助 0 0 1 12 39 我需要帮助时,老师能及时发现 0 0 1 16 35 在模拟教学时我感受到了老师的支持 0 0 1 11 40 在整个学习过程中,我感受到了各方面的支持 0 0 5 16 31 这次模拟教学能促进我们解决问题的能力 0 0 0 16 36 我在模拟教学活动中被鼓励去发现解决问题的所有可能方法 0 0 2 15 35 这次模拟教学根据我的知识、技能水平而设计 0 0 2 18 32 模拟教学提供我机会去优化评估和照护能力 0 0 1 12 39 模拟实训给我机会为病人制定护理目标 0 0 3 22 27 引导性 反馈具有结构性和组织性 0 0 0 7 45 反馈 模拟教学结束时,反馈及时 0 0 0 6 46 反馈时允许我分析自己的表现 0 0 0 5 47 0 0 0 8 44 这次模拟教学模仿了真实的环境 0 2 13 20 17 现实生活中的事件、环境及其他变量应用到模拟教学中 0 2 10 24 16 支持 解决 问题 模拟教学结束后,有机会从老师那里得到反馈,使自己知识水平 上升一个层次 仿真性 (二)分析 批判性思维是构成“21世纪型能力”的核心要素。教育部高等教育司司长吴岩 表示,世界上高等教育发展的最新理念是“学生中心”,将学生依赖性学习变为积极 自主的思考。弗莱雷(P·Freire)指出,把知识当作存储物“灌输”给学生的知识教 学是大错特错的。当代高等职业学校教育改革的时代诉求是从培养知识的“单纯记 忆者”向培养技能的“传承探究者”转型。 1.高职护生评判性思维能力偏低,亟待加强。 可能是由于受传统应试教育教学体制及高考失利的影响,目前我国高职护理专 业学生的评判性思维能力仍普遍偏低,入学基础薄弱,知识结构较单一,难于构建 自己的知识结构;缺乏自主学习、发现问题、敢于质疑的意识;沟通能力不足,解 决能力欠缺,无法实现知识的转化。此次研究显示,干预前护生评判性思维总分在 10 260分左右,表明批判性思维倾向处于矛盾范围;在寻求真相、开放思想、分析能力、 系统化能力、批判思维的自信心和认知成熟度6个维度的平均分都小于40分,尤其是 分析能力及系统化能力的得分较低。 这与魏映红等调查广东省7所高职院校二年级护 生的评判性思维呈倾向不明状态结果相似。如何适应社会的发展,提高护生的评判 性思维就成为护理教育中急需解决的问题。这需要我们在护理教学过程中,加强培 养意识,合理规划教学项目,改进教学方法,引导高职护生评判性思维倾向,提高 护生的评判性思维技能。 2.融合八大思维图示法的情景教学有助于提示学生的评判性思维能力 (1)批判性思维的培养需渗透于专业学科课程之中 基于批判性思维课程的独立化心理学研究证明,包括哲学和教育学家李普曼 (M·Lipman) 、心理学家斯滕伯格(R·Sternberg)在内的很多学者都主张批判性 思维课程的独立化,即依据批判性思维所特有的规律、形成机理和推动策略,建设 一门专门进行批判性思维方法、态度和习惯培养的独立课程。但高职护理学生在校 时间相对较短,教学时间较为紧张,专门独立设置课程势必要在原本就已经挤得满 满的学校课程表中寻找时间和机会,就会导致学科知识教学与批判性思维教学之间 的紧张。再者,在不同背景下构成信念正当理由的东西是不同的,批判性思维倾向 和能力从一个领域迁移到另一个领域是很难实现的。在护理领域进行批判性思维需 要理解护理领域的问题,并需要结合该领域实际情况进行大量练习,一般的独立化 批判性思维教学是很难产生迁移的。 (2)实践是构建融合批判性思维有效方式之一 围绕如何培养护生批判性思维能力,国内外学者在护理教学实践中做了很多探 索。如美国的护理学教育采用以教授法和实际应用为主的学习模式,通常应用评判 性思维的方法来测量和推进护理教育质量与临床护生的技能。Amanda等对提高护理 评判性思维的教学法采用了内容开放式的提问,进行了描述性研究,分析现实生活 中的临床工作环境,认为教学中“最佳实践”可以促进学生的评判性思维能力,可 应用临床模拟方案作为教学和评估策略来开发和评估学生的认知能力。 中办、国办印发《关于推动现代职业教育高质量发展的意见》对职业教育提出 了要坚持面向实践、面向人人的工作要求;普遍开展项目教学、情境教学、模块化 教学。此次研究显示:通过情景模拟教学实践后,两组护生的评判性思维总分都高 11 于干预前得分,表明情景模拟教学有助于提升护生的评判性思维能力;尤其在开放 思想和分析能力2个维度上表现比较明显。情景模拟教学法通过依据实际工作任务, 选择教学项目,创设情景,角色模拟,使学生处于相对真实的临床护理工作场景, 很大程度上弥补了客观条件的不足,可提高学生实际的临床护理应对技巧和操作能 力,培养学生多方位的临床能力,减少实际工作中不必要的疏忽,是沟通课堂教育 与实际工作的有效桥梁。在模拟操作中,护理程序的任何一个环节都离不开评判性 思维的指导,只有经过实践,才能将学生的评判性思维转化成能力。 (3)融合思维可视化工具是践行批判性思维培养有效途径之一 为促进“评判性思维能力发展”这一目标的有效达成,以八大思维图示法、思 维导图和概念图等为代表的思维可视化工具,因其具有较高的易用性和较强的实用 性,受到了师生们的广泛欢迎,并逐渐成为推动课堂教学变革、实现深度学习的重 要抓手。但多数教师仅仅是为了使教学内容更具结构性,帮助学生更好的理解和接 受,单纯的将知识内容做成思维图示在教学中展示,忽视了学生的自主性和创造性, 并未达到帮助学生自主建构知识的目的。 鉴于八大思维图示法中的每一种图都对应着一个具体的思维技能,在思维训练 方面具有较强的易用性和精准性。本研究在情景模拟教学中运用八大思维图示法, 课前依据圆圈图、气泡图、双气泡图、流程图对案例的抢救关键问题进行归纳推演, 形成抢救方案;课中采用树形图、复流程图、括号图对制定的方案进行分析类比, 寻求抢救操作的内在联系,优化抢救方案;课后运用桥型图进行知识拓展。结合每 一种图背后隐含的思维策略,训练护生在面对一个临床问题情境时,如何将具体护 理措施落实在具体的思维技能上,实现以“护生为本”的思维技能精细化训练。研 究显示:采用此种方式训练后,护生的评判性思维能力得到了明显的提高,除了评 判思维的自信心和求知欲2个维度外,其他各个维度得分及总分均较干预前明显提 高,并且在分析能力、系统化能力、认知成熟度3个维度得分及总分明显由于采用单 纯情景模拟教学的对照组; 尤其是是在分析能力及系统化能力上得到了很大的提升。 学生对该情景模拟教学项目也给予高度的认可。 综上所述,以解决实际护理工作中具体的问题为目标,创设情境,利用思维可 视化工具在教学应用中的巨大潜力,帮助学习者将更多认知资源用到高端的思维加 工上去。可有效提升护生的评判性思维,值得推广应用。但实施过程中,需要学生 12 及老师投入较多的时间进行归纳推演,因此要注意时间的合理安排。 六、研究成果和成果社会反响 通过课题组成员的共同努力,在教学过程中重视与岗位对接,注重学生评判思 维的培养,项目组成员及开展授课的班级学生取得了一系列成果。具体有: (一)论文 1.高 娟,吕立铭.思维导图在高职护理临床专业课实训教学中的应用.西部素 质教育[J],2021,7(18):172-174; 2.邓新但,王艺艺.基于评判性思维理念的护理情景教学项目探讨.药店周刊 [J].2021,30(30):132,137; 3.庄佳嘉,庄佳娥.思维导图在高职基础护理实训教学管理中的应用进展[J]. 现代职业教育,2021(27):160-161; 4. 潘 锐 . 案 例 与 情 景 模 拟 在 内 科 护 理 实 训 教 学 中 的 应 用 [J]. 丝 路 视 野,2020(13):77; 5.姚伟妍,甘雨晴.情景模拟教学联合 PDCA 实践法在母婴护理实践教学的应用 与探讨[J].卫生职业教育,2021,39(11):106-107; 6.邓新但,王艺艺,吴 慧.基于评判性思维理念的护理工作情景“教学项目”开 发与实施,已投稿,待发表。 (二)教学资料 1.实训教学资料:《急危重症护理学》情景模拟案例 1 套。 2.编写教材:《急危重症护理学》,人民卫生出版社,2022 年出版,邓新但。 (三)项目组成员及授课班级学生获奖情况 表 9 技能比赛获奖情况 获奖项目 全国现场救护技能大赛优秀指导团队二等奖 人员 潘长玲、余赟、 赖科林、吴慧 身份 主办单位 时间 教师 华夏急救培训联盟 2020 年 全国现场救护技能大赛三等奖 胡明宇 学生 华夏急救培训联盟 2020 年 全国现场救护技能大赛三等奖 黎映蓉 学生 华夏急救培训联盟 2020 年 全国现场救护技能大赛二等奖 郭细珠 学生 华夏急救培训联盟 2020 年 全国现场救护技能大赛二等奖 黄嘉淳 学生 华夏急救培训联盟 2020 年 教师 广东省教育厅 2021 年 广东省职业院校技能大赛教学能力比赛二等奖 郑良芬、王艺艺、 高娟 13 表 10 创新创业获奖情况 项目名称 奖项项目 主办单位 时间 共青团广东省委员会、广东省 “全人救”(Allsave)生命急 第十三届“挑战杯”广东大学 教育厅、广东省科学技术厅、 救系统 生创业计划竞赛铜奖 广东省科学技术协会、广东省 2022 年 学生联合会 七、建议 1.加强教师教学能力,把握思维培养方式。要想学生获得较好的评判性思维能 力,教师应明晰基于何总指导思想而设计的课程,围绕对使用情境所做出的论证的 理解、分析、重构与评估而展开,通过掌握一系列批判性思维方法和策略来训练学 生提出和解决批判性生问题的能力。 2.调动学生思维积极性,促进自我构建过程。批判性思维的培养需要学生付出 花费时间,需要认知性努力。要充分调动学生的思维积极性与分享学习,倘若没有 持之以恒的态度,即便在必要的情境中也难以实现批判性思维。引导学生学会如何 使用一般的逻辑工具处理和解决实际问题,提高辨识论证的要素、结构和方法的分 析能力,以及从论证中提取综合信息的概括能力。并让学习者能够将这一套技术和 方法综合应用到日常的专业学习之中,不断强化深思熟虑的理智态度和怀疑与反思 的理性精神,养成提出恰当问题和进行合理论证的思维习惯,提高终生学习的效率。 3.创设真实支撑性环境,助力学生认知发展。思维不是一种普遍化的技能,不 同学科间的批判性思维是不一样的。思维教学的唯一方法是通过具体学科学习这门 学科的内容和方法。只有根据岗位需求,创设真实工作情景,才能帮助学生在该特 定情境理解该领域的问题,形成有针对性的批判性思维。 八、有待继续研究的问题 通过本课题的实践研究,研究工作虽然取得了一点成绩,但仍有一些问题有待 于进一步的改进与深入研究。主要有: 1.结合八大思维导图的情景教学实施,需要学生及老师投入较多的时间进行归 纳推演,如何在学生紧张的学业中合理安排时间,形成更有效率的模拟教学方案。 2.在下一步中,如何进一步扩大教学实施的班级,加大研究的样本量,以更准 确的评价实施效果,并使更多的学生获益。 在今后的工作中,我们将以此为起点,以更积极的态度投身于加强护生评判性 14 思维培养的情景模拟教学研究中,促进学生评判性思维的提高和学校培育特色的形 成。 15

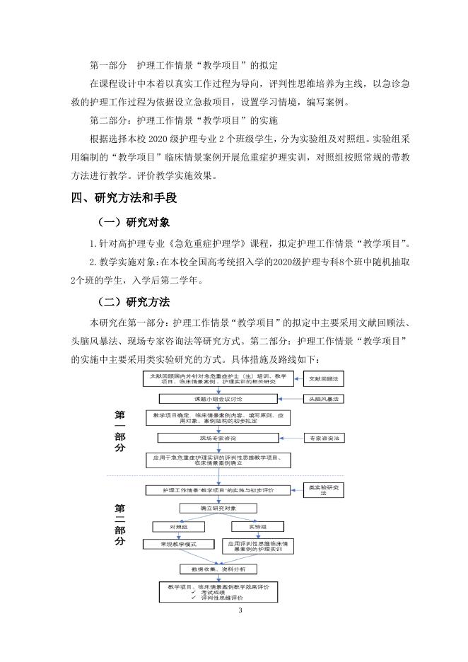
项目研究报告.pdf




