秦岭文库(kunmingchi.com)你想要的内容这里独有!

关于调整科级领导干部分工包片、机关 干部包村的通知.pdf

CALL ME BABY-叫我宝贝7 页 303.477 KB下载文档
关于调整科级领导干部分工包片、机关 干部包村的通知.pdf关于调整科级领导干部分工包片、机关 干部包村的通知.pdf关于调整科级领导干部分工包片、机关 干部包村的通知.pdf关于调整科级领导干部分工包片、机关 干部包村的通知.pdf关于调整科级领导干部分工包片、机关 干部包村的通知.pdf关于调整科级领导干部分工包片、机关 干部包村的通知.pdf
当前文档共7页 下载后继续阅读

关于调整科级领导干部分工包片、机关 干部包村的通知.pdf

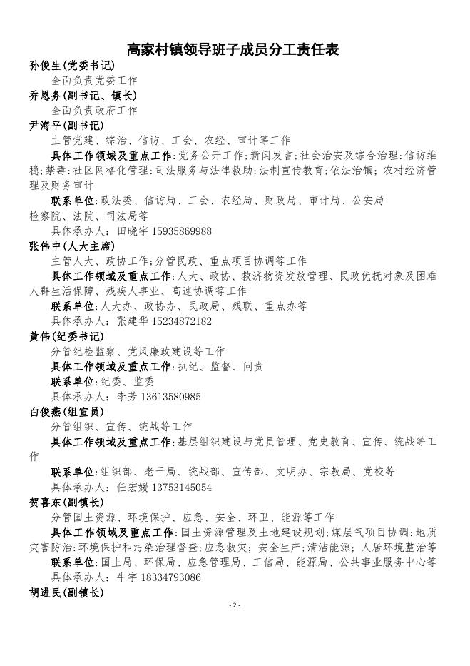
中共兴县高家村镇委员会文件 兴高委发〔2022〕5 号 ★ 关于调整科级领导干部分工包片、机关 干部包村的通知 各村党支部、村委会,镇直机关办站所: 为进一步明确全镇科级领导干部分工包片、机关干部包 村,着力解决镇村两级干部思想认识不够到位、工作责任压 实不够等问题,在全镇开展以“提标提质提效和转思想观念、 转工作作风、转发展方式”为主要内容的“三提三转”专项 活动,形成维护大局抓落实、解放思想抓落实、担当作为抓 落实、为民服务抓落实的浓厚氛围,助力全镇各项工作稳步 推进,经 2022 年 2 月 9 日党政联席会议研究,决定调整科级 领导干部分工包片、机关干部包村,2 月 11 日起开始执行, 特通知如下: 中共兴县高家村镇委员会 高家村镇人民政府 2022 年 2 月 10 日 高家村镇班子成员包片、干部包村下乡花名 片 区 高 家 村 片 赵 家 行政村 自然村 高家村 高家村 苏家塔 片 西吉 包村科 长 级领导 尹海平 职务 包村干部 白芮东 党群服务中心主任 白茹雪 刘永生 尹海平 副书记 宋宝利 李 芳 西坪村 西坪 李雪松 主任科员 吕淑敏 王 琼 赵家川口 赵家川口 胡进民 副镇长 田晓宇 高小军 原雨兵 主任科员 任宏媛 任 海 专武部长 刘 义 宋铁敏 王 丹 北西洼 川 口 苏家塔 包片片 北西洼 桑娥 冯家庄 冯家庄 胡进民 吕家湾 石阴 张 家 湾 片 任家湾 任家湾 白俊燕 组织员 碧 村 碧 村 贺建东 便民服务中心主任 张建华 李自明 张家湾 张家湾 张伟中 人大主席 白伟婷 刘淑艳 李新林 主任科员 任美艳 刘 兰 贺喜东 副镇长 牛 宇 巡检司 黑峪口 黑 峪 寨 滩 高家沟 巡检司 王家塔 黑峪口 唐家吉 中庄 片 花园沟 张亚军 寨滩 高家沟 宋家山 口 张伟中 沙焉 东峁 退役军人服务站站 长 白艳芳 张树平 王彩凤 主任科员 王俊芳 白树平(男) 白梓彤 副镇长 张玉婷 白树平(女) 白建平 主任科员 王宝林 贺喜东 花园沟 岭西村 岭西 -1- 高家村镇领导班子成员分工责任表 孙俊生(党委书记) 全面负责党委工作 乔恩务(副书记、镇长) 全面负责政府工作 尹海平(副书记) 主管党建、综治、信访、工会、农经、审计等工作 具体工作领域及重点工作:党务公开工作;新闻发言;社会治安及综合治理:信访维 稳;禁毒:社区网格化管理:司法服务与法律救助;法制宣传教育;依法治镇;农村经济管 理及财务审计 联系单位:政法委、信访局、工会、农经局、财政局、审计局、公安局 检察院、法院、司法局等 具体承办人:田晓宇 15935869988 张伟中(人大主席) 主管人大、政协工作;分管民政、重点项目协调等工作 具体工作领域及重点工作:人大、政协、救济物资发放管理、民政优抚对象及困难 人群生活保障、残疾人事业、高速协调等工作 联系单位:人大办、政协办、民政局、残联、重点办等 具体承办人:张建华 15234872182 黄伟(纪委书记) 分管纪检监察、党风廉政建设等工作 具体工作领域及重点工作:执纪、监督、问责 联系单位:纪委、监委 具体承办人:李芳 13613580985 白俊燕(组宣员) 分管组织、宣传、统战等工作 具体工作领域及重点工作:基层组织建设与党员管理、党史教育、宣传、统战等工 作 联系单位:组织部、老干局、统战部、宣传部、文明办、宗教局、党校等 具体承办人:任宏媛 13753145054 贺喜东(副镇长) 分管国土资源、环境保护、应急、安全、环卫、能源等工作 具体工作领域及重点工作:国土资源管理及土地建设规划;煤层气项目协调:地质 灾害防治:环境保护和污染治理督查;应急救灾;安全生产;清洁能源;人居环境整治等 联系单位:国土局、环保局、应急管理局、工信局、能源局、公共事业服务中心等 具体承办人:牛宇 18334793086 胡进民(副镇长) -2- 分管乡村振兴、城建、电子商务等工作 具体工作领域及重点工作:乡村振兴、住房保障、两违建筑查处、美丽乡村建设等工作 联系单位:乡村振兴局、城建局、电商中心等 具体承办人:白伟婷 13753867564 任海(专武部长) 主管武装工作:分管农业、通信、文旅、金融等工作 具体工作领域及重点工作:武装建设与国防动员、三农、文化旅游等工作 联系单位:武装部、农委、文物旅游局等 具体承办人:白茹雪 13313589252 白梓彤(副镇长) 分管卫健、医保、社保、食品药品等工作 具体工作领域及重点工作:卫生健康、疫情防控、新农合、农村养老保险、食品药 品安全监督等工作 联系单位:卫健局、人社局、医保局、市场监督管理局、疾控 中心等具体承办人:王丹 13203588250 李雪松(主任科员) 分管林业、园林绿化等工作 具体工作领域及重点工作:退耕还林、荒山造林、护林防火、园林绿化等工作; 联系单位:林业局、园林局等 具体承办人:吕淑敏 18235707618 李新林(主任科员) 分管水利相关工作 具体工作领域及重点工作:水利水保、防凌、防汛、抗旱、人畜饮水、采砂管理等 工作 联系单位:水利局 具体承办人:任美艳 17835066820 王彩凤(主任科员) 分管教育、统计、科技、人口与计生、妇联等群团工作; 具体工作领域及重点工作:基础教育、统计上报、群团、人口与计生相关等工作 联系单位:教育局、统计局、科协、妇联、团委、少工委、关工委、卫健局等 具体承办人:宋宝利 15535876891 原雨兵(主任科员) 分管交通相关工作 联系单位:交通局 白芮冬(党群服务中心主任) 分管办公室、后勤等 联系单位:县委办、政府办等 -3- 张亚军(退役军人服务站站长) 分管退役军人、光伏、四办法一标准等 联系单位:退役军人局、现代农业发展服务中心等 具体承办人:白艳芳 13994835024 贺建东(便民服务中心主任) 分管便民服务中心、政务公开、项目库建设等 -4- 5

相关文章