关于2021年度日常关联交易的公告.pdf
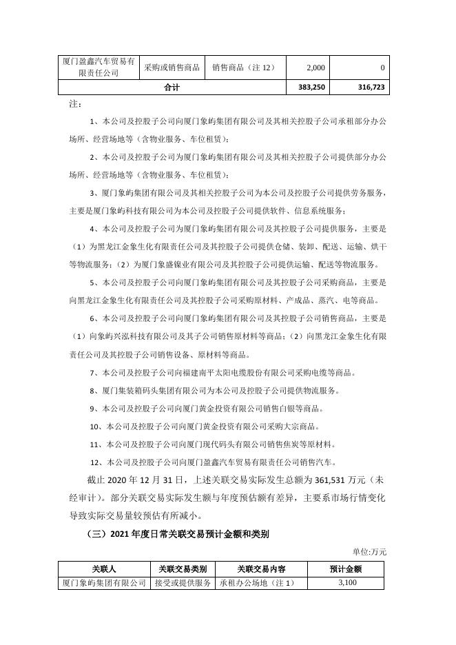
证券代码:600057 债券代码:163113 债券代码:163176 债券代码:175369 证券简称:厦门象屿 债券简称:20 象屿 01 债券简称:20 象屿 02 债券简称:20 象屿 Y5 公告编号:临 2021-012 号 厦门象屿股份有限公司 关于 2021 年度日常关联交易的公告 本公司董事会及全体董事保证本公告内容不存在任何虚假记载、误导性陈述 或者重大遗漏,并对其内容的真实性、准确性和完整性承担个别及连带责任。 重要内容提示: 本日常关联交易需要提交股东大会审议 本日常关联交易根据市场公允价格开展。公司与关联方之间的交易遵循 自愿平等、诚实守信的市场经济原则,没有损害公司利益;本日常关联交易金 额占公司主营业务采购额和销售额的比例均较低,公司不会因此对关联人形成 依赖,公司独立性不会因此受到影响。 一、2021 年度日常关联交易基本情况 (一)2021年度日常关联交易履行的审议程序 公司 2021 年 3 月 5 日召开的第八届董事会第二十次会议逐项审议通过《2021 年度日常关联交易的议案》。 1、2021 年与厦门象屿集团有限公司及其关联公司的日常关联交易 六名关联董事回避表决。 表决结果:同意票 3 票,反对票 0 票,弃权票 0 票。 2、2021 年与福建南平太阳电缆股份有限公司的日常关联交易 两名关联董事回避表决。 表决结果:同意票 7 票,反对票 0 票,弃权票 0 票。 3、2021 年与厦门集装箱码头集团有限公司及其控股子公司的日常关联交易 一名关联董事回避表决。 表决结果:同意票 8 票,反对票 0 票,弃权票 0 票。 4、2021 年与厦门黄金投资有限公司的日常关联交易 表决结果:同意票 9 票,反对票 0 票,弃权票 0 票。 5、2021 年与厦门现代码头有限公司的日常关联交易 一名关联董事回避表决。 表决结果:同意票 8 票,反对票 0 票,弃权票 0 票。 公司独立董事事前审核了该关联交易,同意提交董事会审议。独立董事对 该关联交易发表如下独立意见: 2021 年度日常关联交易是公司因业务发展需要而进行的,交易内容合法, 根据市场公允价格开展交易,符合自愿平等、诚实守信的原则,没有发现存在损 害公司及中小股东利益的情况。 2021 年度日常关联交易需提交公司股东大会审议批准,关联股东在股东大 会将回避表决。 (二)2020 年度日常关联交易的预计和执行情况 2020 年度日常关联交易的发生情况(截至 2020 年 12 月 31 日,未经审计)。 1、一般日常关联交易 单位:万元 关联人 厦门象屿集团有限公 司及其关联公司 关联交易类别 接受或提供服务 采购或销售商品 预计金额 2020 年 1-12 月 执行情况(未 经审计) 承租办公场地(注 1) 3,100 1,618 出租办公场地(注 2) 1,700 1,269 接受劳务(注 3) 3,700 2,669 提供劳务(注 4) 30,000 23,432 采购商品(注 5) 6,000 5,497 销售商品(注 6) 235,000 202,318 关联交易内容 福建南平太阳电缆股 份有限公司 采购或销售商品 采购商品(注 7) 3,000 722 厦门集装箱码头集团 有限公司 接受或提供服务 接受劳务(注 8) 650 340 采购或销售商品 销售商品(注 9) 80,000 77,080 采购或销售商品 采购商品(注 10) 10,000 0 采购或销售商品 销售商品(注 11) 8,100 1,778 厦门黄金投资有限公 司 厦门现代码头有限公 司 厦门盈鑫汽车贸易有 限责任公司 采购或销售商品 销售商品(注 12) 合计 2,000 0 383,250 316,723 注: 1、本公司及控股子公司向厦门象屿集团有限公司及其相关控股子公司承租部分办公 场所、经营场地等(含物业服务、车位租赁) ; 2、本公司及控股子公司为厦门象屿集团有限公司及其相关控股子公司提供部分办公 场所、经营场地等(含物业服务、车位租赁) ; 3、厦门象屿集团有限公司及其相关控股子公司为本公司及控股子公司提供劳务服务, 主要是厦门象屿科技有限公司为本公司及控股子公司提供软件、信息系统服务; 4、本公司及控股子公司为厦门象屿集团有限公司及其控股子公司提供服务,主要是 (1)为黑龙江金象生化有限责任公司及其控股子公司提供仓储、装卸、配送、运输、烘干 等物流服务; (2)为厦门象盛镍业有限公司及其控股子公司提供运输、配送等物流服务。 5、本公司及控股子公司向厦门象屿集团有限公司及其控股子公司采购商品,主要是 向黑龙江金象生化有限责任公司及其控股子公司采购原材料、产成品、蒸汽、电等商品。 6、本公司及控股子公司向厦门象屿集团有限公司及其控股子公司销售商品,主要是 (1)向象屿兴泓科技有限公司及其子公司销售原材料等商品; (2)向黑龙江金象生化有限 责任公司及其控股子公司销售设备、原材料等商品。 7、本公司及控股子公司向福建南平太阳电缆股份有限公司采购电缆等商品。 8、厦门集装箱码头集团有限公司为本公司及控股子公司提供物流服务。 9、本公司及控股子公司向厦门黄金投资有限公司销售白银等商品。 10、本公司及控股子公司向厦门黄金投资有限公司采购大宗商品。 11、本公司及控股子公司向厦门现代码头有限公司销售焦炭等原材料。 12、本公司及控股子公司向厦门盈鑫汽车贸易有限责任公司销售汽车。 截止 2020 年 12 月 31 日,上述关联交易实际发生总额为 361,531 万元(未 经审计)。部分关联交易实际发生额与年度预估额有差异,主要系市场行情变化 导致实际交易量较预估有所减小。 (三)2021 年度日常关联交易预计金额和类别 单位:万元 关联人 关联交易类别 关联交易内容 预计金额 厦门象屿集团有限公司 接受或提供服务 承租办公场地(注 1) 3,100 及其关联公司 采购或销售商品 出租办公场地(注 2) 1,700 接受服务(注 3) 6,000 提供服务(注 4) 35,000 采购商品(注 5) 28,000 销售商品(注 6) 240,000 福建南平太阳电缆股份 有限公司 采购或销售商品 采购商品(注 7) 1,500 厦门集装箱码头集团有 限公司及其控股子公司 接受或提供服务 接受服务(注 8) 1,000 厦门黄金投资有限公司 采购或销售商品 销售商品(注 9) 50,000 采购商品(注 10) 10,000 销售商品(注 11) 4,000 厦门现代码头有限公司 采购或销售商品 合计 380,300 注: 1、本公司及控股子公司向厦门象屿集团有限公司及其相关控股子公司承租部分办公场 所、经营场地等(含物业服务、车位租赁) ; 2、本公司及控股子公司为厦门象屿集团有限公司及其相关控股子公司提供部分办公场 所、经营场地等(含物业服务、车位租赁) ; 3、厦门象屿集团有限公司及其相关控股子公司为本公司及控股子公司提供劳务服务, 主要是厦门象屿科技有限公司为本公司及控股子公司提供软件、信息系统服务;厦门象屿集 团有限公司及其相关控股子公司为本公司及控股子公司提供餐饮、住宿服务。 4、本公司及控股子公司为厦门象屿集团有限公司及其控股子公司提供服务,主要是(1) 为黑龙江金象生化有限责任公司及其控股子公司提供仓储、装卸、配送、运输、烘干等物流 服务; (2)为厦门象盛镍业有限公司及其控股子公司提供运输、配送等物流服务。 5、本公司及控股子公司向厦门象屿集团有限公司及其控股子公司采购商品,主要是向 黑龙江金象生化有限责任公司及其控股子公司采购原材料、产成品、蒸汽、电等商品。 6、本公司及控股子公司向厦门象屿集团有限公司及其控股子公司销售商品, 主要是(1) 向象屿兴泓科技有限公司及其子公司销售原材料等商品; (2)向黑龙江金象生化有限责任公 司及其控股子公司销售设备、原材料等商品。 7、本公司及控股子公司向福建南平太阳电缆股份有限公司采购电缆等商品。 8、厦门集装箱码头集团有限公司及其控股子公司为本公司及控股子公司提供物流服务。 9、本公司及控股子公司向厦门黄金投资有限公司销售白银等商品。 10、本公司及控股子公司向厦门黄金投资有限公司采购大宗商品。 11、本公司及控股子公司向厦门现代码头有限公司销售焦炭等原材料。 二、关联方介绍和关联关系 (一)日常关联交易的关联方为: 1、公司控股股东厦门象屿集团有限公司及其关联企业(详见公司定期报告 相关内容) 2、福建南平太阳电缆股份有限公司 法定代表人:李云孝,注册资本:65666.7 万元,福建南平太阳电缆股份有 限公司于 1994 年 7 月 11 日正式注册。主营业务:电线、电缆制造;五金、交电、 化工,普通机械,电器机械及器材,仪器仪表,金属材料,建筑材料的销售;咨 询服务,技术服务;出口本企业自产的各种电线、电缆、铜杆材及其它产品;进 口本企业生产、科研所需的原辅材料、机械设备、仪器仪表、零配件;普通货运 (以上经营范围涉及许可经营项目的,应在取得有关部门的许可后方可经营)。 2020 年 1-9 月主要财务数据(未经审计): 单位:亿元 公司名称 总资产 净资产 营业收入 归母净利润 福建南平太阳电缆 股份有限公司 43.25 16.55 55.87 1.42 公司控股股东象屿集团持有其 15.7%股份,公司陈方、林俊杰两位董事担任 其董事,因此福建南平太阳电缆股份有限公司是公司的关联方。 3、厦门集装箱码头集团有限公司 法定代表人:吴岩松,注册资本:24.366 亿元,厦门集装箱码头集团有限公 司于 2013 年 12 月 13 日正式注册。主营业务:为船舶提供码头设施;在港区内 提供货物装卸、中转、仓储、物流服务;集装箱装卸、堆放、拆拼箱、修洗箱; 船舶港口服务;为船舶提供岸电;租赁服务。 2020 年 1-9 月主要财务数据(未经审计): 单位:亿元 公司名称 总资产 净资产 主营业务收入 归母净利润 厦门集装箱码头集团 有限公司 118.17 88.94 14.70 3.00 公司控股子公司厦门象屿物流集团有限责任公司持有其 10%股份,公司林俊 杰董事担任其董事,因此厦门集装箱码头集团有限公司是公司的关联方。 4、厦门黄金投资有限公司 法定代表人:周海滨,注册资本:6 亿元,2017 年 3 月 6 日成立。主营业务: 黄金现货销售;白银现货销售;对第一产业、第二产业、第三产业的投资(法律、 法规另有规定除外) ;投资管理(法律、法规另有规定除外);资产管理(法律、 法规另有规定除外) ;企业管理咨询;投资咨询(法律、法规另有规定除外);投 资管理咨询(法律、法规另有规定除外);贸易代理等事项。 2020 年 1-9 月主要财务数据(未经审计): 单位:万元 公司名称 总资产 净资产 主营业务收入 净利润 厦门黄金投资有限公司 280,102 11,185 570,000 -370 公司控股股东象屿集团的下属全资子公司厦门象屿金象控股集团有限公司 持有其 10%股份,公司控股股东高管廖世泽担任其董事,因此厦门黄金投资有限 公司是公司的关联方。 5、厦门现代码头有限公司 法定代表人:林俊杰,注册资本:35,558 万元,2005 年 12 月 27 日成立。 主营业务:货运港口货物装卸、仓储服务;码头及其他港口设施服务;贸易代理; 经营各类商品和技术的进出口(不另附进出口商品目录) ,但国家限定公司经营 或禁止进出口的商品及技术除外;停车场管理。 2020 年 1-9 月主要财务数据(未经审计): 单位:万元 公司名称 总资产 净资产 主营业务收入 净利润 厦门现代码头有限公司 85,917 45,457 20,874 849 公司控股股东象屿集团持有其 25%股份,公司董事林俊杰先生担任其董事, 因此厦门现代码头有限公司是公司的关联方。 (二)前期同类关联交易的执行情况和履约能力分析 2020 年度公司与关联人开展的前述关联交易执行情况良好,支付等履约能 力正常,未发生违约情形。 三、关联交易的定价政策 (一)交易价格遵循市场公允价格。 (二)交易的定价遵循以下政策: 1、实行政府定价的,适用政府定价; 2、实行政府指导价的,在政府指导价的范围内合理确定交易价格; 3、除实行政府定价或政府指导价外,交易事项有可比的独立第三方市场价 格或收费标准的,优先参考该价格或标准确定交易价格; 4、交易事项无可比的独立第三方市场价格的,交易定价参考关联方与独立 于关联方的第三方发生非关联交易价格确定; 5、既无独立第三方的市场价格,也无独立的非关联交易价格可供参考的, 以合理的构成价格作为定价的依据,构成价格为合理成本费用加合理利润。 四、关联交易目的和对公司的影响 以上各项日常关联交易均是公司正常生产经营所必需,并根据市场公允价格 开展交易。公司与关联方之间的交易遵循了自愿平等、诚实守信的市场经济原则, 交易没有损害公司利益和公司中小股东的利益。 以上各项日常关联交易金额占公司主营业务采购额和销售额的比例均较低, 公司不会因此对关联人形成依赖,公司独立性不会因此受到影响。 特此公告。 厦门象屿股份有限公司董事会 2021 年 3 月 6 日

关于2021年度日常关联交易的公告.pdf




