关于2021年度委托理财的公告.pdf
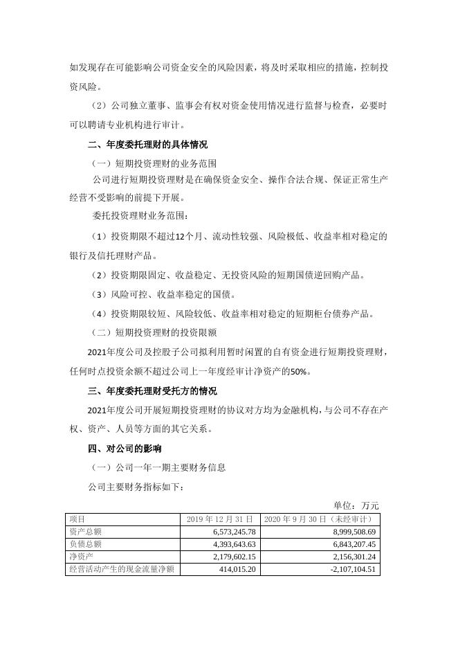
证券代码:600057 债券代码:163113 债券代码:163176 债券代码:175369 证券简称:厦门象屿 债券简称:20 象屿 01 债券简称:20 象屿 02 债券简称:20 象屿 Y5 公告编号:临 2021-017 号 厦门象屿股份有限公司 关于 2021 年度委托理财的公告 本公司董事会及全体董事保证本公告内容不存在任何虚假记载、误导性陈述 或者重大遗漏,并对其内容的真实性、准确性和完整性承担个别及连带责任。 重要内容提示 ● 委托理财受托方:金融机构 ● 委托理财金额:任何时点投资余额不超过公司上一年度经审计净资产的 50%。 ● 委托理财投资类型:固定收益型和浮动收益型 ● 委托理财期限:单笔不超过 12 个月 ● 履行的审议程序:经厦门象屿股份有限公司(以下简称“公司”)第八 届董事会第二十次会议审议通过,尚需提交股东大会审议。 一、 年度委托理财概况 (一)委托理财目的 为了提高公司资金使用效益,减少资金沉淀,支持公司业务稳健发展,根据 公司经营计划和资金使用情况,在保证资金流动性和安全性的基础上,2021年度 公司及控股子公司拟利用暂时闲置的自有资金进行短期投资理财。 (二)资金来源 公司购买委托理财产品所使用的资金为公司及控股子公司暂时闲置的自有 资金。 (三)风险控制措施: (1)公司财务中心进行事前审核与评估风险,及时跟踪所购买产品的进展, 如发现存在可能影响公司资金安全的风险因素,将及时采取相应的措施,控制投 资风险。 (2)公司独立董事、监事会有权对资金使用情况进行监督与检查,必要时 可以聘请专业机构进行审计。 二、年度委托理财的具体情况 (一)短期投资理财的业务范围 公司进行短期投资理财是在确保资金安全、操作合法合规、保证正常生产 经营不受影响的前提下开展。 委托投资理财业务范围: (1)投资期限不超过12个月、流动性较强、风险极低、收益率相对稳定的 银行及信托理财产品。 (2)投资期限固定、收益稳定、无投资风险的短期国债逆回购产品。 (3)风险可控、收益率稳定的国债。 (4)投资期限较短、风险较低、收益率相对稳定的短期柜台债券产品。 (二)短期投资理财的投资限额 2021年度公司及控股子公司拟利用暂时闲置的自有资金进行短期投资理财, 任何时点投资余额不超过公司上一年度经审计净资产的50%。 三、年度委托理财受托方的情况 2021年度公司开展短期投资理财的协议对方均为金融机构,与公司不存在产 权、资产、人员等方面的其它关系。 四、对公司的影响 (一)公司一年一期主要财务信息 公司主要财务指标如下: 单位:万元 项目 2019 年 12 月 31 日 2020 年 9 月 30 日(未经审计) 资产总额 6,573,245.78 8,999,508.69 负债总额 4,393,643.63 6,843,207.45 净资产 2,179,602.15 2,156,301.24 414,015.20 -2,107,104.51 经营活动产生的现金流量净额 (二)对公司的影响 公司利用暂时闲置的自有资金进行短期投资理财,投资期限较短、流动性较 强、风险较低、收益率相对稳定,不会对公司主营业务现金流带来不利影响,还 能够取得一定投资收益,降低公司财务费用。 五、风险提示 公司委托理财的投资范围主要是风险较低、流动性高的理财、金融产品, 主 要风险包括市场波动风险、宏观经济形势及货币政策、财政政策、产业政策等宏 观政策发生变化带来的系统性风险、工作人员的操作失误可能导致相关风险, 委 托理财的实际收益存在不确定性。 六、决策程序的履行及独立董事意见 公司于2021年3月5日召开第八届董事会第二十次会议,审议通过了《2021 年度短期投资理财的议案》 。本事项还需提交公司股东大会审议批准。 公司独立董事对该议案发表了独立意见:在确保资金安全、操作合法合规、 保证正常生产经营不受影响的前提下,公司利用暂时闲置的自有资金进行短期投 资理财,可以获得一定的投资收益,符合公司和全体股东的利益,不存在损害公 司及全体股东,特别是中小股东利益的情形,同意公司2021年度短期投资理财事 项。 特此公告。 厦门象屿股份有限公司董事会 2021年3月6日

关于2021年度委托理财的公告.pdf

