关于2021年度与PT Obsidian Stainless Steel发生日常关联交易的公告.pdf
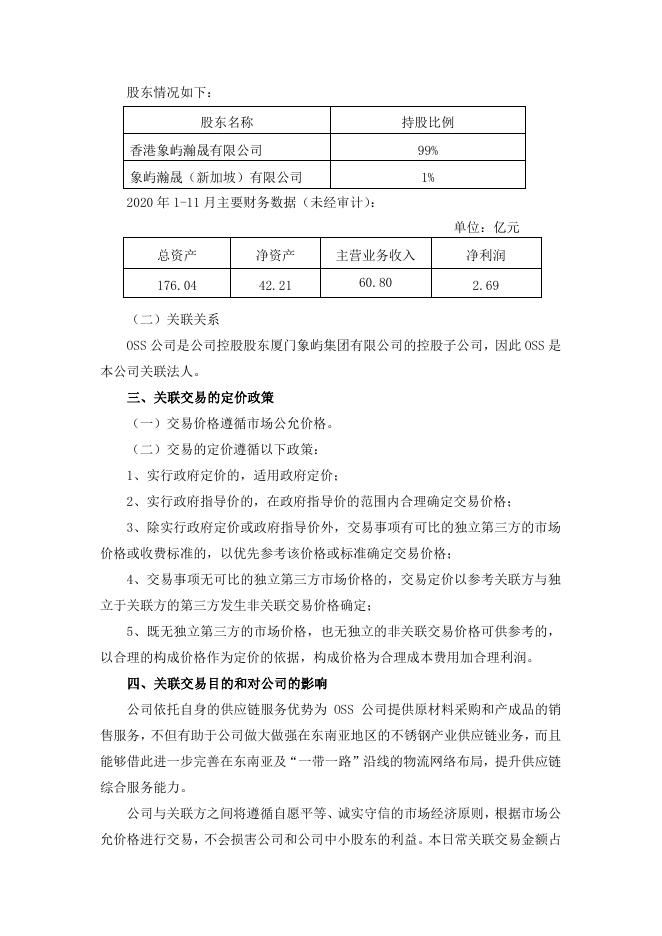
证券代码:600057 债券代码:163113 债券代码:163176 债券代码:175369 证券简称:厦门象屿 债券简称:20 象屿 01 债券简称:20 象屿 02 债券简称:20 象屿 Y5 公告编号:临 2021-013 号 厦门象屿股份有限公司 关于 2021 年与 PT Obsidian Stainless Steel 发生日常关联交 易的公告 本公司董事会及全体董事保证本公告内容不存在任何虚假记载、误导性陈述 或者重大遗漏,并对其内容的真实性、准确性和完整性承担个别及连带责任。 重要内容提示: 本日常关联交易需要提交股东大会审议。 公司与关联方之间将遵循自愿平等、诚实守信的市场经济原则,根据市 场公允价格进行交易,不会损害公司和公司中小股东的利益;本日常关联交易 金额占公司主营业务采购和销售额的比例均在合理范围内,公司不会因此对关 联人形成依赖,公司独立性不会因此受到影响。 一、2021 年度日常关联交易基本情况 (一)日常关联交易履行的审议程序 公司2021年3月5日以通讯方式召开的第八届董事会第二十次会议审议通过 了《2021年度与PT Obsidian Stainless Steel发生日常关联交易的议案》,六位 关联董事回避表决,表决结果为:3票同意,0票反对,0票弃权。 公司独立董事事前审核了该关联交易事项,同意提交董事会审议。独立董 事对该关联交易发表如下独立意见: 该关联交易事项是公司响应“一带一路”战略导向,在沿线国家布局黑色 及其它金属供应链业务的需要。公司与关联方之间将遵循自愿平等、诚实守信的 市场经济原则,根据市场公允价格进行交易,不会损害公司和公司中小股东的利 益。 该关联交易需提交公司股东大会审议批准,关联股东在股东大会将回避表 决。 (二)2020 年度日常关联交易的预计和执行情况 2020 年度与 PT Obsidian Stainless Steel(以下简称“OSS 公司”)日常 关联交易的发生情况(截至 2020 年 12 月 31 日,未经审计)。 交联交易类别 产品 2020 年预计金额 (亿元) 2020 年 1-12 月执行情 况(未经审计,亿元) 采购商品 钢坯、镍铁 100 78.14 销售商品 硅铁、硅锰、无 烟煤等原材料 40 37.73 采购商品实际发生额与年度预估额有差异,主要系 OSS 公司于 2020 年开始 运行生产,开工生产的情况及市场行情变化导致实际交易量较预估有所减小。 (三)2021年度日常关联交易预计金额和类别 2021年,公司仍将依托自身的供应链服务优势为OSS公司提供原材料采购和 产成品的销售服务,随着OSS产量的逐渐提高,公司及控股子公司与OSS公司发生 日常关联交易的预计情况如下: 2021 年预计金额 关联方 交联交易类别 产品 (亿元) 采购商品 PT Obsidian Stainless Steel 钢坯等商品 145 硅铁、硅锰、无烟 销售商品 62 煤等原材料 二、关联方介绍和关联关系 (一)关联方的基本情况 公司名称:PT Obsidian Stainless Steel 成立日期:2016 年 6 月 20 日 法定代表人:朱明冬 注册资本:8.3 万亿印尼卢比 注册地点:Indonesia Stock Exchange Building Tower I, 31th Floor, Suite 2802, Jl. Jend. Sudirman Kav 52-53, Kelurahan Senayan, Kecamatan Kebayoran Baru, South Jakarta, Indonesia 主营业务:不锈钢冶炼 股东情况如下: 股东名称 持股比例 香港象屿瀚晟有限公司 99% 象屿瀚晟(新加坡)有限公司 1% 2020 年 1-11 月主要财务数据(未经审计): 单位:亿元 总资产 净资产 主营业务收入 净利润 176.04 42.21 60.80 2.69 (二)关联关系 OSS 公司是公司控股股东厦门象屿集团有限公司的控股子公司,因此 OSS 是 本公司关联法人。 三、关联交易的定价政策 (一)交易价格遵循市场公允价格。 (二)交易的定价遵循以下政策: 1、实行政府定价的,适用政府定价; 2、实行政府指导价的,在政府指导价的范围内合理确定交易价格; 3、除实行政府定价或政府指导价外,交易事项有可比的独立第三方的市场 价格或收费标准的,以优先参考该价格或标准确定交易价格; 4、交易事项无可比的独立第三方市场价格的,交易定价以参考关联方与独 立于关联方的第三方发生非关联交易价格确定; 5、既无独立第三方的市场价格,也无独立的非关联交易价格可供参考的, 以合理的构成价格作为定价的依据,构成价格为合理成本费用加合理利润。 四、关联交易目的和对公司的影响 公司依托自身的供应链服务优势为 OSS 公司提供原材料采购和产成品的销 售服务,不但有助于公司做大做强在东南亚地区的不锈钢产业供应链业务,而且 能够借此进一步完善在东南亚及“一带一路”沿线的物流网络布局,提升供应链 综合服务能力。 公司与关联方之间将遵循自愿平等、诚实守信的市场经济原则,根据市场公 允价格进行交易,不会损害公司和公司中小股东的利益。本日常关联交易金额占 公司主营业务采购和销售额的比例均在合理范围内,公司不会因此对关联人形成 依赖,公司独立性不会因此受到影响。 特此公告。 厦门象屿股份有限公司董事会 2021 年 3 月 6 日

关于2021年度与PT Obsidian Stainless Steel发生日常关联交易的公告.pdf 


