秦岭文库(kunmingchi.com)你想要的内容这里独有!

090062渤海大学附属高级中学2021年度决算.pdf

My people25 页 1.166 MB下载文档
090062渤海大学附属高级中学2021年度决算.pdf090062渤海大学附属高级中学2021年度决算.pdf090062渤海大学附属高级中学2021年度决算.pdf090062渤海大学附属高级中学2021年度决算.pdf090062渤海大学附属高级中学2021年度决算.pdf090062渤海大学附属高级中学2021年度决算.pdf
当前文档共25页 下载后继续阅读

090062渤海大学附属高级中学2021年度决算.pdf

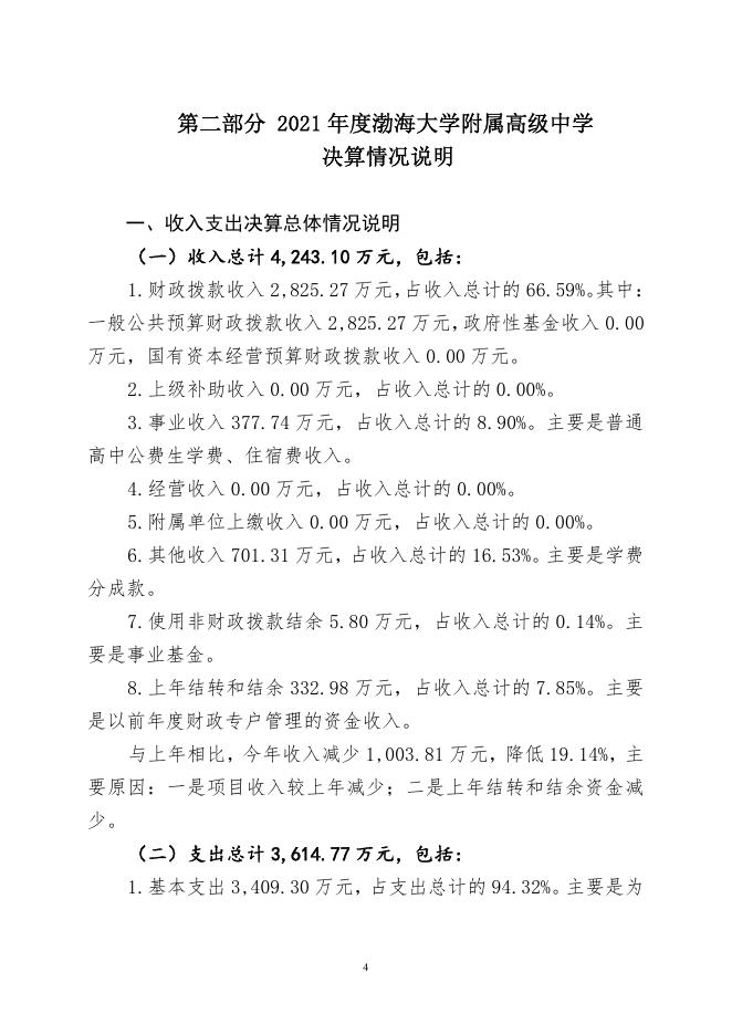
渤海大学附属高级中学 2021 年度决算 1 目 第一部分 录 渤海大学附属高级中学概况 一、 主要职责 二、 渤海大学附属高级中学决算单位构成 第二部分 2021 年度渤海大学附属高级中学决算情况说明 一、收入支出决算总体情况说明 二、财政拨款收入支出决算情况说明 三、一般公共预算财政拨款“三公”经费支出决算情况说明 四、一般公共预算财政拨款基本支出决算情况说明 五、其他重要事项的情况说明 第三部分 名词解释 第四部分 2021 年度渤海大学附属高级中学决算报表 一、收入支出决算总表 二、收入决算表 三、支出决算表 四、财政拨款收入支出决算表 五、一般公共预算财政拨款支出决算表 六、一般公共预算财政拨款基本支出决算表 七、政府性基金预算财政拨款支出决算表 八、一般公共预算财政拨款“三公”经费支出决算表 九、国有资本经营预算财政拨款支出决算表 2 第一部分 渤海大学附属高级中学概况 一、主要职责 实施高中学历教育,促进基础教育发展,从事国家公办重点 高中的教育教学工作,完成国家颁发的高中教育教学标准的学历 教育。 二、决算单位构成 纳入渤海大学附属高级中学 2021 年决算编制范围的预算单位 包括:渤海大学附属高级中学本级 3 第二部分 2021 年度渤海大学附属高级中学 决算情况说明 一、收入支出决算总体情况说明 (一)收入总计 4,243.10 万元,包括: 1.财政拨款收入 2,825.27 万元,占收入总计的 66.59%。其中: 一般公共预算财政拨款收入 2,825.27 万元,政府性基金收入 0.00 万元,国有资本经营预算财政拨款收入 0.00 万元。 2.上级补助收入 0.00 万元,占收入总计的 0.00%。 3.事业收入 377.74 万元,占收入总计的 8.90%。主要是普通 高中公费生学费、住宿费收入。 4.经营收入 0.00 万元,占收入总计的 0.00%。 5.附属单位上缴收入 0.00 万元,占收入总计的 0.00%。 6.其他收入 701.31 万元,占收入总计的 16.53%。主要是学费 分成款。 7.使用非财政拨款结余 5.80 万元,占收入总计的 0.14%。主 要是事业基金。 8.上年结转和结余 332.98 万元,占收入总计的 7.85%。主要 是以前年度财政专户管理的资金收入。 与上年相比,今年收入减少 1,003.81 万元,降低 19.14%,主 要原因:一是项目收入较上年减少;二是上年结转和结余资金减 少。 (二)支出总计 3,614.77 万元,包括: 1.基本支出 3,409.30 万元,占支出总计的 94.32%。主要是为 4 保障机构正常运转、完成日常工作任务而发生的各项支出,其中: 工资福利支出 2,835.94 万元,对个人和家庭的补助支出 55.76 万 元,商品和服务支出 517.60 万元。 2.项目支出 205.47 万元,占支出总计的 5.68%。主要包括学 校教学楼和宿舍及附属设施维修改造经费支出、听说实训实验室 建设支出。 3.上缴上级支出 0.00 万元,占支出总计的 0.00%。 4.经营支出 0.00 万元,占支出总计的 0.00%。 5.对附属单位补助支出 0.00 万元,占支出总计的 0.00%。 与上年相比,今年支出减少 941.49 万元,降低 20.66%,主要 原因:项目支出和商品服务支出减少。 (三)年末结转和结余 628.34 万元。 主要是机关事业单位养老保险和职工基本医疗保险等原因形 成的结余。与上年相比,今年结转结余减少 62.31 万元,降低 9.02%,主要原因:2021 年度预算执行水平在总体平稳情况下有小 幅提高。 二、财政拨款支出决算情况说明 (一)总体情况。 2021 年度财政拨款支出 2,696.27 万元,其中:基本支出 2,490.81 万元,项目支出 205.46 万元。与上年相比,财政拨款支 出减少 1,467.54 万元,降低 35.25%,主要原因是本年财政拨款项 目支出减少。与年初预算相比,2021 年度财政拨款支出完成年初 预算的 95.43%,其中:基本支出完成年初预算的 95.10%,项目完 成年初预算的 99.74%。 5 (二)一般公共预算财政拨款支出情况。 2021 年度一般公共预算财政拨款支出 2696.27 万元,按支出 功能分类科目分,包括:一般公共服务支出 0.00 万元,占 0.00%; 教育支出 2,163.38 万元,占 80.24%;社会保障和就业支出 272.11 万元,占 10.09%;卫生健康支出 97.19 万元,占 3.60%;住房保 障支出 163.60 万元,占 6.07%。 1.一般公共服务支出 0.00 万元。 2. 教育支出 2,163.38 万元,具体为普通教育支出 2163.38 万元,主要是高中教育支出,完成年初预算的 96.66%。 3.社会保障和就业支出 272.11 万元,具体包括: (1)行政事业单位养老支出 247.24 万元,主要是事业单位 离退休和机关事业单位基本养老保险缴费、机关事业单位职业年 金缴费支出,完成年初预算的 91.82%。 (2)抚恤支出 24.87 万元,主要是死亡抚恤和伤残抚恤,完 成年初预算的 93.15%。 4.卫生健康支出 97.19 万元,具体为行政事业单位医疗支出 97.19 万元,主要是事业单位医疗,完成年初预算的 76.10%。决 算数小于年初预算数的原因主要是 2021 年度本单位在职人员医疗 保险缴费基数较低。 5.住房保障支出 163.60 万元,具体为住房改革支出 163.60 万元,主要是住房公积金,完成年初预算的 100%。 (三)政府性基金预算财政拨款支出情况。 2021 年度政府性基金预算财政拨款支出 0.00 万元。 (四)国有资本经营预算财政拨款支出情况。 6 2021 年度国有资本经营预算财政拨款支出 0.00 万元。 三、一般公共预算财政拨款“三公”经费支出决算情况说明 2021 年度一般公共预算财政拨款安排的“三公” 经费支出 0.00 万元,完成年初预算的 0.00%,决算数小于年初预算数的主要原因 是未发生“三公”经费支出。其中:因公出国(境)费 0.00 万元, 公务接待费 0.00 万元,公务用车购置及运行维护费 0.00 万元。 1.因公出国(境)费 0.00 万元,占“三公”经费支出的 0.00%。 完成年初预算的 0.00%,决算数等于年初预算数的主要原因是未发 生因公出国(境)业务。2021 年参加出国(境)团组 0 个,累计 0 人次。 2.公务接待费 0.00 万元,占“三公”经费支出的 0.00%。完 成年初预算的 0.00%,决算数等于年初预算数的主要原因是未发生 公务接待业务。2021 年国内公务接待累计 0 批次、0 人、0.00 万 元;其中外事接待累计 0 批次、0 人、0.00 万元。 3.公务用车购置及运行费 0.00 万元,占“三公”经费支出的 0.00%。完成年初预算的 0.00%,决算数小于年初预算数的主要原 因是未发生公务用车购置及运行业务。其中:公务用车购置费 0.00 万元,当年购置公务用车 0 辆。公务用车运行维护费 0.00 万元, 截至年末使用一般公共预算财政拨款开支运行维护费的公务用车 保有量 2 辆,但均处于待报废状态。 四、一般公共预算财政拨款基本支出决算情况说明 2021 年度一般公共预算财政拨款基本支出 2,490.81 万元,其 中:人员经费 1,974.51 万元,主要包括基本工资、津贴补贴、奖 金、其他社会保障缴费、机关事业单位基本养老保险缴费、其他 7 工资福利支出、离休费、退休费、抚恤金、生活补助、奖励金、 住房公积金、采暖补贴、其他对个人和家庭补助的支出;日常公 用经费 516.30 万元,主要包括办公费、印刷费、手续费、水费、 电费、邮电费、取暖费、物业费、差旅费、因公出国(境)费用、 维修(护)费、租赁费、会议费、培训费、公务接待费、劳务费、 委托业务费、工会经费、福利费、公务用车运行维护费、其他交 通费用、其他商品和服务支出、办公设备购置、专用设备购置、 信息网络及软件购置更新。 五、其他重要事项的情况说明 (一)机关运行经费支出情况。 2021 年机关运行经费支出 0.00 万元,与上年持平, 主要原因 是渤海大学附属高级中学是事业单位,无机关运行经费支出。 (二)政府采购支出情况。 2021 年政府采购支出总额 297.11 万元,其中:政府采购货物 支出 151.01 万元,政府采购工程支出 98.22 万元,政府采购服务 支出 47.88 万元。授予中小企业合同金额 297.11 万元,占政府采 购支出总额的 100.00%,其中:授予小微企业合同金额 198.89 万 元,占政府采购支出总额的 66.94%;货物采购授予中小企业合同 金额占货物支出金额的 100.00%;工程采购授予中小企业合同金额 占货物支出金额的 100.00%;服务采购授予中小企业合同金额占货 物支出金额的 100.00%。 (三)国有资产占用情况。 截至 2021 年 12 月 31 日,共有车辆 0 辆,其中:副省级以上 领导干部用车 0 辆,主要领导干部用车 0 辆,机要通讯用车 0 辆, 8 应急保障用车 0 辆,执法执勤用车 0 辆,特种专业技术用车 0 辆, 离退休干部用车 0 辆,其他用车 2 辆,其他用车主要是处于待报 废状态的车辆客车;单位价值 50 万元以上通用设备 0 台(套), 单价 100 万元以上专用设备 0 台(套)。 (四)预算绩效情况。 1.预算绩效管理工作开展情况。 根据预算绩效管理要求,我单位对 2021 年度预算项目支出 全面开展绩效自评,共涉及预算支出项目 2 个,涉及资金 200.00 万元,自评覆盖率(开展绩效自评的项目数/年初批复绩效目标的 项目数)达到 100.00%,自评平均分(开展绩效自评的项目分数总 和/开展绩效自评的项目数)学校教学楼、宿舍及附属设施维修改 造经费项目 10 分;听说实训实验室项目 10 分。组织对 1 个单位 开展整体绩效自评,涉及资金 2,619.27 万元,自评平均分 90.14 分。 2.部门决算中项目绩效自评结果。 (1)“学校教学楼、宿舍及附属设施维修改造”项目自评综 述:根据年初设定的绩效目标,项目自评得分 10 分。项目全年预 算数为 150.00 万元,执行数为 149.69 万元,完成预算的 99.79%。 项目绩效完成情况:高一高二教学楼及宿舍楼体保温项目完成, 教学和住宿条件得到很大改善。 (2)“教学设备购置”项目自评综述:根据年初设定的绩效 目标,项目自评得分 10 分。项目全年预算数为 50.00 万元,执行 数为 49.77 万元,完成预算的 99.54%。项目绩效完成情况:人机 对话实验室购置完成,学校对学生的听说实训的能力得到了提升。 9 部门(单位)整体绩效自评表 (2021年度) 部门(单位)名称 090062渤海大学附属高级中学 部门年初预算收入金额(万元) 4129.49 部门年初预算支出金额(万元) 4129.49 工作名称 做好高一、高二教学楼及宿舍的楼体保 温,改善教学和住宿条件。 年度主要 任务 年度目标 项目下达金额(万 元) 对应项目 学校教学楼、宿舍及附属设施维修改造经费 满足高考制度改革,购置人机对话实验 室,人机对话提升学生的英语综合能力 。 150.00 教学设备购置 50.00 项目执行金额(万元) 149.69 49.77 项目执行率 分 得 完成情况 值 分 99.79% 高一高二 教学楼及 宿舍楼体 保温项目 10 10 完成,教 学和住宿 条件很大 改善。 99.54% 人机对话 实验室购 置完成, 10 10 学校听说 实训能力 提升。 保障学校办公、取暖、维修等必要公用 经费支出,严格控制水费、电费支出。 公用经费项目 524.84 516.29 98.37% 保障学校人员经费的刚性支出,严格控 制绩效工资的发放标准,调动教职工的工 作热情。 人员类项目 2094.43 1974.51 94.27% 较好地保 障了学校 办公、取 10 10 暖和维修 等必要公 用经费支 出。 学校人员 经费刚性 支出得到 10 9 了保证, 教职工工 作热情很 高。 年初总体目标 全年完成情况 保障学校人员经费的刚性支出,保障学校办公、取暖、维修等必要公用经费支出。 管好用好各项教育经费,保证专款专用,充分发挥资金的使用效益,改善学校的办学条件。 人员经费刚性支出和学校正常运行的公用经费支出得以保障,专项经费专款专 用,资金使用效益较好。 偏差原因分析 一级 指标 二级 指标 三级 指标 重点 重点工 工作 作履行 办结 情况 率 运算 符号 = 指标值 100 度量 单位 % 全年完成值 80 完成程度 0.8 分值 3.3 得分 2.64 总体 工作 完成 率 = 100 % 85 0.85 3.3 2.805 整体工 工作 作完成 完成 情况 及时 率 = 100 % 100 1 3.3 3.3 经费保 障原因 分析 制度保障原 人员保障原 硬件条件保 其他原因分 因分析 因分析 障原因分析 析 改进措施 人员保障:高中 学生助学金免学 费、固定资产、 政府采购模块应 积极关注相关业 务领域的培训, 积极反复领会、 多余主管业务上 级人员进行沟通 。 高中学生助 学金免学费 、固定资产 、政府采购 模块工作人 员专业度仍 需提高,业 务素养需要 进一步提升 。 整体工作基 本完成,学 校人员经费 和公用经费 等维持日常 运作的经费 使用情况良 好,各项制 度仍在逐步 完善之中。 其他:学校将继 续推进各项制度 建立健全,形成 学校各项制度文 本,优化办事流 程,提高工作效 率。 履职效 能 工作 质量 达标 率 = 依法 行政 能力 100 % 80 全部或基本达成预 期指标100%-80% (含) 管理规范 0.8 0.9 3.3 3.3 2.64 2.97 基础管 理 综合 管理 水平 部分达成预期指标 并具有一定效果 80%-60%(含) 管理规范 0.75 3.5 2.625 预算 执行 率 = 100 % 85 0.85 1.6 1.36 预算 预算执 预算执 调整 行 行效率 率 <= 5 % 5 1 1.6 1.6 结转 结余 变动 率 <= 0 % 1.87 0 1.8 0 = 100 % 100 1 0.7 0.7 全部公开 全部或基本达成预 期指标100%-80% (含) 1 0.8 0.8 管理规范 全部或基本达成预 期指标100%-80% (含) 1 0.7 0.7 管理规范 全部或基本达成预 期指标100%-80% (含) 1 0.7 0.7 绩效指标 预算 绩效 预算编 目标 制管理 覆盖 率 预决 预算监 算公 督管理 开情 况 预算 收入 管理 规范 预算收 性 支管理 预算 支出 管理 规范 性 单位人员专 业技术水平 仍有待加 强,相关制 度政策的学 习需要跟 进,工作效 率和工作质 量还有待提 高。 随着依法治 国的推进, 学校逐步加 强制度建设 和内部控制 制度建设, 但是制度完 善还在路 上,还需要 进一步完善 。 其他:各部门专 业工作人员应加 强自身专业技术 能力的学习和提 升,学习相关知 识,提高自身素 质,提升技能水 平。 制度保障:学校 继续加强制度建 设和内部控制制 度建设,不断加 强制度完善,规 范各部门履职行 为/提升履职能 力。 学校由于缺 少整体消防 系统,教职 工和学生的 安全保障不 够,限制了 整体管理水 平,硬件条 件保障亟待 解决。 硬件条件保障: 学校2022年项目 已涵盖消防工程 改造,学校整体 消防系统已经成 为提升整体办学 条件和学校发展 首要解决的问题 。 养老保险和 职业年金等 基数相对较 低,财政专 户管理收入 安排的养老 保险和职业 年金存在结 转现象。 其他:养老保险 和职业年金等基 数相对较低,财 政专户管理收入 安排的养老保险 和职业年金存在 结转现象。 财政专户管 理收入被安 排到了养老 保险和职业 年金等支付 用途,安排 的养老保险 和职业年金 结转资金。 其他:财政专户 管理收入被安排 到了养老保险和 职业年金等支付 用途,安排的养 老保险和职业年 金结转资金。 管理效 率 内控 财务管 制度 理 有效 性 固定 资产管 资产 理 利用 率 政府 采购 管理 业务管 违法 理 违规 行为 发生 次数 “三 公” 经费 变动 率 在职 人员 控制 率 制度有效 部分达成预期指标 并具有一定效果 80%-60%(含) 0.75 0.7 0.525 = 100 % 100 1 0.7 0.7 = 0 次 0 1 0.7 0.7 <= 0 % 0 1 1.6 1.6 <= 100 % 100 1 1.6 1.6 内部控制制 度涵盖单位 运行的方方 面面,是一 项系统性工 程。内控制 度建设还需 要继续完善 、推进实施 。 制度保障:学校 应不断改进完善 内控工作全流 程,将内部控制 制度从构思到布 局到建设到实施 进行更精细地研 究和执行。 2021年度维 修改造经费 支出少,商 品服务经费 未有使用结 转资金情 况,公用经 费总额有了 较大幅度降 低,因此人 均公用经费 较上年降低 。 运行成 成本控 本 制成效 人均 公用 经费 变动 率 社会效 应 <= 0 % 0.3 0 1.8 0 服务对 家长 象满意 满意 度 度 >= 90 % 72 0.8 10 8 当地 社会公 群众 众满意 满意 度 度 >= 90 % 90 1 10 10 人事 可持续 体制机 制度 性 制改革 改革 = 2 项 总评价得分 2 1 5 硬件条件保障: 学校硬件设施还 有待改善,学校 整体没有消防工 程,男生寝室楼 保温性能差,学 校路面也亟待维 修,会不断完善 项目库,争取将 校园硬件质量提 升,更好地服务 学生和家长。 学校硬件设 施还有待改 善,学校整 体没有消防 工程,男生 寝室楼保温 性能差,学 校路面也亟 待维修。 我单位是财 政全额拨款 的事业单位 的高中学 校,本年未 发生体制机 制改革,单 位运行较为 稳定。 5 90.14 其他:持续响应 “过紧日子”的 号召,在保证学 校正常运转维持 的情况下,减少 人均公用经费支 出,践行节俭原 则。 其他:我单位是 财政全额拨款的 事业单位的高中 学校,本年未发 生体制机制改 革,单位运行较 为稳定。 第三部分 名词解释 1.财政拨款收入:指单位从同级财政部门取得的财政预 算资金。 2.上级补助收入:指单位从主管部门和上级单位取得的 非财政性补助收入。 3.事业收入:指事业单位开展专业业务活动及辅助活动 所取得的收入。 4.经营收入:指事业单位在专业业务活动及辅助活动之 外开展非独立核算经营活动取得的收入。 5.附属单位上缴收入:指单位附属的独立核算单位按照 规定上缴的收入。 6.其他收入:指除上述“财政拨款收入”、 “上级补助收入”、 “事业收入”、“经营收入”、“附属单位上缴收入”等以外的收入。 7.使用非财政拨款结余:指事业单位按照预算管理要求 使用非财政拨款结余弥补收支差额的金额。 8.上年结转和结余:指以前年度尚未完成、结转到本年 按有关规定继续使用的资金。 9.基本支出:指保障机构正常运转、完成日常工作任务 而发生的人员支出和公用支出。 10.项目支出:指在基本支出之外为完成特定行政任务和 事业发展目标所发生的支出。 11.上缴上级支出:指事业单位按照财政部门和主管部门 的规定上缴上级单位的支出。 12.经营支出:指事业单位在专业活动及辅助活动之外开 展非独立核算经营活动发生的支出。 13.对附属单位补助支出:指事业单位用财政补助收入之 外的收入对附属单位补助发生的支出。 14.“三公”经费:指用一般公共预算财政拨款安排的因公 出国(境)费、公务用车购置及运行费和公务接待费。其中, 因公出国(境)费反映单位公务出国(境)的住宿费、旅费、 伙食补助费、杂费、培训费等支出;公务用车购置及运行费 反映单位公务用车购置费及燃料费、维修费、过路过桥费、 保险费、安全奖励费用等支出;公务接待费反映单位按规定 开支的各类公务接待(含外宾接待)支出。 15.机关运行经费:指为保障行政单位和参照公务员法管 理的事业单位运行,使用一般公共预算财政拨款安排的基本 支出中用于购买货物和服务的各项资金,包括办公及印刷费、 邮电费、差旅费、会议费、福利费、日常维修费、专用材料 及一般设备购置费、办公用房水电费、办公用房取暖费、办 公用房物业管理费、公务用车运行维护费以及其他费用。 16.一般公共服务(类)财政事务(款)行政运行(项): 反映行政单位(包括实行公务员管理的事业单位)的基本支 出。 17.一般公共服务(类)人力资源事务(款)其他人力资 源事务支出(项) :反映除上述项目以外其他人力资源事务 方面的支出。 18. 一般公共服务(类)其他一般公共服务支出(款) 其他一般公共服务支出(项) :反映除上述项目以外的其他 一般公共服务支出。 19.教育支出(类)普通教育(款)高中教育(项) :反 映各部门举办的高级中学教育支出。 第四部分 2021 年度渤海大学附属高 级中学决算表 收入支出决算总表 公开01表 金额单位:万元 部门(单位):渤海大学附属高级中学 收入 项目 支出 行次 栏次 金额 项目 1 栏次 行次 金额 2 一、一般公共预算财政拨款收入 1 2,825.27 一、一般公共服务支出 32 二、政府性基金预算财政拨款收入 2 二、外交支出 33 三、国有资本经营预算财政拨款收入 3 三、国防支出 34 四、上级补助收入 4 四、公共安全支出 35 五、事业收入 5 六、经营收入 6 六、科学技术支出 37 七、附属单位上缴收入 7 七、文化旅游体育与传媒支出 38 八、其他收入 8 701.31 八、社会保障和就业支出 39 349.97 9 九、卫生健康支出 40 127.28 10 十、节能环保支出 41 11 十一、城乡社区支出 42 12 十二、农林水支出 43 13 十三、交通运输支出 44 14 十四、资源勘探工业信息等支出 45 15 十五、商业服务业等支出 46 16 十六、金融支出 47 17 十七、援助其他地区支出 48 18 十八、自然资源海洋气象等支出 49 19 十九、住房保障支出 50 20 二十、粮油物资储备支出 51 21 二十一、国有资本经营预算支出 52 22 二十二、灾害防治及应急管理支出 53 23 二十三、其他支出 54 24 二十四、债务还本支出 55 25 二十五、债务付息支出 56 26 二十六、抗疫特别国债安排的支出 57 本年收入合计 27 使用非财政拨款结余 28 年初结转和结余 29 377.74 五、教育支出 3,904.32 36 本年支出合计 5.80 结余分配 31 246.64 3,614.77 59 332.98 年末结转和结余 60 30 总计 58 2,890.88 628.34 61 4,243.10 总计 注:本表反映部门本年度的总收支和年末结转结余情况。本套报表金额单位转换万元时可能存在尾数误差。 如本表为空,则我部门本年度无此类资金收支余。 -1- 62 4,243.10 收入决算表 公开02表 金额单位:万元 部门(单位):渤海大学附属高级中学 项目 功能分 类科目 编码 科目名称 附属单 本年收 财政拨 上级补 事业收 经营收 其他收 位上缴 入合计 款收入 助收入 入 入 入 收入 栏次 合计 1 2 3,904.32 2,825.27 205 教育支出 2,971.89 2,237.98 20502 普通教育 2,965.89 2,231.98 2050204 高中教育 2,965.89 2,231.98 20503 职业教育 6.00 6.00 2050302 中等职业教育 6.00 6.00 208 社会保障和就业支出 468.48 295.98 20805 行政事业单位养老支出 441.78 269.28 2080502 事业单位离退休 46.35 46.35 2080505 机关事业单位基本养老保险缴费支出 333.13 218.13 2080506 机关事业单位职业年金缴费支出 62.30 4.80 20808 抚恤 26.70 26.70 2080801 死亡抚恤 25.00 25.00 2080802 伤残抚恤 1.70 1.70 210 卫生健康支出 214.01 127.71 21011 行政事业单位医疗 214.01 127.71 2101102 事业单位医疗 214.01 127.71 221 住房保障支出 249.94 163.60 22102 住房改革支出 249.94 163.60 2210201 住房公积金 249.94 163.60 注:本表反映部门本年度取得的各项收入情况。 本表金额转换成万元时,因四舍五入可能存在尾差。 如本表为空,则我部门本年度无此类资金收支余。 -2- 3 4 377.74 32.60 32.60 32.60 172.50 172.50 115.00 57.50 86.30 86.30 86.30 86.34 86.34 86.34 5 6 7 701.31 701.31 701.31 701.31 支出决算表 公开03表 金额单位:万元 部门(单位):渤海大学附属高级中学 项目 功能分 类科目 编码 科目名称 栏次 合计 205 20502 2050204 20503 2050302 教育支出 普通教育 高中教育 职业教育 中等职业教育 208 20805 2080502 2080505 2080506 20808 2080801 社会保障和就业支出 行政事业单位养老支出 事业单位离退休 210 21011 2101102 221 22102 2210201 本年支 出合计 基本支 出 项目支 出 上缴上 级支出 经营支 出 对附属 单位补 助支出 1 2 3 4 5 6 3,614.77 3,409.30 2,890.88 2,685.41 2,884.88 2,685.41 2,884.88 2,685.41 6.00 6.00 抚恤 死亡抚恤 349.97 325.10 28.88 288.87 7.35 24.87 24.87 349.97 325.10 28.88 288.87 7.35 24.87 24.87 卫生健康支出 行政事业单位医疗 事业单位医疗 住房保障支出 住房改革支出 住房公积金 127.28 127.28 127.28 246.64 246.64 246.64 127.28 127.28 127.28 246.64 246.64 246.64 机关事业单位基本养老保险缴费支出 机关事业单位职业年金缴费支出 注:本表反映部门本年度各项支出情况。 本表金额转换成万元时,因四舍五入可能存在尾差。 如本表为空,则我部门本年度无此类资金收支余。 -3- 205.46 205.46 199.46 199.46 6.00 6.00 财政拨款收入支出决算总表 公开04表 金额单位:万元 部门(单位):渤海大学附属高级中学 收 入 项目 支 行 次 栏次 金额 项目 1 栏次 行 次 一、一般公共预算财政拨款 1 2,825.27 一、一般公共服务支出 33 二、政府性基金预算财政拨款 2 二、外交支出 34 三、国有资本经营财政拨款 3 三、国防支出 35 4 四、公共安全支出 36 5 五、教育支出 37 6 六、科学技术支出 38 7 七、文化旅游体育与传媒支出 39 8 八、社会保障和就业支出 9 本年收入合计 出 合计 一般公共预 算财政拨款 政府性基金 预算财政拨 款 国有资本经 营预算财政 拨款 2 3 4 5 2,163.38 2,163.38 40 272.11 272.11 九、卫生健康支出 41 97.19 97.19 10 十、节能环保支出 42 11 十一、城乡社区支出 43 12 十二、农林水支出 44 13 十三、交通运输支出 45 14 十四、资源勘探工业信息等支出 46 15 十五、商业服务业等支出 47 16 十六、金融支出 48 17 十七、援助其他地区支出 49 18 十八、自然资源海洋气象等支出 50 19 十九、住房保障支出 51 163.60 163.60 20 二十、粮油物资储备支出 52 21 二十一、国有资本经营预算支出 53 22 二十二、灾害防治及应急管理支出 54 23 二十三、其他支出 55 24 二十四、债务还本支出 56 25 二十五、债务付息支出 57 26 二十六、抗疫特别国债安排的支出 58 本年支出合计 59 2,696.27 2,696.27 年末财政拨款结转和结余 60 129.00 129.00 27 2,825.27 年初财政拨款结转和结余 28 一般公共预算财政拨款 29 61 政府性基金预算财政拨款 30 62 国有资本经营预算财政拨款 31 63 总计 32 2,825.27 总计 64 2,825.27 2,825.27 注:本表反映部门本年度一般公共预算财政拨款、政府性基金预算财政拨款和国有资本经营预算财政拨款的总收支和年末结转结余情况。 本表金额转换成万元时,因四舍五入可能存在尾差。 如本表为空,则我部门本年度无此类资金收支余。 -4- 一般公共预算财政拨款支出决算表 公开05表 金额单位:万元 部门(单位):渤海大学附属高级中学 项目 功能分 类科目 编码 本年支出 科目名称 栏次 合计 小计 基本支出 项目支出 1 2 3 2,696.27 2,163.38 2,157.38 2,157.38 6.00 6.00 272.11 2,490.81 1,957.91 1,957.91 1,957.91 205 20502 2050204 20503 2050302 208 教育支出 普通教育 高中教育 职业教育 中等职业教育 社会保障和就业支出 20805 2080502 2080505 行政事业单位养老支出 事业单位离退休 机关事业单位基本养老保险缴费支出 247.24 28.88 218.13 247.24 28.88 218.13 2080506 20808 2080801 2080802 210 机关事业单位职业年金缴费支出 抚恤 死亡抚恤 伤残抚恤 卫生健康支出 0.23 24.87 24.87 0.23 24.87 24.87 97.19 97.19 21011 2101102 221 22102 2210201 行政事业单位医疗 事业单位医疗 住房保障支出 住房改革支出 住房公积金 97.19 97.19 163.60 163.60 163.60 97.19 97.19 163.60 163.60 163.60 注:本表反映部门本年度一般公共预算财政拨款支出情况。 本表金额转换成万元时,因四舍五入可能存在尾差。 如本表为空,则我部门本年度无此类资金收支余。 -5- 272.11 205.46 205.46 199.46 199.46 6.00 6.00 一般公共预算财政拨款基本支出决算表 公开06表 金额单位:万元 部门(单位):渤海大学附属高级中学 人员经费 科目 编码 301 科目名称 工资福利支出 公用经费 决算数 科目 编码 1,924.55 302 科目名称 决算数 商品和服务支出 科目 编码 516.30 307 科目名称 债务利息及费用支出 30101 基本工资 920.43 30201 办公费 12.04 30701 国内债务付息 30102 津贴补贴 44.12 30202 印刷费 4.16 30702 国外债务付息 30103 奖金 30203 咨询费 30106 伙食补助费 30204 手续费 30107 绩效工资 477.24 30205 水费 30108 机关事业单位基本养老保险缴费 218.13 30206 电费 30109 职业年金缴费 0.23 30207 30110 职工基本医疗保险缴费 95.44 30111 公务员医疗补助缴费 30112 其他社会保障缴费 30113 住房公积金 30114 医疗费 30199 其他工资福利支出 303 对个人和家庭的补助 310 0.04 资本性支出 31001 房屋建筑物购建 31002 办公设备购置 16.02 31003 专用设备购置 邮电费 1.06 31005 基础设施建设 30208 取暖费 162.78 31006 大型修缮 30209 物业管理费 48.31 31007 信息网络及软件购置更新 3.61 30211 差旅费 2.33 31008 物资储备 163.60 30212 因公出国(境)费用 31009 土地补偿 1.75 30213 维修(护)费 190.84 31010 安置补助 30214 租赁费 3.48 31011 地上附着物和青苗补偿 49.96 30215 会议费 31012 拆迁补偿 30301 离休费 11.78 30216 培训费 31013 公务用车购置 30302 退休费 13.31 30217 公务接待费 31019 其他交通工具购置 30303 退职(役)费 30218 专用材料费 31021 文物和陈列品购置 30304 抚恤金 30224 被装购置费 31022 无形资产购置 30305 生活补助 30225 专用燃料费 31099 其他资本性支出 30306 救济费 30226 劳务费 30307 医疗费补助 30227 委托业务费 30308 助学金 30228 工会经费 30309 奖励金 30229 30310 个人农业生产补贴 30311 30399 24.87 2.66 18.22 312 对企业补助 31201 资本金注入 31203 政府投资基金股权投资 福利费 31204 费用补贴 30231 公务用车运行维护费 31205 利息补贴 代缴社会保险费 30239 其他交通费用 31299 其他对企业补助 其他对个人和家庭的补助 30240 税金及附加费用 399 其他支出 30299 其他商品和服务支出 39906 赠与 39907 国家赔偿费用支出 39908 对民间非营利组织和群众性自治组织补贴 39999 其他支出 人员经费合计 35.46 0.90 1,974.51 17.99 公用经费合计 注:本表反映部门本年度一般公共预算财政拨款基本支出明细情况。 本表金额转换成万元时,因四舍五入可能存在尾差。 如本表为空,则我部门本年度无此类资金收支余。 -6- 决算数 516.30 一般公共预算财政拨款“三公”经费支出决算表 公开07表 金额单位:万元 部门(单位):渤海大学附属高级中学 项 目 合 计 预算数 决算数 2.00 1、因公出国(境)费 2、公务接待费 3、公务用车购置及运行费 2.00 其中:(1)公务用车运行维护费 2.00 (2)公务用车购置费 注:本表反映部门本年度“三公”经费支出预决算情况。 其中:预算数为年初预算数,决算数是包括当年一般公共预算财政拨款和以前年度 结转资金安排的实际支出。 本表金额转换成万元时,因四舍五入可能存在尾差。 如本表为空,则我部门本年度无此类资金收支余。 -7- 政府性基金预算财政拨款收入支出决算表 公开08表 金额单位:万元 部门(单位):渤海大学附属高级中学 项目 功能分 类科目 编码 科目名称 栏次 合计 本年支出 年初结 转和结 余 本年收 入 小计 基本支 出 项目支 出 年末结 转和结 余 1 2 3 4 5 6 注:本表反映部门本年度政府性基金预算财政拨款收入、支出及结转和结余情况。 本表金额转换成万元时,因四舍五入可能存在尾差。 如本表为空,则我部门本年度无此类资金收支余。 -8- 国有资本经营预算财政拨款支出决算表 公开09表 金额单位:万元 部门(单位):渤海大学附属高级中学 项目 功能分 类科目 编码 本年支出 科目名称 栏次 合计 基本支出 项目支出 1 2 3 合计 注:本表反映部门本年度国有资本经营预算财政拨款支出情况。 本表金额转换成万元时,因四舍五入可能存在尾差。 如本表为空,则我部门本年度无此类资金收支余。 -9-

相关文章