城市轨道交通互联互通体系规范 信号系统 第3部分:工程设计
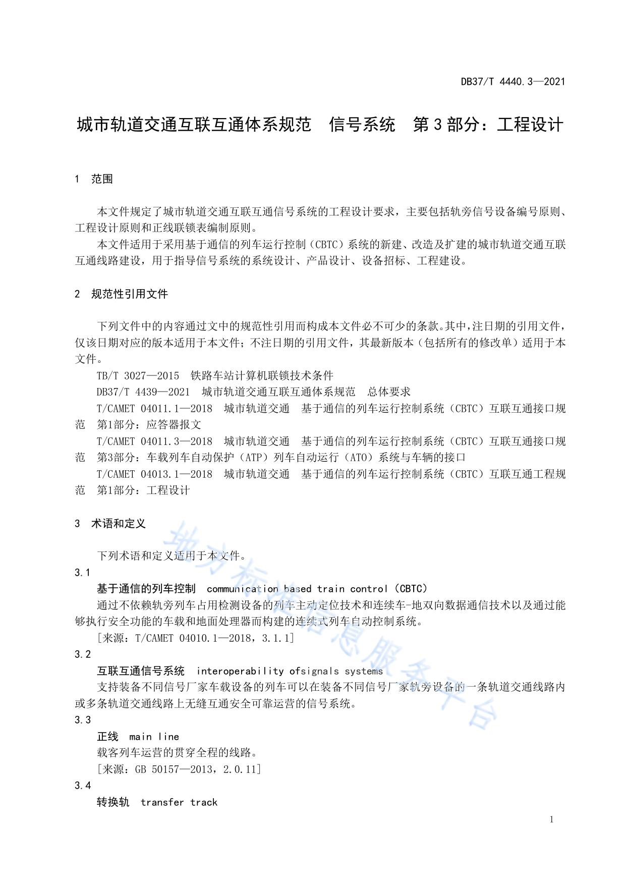
ICS 45.020 CCS P 65 山 37 东 省 地 方 标 准 DB37/T 4440.3—2021 城市轨道交通互联互通体系规范 信号系 统 第 3 部分:工程设计 Urban rail transit systems specification for interoperability—Signaling system— Part 3: Engineering design 2021-11-17 发布 2021-12-17 实施 山东省市场监督管理局 发 布 DB37/T 4440.3—2021 目 次 前言 ................................................................................. II 引言 ................................................................................ III 1 范围 ............................................................................... 1 2 规范性引用文件 ..................................................................... 1 3 术语和定义 ......................................................................... 1 4 缩略语 ............................................................................. 2 5 轨旁信号设备编号原则 ............................................................... 3 5.1 5.2 6 工程设计原则 ....................................................................... 5 6.1 6.2 6.3 6.4 6.5 6.6 6.7 6.8 6.9 6.10 6.11 6.12 7 轨旁信号设备编号遵循的原则 ..................................................... 3 轨旁信号设备命名 ............................................................... 3 工程设计基本要求 ............................................................... 5 应答器设置 ..................................................................... 6 信号机设置 .................................................................... 13 计轴设置 ...................................................................... 15 计轴区段长度设置 .............................................................. 17 互联互通信号系统线路联络线车地无线通信媒介覆盖设置 ............................ 18 接近区段设置 .................................................................. 18 触发区段设置 .................................................................. 18 保护区段设置 .................................................................. 18 地面重叠区设置 ............................................................... 18 逻辑区段设置 ................................................................. 18 临时限速区段设置 ............................................................. 18 正线联锁表编制原则 ................................................................ 18 7.1 一般要求 ...................................................................... 7.2 设备名称 ...................................................................... 7.3 始端信号机排序 ................................................................ 7.4 《基本进路联锁表》编写 ........................................................ 7.5 《自动折返进路联锁表》编写 .................................................... 7.6 联锁表示例 .................................................................... I 18 18 18 18 20 21 DB37/T 4440.3—2021 前 言 本文件按照GB/T 1.1—2020《标准化工作导则 第1部分:标准化文件的结构和起草规则》的规定 起草。 本文件是DB37/T 4440《城市轨道交通互联互通体系规范 信号系统》的第3部分。DB37/T 4440已 经发布了以下部分: ——第1部分:系统需求; ——第2部分:ATS系统工作站人机界面; ——第3部分:工程设计; ——第4部分:车载人机界面。 请注意本文件的某些内容可能涉及专利,本文件的发布机构不承担识别这些专利的责任。 本文件由山东省交通运输厅提出并组织实施。 本文件由山东省城市轨道交通标准化技术委员会归口。 本文件起草单位:青岛地铁集团有限公司、中铁第一勘察设计院集团有限公司、济南轨道交通集团 有限公司、烟台市轨道交通集团有限公司、潍坊轨道交通集团有限公司、北京城建设计发展集团股份有 限公司、交控科技股份有限公司、中铁二院工程集团有限责任公司、卡斯柯信号有限公司、上海电气泰 雷兹交通自动化系统有限公司、青岛市标准化研究院。 本文件主要起草人:张君、迟建平、王守慧、王者永、芦睿泉、罗情平、刘泉维、吴学锋、于志永、 邢春阳、徐明功、周华锋、王维奇、梁磊、谢帆、刘云、姜钰、孙传亮、吕平、李虎、张焕增、黄永亮、 曹玉涛、李文刚、许静、刘伟兵、夏夕盛、宋瑞刚、马铮、高翔、常中伟、任亚萍、喻智宏、刘圣革、 李欣、刘名元、崔科、刘会明、戎志立、齐进宽。 II DB37/T 4440.3—2021 引 言 为促进山东省城市轨道交通工程建设、实现网络化运营并满足互联互通的需要,达到以人为本、经 济适用、技术先进、资源共享及可持续发展的目标,制定山东省城市轨道交通互联互通系列地方标准。 本系列地方标准遵循中国城市轨道交通协会发布的LTE-M和CBTC互联互通的系列团体标准,并借鉴 国内其他城市的建设经验,结合山东省城市轨道交通实际建设与运营需求而编制,用于指导和规范山东 省城市轨道交通的互联互通建设工作。 本系列地方标准中主要包括总体要求、信号系统、车地无线通信系统及PIS系统四个方面内容,从 技术发展的适应性、标准架构的合理性、标准实施的可操作性及使用对象的不同考虑,将系列标准划分 为《城市轨道交通互联互通体系规范 总体要求》、《城市轨道交通互联互通体系规范 信号系统 第1 部分:系统需求》、《城市轨道交通互联互通体系规范 信号系统 第2部分:ATS系统工作站人机界面》、 《城市轨道交通互联互通体系规范 信号系统 第3部分:工程设计》、《城市轨道交通互联互通体系规 范 信号系统 第4部分:车载人机界面》、《城市轨道交通互联互通体系规范 车地无线通信系统》和《城 市轨道交通互联互通体系规范 PIS系统》4个规范(其中信号系统由4部分内容组成)。其中:总体要求 主要从规划及工程设计的角度对城市轨道交通互联互通做了基本要求,信号系统、车地无线通信系统和 PIS系统三个规范主要从系统设计、产品设计、设备招标、工程建设等方面对系统的互联互通做了具体 要求。 III DB37/T 4440.3—2021 城市轨道交通互联互通体系规范 信号系统 第 3 部分:工程设计 1 范围 本文件规定了城市轨道交通互联互通信号系统的工程设计要求,主要包括轨旁信号设备编号原则、 工程设计原则和正线联锁表编制原则。 本文件适用于采用基于通信的列车运行控制(CBTC)系统的新建、改造及扩建的城市轨道交通互联 互通线路建设,用于指导信号系统的系统设计、产品设计、设备招标、工程建设。 2 规范性引用文件 下列文件中的内容通过文中的规范性引用而构成本文件必不可少的条款。其中,注日期的引用文件, 仅该日期对应的版本适用于本文件;不注日期的引用文件,其最新版本(包括所有的修改单)适用于本 文件。 TB/T 3027—2015 铁路车站计算机联锁技术条件 DB37/T 4439—2021 城市轨道交通互联互通体系规范 总体要求 T/CAMET 04011.1—2018 城市轨道交通 基于通信的列车运行控制系统(CBTC)互联互通接口规 范 第1部分:应答器报文 T/CAMET 04011.3—2018 城市轨道交通 基于通信的列车运行控制系统(CBTC)互联互通接口规 范 第3部分:车载列车自动保护(ATP)列车自动运行(ATO)系统与车辆的接口 T/CAMET 04013.1—2018 城市轨道交通 基于通信的列车运行控制系统(CBTC)互联互通工程规 范 第1部分:工程设计 3 术语和定义 下列术语和定义适用于本文件。 3.1 基于通信的列车控制 communication based train control(CBTC) 通过不依赖轨旁列车占用检测设备的列车主动定位技术和连续车-地双向数据通信技术以及通过能 够执行安全功能的车载和地面处理器而构建的连续式列车自动控制系统。 [来源:T/CAMET 04010.1—2018,3.1.1] 3.2 互联互通信号系统 interoperability ofsignals systems 支持装备不同信号厂家车载设备的列车可以在装备不同信号厂家轨旁设备的一条轨道交通线路内 或多条轨道交通线路上无缝互通安全可靠运营的信号系统。 3.3 正线 main line 载客列车运营的贯穿全程的线路。 [来源:GB 50157—2013,2.0.11] 3.4 转换轨 transfer track 1 DB37/T 4440.3—2021 指车辆段/停车场与正线的连接轨,运营列车在驶入/驶出转换轨过程中,当条件具备时,进行列车 运行控制级别及驾驶模式转换。 [来源:T/CAMET 04010.1—2018,3.1.13] 3.5 站台屏蔽门 platform screen door(PSD) 设置在站台边缘,将乘客候车区与列车运行区相互隔离,并与列车门相对应、可多级控制开启与关 闭滑动门的连续屏障,有全高、半高、密闭和非密闭之分。简称屏蔽门。 [来源:GB/T 50833—2012,8.9.1] 3.6 移动授权 movement authority(MA) 列车沿给定的行驶方向进入并在某一特定区域内行车的许可。 [来源:CJ/T 407—2012,3.1.7] 3.7 保护区段 overlap section 为实现超速防护,保证安全停车而延伸的闭塞区段。 [来源:GB/T 12758—2004,3.12] 3.8 轨道区段 track section 轨道区段作为线路拓扑的基本构成单元,按照线路元素特征进行区段划分,划分原则不依赖于线路 物理分界点,用于描述线路基本信息。 [来源:T/CAMET 04010.3—2018,3.1.16] 3.9 道岔区段 switch section 道岔区段是属性为道岔的轨道区段,描述了线路拓扑中道岔区域的线路数据信息。 [来源:T/CAMET 04010.3—2018,3.1.17] 3.10 物理区段 physical track section 物理区段是由安装在轨旁的计轴传感器或绝缘节进行分割的区段。 3.11 逻辑区段 logic track section 逻辑区段是将较长的物理区段在逻辑上划分为若干个虚拟区段,作为CBTC系统中检测列车占用出清 的最小单元。 [来源:T/CAMET 04013.1—2018,3.1.19] 4 缩略语 下列缩略语适用于本文件。 ATB:列车自动折返(Automatic Turn Back) ATO:列车自动运行(Automatic Train Operation) ATP:列车自动防护(Automatic Train Protection) ATS:列车自动监控(Automatic Train Supervision) BTM:应答器传输模块(Balise Transfer Module) CI:计算机联锁(Computer Interlocking) 2 DB37/T 4440.3—2021 DG:道岔轨道区段(Dao Cha Gui Dao Qu Duan) DTI:发车计时器(Depature Time Indicator) ESB:紧急关闭按钮(EmergencyStopButton) FB:固定应答器(Fixed Balise) G:轨道区段(Gui Dao Qu Duan) IB:填充应答器(Infill Balise) JZ:计轴(Ji Zhou) LTE-M:地铁长期演进系统(Long Term Evolution-Metro) P:道岔(Point) RM:限制人工驾驶模式(Restricted Train Operating Mode) VB:可变应答器(Variable Balise) VOBC:车载控制器(Vehicle On-Board Controller) WB:轮径校正应答器(Wheel Balise) ZC:区域控制器(Zone Controller) 5 轨旁信号设备编号原则 5.1 轨旁信号设备编号遵循的原则 5.1.1 正线列车运行方向,按照 DB37/T 4439—2021 中 6.3.7 规定的内容执行。 5.1.2 试车线列车运行方向: a) 上行方向:公里标递增的方向; b) 下行方向:公里标递减的方向。 轨旁信号设备命名 5.2 5.2.1 基本要求 5.2.1.1 互联互通信号系统线路的轨旁信号设备宜统一命名原则。 5.2.1.2 互联互通信号系统线路的轨旁信号设备命名,以“字母+数字”形式表示,应具有唯一性。 5.2.1.3 各类编号均应采用十进制数值。 5.2.1.4 以自然站为单位,对车站进行编号;车站编号应与行车组织制定的车站编号保持一致,宜从 小里程到大里程方向升序编号。 5.2.1.5 正线车站的停车线依据就近原则,分别划归至对应列车运行线路;停车线上轨旁信号设备按 照对应上、下行线进行编号。 5.2.1.6 奇数宜代表上行线轨旁信号设备编号,偶数宜代表下行线轨旁信号设备编号;奇、偶数均宜 从小里程到大里程方向升序编号。 5.2.2 信号机 S/X+线路编号**+车站编号**+信号机编号**,编号共7位,每一个“*”代表一位数字(下同)。 注: 根据防护方向确定信号机名称首字母,“S”代表防护上行方向、“X”代表防护下行方向。 示例1: S010101, 01 号线 01 车站上行线 01 号防护上行方向信号机。 示例2: S010102, 01 号线 01 车站下行线 02 号防护上行方向信号机。 3 DB37/T 4440.3—2021 示例3: X010103, 01 号线 01 车站上行线 03 号防护下行方向信号机。 示例4: X010104, 01 号线 01 车站下行线 04 号防护下行方向信号机。 5.2.3 道岔 P+线路编号**+车站编号**+道岔编号**,编号共7位。 示例: P020201,02 号线 02 号车站上行 01 号道岔。 5.2.4 区段 5.2.4.1 道岔区段 DG+线路编号**+车站编号**+区段编号**,编号共8位。 示例: DG030301,03 号线 03 号车站上行 01DG。 注: 道岔区段和无岔区段统一按上、下行线顺序升序编号。 5.2.4.2 无岔区段 G+线路编号**+车站编号**+区段编号**,编号共7位。 示例: G030302,03 号线 03 号车站下行 02G。 注: 无岔区段和道岔区段统一按上、下行线顺序升序编号。 5.2.5 计轴传感器 JZ+线路编号**+车站编号**+计轴编号**,编号共8位。 示例: JZ040404,04 号线 04 号车站下行 04 号计轴传感器。 5.2.6 站台屏蔽门 PSD+线路编号**+车站编号**+屏蔽门编号**,编号共9位。 示例: PSD050501,05 号线 05 号车站上行 01 号屏蔽门。 5.2.7 紧急关闭按钮 ESB+线路编号**+车站编号**+紧急关闭按钮编号**,编号共9位。 示例: ESB060602,06 号线 06 号车站下行 02 号紧急关闭按钮。 5.2.8 发车计时器 DTI+线路编号**+车站编号**+发车计时器编号**,编号共9位。 示例: DTI070701,07 号线 07 号车站上行 01 号发车计时器。 4 DB37/T 4440.3—2021 5.2.9 列车自动折返按钮 ATB+线路编号**+车站编号**+列车自动折返按钮编号**,编号共9位。 示例: ATB080802,08 号线 08 号车站下行 02 号列车自动折返按钮。 5.2.10 应答器 5.2.10.1 固定应答器 FB+线路编号**+车站编号**+应答器编号***,编号共9位。 示例: FB0901001,09 号线 01 号车站上行 001 号固定应答器。 注: 固定应答器和轮径校正应答器统一按上、下行线顺序升序编号。 5.2.10.2 轮径校正应答器 WB+线路编号**+车站编号**+应答器编号***,编号共9位。 示例: WB0901002,09 号线 01 号车站下行 002 号轮径校正应答器。 注: 轮径校正应答器和固定应答器统一按上、下行线顺序升序编号。 5.2.10.3 填充应答器 IB+线路编号**+车站编号**+所关联信号机编号** 示例: IB090901,09 号线 09 车站上行线 01 号信号机所关联的填充应答器。 5.2.10.4 可变应答器 VB+线路编号**+车站编号**+所关联信号机编号** 示例: VB090902,09 号线 09 车站下行线 02 号信号机所关联的可变应答器。 6 工程设计原则 6.1 工程设计基本要求 6.1.1 6.1.1.1 a) b) c) d) e) 6.1.1.2 a) b) 区段划分 轨道区段的划分应符合下列规定: 物理区段分界点应为轨道区段的分界点; 道岔岔尖应为轨道区段的分界点; 无岔物理区段内,轨道区段的边界点应为逻辑区段分界点; 不宜设置压岔折返的折返轨; 站台应划分为一个单独的轨道区段。 轨道区段数目应遵循下列规定: 单条线路内轨道区段总个数:不应超过 2 000 个; 10 公里范围内,轨道区段总个数(双向):不应超过 400 个; 5 DB37/T 4440.3—2021 c) d) e) 6.1.2 ZC 重叠区内本 ZC 管辖范围内轨道区段总个数:不应超过 60 个; CI 重叠区内本 CI 管辖范围内轨道区段总个数:不应超过 60 个; 单个物理区段内轨道区段总个数:不应超过 12 个。 应答器传输模块天线安装位置 互联互通信号系统线网内,应采用统一的BTM天线安装方式和安装位置。BTM天线应按照T/CAMET 04011.3—2018中6.3.1规定的内容执行。 6.1.3 车载无线天线安装位置 车载无线天线应分别安装于列车头尾两端。应根据互联互通线路情况,合理确定车载无线天线的安 装位置。 6.2 应答器设置 6.2.1 应答器属性说明 应答器属性应符合 T/CAMET 04011.1—2018 中界定的内容。 6.2.2 应答器安装精度要求 应答器安装精度要求应符合下列规定: a) b) c) d) 6.2.3 轮径校正应答器:±2 cm; 站台精确停车应答器:±2 cm; 折返轨/存车线内应答器:±2 cm; 除上述三种应答器之外的其他应答器:±100 cm。 轨旁应答器设置要求 轨旁应答器设置要求应符合下列规定: a) b) c) d) e) 6.2.4 在车辆段/停车场的转换轨及联络线应设置固定应答器,用于列车初始化定位; 在车站站台等位置应设置固定应答器,用于列车精确定位; 支持点式功能的信号系统,列车正向进路的始端信号机外方应设置可变应答器,反向进路的 始端信号机外方可根据需要设置可变应答器; 支持点式功能的信号系统,区间信号机和正向道岔防护信号机(非兼做出站信号机)外方应 根据牵引计算结果设置填充应答器; 在列车丢失一个应答器定位报文情况下,设置的应答器应保证列车的定位误差在允许范围之 内,设置间隔不宜大于 300 m。 车辆段/停车场与正线转换轮径校正应答器设置 6.2.4.1 在车辆段/停车场进入正线的转换轨前,应设置两个轮径校正应答器,用于列车的轮径校正和 初始定位。应答器设置间距宜为 20 m~60 m。 6.2.4.2 轮径校正应答器设置应综合考虑线路直弯、有无坡度等因素,宜在平坡、直线地段(区域) 设置。 6.2.5 6.2.5.1 站台精确停车应答器设置 站台区域应答器设置应主要考虑 ATO 精确停车需求,可根据具体线路情况进行适当调整。 6 DB37/T 4440.3—2021 6.2.5.2 应满足不同编组列车 ATO 精确停车需求。 6.2.5.3 支持双端 VOBC 冗余架构的列车跨线运行的线路,站台区域应设置尾端精确停车应答器。 6.2.5.4 应按可运行在本线路上的最长列车长度进行设计。 6.2.5.5 不同编组列车在站台停车时,应统一以站台端部对标停车。 6.2.5.6 列车停车点为精确停车时正向第一个站台屏蔽门/客室门中心点位置。 6.2.5.7 有效站台设置为 80 m 时,应答器设置应满足如下规定: a) 对于单向停车站台,从车站进站方向依次设置 ATO 校正应答器,如图 1 所示。站台内 ATO 校 正应答器至出站方向停车点的距离应符合表 1 的规定; 图1 表1 80 m 站台单向精确停车应答器设置示意图 80 m 站台单向 ATO 校正应答器设置间距 间距长度 序号 应答器间距 1 S1 5 2 S2 15 3 S3(可选) 45±5 4 S4 5 5 S5 15 6 S6 70±5(4 列编组列车头尾第一客室门的间距) 7 S7 45±5 b) m 对于双向停车站台,正、反方向运行均按照站台端部对标停车的方式进行 ATO 校正应答器设 置,如图 2 所示。站台内 ATO 校正应答器至两端出站方向停车点的距离应符合表 2 的规定。 7 DB37/T 4440.3—2021 图2 表2 80 m 站台双向精确停车应答器设置示意图 80 m 站台双向 ATO 校正应答器设置间距 间距长度 序号 应答器间距 1 S1 5 2 S2 10 3 S3 35±5(设置在站台正中心) 4 S4 5 5 S5 10 6 S6 70±5(4 列编组列车头尾第一客室门的间距) 7 S7 5 8 S8 10 9 S9 45±5 10 S10 45±5 11 S11 5 12 S12 10 m 6.2.5.8 有效站台设置为 120 m 时,应答器设置应满足如下规定: a) 对于单向停车站台,从车站进站方向依次设置 ATO 校正应答器,如图 3 所示。站台内 ATO 校 正应答器至出站方向停车点的距离应符合表 3 的规定; 图3 120 m 站台单向停车应答器布置 8 DB37/T 4440.3—2021 表3 120 m 站台单向 ATO 校正应答器设置间距 间距长度 序号 应答器间距 1 S1 5 2 S2 15 3 S3 55±5(设置在站台中心) 4 S4 5 5 S5 15 6 S6 112±5(6 列编组列车头尾第一客室门的间距) 7 S7 45±5 b) m 对于双向停车站台,正、反方向运行均按照站台端部对标停车的方式进行 ATO 校正应答器设 置,如图 4 所示。站台内 ATO 校正应答器至两端出站方向停车点的距离应符合表 4 的规定。 图4 表4 120 m 站台双向精确停车应答器设置示意图 120 m 站台双向 ATO 校正应答器设置间距 间距长度 序号 应答器间距 1 S1 5 2 S2 15 3 S3 55±5(设置在站台正中心) 4 S4 5 5 S5 15 6 S6 5 7 S7 15 8 S8 45±5 9 S9 5 10 S10 15 11 S11 45±5 12 S12 112±5(6 列编组列车头尾第一客室门的间距) m 9 DB37/T 4440.3—2021 6.2.5.9 有效站台设置为 140 m 时,应答器设置应满足如下规定: a) 对于单向停车站台,从车站进站方向依次设置 ATO 校正应答器,如图 5 所示。站台内 ATO 校 正应答器至出站方向停车点的距离应符合表 5 的规定; 图5 表5 140 m 站台单向停车应答器布置 140 m 站台单向 ATO 校正应答器设置间距 间距长度 序号 应答器间距 1 S1 5 2 S2 15 3 S3 65±5(设置在站台中心) 4 S4 70±5(4 列编组列车头尾第一客室门的间距) 5 S5 112±5(6 列编组列车头尾第一客室门的间距) 6 S6 5 7 S7 15 8 S8 5 9 S9 15 10 S10 45±5 11 S11 5 12 S12 15 13 S13 132±5(7 列编组列车头尾第一客室门的间距) b) m 对于双向停车站台,正、反方向运行均按照站台端部对标停车的方式进行 ATO 校正应答器设 置,如图 6 所示。站台内 ATO 校正应答器至两端出站方向停车点的距离应符合表 6 的规定。 10 DB37/T 4440.3—2021 图6 表6 140 m 站台双向精确停车应答器设置示意图 140 m 站台双向 ATO 校正应答器设置间距 间距长度 序号 应答器间距 1 S1 5 2 S2 15 3 S3 65±5(设置在站台中心) 4 S4 70±5(4 列编组列车头尾第一客室门的间距) 5 S5 132±5(7 列编组列车头尾第一客室门的间距) 6 S6 5 7 S7 15 8 S8 5 9 S9 15 10 S10 45±5 11 S11 5 12 S12 15 13 S13 5 14 S14 15 15 S15 70±5(4 列编组列车头尾第一客室门的间距) 16 S16 45±5 17 S17 5 18 S18 15 19 S19 112±5(6 列编组列车头尾第一客室门的间距) 20 S20 112±5(6 列编组列车头尾第一客室门的间距) 6.2.6 m 信号机配套应答器设置 6.2.6.1 支持点式功能的信号系统,在具备正向通过能力的出站信号机、道岔防护信号机、正向阻挡 信号机等外方应设置可变应答器,用于列车获得有效的点式移动授权;根据需要可增设固定应答器,用 于 RM 模式列车通过该信号机前车升级至点式级别。 11 DB37/T 4440.3—2021 6.2.6.2 6.2.6.3 所示。 可变应答器应靠近信号机侧设置。 在点式级别下,当出站方向无道岔时,可变应答器与计轴传感器距离不应小于 6 m,如图 7 图7 点式级别下信号机配套应答器设置示意图 6.2.6.4 在无点式级别下,当出站方向无道岔时,出站方向经过的第二个固定应答器与计轴传感器距 离不宜小于 6 m,如图 8 所示。 图8 6.2.7 无点式级别信号机配套应答器设置示意图 区间应答器设置 根据需要在区间设置固定应答器,用于列车定位。 6.2.8 填充应答器设置 6.2.8.1 根据牵引计算结果和联锁表进路情况,设置填充应答器。 6.2.8.2 填充应答器与对应可变应答器之间的距离,应满足列车通过填充应答器获得移动授权延伸时, 不出现因非线路限速原因的减速,如图 9 所示。 图9 6.2.9 填充应答器设置示意图 折返轨应答器设置 12 DB37/T 4440.3—2021 6.2.9.1 折返轨两端应设置计轴传感器和信号机;折返后防护信号机应设置可变应答器和固定应答器, 用于列车折返后换端获取移动授权和快速升级。如图 10 所示。 图10 折返轨应答器设置示意图 6.2.9.2 6.2.9.3 6.3 6.3.1 折返阻挡信号机兼做区间通过或正向的道岔防护信号机时,应设置可变应答器和固定应答器。 在折返轨中间宜设置一个固定应答器,用于列车在折返过程中位置校正。 信号机设置 信号机设置基本要求 6.3.1.1 信号机的设置应考虑控制中心 ATS 排列进路对行车效率的影响,保证排列反方向进路时,减 少反向排列的长进路。 6.3.1.2 互联互通线路宜采用统一的信号机设置方式、灯位显示和意义。 6.3.1.3 信号机宜与配套的计轴传感器或绝缘节设置在同一坐标,困难情况下,计轴传感器或绝缘节 宜设置于信号机内方 0 m~3 m 的范围内。 6.3.2 车辆段/停车场与正线转换轨信号机设置 6.3.2.1 正线转换轨处应设置入段/场信号机和出段/场信号机,其设置方式应采用下列两种方式之一: a) 差置法。正线至车辆段/停车场方向,在转换轨靠近车辆段/停车场处设置入段/场信号机;车 辆段/停车场至正线方向,在转换轨靠近正线处设置出段/场信号机; b) 并置法。正线至车辆段/停车场方向,在转换轨靠近车辆段/停车场处设置入段/场信号机;车 辆段/停车场至正线方向,在转换轨靠近车辆段/停车场处设置出段/场信号机。 6.3.2.2 入段/场信号机采用三灯位(黄、绿(封闭)、红)信号机构或四灯位(黄、绿(封闭)、红、 月白)信号机构,红灯为定位显示。其灯位显示和意义为: a) 黄色灯光——准许列车按规定速度越过该信号机; b) 红色灯光——不准列车、调车越过该信号机; c) 黄色灯光+红色灯光——开放引导功能,准许列车在该信号机前方不停车,以不超过规定速度 入段/场,并须准备随时停车; d) 在兼作调车信号机时,月白色灯光——准许越过该信号机调车。 6.3.2.3 出段/场信号机采用三灯位(黄、绿(封闭)、红)信号机构,红灯为定位显示。其灯位显示 和意义为: a) 黄色灯光——准许列车按规定速度越过该信号机; b) 红色灯光——不准列车、调车越过该信号机。 6.3.3 站台出站信号机设置 13 DB37/T 4440.3—2021 6.3.3.1 站台正向出站应设置出站信号机,采用三灯位(黄、绿、红)信号机构,CBTC 级别下信号机 显示为灭灯;点式级别和联锁级别下,信号机亮灯,红灯为定位显示,其灯位显示和意义为: a) 绿色灯光——准许列车按规定速度越过该信号机,经道岔直向位置或无岔尖位置运行; b) 黄色灯光——准许列车按规定限速越过该信号机,经道岔侧向位置运行; c) 红色灯光——不准列车越过该信号机; d) 黄色灯光+红色灯光——开放引导功能,准许列车在该信号机前方不停车,以不超过规定速度 越过该信号机,并须准备随时停车。 6.3.3.2 站台出站信号机设置位置应综合考虑司机瞭望和安全防护距离,站台出站信号机距离停车点 不应小于 5 m,且不应大于 15 m。 6.3.3.3 站台出站信号机内方有道岔时,该信号机兼做道岔防护信号机。 6.3.4 道岔防护信号机设置 6.3.4.1 在道岔岔尖前方和岔后警冲标外方宜设置道岔防护信号机,采用三灯位(黄、绿、红)信号 机构,CBTC 级别下信号机显示为灭灯;点式级别和联锁级别下,信号机亮灯,红灯为定位显示,其灯 位显示和意义应符合 6.3.3.1 中的相关规定。 6.3.4.2 以道岔防护信号机为进路始端信号机时,信号机至该进路起点计轴传感器间应无道岔岔尖, 且不应设置轨道区段边界点。 6.3.4.3 道岔防护信号机宜具备引导功能。 6.3.5 折返区信号机设置 6.3.5.1 折返进路终点位置应设置阻挡信号机(根据线路情况可兼作通过信号机),采用三灯位(黄、 绿、红)信号机构,CBTC 级别下信号机显示为灭灯;点式级别和联锁级别下,信号机亮灯,红灯为定 位显示,其灯位显示和意义应符合 6.3.3.1 中的相关规定。 6.3.5.2 阻挡信号机可根据线路情况封闭相应信号机构的灯位。 6.3.5.3 列车折返换端后,列车安全包络范围内不宜有与列车运行方向一致的信号机。 6.3.6 区间信号机设置 根据线路追踪能力分析结果,在站间列车降级模式下追踪能力不满足需求的区间线路上,应设置区 间信号机,采用三灯位(黄、绿、红)信号机构,其灯位显示和意义为: a) 绿色灯光——准许列车按规定速度越过该信号机; b) 红色灯光——不准列车越过该信号机; c) 黄色灯光+红色灯光——开放引导功能,准许列车在该信号机前方不停车,以不超过规定速度 越过该信号机,并须准备随时停车。 6.3.7 尽头阻挡信号机设置 6.3.7.1 在线路尽头车挡处应设置尽头阻挡信号机,采用两灯位(绿、红)信号机构,绿灯宜永久封 灯,红灯为定位显示,其意义为:不准许列车越过该信号机。 6.3.7.2 尽头阻挡信号机应设置在距离车挡前 0 m~5 m 处。 6.3.7.3 在线路尽头处,站台和非站台的设置情况均一致。 6.3.8 6.3.8.1 6.3.8.2 调车信号机设置 有调车作业的车辆段、停车场,应根据调车作业需要设置调车信号机。 调车信号机一般采用两灯位(月白、蓝)信号机构,蓝灯为定位显示,其灯位显示和意义为: 14 DB37/T 4440.3—2021 a) 月白色灯光——准许越过该信号机调车; b) 蓝色灯光——不准越过该信号机调车。 6.3.8.3 起阻挡列车运行作用的调车信号机应以红灯代替蓝灯,红灯为定位显示,作为列车禁止信号。 6.3.9 互联互通线路间联络线信号机设置 6.3.9.1 互联互通线路间的联络线应在分界点处设置防护信号机,联络双方线路应各设置一架防护信 号机,按并列方式设置,采用三灯位(黄、绿、红)信号机构,其灯位显示和意义应符合 6.3.3.1 中的 相关规定。 6.3.9.2 在移交边界设置的防护信号机,应由该信号机防护的进路所属的 CI 管理。 6.3.10 联锁区分界点处的信号机设置 6.3.10.1 联锁分界点宜设置实体信号机,采用三灯位(黄、绿、红)信号机构,其灯位显示和意义与 6.3.2.1 界定的内容一致;条件不具备时可设置虚拟信号机(联锁控制宜按独立进路进行控制,虚拟信 号机应在联锁界面上体现)。 6.3.10.2 联锁区分界点宜设置实体的反向信号机,采用三灯位(黄、绿、红)信号机构,其灯位显示 和意义应符合 6.3.3.1 中的相关规定。 6.4 计轴设置 6.4.1 6.4.1.1 6.4.1.2 6.4.1.3 6.4.1.4 6.4.1.5 6.4.2 计轴设置的一般原则 互联互通信号系统线路宜采用统一的计轴设置原则。 在整个正线范围内均应设置计轴设备。 应满足系统降级模式下的运营间隔要求。 计轴区段的划分应综合考虑平行进路、车站作业和点式级别下系统模式恢复等因素。 道岔区段与区间的计轴区段应分别设置。 车辆段/停车场与正线转换轨计轴设置 6.4.2.1 列车由车辆段/停车场进入正线的分界处应设置转换轨,转换轨的区段长度不应小于一个车长 +保护区段,并宜设置在平坡或缓坡的直线区段。 6.4.2.2 转换轨区域由转换轨区段和两端配套的独立区段组成。 6.4.2.3 根据转换轨处出场/段信号机和入场/段信号机的设置方式,相应设置计轴传感器。 6.4.2.4 入段/场信号机内方宜设置独立的区段。 6.4.2.5 出段/场信号机宜设置独立的计轴区段,作为该信号机的保护区段。 6.4.3 站台区域计轴设置 6.4.3.1 站台两端应设置计轴传感器,用于标识站台区域。 6.4.3.2 站台计轴分为出站计轴和进站计轴。沿线路的运行方向(上行/下行),对应出站侧的计轴称 为出站计轴,对应进站侧的计轴称为进站计轴。 6.4.3.3 根据站台出站信号机的位置,配套设置出站计轴传感器;进站计轴传感器与出站计轴传感器 宜对称设置于站台两侧。如图 11 所示,JZ030301 为进站计轴传感器,JZ030303 为出站计轴传感器。 15 DB37/T 4440.3—2021 图11 站台区域的计轴传感器设置示意图 6.4.4 信号机配套计轴设置 信号机配套的计轴传感器宜与信号机设置在同一坐标,困难情况下,宜设置于信号机内方 0m~3m 的范围内。 6.4.5 道岔区域计轴设置 道岔区域的计轴设置,分为单动道岔、双动道岔和交叉渡线三种: a) b) c) d) 单动道岔区域:应设置 3 个计轴传感器,分别位于岔尖前、岔后定位和反位。如图 12 所示; 双动道岔区域:应设置 5 个计轴传感器,分别位于上行方向的道岔岔尖前和岔后定位、下行 方向的道岔岔尖前和岔后定位以及双动道岔渡线中部; 交叉渡线区域:应设置 6 个计轴传感器,分别位于 4 个单动道岔岔尖前、各自渡线中心附近 位置。渡线中心附近的计轴传感器应以交汇点为基准,对称设置于交汇点左右侧。若交叉渡 线为线路终端折返线时,可根据牵引计算,在岔后适当位置增设计轴传感器; 一般情况下,道岔区域计轴传感器距岔尖或警冲标的距离不小于 4 m(根据不同的列车编组情 况确定,可根据系统配置)。若岔后计轴传感器距离对应道岔警冲标的距离小于 4 m(可根据 系统配置)时,则应将此计轴传感器设置为侵限绝缘。 图12 单动道岔区域的计轴传感器设置示意图 6.4.6 保护区段计轴设置 6.4.6.1 对有乘降作业的进路,应在站台出站信号机内方设置保护区段,如图 13 所示,JZ030303 至 JZ030305 区段是以出站信号机 S030301 为终端的列车进路的保护区段。 图13 保护区段计轴传感器设置示意图(站台) 6.4.6.2 区间信号机可不设置独立的计轴区段作为保护区段,如图 14 所示,X050504-X050502 进路的 保护区段包含在 X050502 信号机外方。 16 DB37/T 4440.3—2021 图14 保护区段计轴传感器设置示意图(区间) 6.4.7 折返区计轴设置 6.4.7.1 在站外设置折返区(顺向折返、反向折返)时,站外阻挡信号机(阻挡兼通过、反向阻挡信 号机)处保护区段内置,车头到折返区终端计轴传感器的距离 L1 应综合考虑保护区段长度等因素,车 尾到折返后的防护信号机距离 L2 应考虑折返后司机的瞭望距离,再加上车长即为此折返区的长度,如 图 15 所示。 图15 折返区计轴传感器设置示意图 6.4.7.2 当站外阻挡信号机内方有道岔,且 L1 长度小于保护区段长度时,应将其内方道岔区段作为保 护区段;车头车尾至两端信号机的距离均不应小于 5 m。 6.4.7.3 互联互通线路折返区段应考虑不同编组列车的折返要求。 6.4.8 联锁区分界点计轴设置 6.4.8.1 联锁区分界点处应设置计轴传感器。 6.4.8.2 根据计轴系统的设备特性,合理设置计轴传感器。 a) 单个计轴传感器向两个联锁区可同时发送信息的计轴系统,在分界点处设置一个计轴传感器。 b) 单个计轴传感器不能向两个联锁区同时发送信息的计轴系统,在分界点处应设置两个计轴传 感器(两个联锁区各一个),且两个传感器应交叉设置。 6.4.9 线路尽头计轴设置 线路尽头不单独设置计轴传感器。 6.4.10 互联互通线路间联络线计轴设置 互联互通线路间联络线在线路分界处应设置两个计轴传感器(各线独立设置一个),且两个传感器 应交叉设置;一侧线路的计轴传感器故障不得影响相邻线路的正常运营。 6.5 计轴区段长度设置 计轴区段最小长度应保证最短列车以最高速度通过时的正常占用检测,保证相邻连续计轴区段正常 的占用出清顺序。 17 DB37/T 4440.3—2021 6.6 互联互通信号系统线路联络线车地无线通信媒介覆盖设置 联络线的无线覆盖方式宜采用漏缆或定向天线方式。 6.7 接近区段设置 接近区段的设置应按照 T/CAMET 04013.1—2018 中第 9 章规定的内容执行。 6.8 触发区段设置 触发区段的设置应按照 T/CAMET 04013.1—2018 中第 10 章规定的内容执行。 6.9 保护区段设置 保护区段的设置应按照 T/CAMET 04013.1—2018 中第 11 章规定的内容执行。 6.10 地面重叠区设置 地面重叠区的设置应按照 T/CAMET 04013.1—2018 中第 12 章规定的内容执行。 6.11 逻辑区段设置 逻辑区段的设置应按照 T/CAMET 04013.1—2018 中第 13 章规定的内容执行。 6.12 临时限速区段设置 临时限速区段的设置应按照 T/CAMET 04013.1—2018 中第 14 章规定的内容执行。 7 正线联锁表编制原则 7.1 一般要求 互联互通信号系统线路的正线联锁表编制格式、内容、意义宜统一。联锁表编制应符合TB/T 3027 —2015中界定的相关内容。 7.2 设备名称 联锁表中体现的各信号设备名称应与《信号平面布置图》保持一致。 7.3 始端信号机排序 7.3.1 先编写位于正线上的始端信号机,再编写位于配线上的始端信号机。 7.3.2 先编写位于上行正线的始端信号机,再编写位于下行正线上的始端信号机。 7.3.3 按照始端信号机的编号升序编写。 7.3.4 同一始端信号机有多条进路时,先编写直向进路,再编写侧向进路;当侧向进路有多条时,宜 按先列车进路主要方向后次要方向的顺序编写。 7.3.5 当既有通过进路又有折返进路时,先编写通过进路,再编写折返进路。 7.4 《基本进路联锁表》编写 7.4.1 站名 填写设备集中站站名。 18 DB37/T 4440.3—2021 7.4.2 进路号码 逐条从 1 开始顺序编号。 7.4.3 进路 进路栏的写法为:“进路始端信号机名称”至“进路终端顺向信号机名称”。 7.4.4 进路性质 列车进路性质分为通过进路和折返进路。 7.4.5 排列进路按钮 7.4.5.1 7.4.5.2 7.4.6 顺序填写排列进路时按下的始端、终端信号机的名称。 排列进路按钮栏的写法为:“始端信号机名称+A”、“终端信号机名称+A”。 信号机 7.4.6.1 7.4.6.2 7.4.7 名称:进路始端信号机名称 。 显示:该信号开放后的显示:“L”(绿)或“U”(黄)或“HU”(红黄)。 道岔 7.4.7.1 顺序(按列车运行方向)填写所排列进路内的全部道岔以及有关防护道岔、带动道岔的编号 和开通位置。具体写法如下: a) 1/2 表示 1/2#道岔在定位; b) (1/2)表示 1/2#道岔在反位; c) [1/2]表示 1/2#道岔防护在定位; d) [(1/2)]表示 1/2#道岔防护在反位; e) {1/2}表示 1/2#道岔带动到定位; f) {(1/2)}表示 1/2#道岔带动到反位。 7.4.7.2 当进路中有多组道岔时,用符号“,”隔开。 7.4.8 敌对信号 7.4.8.1 7.4.8.2 隔开。 填写与所排进路敌对的全部信号机名称,用符号“,”隔开。 有条件敌对信号,应在尖括号内列出敌对条件对应的关键道岔,如有多组道岔时,用符号“、” 示例: <(1/2)、3>S010101 表示当1/2#道岔在反位且3#道岔在定位时,信号机S010101为所排进路的敌对信号。 7.4.9 7.4.9.1 隔开。 7.4.9.2 轨道区段 顺序填写进路信号开放应检查的轨道区段名称,按照由进路始端至终端的顺序填写,用符号“,” 下设“降级模式”和“CBTC 模式”两列,分别填写轨道区段名称。 7.4.10 侵限区段 7.4.10.1 填写与该进路相侵限的区段。 19 DB37/T 4440.3—2021 7.4.10.2 有条件侵限区段,应在尖括号内列出敌对条件对应的关键道岔,如有多组道岔时,用符号“、” 隔开。 示例: <(1/2)、3>1DG 表示1/2#道岔在反位且3#道岔在定位时,1DG为所排进路的侵限区段。 7.4.11 保护区段 下设“名称” 、“锁闭道岔”、“开始解锁区段”三列: a) b) c) 名称:信号开放需要检查所排进路的保护区段名称; 锁闭道岔:保护区段中需要检查所排进路的道岔的编号和开通位置; 开始解锁区段:保护区段解锁的触发区段名称。 7.4.12 保护区段延时解锁时间 下设“降级模式”和“CBTC 模式”两列,分别填写保护区段延时解锁时间。 7.4.13 进路接近区段 在降级模式和 CBTC 模式下,该进路的接近区段,信号开放后接近区段有车占用,进路即转入接近 锁闭状态,此时若取消进路,需要延时一定时间后方可解锁进路。 7.4.14 进路延时解锁时间 进路接近锁闭后,人工解锁该进路需要的延时时间。 7.4.15 其它联锁 7.4.15.1 降级模式:影响该信号开放的站台屏蔽门、紧急关闭、站台扣车等条件;影响该信号开放的 照查条件;不能同时开放的背对背信号条件。 7.4.15.2 CBTC 模式:影响该信号开放的站台屏蔽门、紧急关闭、站台扣车条件;影响该信号开放的 照查条件;不能同时开放的背对背信号条件。 7.4.16 自动通过进路 该进路是否具备自动通过进路功能,相应填写“是”或“否”。 7.4.17 引导进路 该进路始端信号机是否具备引导功能,相应填写“是”或“否”。 7.5 《自动折返进路联锁表》编写 7.5.1 站名 填写设备集中站站名。 7.5.2 进路号码 填写组成自动折返进路的两条及其以上进路在《基本进路联锁表》中对应的进路号码,进路号码之 间用符号“、 ”隔开。 7.5.3 进路 20 DB37/T 4440.3—2021 7.5.3.1 自动折返进路代码为“ZDZ”,整个联锁区的自动折返进路名称为“ZDZ”+“序号”,如 ZDZ1、 ZDZ2、……、ZDZn。 7.5.3.2 全自动折返进路代码为“QZDZ”,整个联锁区的自动折返进路名称为“QZDZ”+按照本表的< 进路号码>栏中的号码大小排序。 7.5.3.3 先列出自动折返进路,再列出全自动折返进路。 7.5.4 自动折返按钮 填写 “ZDZnA”或者 “QZDZnA”。 7.5.5 进路列表 填写该自动折返进路所对应的进路,与《基本进路联锁表》中<进路>栏的内容对应,进路内容之间 用符号“、”隔开。 7.5.6 进路性质 填写该自动折返进路的性质,格式为“***站站前折返”或“***站站后折返”或“***站全自动折 返”。 7.6 联锁表示例 联锁表示例,详见表 7~表 8。 表7 基本进路联锁表 保护区 排 进 进 列 站 路 进 路 进 名 号 路 性 路 码 质 按 钮 信号 轨道区 机 段 名 称 显 示 保护区段 敌 侵 道 对 限 岔 信 降 CB 区 号 级 TC 段 模 模 式 式 段延时 解锁时 进 间(s) 路 接 开 名 称 其它联 锁 始 降 闭 解 级 道 锁 模 岔 区 式 CBT C模 式 近 区 段 锁 进路 自 延时 解锁 时间 (s) 降 级 模 式 CBT C模 式 动 引 通 导 过 进 进 路 路 段 21 DB37/T 4440.3—2021 表8 站名 进路号码 进路 自动折返进路联锁表 自动折返按钮 进路列表 进路性质 22

城市轨道交通互联互通体系规范 信号系统 第3部分:工程设计 



