秦岭文库(kunmingchi.com)你想要的内容这里独有!

胡林椿涪城区2020小学班新教师“芳林新叶”教学设计比赛.docx

漏光的树6 页 147.6 KB下载文档
胡林椿涪城区2020小学班新教师“芳林新叶”教学设计比赛.docx胡林椿涪城区2020小学班新教师“芳林新叶”教学设计比赛.docx胡林椿涪城区2020小学班新教师“芳林新叶”教学设计比赛.docx胡林椿涪城区2020小学班新教师“芳林新叶”教学设计比赛.docx胡林椿涪城区2020小学班新教师“芳林新叶”教学设计比赛.docx胡林椿涪城区2020小学班新教师“芳林新叶”教学设计比赛.docx
当前文档共6页 下载后继续阅读

胡林椿涪城区2020小学班新教师“芳林新叶”教学设计比赛.docx

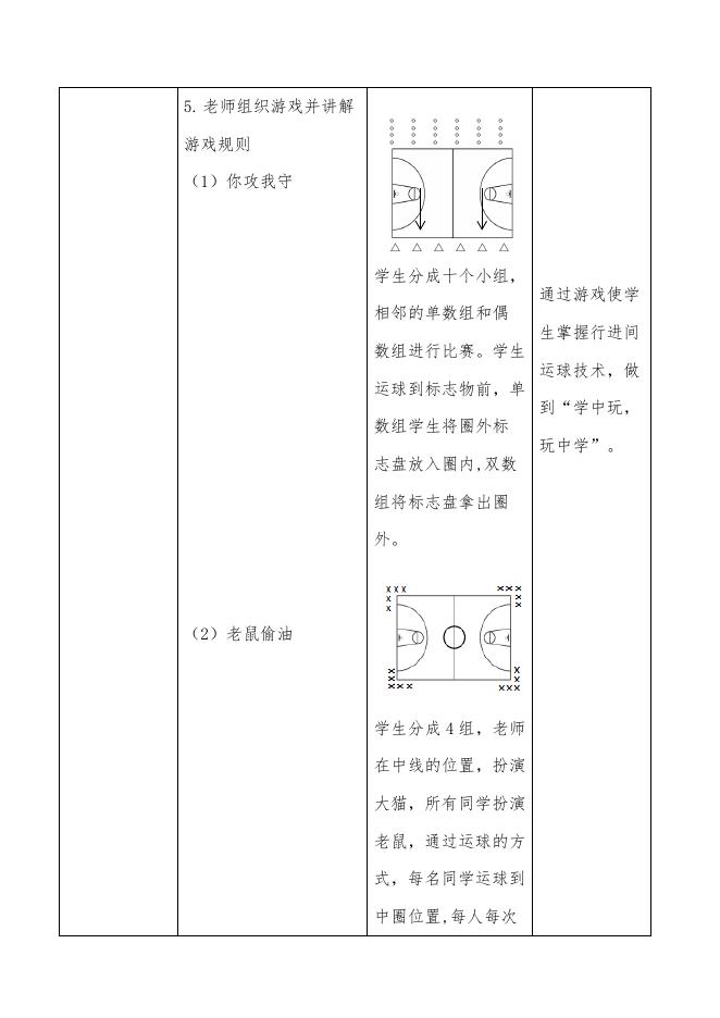
2020 小学班新教师“芳林新叶”教学设计比赛(基础模板) 课题 姓名 篮球----行进间运球 胡林椿 所在学校 教材 四年级第下册 绵阳市青义小学 教 学 设 计 教材分析 篮球运动是一项人们喜爱的体育运动,运球是篮球技术中 最基本的技术动作,是水平二的教学内容。本课学习的是行进间 直线运球的正确按拍球方法,体会运球时手触球的部位以及球 的落点,能正确区分原地运球与行进间直线运球按球部位的不 同点,用手的感觉控制球和具有能运球的能力。这也是四年级学 生要掌握的篮球基本技能。在教学中要求教师讲解和示范动作, 让学生对此技术动作建立正确的概念,又因为是基础内容,主要 通过练习让学生在其中体会运球的动作要领,掌握运球的动作 方法。不断提高动作的质量。 学情分析 四年级学生活泼好动,模仿能力较强,表现欲强,他们中的 大多数学生体能较好,他们已经具备了较强的运动能力,能承受 一定的运动负荷,对体育活动有广泛的兴趣,特别是篮球项目。 并具有一定的篮球原地运球能力,他们渴望通过学习掌握"行进 间运球"学以致用的实用比赛技术,为教学的顺利进行提供了良 好的技术支撑与兴趣动力。技能学习存在一定的枯燥性,在教学 中如何调动学生的学习兴趣,如何让技能教学与乐趣教学相结 合将是教学所要突破的方向。本次课我主要通过启发思维、各 种提问、讲解示范、分层教学、合作学习等多种变通的教学方 法和组织形式,使行进间直线运球变得有趣,丰富。 教学目标 通过篮球行进间直线运球学习,让学生在认知目标上:通过 教师讲解认识到篮球在场上的推进最基本的技术就是行进间的 运球。技能目标上:90%的学生基本掌握行进间直线运球,在练 习中体验人与球相结合的感受。情感目标上:发展协调、灵敏 素质,通过篮球游戏调控情绪,培养克服困难的优良品质。 教法与学法 在教学过程中,应针对课的学习目标和学生的实际,遵循" 从学生的发展出发,构建互动的课掌的教字理念, 主要采用以 下几种教学方法:( 1 )示范讲解法。( 2 )自主体验教学法。 ( 3 )游戏教学法。 教学 重难点 教学过程 重点:手按拍篮球的位置。 难点:行进间直线运球时手脚的协调配合。 教师活动 学生活动 教学意图 1.整队集合,清点人数。 四列横队,队伍整齐、 2.检查服装要求,宣布 本节课内容及要求。 开始部分 精神饱满。 。。。。。。。。。 。。。。。。。。。 。。。。。。。。。 。。。。。。。。。 。 1.学生成一路纵队 1. 组织学生完成热跑。 准备部分 围绕篮球场地慢跑。 2. 带领学生一起熟悉球 2.学生跟老师一起 性,熟练球感。 完成球感练习。 培养学生纪律 性团结性。 (1)双手弹拨球 准备部分 (2)绕颈部交接球 通过小游戏将 (3)绕腹部交接球 学生注意力集 (4)绕单腿交接球 中,在游戏中 3. 学生原地高低运 帮助学生在运 球注意老师用手比 球时双眼观看 出的数字,学生大声 前方。 报出数字。 。。。。。。。。。 。。。。。。。。。 。。。。。。。。。 。。。。。。。。。 。 1. 让学生体会行进间运 球并提出问题---行进 间运球的动作要领是什 。。。。。。。。。 。。。。。。。。。 。。。。。。。。。 。。。。。。。。。 么? 2. 老师示范讲解并归纳 基本部分 总结出动作的要领,提 出本节课的重点:手接 触球的部位。难点:运 球时眼望前方,上下肢 协调配合。 总结:按拍球的后上方 1.学生分布在篮球 场内随意运球。 2.要求:不与同学相 撞,不能双手运球, 不能持球。 激发学生的兴 趣,散发学生 思维。 把球落在侧前方 大步奔跑要跟上 抬头观望向前方 3. 老师示范原地推球练 习,讲解练习方法,提 出练习要求。 。。。。。。。。。 。。。。。。。。。 。。。。。。。。。 。。。。。。。。。 学生根据老师的要 求两人一组练习原 体会老师总结 的要领---按 拍球的后上方 地推球。 。 。 。 。 。 。 。 。 。 。 。 。 。 。 。 。 。 。 。 。 。 。 。 。 4. 老师示范讲解行进间 运球的练习方法和要求, 学生按照要求完成练习 (1)绕杆运球 15mx2x2 (2)迎面击掌 15mx2x2 (3)交通信号灯 15mx2x2 △ △ △ △ △ △ 每一名同学依次完 成行进间运球,其余 同学原地运球做好 准备。迎面击掌在此 练习基础上两人相 遇时完成击掌。交通 信号灯练习,在此基 础上,当老师亮出绿 色标志时代表行进 间直线运球,亮出红 色标志时代表原地 运球。 1. 纠正同学在 行进间运球时 埋头看球的错 误。 2. 在练习中加 入交通安全规 则,提高学生 遵守安全交通 规则,强化安 全意识。 5. 老师组织游戏并讲解 游戏规则 。 。 。 。 。 。 。 。 。 。 。 。 。 。 。 。 。 。 。 。 。 。 。 。 (1)你攻我守 △ △ △ △ △ △ 学生分成十个小组, 通过游戏使学 相邻的单数组和偶 生掌握行进间 数组进行比赛。学生 运球技术,做 运球到标志物前,单 到“学中玩, 数组学生将圈外标 玩中学”。 志盘放入圈内,双数 组将标志盘拿出圈 外。 (2)老鼠偷油 学生分成 4 组,老师 在中线的位置,扮演 大猫,所有同学扮演 老鼠,通过运球的方 式,每名同学运球到 中圈位置,每人每次 只能拿一个标志盘, 男一队和男二队比, 女一队和女二队比 赛,看哪一组拿的有 效标志盘最多。少的 一组接受惩罚。 1.放松整理活动 2.总结,评价,提出要 。。。。。。。。。 。。。。。。。。。 。。。。。。。。。 。。。。。。。。。 放松肌肉,避 求 结束部分 3.宣布下课,师生再见, 1. 学 生 跟 着 老 师 完 免乳酸堆积造 整理器材。 成放松活动。 成疼痛,影响 2. 认真听老师讲评, 下次上课。 完善行进间运球技 术动作。 首先基本能按照教案的设计思路完成授课内容,教案教材的搭 配比较合理能够关注到学生的学与思,同时强调安全意思。学 教学反思 生的学习激情激昂,兴致勃勃。学生模仿能力强,掌握技术动 作快,但未能达到老师预期效果。

相关文章